Use Cases for SD-WAN Capabilities in Cisco Secure Firewall

PDF

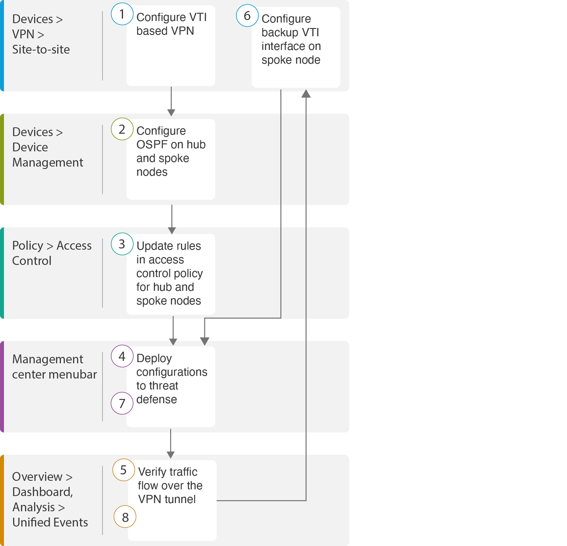
Workflow for Configuring a Route-based VPN (Hub and Spoke Topology)

Want to summarize with AI?

Log in

Overview

Illustrates the end-to-end workflow to configure a route-based hub-and-spoke topology in Firewall Management Center (FMC).

The following flowchart illustrates the workflow for configuring a route-based VPN for a hub spoke topology in Secure Firewall Management Center.

End-to-end workflow to configure a route-based hub-and-spoke topology in Firewall Management Center

Step

Description

Configure a VTI based VPN. See

Configure OSPF on the hub and spoke nodes. See

Updates rules in the access control policy for hub and spoke nodes. See Configure the Access Control Policy.

Deploy configuration to threat defense. See Deploy Configuration.

Verify traffic flow over VPN tunnel. See Verify Traffic Flow Over the VPN Tunnel.

Configure backup VTI on spoke node. See Configure the Backup VTI Interface on the Spoke Node.

Deploy the configuration on Threat Defense. SeeDeploy Configuration .

Verify traffic flow over secondary tunnel. See Verify the Primary and Secondary Tunnels.