The documentation set for this product strives to use bias-free language. For the purposes of this documentation set, bias-free is defined as language that does not imply discrimination based on age, disability, gender, racial identity, ethnic identity, sexual orientation, socioeconomic status, and intersectionality. Exceptions may be present in the documentation due to language that is hardcoded in the user interfaces of the product software, language used based on RFP documentation, or language that is used by a referenced third-party product. Learn more about how Cisco is using Inclusive Language.
This document describes the process to upgrade the Software-Defined Wide Area Network (SD-WAN) Controllers.
Cisco recommends that you have knowledge of these topics:
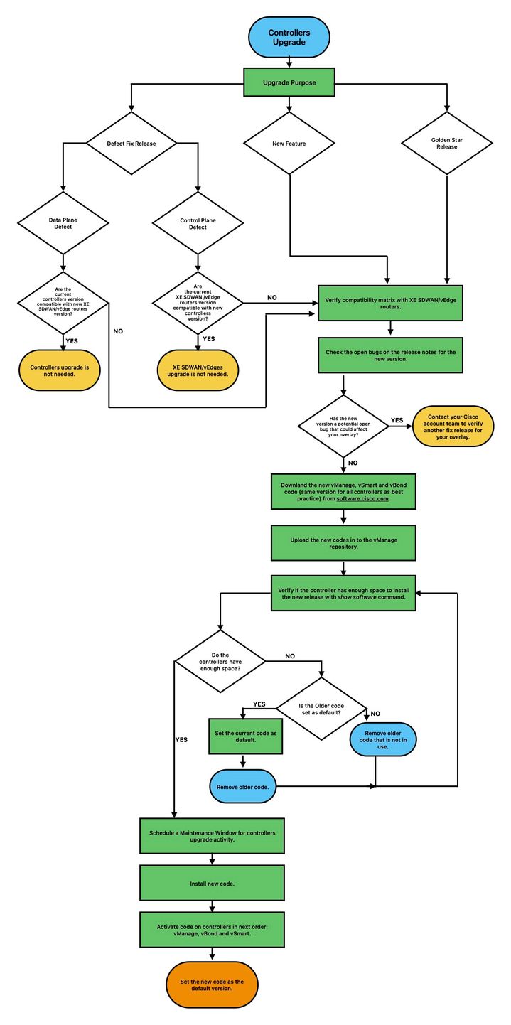
There could be multiple reasons to plan for a Controllers upgrade, such as:
Note: If the release has been deferred, it is a best practice to upgrade as soon as possible to the gold-star version. Deferred releases are not recommended on production controllers due to know defects.
When it is time to upgrade your Controllers, please consider the next useful information:
Note: The order to upgrade the SD-WAN Controllers is vManage > vBonds > vSmarts.
This document is based on these software versions:
The information in this document was created from the devices in a specific lab environment. All of the devices used in this document started with a cleared (default) configuration. If your network is live, ensure that you understand the potential impact of any command.
vManage# request nms configuration-db backup path /home/admin/db_backup
successfully saved the database to /home/admin/db_backup.tar.gz
If you need assistance to retrieve your configuration-db credentials, you can reach out to Cisco TAC.
Note: This check is applicable for vBonds and vSmarts also.
On the CLI of each vManage node, execute the command show system status. Make sure the required compute are mapped to the vManage nodes. You can refer to the Compute Guide.

Before starting the upgrade, verify that disk usage on all three critical partitions—/boot, /rootfs.rw, and /opt/data—is at 60% or lower.
For cleanup, look for and remove unnecessary user-copied files or uncompressed log files.
Delete any admin-tech files, heap dumps, Neo4j backups, thread dumps, or temporary files that are consuming disk space.
If you are unsure about which files can be safely deleted, open a Cisco TAC case for assistance.
On the vManage UI navigate to Configuration --> Certificates --> Controllers and select send to vBond
Cisco recommends the Statistics Collection Interval in Administration > Settings is set to the default timer of 30 minutes.
Note: Cisco recommends that your vSmarts and vBonds be attached to the vManage template before an upgrade.
Execute the command "request nms all diagnostics" and make sure the NPing for all the NMS services are successfull. Incase of vManage cluster these checks need to be performed on all the vManage nodes:
Note: In a 6 node vManage cluster, configuration-db runs on 3 nodes only.
Look into diagnostics for configuration-db:
Ensure we are able to get configuration-db attributes as below:

Make sure all the vManage nodes are listed in Neo4j Cluster Status for both "neo4j" and "system"

Make sure the schema validation is successfull and none of the Neo4j nodes are quarantined.

Go through the entire output and if there are any errors or failures noticed, please reach out to TAC before proceeding with the upgrade.
Make sure except for /rootfs.ro, none of the other disk partitions have more than 60% as use%. Verify this on all vManage nodes.

Use the command df -kh | grep boot from vShell to determine the size of the disk.
controller:~$ df -kh | grep boot
/dev/sda1 2.5G 232M 2.3G 10% /boot
controller:~$If the size is greater than 200 MB, proceed with the upgrade of the controllers.
If the size is less than 200 MB, pursue these steps:
1. Verify the current version is the only one listed under show software command. This check is applicable for all 3 controllers, vManage, vBond and vSmart.
VERSION ACTIVE DEFAULT PREVIOUS CONFIRMED TIMESTAMP
------------------------------------------------------------------------------
20.12.6 true true false auto 2023-05-02T16:48:45-00:00
20.9.1 false false true user 2023-05-02T19:16:09-00:00
2. Verify the current version is set as default under show software version command. This check is applicable for all 3 controllers, vManage, vBond and vSmart.
controller# request software set-default 20.12.6
status mkdefault 20.11.1: successful
controller#
3. If more versions are listed, remove any versions not active with the command request software remove <version>. This increases the space available to proceed with the upgrade. This check is applicable for all 3 controllers, vManage, vBond and vSmart.
controller# request software remove 20.9.1
status remove 20.9.1: successful
vedge-1# show software
VERSION ACTIVE DEFAULT PREVIOUS CONFIRMED TIMESTAMP
------------------------------------------------------------------------------
20.12.6 true true false auto 2023-05-02T16:48:45-00:00
controller#
4. Check the disk space in order to ensure it is greater than 200 MB. If it is not, proceed to open a TAC SR.
Before and after the upgrade, execute these commands to verify that the controllers have properly converged:
show control connections
Ensure each controller has active control connections with all other controllers (full mesh).
show omp peers (vSmart only)
Verify the number of OMP peers on each vSmart controller.
show omp summary (vSmart only)
Check overall OMP status and peer information.
show running policy (vSmart only)
Confirm that all intended policies are active and visible on the controller.
Review the output of these commands both before and after the upgrade to ensure network stability and proper convergence.

In the case of cluster upgrade, the steps mentioned in the Cisco SD-WAN Getting Started Guide - Cluster Management [Cisco SD-WAN] - Cisco guide must be pursued.
Note: The vManage cluster upgrade has no impact on the data network. For standalone vManage we can install and activate the new software using vManage UI. For vManage cluster, it is recommended to install the software using vManage UI and activate the software using vManage CLI using the request software activate < > as described in the section Upgrade SD-WAN Controllers via CLI below.
Caution: if you have any questions or issues when you upgrade your cluster,contact TACbefore you proceed.
Navigate to Software Download and download the required software version image for vManage.
Note: There are two types of images for controllers: new deployment and upgrade. For the scope of this guide, the image to download must be an upgrade image.

Navigate to Software Download and download the software version image for vBond and vSmart.
Note: The upgrade image for vBond and vSmart is the same.

To upload the new images, navigate to Maintenance > Software Repository > Software Images.

Click Add New Software and select vManage in the drop-down menu.

Select the images and click Upload.

Once the images are uploaded, verify they are listed in Software Repository > Software Images.

This step explains how to perform the upgrade in three steps, installation, activation and set the new version as default.
Caution: Ensure you have validated the pre-checks to be performed prior to a vManage upgrade.
On the main menu, navigate to Maintenance > Software Upgrade > vManage and click Upgrade.

In the Software Upgrade pop-up window, do as follows:
Note: This process does not execute a reboot of the vManage, only transfers, uncompresses and creates the directories needed for the upgrade.
Note: Backup of data volume is highly recommended before to proceed with the upgrade of vManage.

Verify the status of the task until it shows as Success.

On this step, vManage activates the new installed software version and reboots itself to boot up with the new software.
Navigate to Maintenance > Software Upgrade > vManage, and click Activate.
Select the new version and click Activate.

Note: The access to the GUI is not available while the vManage reboots. The complete activation can take up to 60 minutes.
After the process finishes, log in and navigate to Maintenance > Software Upgrade > Manager to verify the new version is activated.

You can set a software image to be the default image on a Cisco SD-WAN device. It is recommended to set the new image as default after verify that the software operate as desired on the device and in the network.
If a factory reset on the device is performed, the device boots up with the image that is set as default.
Note: It is recommended to set the new version as default because if the vManage reboots, the old version is booted up. This can cause a corruption in the database. A version downgrade from a major release to an older one, it is not supported in vManage.
To set a software image as default image, do as follows:
Note: This process does not perform a reboot of vManage.


Verify the status of the task until it shows as Success.

To verify the Default Version, navigate to Maintenance > Software Upgrade > Manager.

On this step, vManage sends the new software to vBond and install the new image.
Navigate to Maintenance > Software Upgrade > Control Components and click Upgrade.

In the Software Upgrade pop-up window, do as follows:
Note: This process does not execute a reboot of the vBond, only transfers, uncompresses and creates the directories needed for the upgrade.

Verify the status of the task until it shows as Success.

On this step, vBond activates the new installed software version and reboots itself to boot up with the new software.
Navigate toMaintenance>Software Upgrade>Control Components, and click Activate.

Select the new version and click Activate.

Note: This process requires a reboot of vBond. The complete activation can take up to 30 minutes.
Verify the status of the task until it shows as Success.

After the process finishes, navigate to Maintenance > Software Upgrade > Control Components to verify the new version is activated.

Note: This step is optional. You can check the box of Activate and Reboot option during the installation process. Use this procedure to install and activate the new upgraded software version.
You can set a software image to be the default image on a Cisco SD-WAN device. It is recommended to set the new image as default after verify that the software operate as desired on the device and in the network.
If a factory reset on the device is performed, the device boots up with the image that is set as default.
To set a software image as default image, do as follows:
Note: This process does not perform a reboot of vBond.


Verify the status of the task until it shows as Success.

To verify the Default Version, navigate to Maintenance > Software Upgrade > Control Components.

Note: The vManage GUI offers a more streamlined and user-friendly upgrade process.
Before upgrading vSmart controllers, please ensure the prerequisites are met to maintain seamless data plane operation after the upgrade.
Step 1. Collect Reference Screenshots from the Dashboard


Step 2. Check for OMP Peer State Notifications

Step 3. Back Up vSmart Configurations
Step 4. Check Disk Space
Review the disk usage on your vSmart to ensure there is adequate free space before starting the upgrade. Pay special attention to partitions that are at or near full capacity, such as /var/volatile/log/tmplog in the output below, which is currently at 100%. Address any storage issues as needed to avoid upgrade failures or operational disruptions.
vSmart# df -h
Filesystem Size Used Avail Use% Mounted on
none 7.6G 4.0K 7.6G 1% /dev
/dev/nvme0n1p1 7.9G 1.8G 6.0G 23% /boot
/dev/loop0 139M 139M 0 100% /rootfs.ro
/dev/nvme1n1 20G 7.6G 12G 41% /rootfs.rw
aufs 20G 7.6G 12G 41% /
tmpfs 7.6G 728K 7.6G 1% /run
shm 7.6G 16K 7.6G 1% /dev/shm
tmp 1.0G 16K 1.0G 1% /tmp
tmplog 120M 120M 0 100% /var/volatile/log/tmplog
svtmp 2.0M 1.2M 876K 58% /etc/sv
vSmart#
Step 5. Monitor vSmart Resource Utilization
vSmart# vshell
vSmart~$top
vSmart~$ free -m
Step 6. Verify OMP and Control Status on All vSmarts
Step 7. Validate Sample Edge Devices
Select a sample of 10 to 15 devices from different site-lists and perform the checks:
While not mandatory for the upgrade, Cisco strongly recommends these configuration best practices to ensure optimal operation.
OMP Hold Timer
These settings help enhance network stability and minimize disruptions during planned or unplanned outages.
Proceed to the next step only if all the verifications are successful.
On this step, vManagesends the new software to vSmart and install the new image.
Navigate toMaintenance>Software Upgrade>Controller and click Upgrade.

In the Software Upgrade pop-up window, do as follows:
Note: This process does not execute a reboot of the vSmart, only transfers, uncompresses and creates the directories needed for the upgrade.

Verify the status of the task until it shows as Success.

On this step, vSmart activates the new installed software version and reboots itself to boot up with the new software.
Navigate toMaintenance>Software Upgrade>Controller, and click Activate.

Select the new version and click Activate.

Note: This process requires a reboot of vSmart. The complete activation can take up to 30 minutes.
Verify the status of the task until it shows as Success.

After the process finishes, navigate to Maintenance > Software Upgrade > Controller to verify the new version is activated.

Note: This step is optional. You can check the box of Activate and Reboot option during the installation process. Use this procedure to install and activate the new upgraded software version.
You can set a software image to be the default image on a Cisco SD-WAN device. It is recommended to set the new image as default after verify that the software operate as desired on the device and in the network.
If a factory reset on the device is performed, the device boots up with the image that is set as default.
To set a software image as default image, do as follows:
Note: This process does not perform a reboot of vSmart.


Verify the status of the task until it shows as Success.

To verify the Default Version, navigate to Maintenance > Software Upgrade > Controller.

There are two options to install the image:
To install the software image from within the CLI:
Configure the time limit to confirm that a software upgrade is successful. The time can be from 1 through 60 minutes.
Viptela# system upgrade-confirm minutes
Viptela# request software install url/vmanage-20.15.4.1-x86_64.tar.gz [reboot]
Specify the image location in one of the next ways:
/directory-path/
You can use the autocompletion feature on CLI to complete the path and filename.
ftp://hostname/
http://hostname/
tftp://hostname/
Optionally, specify the VPN identifier in which the server is located.
Therebootoption activates the new software image and reboots the device after the installation completes.
3. If you did not include the reboot option in Step 2, activate the new software image and this automatically performs a reboot of the instance to boot the new version up.
Viptela# request software activate
4. Confirm, within the configured upgrade confirmation time limit (12 minutes by default), that the software installation was successful:
Viptela# request software upgrade-confirm
If you do not issue this command within this time limit, the device automatically reverts to the previous software image.
This step helps you to upload the images into vManage repository.
Navigate to Software Download and download the software version image for vManage.

Navigate to Software Download and download the software version image for vBond and vSmart.

To upload the new images, on the main menu, navigate to Maintenance > Software Repository > Software Images, click Add New Software and on the drag-and-drop option select vManage.


Select the images and click Upload.

To verify if the images are available, navigate toSoftware Repository > Software Images.

Note: This procees needs to be done for all controllers.
vManage:
ClickUpgrade.

vBond:
Click Upgrade.

vSmart:
Click Upgrade.

In the Software Upgrade pop-up window, do as follows:
For vManage:

For vBond and vSmart:


Once the installation is done, verify the software images that are installed in the controllers.
vmanage# show software
VERSION ACTIVE DEFAULT PREVIOUS CONFIRMED TIMESTAMP
---------------------------------------------------------------------------
20.12.6 true true - - 2023-02-01T22:25:24-00:00
20.15.4.1 false false false - -
vbond# show software
VERSION ACTIVE DEFAULT PREVIOUS CONFIRMED TIMESTAMP
--------------------------------------------------------------------------
20.12.6 true true - - 2022-10-01T00:30:40-00:00
20.15.4.1 false false false - -
vsmart# show software
VERSION ACTIVE DEFAULT PREVIOUS CONFIRMED TIMESTAMP
--------------------------------------------------------------------------
20.12.6 true true - - 2022-10-01T00:31:34-00:00
20.15.4.1 false false false - -
Note: To activate the image, issue the next command in the controllers (Controller by Controller, 1st vManage, 2nd vBond, 3rd vSmart). Incase of vManage cluster, it is important to activate the software on all the vManage nodes in the cluster together.
vmanage# request software activate ?
Description: Display software versions
Possible completions:
20.12.6
20.15.4.1
clean Clean activation
now Activate software version
vmanage# request software activate 20.15.4.1
This will reboot the node with the activated version.
Are you sure you want to proceed? [yes,NO] yes
Broadcast message from root@vmanage (console) (Tue Feb 28 01:01:04 2023):
Tue Feb 28 01:01:04 UTC 2023: The system is going down for reboot NOW!
vbond# request software activate ?
Description: Display software versions
Possible completions:
20.12.6
20.15.4.1
clean Clean activation
now Activate software version
vbond# request software activate 20.15.4.1
This will reboot the node with the activated version.
Are you sure you want to proceed? [yes,NO] yes
Broadcast message from root@vbond (console) (Tue Feb 28 01:05:59 2023):
Tue Feb 28 01:05:59 UTC 2023: The system is going down for reboot NOW
vsmart# request software activate ?
Description: Display software versions
Possible completions:
20.12.6
20.15.4.1
clean Clean activation
now Activate software version
vsmart# request software activate 20.15.4.1
This will reboot the node with the activated version.
Are you sure you want to proceed? [yes,NO] yes
Broadcast message from root@vsmart (console) (Tue Feb 28 01:13:44 2023):
Tue Feb 28 01:13:44 UTC 2023: The system is going down for reboot NOW!
Note: The controllers activate the new image and reboot themselves.
To verify that new software version is activated, issue the next command:
vmanage# show version
20.15.4.1
vmanage# show software
VERSION ACTIVE DEFAULT PREVIOUS CONFIRMED TIMESTAMP
---------------------------------------------------------------------------
20.12.6 false true true - 2023-02-01T22:25:24-00:00
20.15.4.1 true false false auto 2023-02-28T01:05:14-00:00
vbond# show version
20.15.4.1
vbond# show software
VERSION ACTIVE DEFAULT PREVIOUS CONFIRMED TIMESTAMP
--------------------------------------------------------------------------
20.12.6 false true true - 2022-10-01T00:30:40-00:00
20.15.4.1 true false false - 2023-02-28T01:09:05-00:00
vsmart# show version
20.15.4.1
vsmart# show software
VERSION ACTIVE DEFAULT PREVIOUS CONFIRMED TIMESTAMP
--------------------------------------------------------------------------
20.12.6 false true true - 2022-10-01T00:31:34-00:00
20.15.4.1 true false false - 2023-02-28T01:16:36-00:00
You can set a software image to be the default image on a Cisco SD-WAN device. It is recommended to set the new image as default after verify that the software operate as desired on the device and in the network.
If a factory reset on the device is performed, the device boots up with the image that is set as default.
Note: It is recommended to set the new version as default because if the vManage reboots, the old version is booted up. This can cause a corruption in the database. A version downgrade from a major release to an older one, it is not supported in vManage.
Note: This process does not perform a reboot of Controllers.
To set a software version as default, issue the next command in the controllers:
vmanage# request software set-default ?
Possible completions:
20.12.6
20.15.4.1
cancel Cancel this operation
start-at Schedule start.
| Output modifiers
<cr>
vmanage# request software set-default 20.15.4.1
status mkdefault 20.15.4.1: successful
vbond# request software set-default ?
Possible completions:
20.12.6
20.15.4.1
cancel Cancel this operation
start-at Schedule start.
| Output modifiers
<cr>
vbond# request software set-default 20.15.4.1
status mkdefault 20.15.4.1: successful
vsmart# request software set-default ?
Possible completions:
20.12.6
20.15.4.1
cancel Cancel this operation
start-at Schedule start.
| Output modifiers
<cr>
vsmart# request software set-default 20.15.4.1
status mkdefault 20.15.4.1: successful
To verify that new default version is set on controllers, issue the next command:
vmanage# show software
VERSION ACTIVE DEFAULT PREVIOUS CONFIRMED TIMESTAMP
---------------------------------------------------------------------------
20.12.6 false false true - 2023-02-01T22:25:24-00:00
20.15.4.1 true true false auto 2023-02-28T01:05:14-00:00
vbond# show software
VERSION ACTIVE DEFAULT PREVIOUS CONFIRMED TIMESTAMP
--------------------------------------------------------------------------
20.12.6 false false true - 2022-10-01T00:30:40-00:00
20.15.4.1 true true false - 2023-02-28T01:09:05-00:00
vsmart# show software
VERSION ACTIVE DEFAULT PREVIOUS CONFIRMED TIMESTAMP
--------------------------------------------------------------------------
20.12.6 false false true - 2022-10-01T00:31:34-00:00
20.15.4.1 true true false - 2023-02-28T01:16:36-00:00
For the vManage or vManage Cluster where Disaster recovery is enabled,
Confirm there is no ongoing Disaster recovery replication. Navigate to Administration --> Disaster Recovery and make sure the status Success and not in a transient state such as Import Pending, Export Pending, or Download Pending. It is important to Pause the Disaster Recovery on the current active vManage.

If the status is not success, wait for the status to show as "success". If it is stuck on some other status for a longer time(more than 1 hour depending on the replication interval set), reach out to Cisco TAC and make sure replication is successful before you proceed to pause the disaster recovery.
First Pause the disaster recovery and make sure the task is successful. Then proceed to upgrade the Active vManage as per the steps described above.
Note: For standalone Active vManage we can install and activate the new software using vManage UI. For Active vManage cluster, it is recommended to install the software using vManage UI and activate the software using vManage CLI using the request software activate < > as described in the section Upgrade SD-WAN Controllers via CLI below.
For standby vManage/vManage cluster we need to install and activate the software using CLI of vManage nodes.
Verify Software Versions: Confirm that all controllers are running the intended software version.
Check SD-WAN Manager Services: Ensure all services on the SD-WAN Manager instances are operational.
Validate Control Connections Between Controllers: Verify that control connections are established and stable among all controllers.
Confirm Policy Activation:Verify that the policy is activated on the SD-WAN Manager.
Check Control Connection Distribution: Ensure control connections are properly distributed across all SD-WAN Manager nodes. Navigate toMonitor > Networkand review theControlcolumn.
Site-Level Post-Upgrade Tests: Perform the these checks on all sites where pre-upgrade checks were conducted:
Control Connections and BFD Sessions:
show sd-wan control connections
show sd-wan bfd sessions
Routing Verification:
show ip route
show ip route vrf <vrf_id>
show sd-wan omp routes vpn <vpn_id>
Data Center Reachability: Verify connectivity to data center services.
Template Synchronization: Confirm that device templates are attached and synchronized on devices after the upgrade.
Policy Verification from Controllers:
show sd-wan policy from-controller
User Acceptance Testing: Conduct user testing on the migrated sites to validate application functionality
If any unexpected issues are observed with the Validator (vBond) or Controller (vSmart) after the upgrade, revert to the previous software version by activating the older image on the affected devices.
vSmart# request software activate <older image version>
vBond# request software activate <older image version>
If unexpected issues occur with the SD-WAN Manager (vManage) after the upgrade, restore the system using the snapshot taken prior to the upgrade.
Note:vManage does not support downgrading to previous versions via the CLI.
1. If GUI goes down for a long time after activation, and never become reachable again, these outputs can be helpful to find the root cause out:
vmanage# request nms application-server status
NMS application server
Enabled: true <<<<<<<<<<< "false"
Status: running PID:26470 for 22279s <<<<<<<<<< "not running"
If the app-server status shows Enabled as false and the Status is not running, you can issue the next command to restore the GUI:
vmanage# request nms application-server restart
2. To verify the status of all the nms services, you can issue the next command:
vmanage# request nms all status
NMS service proxy
Enabled: true
Status: running PID:30888 for 819s
NMS service proxy rate limit
Enabled: true
Status: running PID:32029 for 812s
NMS application server
Enabled: true
Status: running PID:30834 for 819s
NMS configuration database
Enabled: true
Status: running PID:28321 for 825s
Native metrics status: ENABLED
Server-load metrics status: ENABLED
NMS coordination server
Enabled: true
Status: running PID:16814 for 535s
NMS messaging server
Enabled: true
Status: running PID:32561 for 799s
NMS statistics database
Enabled: false
Status: not running
NMS data collection agent
Enabled: true
Status: running PID:31051 for 824s
NMS CloudAgent v2
Enabled: true
Status: running PID:31902 for 817s
NMS cloud agent
Enabled: true
Status: running PID:18517 for 1183s
NMS SDAVC server
Enabled: false
Status: not running
NMS SDAVC gateway
Enabled: false
Status: not running
vManage Device Data Collector
Enabled: true
Status: running PID:3709 for 767s
NMS OLAP database
Enabled: true
Status: running PID:18167 for 521s
vManage Reporting
Enabled: true
Status: running PID:30015 for 827s
3. To verify the TCP handshake is completed, issue the next command:
vmanage# request nms all diagnostics
NMS service server
Pinging vManage node on localhost ...
Starting Nping 0.7.80 ( https://nmap.org/nping ) at 2026-02-24 06:17 UTC
SENT (0.0014s) Starting TCP Handshake > localhost:8443 (127.0.0.1:8443)
RCVD (0.0014s) Handshake with localhost:8443 (127.0.0.1:8443) completed
SENT (1.0025s) Starting TCP Handshake > localhost:8443 (127.0.0.1:8443)
RCVD (1.0025s) Handshake with localhost:8443 (127.0.0.1:8443) completed
SENT (2.0036s) Starting TCP Handshake > localhost:8443 (127.0.0.1:8443)
RCVD (2.0036s) Handshake with localhost:8443 (127.0.0.1:8443) completed
Max rtt: 0.012ms | Min rtt: 0.010ms | Avg rtt: 0.010ms
TCP connection attempts: 3 | Successful connections: 3 | Failed: 0 (0.00%)
Nping done: 1 IP address pinged in 2.00 seconds
Server network connections
--------------------------
tcp6 0 0 127.0.0.1:8443 127.0.0.1:43682 ESTABLISHED 31081/envoy
tcp6 0 0 127.0.0.1:43892 127.0.0.1:8443 ESTABLISHED 30944/java
tcp6 0 0 169.254.1.1:8443 169.254.1.8:52962 ESTABLISHED 31081/envoy
tcp6 0 0 127.0.0.1:43738 127.0.0.1:8443 ESTABLISHED 30944/java
tcp6 0 0 127.0.0.1:8443 127.0.0.1:43738 ESTABLISHED 31081/envoy
tcp6 0 0 127.0.0.1:8443 127.0.0.1:43828 ESTABLISHED 31081/envoy
tcp6 0 0 127.0.0.1:8443 127.0.0.1:43836 ESTABLISHED 31081/envoy
tcp6 0 0 127.0.0.1:8443 127.0.0.1:43866 ESTABLISHED 31081/envoy
tcp6 0 0 127.0.0.1:52020 127.0.0.1:8443 ESTABLISHED 30944/java
tcp6 0 0 127.0.0.1:43828 127.0.0.1:8443 ESTABLISHED 30944/java
tcp6 0 0 127.0.0.1:8443 127.0.0.1:43896 ESTABLISHED 31081/envoy
tcp6 0 0 169.254.1.1:8443 169.254.1.8:51382 ESTABLISHED 31081/envoy
tcp6 0 0 127.0.0.1:43726 127.0.0.1:8443 ESTABLISHED 30944/java
tcp6 0 0 127.0.0.1:8443 127.0.0.1:43810 ESTABLISHED 31081/envoy
tcp6 0 0 127.0.0.1:8443 127.0.0.1:43756 ESTABLISHED 31081/envoy
tcp6 0 0 127.0.0.1:43748 127.0.0.1:8443 ESTABLISHED 30944/java
tcp6 0 0 169.254.0.254:8443 151.186.182.23:35154 ESTABLISHED 31081/envoy
tcp6 0 0 127.0.0.1:8443 127.0.0.1:43898 ESTABLISHED 31081/envoy
tcp6 0 0 127.0.0.1:8443 127.0.0.1:43860 ESTABLISHED 31081/envoy
tcp6 0 0 127.0.0.1:56308 127.0.0.1:8443 ESTABLISHED 30944/java
tcp6 0 0 127.0.0.1:8443 127.0.0.1:52028 ESTABLISHED 31081/envoy
tcp6 0 0 127.0.0.1:43756 127.0.0.1:8443 ESTABLISHED 30944/java
tcp6 0 0 127.0.0.1:43712 127.0.0.1:8443 ESTABLISHED 30944/java
tcp6 0 0 127.0.0.1:8443 127.0.0.1:43834 ESTABLISHED 31081/envoy
tcp6 0 0 169.254.0.254:8443 151.186.182.23:52168 ESTABLISHED 31081/envoy
tcp6 0 0 127.0.0.1:43810 127.0.0.1:8443 ESTABLISHED 30944/java
tcp6 0 0 127.0.0.1:43836 127.0.0.1:8443 ESTABLISHED 30944/java
tcp6 0 0 127.0.0.1:43852 127.0.0.1:8443 ESTABLISHED 30944/java
tcp6 0 0 169.254.0.254:8443 151.186.182.23:53030 ESTABLISHED 31081/envoy
tcp6 0 0 127.0.0.1:43898 127.0.0.1:8443 ESTABLISHED 30944/java
tcp6 0 0 127.0.0.1:8443 127.0.0.1:43892 ESTABLISHED 31081/envoy
tcp6 0 0 127.0.0.1:52028 127.0.0.1:8443 ESTABLISHED 30944/java
tcp6 0 0 127.0.0.1:44096 127.0.0.1:8443 ESTABLISHED 30944/java
tcp6 0 0 127.0.0.1:43896 127.0.0.1:8443 ESTABLISHED 30944/java
tcp6 0 0 127.0.0.1:43866 127.0.0.1:8443 ESTABLISHED 30944/java
tcp6 0 0 127.0.0.1:43730 127.0.0.1:8443 ESTABLISHED 30944/java
tcp6 0 0 127.0.0.1:43860 127.0.0.1:8443 ESTABLISHED 30944/java
tcp6 0 0 127.0.0.1:43878 127.0.0.1:8443 ESTABLISHED 30944/java
tcp6 0 0 127.0.0.1:43772 127.0.0.1:8443 ESTABLISHED 30944/java
tcp6 0 0 127.0.0.1:8443 127.0.0.1:52020 ESTABLISHED 31081/envoy
tcp6 0 0 127.0.0.1:8443 127.0.0.1:56308 ESTABLISHED 31081/envoy
tcp6 0 0 127.0.0.1:43874 127.0.0.1:8443 ESTABLISHED 30944/java
tcp6 0 0 127.0.0.1:8443 127.0.0.1:43772 ESTABLISHED 31081/envoy
tcp6 0 0 127.0.0.1:43826 127.0.0.1:8443 ESTABLISHED 30944/java
tcp6 0 0 127.0.0.1:52038 127.0.0.1:8443 ESTABLISHED 30944/java
tcp6 0 0 127.0.0.1:8443 127.0.0.1:43754 ESTABLISHED 31081/envoy
tcp6 0 0 127.0.0.1:8443 127.0.0.1:43726 ESTABLISHED 31081/envoy
tcp6 0 0 127.0.0.1:43782 127.0.0.1:8443 ESTABLISHED 30944/java
tcp6 0 0 127.0.0.1:43862 127.0.0.1:8443 ESTABLISHED 30944/java
tcp6 0 0 127.0.0.1:43834 127.0.0.1:8443 ESTABLISHED 30944/java
tcp6 0 0 169.254.1.1:8443 169.254.1.8:52964 ESTABLISHED 31081/envoy
tcp6 0 0 127.0.0.1:8443 127.0.0.1:44096 ESTABLISHED 31081/envoy
tcp6 0 0 127.0.0.1:43754 127.0.0.1:8443 ESTABLISHED 30944/java
tcp6 0 0 127.0.0.1:8443 127.0.0.1:43874 ESTABLISHED 31081/envoy
tcp6 0 0 127.0.0.1:8443 127.0.0.1:43712 ESTABLISHED 31081/envoy
tcp6 0 0 127.0.0.1:43794 127.0.0.1:8443 ESTABLISHED 30944/java
tcp6 0 0 127.0.0.1:8443 127.0.0.1:43696 ESTABLISHED 31081/envoy
tcp6 0 0 127.0.0.1:43696 127.0.0.1:8443 ESTABLISHED 30944/java
tcp6 0 0 169.254.1.1:8443 169.254.1.8:52978 ESTABLISHED 31081/envoy
tcp6 0 0 127.0.0.1:8443 127.0.0.1:43748 ESTABLISHED 31081/envoy
tcp6 0 0 127.0.0.1:8443 127.0.0.1:43730 ESTABLISHED 31081/envoy
tcp6 0 0 127.0.0.1:8443 127.0.0.1:43852 ESTABLISHED 31081/envoy
tcp6 0 0 127.0.0.1:8443 127.0.0.1:43878 ESTABLISHED 31081/envoy
tcp6 0 0 127.0.0.1:8443 127.0.0.1:43826 ESTABLISHED 31081/envoy
tcp6 0 0 127.0.0.1:43682 127.0.0.1:8443 ESTABLISHED 30944/java
tcp6 0 0 127.0.0.1:8443 127.0.0.1:43794 ESTABLISHED 31081/envoy
tcp6 0 0 127.0.0.1:8443 127.0.0.1:43862 ESTABLISHED 31081/envoy
tcp6 0 0 127.0.0.1:8443 127.0.0.1:52038 ESTABLISHED 31081/envoy
tcp6 0 0 127.0.0.1:8443 127.0.0.1:43782 ESTABLISHED 31081/envoy
NMS application server
Sending ICMP Echo to vManage on localhost ...
PING localhost.localdomain (127.0.0.1) 56(84) bytes of data.
64 bytes from localhost.localdomain (127.0.0.1): icmp_seq=1 ttl=64 time=0.022 ms
64 bytes from localhost.localdomain (127.0.0.1): icmp_seq=2 ttl=64 time=0.030 ms
64 bytes from localhost.localdomain (127.0.0.1): icmp_seq=3 ttl=64 time=0.027 ms
--- localhost.localdomain ping statistics ---
3 packets transmitted, 3 received, 0% packet loss, time 2034ms
rtt min/avg/max/mdev = 0.022/0.026/0.030/0.003 ms
Pinging vManage node on localhost ...
Starting Nping 0.7.80 ( https://nmap.org/nping ) at 2026-02-24 06:17 UTC
SENT (0.0015s) Starting TCP Handshake > localhost:8443 (127.0.0.1:8443)
RCVD (0.0015s) Handshake with localhost:8443 (127.0.0.1:8443) completed
SENT (1.0026s) Starting TCP Handshake > localhost:8443 (127.0.0.1:8443)
RCVD (1.0026s) Handshake with localhost:8443 (127.0.0.1:8443) completed
SENT (2.0037s) Starting TCP Handshake > localhost:8443 (127.0.0.1:8443)
RCVD (2.0037s) Handshake with localhost:8443 (127.0.0.1:8443) completed
Max rtt: 0.012ms | Min rtt: 0.009ms | Avg rtt: 0.010ms
TCP connection attempts: 3 | Successful connections: 3 | Failed: 0 (0.00%)
Nping done: 1 IP address pinged in 2.00 seconds
Disk I/O statistics for vManage storage
---------------------------------------
avg-cpu: %user %nice %system %iowait %steal %idle
1.63 0.00 0.37 0.06 0.00 97.93
Device tps kB_read/s kB_wrtn/s kB_dscd/s kB_read kB_wrtn kB_dscd
nvme1n1 24.49 74.59 913.44 0.00 2717198 33273456 0
NMS configuration database
Checking cluster connectivity for ports 7687,7474 ...
Pinging vManage node 0 on 169.254.1.5:7687,7474...
Starting Nping 0.7.80 ( https://nmap.org/nping ) at 2026-02-24 06:17 UTC
SENT (0.0013s) Starting TCP Handshake > 169.254.1.5:7474
RCVD (0.0013s) Handshake with 169.254.1.5:7474 completed
SENT (1.0024s) Starting TCP Handshake > 169.254.1.5:7687
RCVD (1.0024s) Handshake with 169.254.1.5:7687 completed
SENT (2.0035s) Starting TCP Handshake > 169.254.1.5:7474
RCVD (2.0035s) Handshake with 169.254.1.5:7474 completed
SENT (3.0046s) Starting TCP Handshake > 169.254.1.5:7687
RCVD (3.0046s) Handshake with 169.254.1.5:7687 completed
SENT (4.0057s) Starting TCP Handshake > 169.254.1.5:7474
RCVD (4.0058s) Handshake with 169.254.1.5:7474 completed
SENT (5.0069s) Starting TCP Handshake > 169.254.1.5:7687
RCVD (5.0069s) Handshake with 169.254.1.5:7687 completed
Max rtt: 0.021ms | Min rtt: 0.010ms | Avg rtt: 0.013ms
TCP connection attempts: 6 | Successful connections: 6 | Failed: 0 (0.00%)
Nping done: 1 IP address pinged in 5.01 seconds
Server network connections
--------------------------
tcp 0 0 169.254.1.5:7687 169.254.1.1:59650 ESTABLISHED 30148/java
tcp 0 0 169.254.1.5:7687 169.254.1.1:49998 ESTABLISHED 30148/java
tcp 0 0 169.254.1.5:7687 169.254.1.13:55794 ESTABLISHED 30148/java
tcp 0 0 169.254.1.5:7687 169.254.1.1:35374 ESTABLISHED 30148/java
tcp 0 0 169.254.1.5:7687 169.254.1.1:40100 ESTABLISHED 30148/java
tcp 0 0 169.254.1.5:7687 169.254.1.1:52748 ESTABLISHED 30148/java
tcp 0 0 169.254.1.5:7687 169.254.1.1:35380 ESTABLISHED 30148/java
tcp 0 0 169.254.1.5:7687 169.254.1.1:40618 ESTABLISHED 30148/java
tcp 0 0 169.254.1.5:7687 169.254.1.1:59658 ESTABLISHED 30148/java
tcp 0 0 169.254.1.5:7687 169.254.1.13:55782 ESTABLISHED 30148/java
Connecting to localhost...
+------------------------------------------------------------------------------------+
| type | row | attributes[row]["value"] |
+------------------------------------------------------------------------------------+
| "StoreSizes" | "TotalStoreSize" | 156365978 |
| "PageCache" | "Flush" | 68694 |
| "PageCache" | "EvictionExceptions" | 0 |
| "PageCache" | "UsageRatio" | 0.1795189950980392 |
| "PageCache" | "Eviction" | 3186 |
| "PageCache" | "HitRatio" | 1.0 |
| "ID Allocations" | "NumberOfRelationshipIdsInUse" | 8791 |
| "ID Allocations" | "NumberOfPropertyIdsInUse" | 47067 |
| "ID Allocations" | "NumberOfNodeIdsInUse" | 4450 |
| "ID Allocations" | "NumberOfRelationshipTypeIdsInUse" | 77 |
| "Transactions" | "LastCommittedTxId" | 26470 |
| "Transactions" | "NumberOfOpenTransactions" | 1 |
| "Transactions" | "NumberOfOpenedTransactions" | 109412 |
| "Transactions" | "PeakNumberOfConcurrentTransactions" | 10 |
| "Transactions" | "NumberOfCommittedTransactions" | 106913 |
+------------------------------------------------------------------------------------+
15 rows
ready to start consuming query after 126 ms, results consumed after another 2 ms
Completed
Connecting to localhost...
Displaying the Neo4j Cluster Status
+---------------------------------------------------------------------------------------------------------------------------------+
| name | aliases | access | address | role | requestedStatus | currentStatus | error | default | home |
+---------------------------------------------------------------------------------------------------------------------------------+
| "neo4j" | [] | "read-write" | "localhost:7687" | "standalone" | "online" | "online" | "" | TRUE | TRUE |
| "system" | [] | "read-write" | "localhost:7687" | "standalone" | "online" | "online" | "" | FALSE | FALSE |
+---------------------------------------------------------------------------------------------------------------------------------+
2 rows
ready to start consuming query after 3 ms, results consumed after another 1 ms
Completed
Total disk space used by configuration-db:
63M .
Detailed disk space usage of configuration-db:
0 database_lock
8.0K neostore
48K neostore.counts.db
1.8M neostore.indexstats.db
48K neostore.labelscanstore.db
8.0K neostore.labeltokenstore.db
40K neostore.labeltokenstore.db.id
32K neostore.labeltokenstore.db.names
40K neostore.labeltokenstore.db.names.id
72K neostore.nodestore.db
48K neostore.nodestore.db.id
8.0K neostore.nodestore.db.labels
40K neostore.nodestore.db.labels.id
1.9M neostore.propertystore.db
312K neostore.propertystore.db.arrays
48K neostore.propertystore.db.arrays.id
72K neostore.propertystore.db.id
8.0K neostore.propertystore.db.index
48K neostore.propertystore.db.index.id
32K neostore.propertystore.db.index.keys
40K neostore.propertystore.db.index.keys.id
4.2M neostore.propertystore.db.strings
104K neostore.propertystore.db.strings.id
16K neostore.relationshipgroupstore.db
48K neostore.relationshipgroupstore.db.id
48K neostore.relationshipgroupstore.degrees.db
296K neostore.relationshipstore.db
48K neostore.relationshipstore.db.id
48K neostore.relationshiptypescanstore.db
8.0K neostore.relationshiptypestore.db
40K neostore.relationshiptypestore.db.id
8.0K neostore.relationshiptypestore.db.names
40K neostore.relationshiptypestore.db.names.id
16K neostore.schemastore.db
48K neostore.schemastore.db.id
11M profiles
44M schema
##############################################
Running schema violation pre-check script
WARNING: sun.reflect.Reflection.getCallerClass is not supported. This will impact performance.
Validating Schema from the configuration-db
Successfully validated configuration-db schema
written to file /opt/data/containers/mounts/upgrade-coordinator/schema.json
Contents of /opt/data/containers/mounts/upgrade-coordinator/schema.json:
{
"check_name": "Validating configuration-db admin names",
"check_result": "SUCCESSFUL",
"check_analysis": "Successfully validated configuration-db schema",
"check_action": ""
}
##############################################
##############################################
Running quarantine check
WARNING: sun.reflect.Reflection.getCallerClass is not supported. This will impact performance.
Check if Neo4j Nodes are Quarantined
None of the neo4j nodes is quarantined
##############################################
##############################################
Checking High Direct Memory Usage in Neo4j
High Direct Memory Usage in Neo4j not found
NMS data collection agent
Checking data-collection-agent status
------------------------
data-collection-agent container exists
Checking Data collection agent processes status
------------------------
Data collection agent parent processs ID 12
Data collection agent process ID 104
Data collection bulk process ID 97
Data collection rest process ID 98
Data collection monitor process ID 99
Checking vmanage access
------------------------
Successfully logged into vmanage.
Checking DCS Push Status
------------------------
vAnalytics not enabled.
NMS coordination server
Checking cluster connectivity for ports 2181 ...
Pinging vManage node 0 on 169.254.1.4:2181...
Starting Nping 0.7.80 ( https://nmap.org/nping ) at 2026-02-24 06:18 UTC
SENT (0.0014s) Starting TCP Handshake > 169.254.1.4:2181
RCVD (0.0014s) Handshake with 169.254.1.4:2181 completed
SENT (1.0025s) Starting TCP Handshake > 169.254.1.4:2181
RCVD (1.0025s) Handshake with 169.254.1.4:2181 completed
SENT (2.0036s) Starting TCP Handshake > 169.254.1.4:2181
RCVD (2.0036s) Handshake with 169.254.1.4:2181 completed
Max rtt: 0.012ms | Min rtt: 0.010ms | Avg rtt: 0.010ms
TCP connection attempts: 3 | Successful connections: 3 | Failed: 0 (0.00%)
Nping done: 1 IP address pinged in 2.00 seconds
Server network connections
--------------------------
tcp 0 0 169.254.1.4:2181 169.254.1.1:56716 ESTABLISHED 16814/java
NMS container manager
Checking container-manager status
Listing all images
------------------------
REPOSITORY TAG IMAGE ID CREATED SIZE
sdwan/host-agent 1.0.1 ca71fd3fe4a2 5 months ago 131MB
sdwan/cluster-oracle 1.0.1 8ef918482315 5 months ago 294MB
sdwan/data-collection-agent 1.0.1 4bf055257027 5 months ago 157MB
sdwan/application-server 19.1.0 6a9624dc3125 5 months ago 508MB
sdwan/configuration-db 4.4.38 700fe6e56199 5 months ago 472MB
sdwan/coordination-server 3.7.1 a04198d518b3 5 months ago 606MB
sdwan/olap-db 23.3.13.6 a17712731d5f 5 months ago 494MB
sdwan/device-data-collector 1.0.0 515f2793ee43 5 months ago 116MB
sdwan/service-proxy 1.27.2 5174f58b97b1 5 months ago 105MB
sdwan/messaging-server 0.20.0 9560cd4b7c42 5 months ago 105MB
sdwan/statistics-db 7.17.6 b9f8ab30d647 5 months ago 589MB
cloudagent-v2 3358cee09e99 66063bed474e 5 months ago 458MB
sdwan/upgrade-coordinator 2.0.0 969cd2f1626a 5 months ago 93.3MB
sdwan/vault 1.0.1 0883c094affc 6 months ago 511MB
sdwan/support-tools latest 022aebae12e6 13 months ago 143MB
sdavc 4.6.0 730e83b39087 17 months ago 602MB
sdavc-gw 4.6.0 84083ed484ba 18 months ago 369MB
sdwan/reporting latest 509ec99584fd 19 months ago 772MB
sdwan/ratelimit latest 719f624e9268 2 years ago 45.7MB
Listing all containers
------------------------
CONTAINER ID IMAGE COMMAND CREATED STATUS PORTS NAMES
c676b358b12d sdwan/olap-db:23.3.13.6 "/usr/bin/docker-ini…" 10 hours ago Up 10 hours (healthy) 127.0.0.1:8123->8123/tcp olap-db
627c1dcf16fa sdwan/coordination-server:3.7.1 "/docker-entrypoint.…" 10 hours ago Up 10 hours (healthy) 127.0.0.1:2181->2181/tcp, 127.0.0.1:2888->2888/tcp, 127.0.0.1:3888->3888/tcp coordination-server
9299443ff7a1 sdwan/messaging-server:0.20.0 "/entrypoint.sh" 10 hours ago Up 10 hours (healthy) 127.0.0.1:4222->4222/tcp, 127.0.0.1:6222->6222/tcp, 127.0.0.1:8222->8222/tcp messaging-server
0c5236ee911b sdwan/ratelimit:latest "/usr/local/bin/rate…" 10 hours ago Up 10 hours (healthy) 6379/tcp, 127.0.0.1:8460-8462->8460-8462/tcp ratelimit
094166df1cd9 cloudagent-v2:3358cee09e99 "./entrypoint.sh" 10 hours ago Up 10 hours 127.0.0.1:9051-9052->9051-9052/tcp cloudagent-v2
8f1287c11840 sdwan/reporting:latest "/sbin/tini -g -- py…" 10 hours ago Up 10 hours 80/tcp, 127.0.0.1:9080->9080/tcp reporting
66a46485cfab sdwan/vault:1.0.1 "docker-entrypoint.s…" 10 hours ago Up 10 hours (healthy) 8200/tcp, 127.0.0.1:8201->8201/tcp vault
ccf5336112b6 sdwan/data-collection-agent:1.0.1 "/usr/bin/docker-ini…" 10 hours ago Up 10 hours (healthy) data-collection-agent
079ecfe36482 sdwan/service-proxy:1.27.2 "/entrypoint.sh" 10 hours ago Up 10 hours (healthy) service-proxy
ec1b50457302 sdwan/configuration-db:4.4.38 "/usr/bin/docker-ini…" 10 hours ago Up 10 hours (healthy) 127.0.0.1:5000->5000/tcp, 127.0.0.1:6000->6000/tcp, 127.0.0.1:6362->6362/tcp, 127.0.0.1:6372->6372/tcp, 127.0.0.1:7000->7000/tcp, 127.0.0.1:7473-7474->7473-7474/tcp, 127.0.0.1:7687-7688->7687-7688/tcp configuration-db
f54ccdcf7a14 sdwan/device-data-collector:1.0.0 "/bin/sh -c /vMDDC/v…" 10 hours ago Up 10 hours (healthy) 127.0.0.1:8129->8129/tcp device-data-collector
605f986dc9f1 sdwan/application-server:19.1.0 "/sbin/tini -g -- /e…" 10 hours ago Up 10 hours (healthy) application-server
50377e02b120 sdwan/host-agent:1.0.1 "/entrypoint.sh pyth…" 10 hours ago Up 10 hours (healthy) 127.0.0.1:9099->9099/tcp host-agent
ca36faf52f36 sdwan/cluster-oracle:1.0.1 "/entrypoint.sh java…" 10 hours ago Up 10 hours (healthy) 127.0.0.1:9090->9090/tcp cluster-oracle
Docker info
------------------------
Client:
Context: default
Debug Mode: false
Server:
Containers: 14
Running: 14
Paused: 0
Stopped: 0
Images: 19
Server Version: 20.10.25-ce
Storage Driver: overlay2
Backing Filesystem: extfs
Supports d_type: true
Native Overlay Diff: true
userxattr: false
Logging Driver: local
Cgroup Driver: cgroupfs
Cgroup Version: 1
Plugins:
Volume: local
Network: bridge host ipvlan macvlan null overlay
Log: awslogs fluentd gcplogs gelf journald json-file local logentries splunk syslog
Swarm: inactive
Runtimes: io.containerd.runc.v2 io.containerd.runtime.v1.linux runc
Default Runtime: runc
Init Binary: docker-init
containerd version: 1e1ea6e986c6c86565bc33d52e34b81b3e2bc71f.m
runc version: v1.1.4-8-g974efd2d-dirty
init version: b9f42a0-dirty
Security Options:
seccomp
Profile: default
Kernel Version: 5.15.146-yocto-standard
Operating System: Linux
OSType: linux
Architecture: x86_64
CPUs: 16
Total Memory: 30.58GiB
Name: vmanage_1
ID: GHLX:JUWP:Z7JP:J3UX:MOF7:ZY7G:MSLS:E7BI:3LKT:2WRU:K2HZ:YWL7
Docker Root Dir: /var/lib/nms/docker
Debug Mode: false
Registry: https://index.docker.io/v1/
Labels:
Experimental: false
Insecure Registries:
127.0.0.0/8
Live Restore Enabled: false
WARNING: No cpu cfs quota support
WARNING: No cpu cfs period support
WARNING: No blkio throttle.read_bps_device support
WARNING: No blkio throttle.write_bps_device support
WARNING: No blkio throttle.read_iops_device support
WARNING: No blkio throttle.write_iops_device support
NMS SDAVC server is disabled on this vmanage node
NMS Device Data Collector
Checking Device Data Collector Port....
Port 8129 is reachable
Current Health Status:- true
Getting docker stats of Device Data Collector container ....
CONTAINER ID NAME CPU % MEM USAGE / LIMIT MEM % NET I/O BLOCK I/O PIDS
f54ccdcf7a14 device-data-collector 0.00% 9.773MiB / 30.58GiB 0.03% 1.85MB / 876kB 0B / 0B 21
NMS OLAP database
Checking cluster connectivity for ports 9000,8123,9009 ...
Pinging vManage node 0 on 169.254.1.10:9000,8123,9009...
Starting Nping 0.7.80 ( https://nmap.org/nping ) at 2026-02-24 06:18 UTC
SENT (0.0013s) Starting TCP Handshake > 169.254.1.10:8123
RCVD (0.0013s) Handshake with 169.254.1.10:8123 completed
SENT (1.0024s) Starting TCP Handshake > 169.254.1.10:9000
RCVD (1.0024s) Handshake with 169.254.1.10:9000 completed
SENT (2.0036s) Starting TCP Handshake > 169.254.1.10:9009
RCVD (2.0036s) Handshake with 169.254.1.10:9009 completed
SENT (3.0047s) Starting TCP Handshake > 169.254.1.10:8123
RCVD (3.0047s) Handshake with 169.254.1.10:8123 completed
SENT (4.0058s) Starting TCP Handshake > 169.254.1.10:9000
RCVD (4.0058s) Handshake with 169.254.1.10:9000 completed
SENT (5.0069s) Starting TCP Handshake > 169.254.1.10:9009
RCVD (5.0070s) Handshake with 169.254.1.10:9009 completed
SENT (6.0081s) Starting TCP Handshake > 169.254.1.10:8123
RCVD (6.0081s) Handshake with 169.254.1.10:8123 completed
SENT (7.0092s) Starting TCP Handshake > 169.254.1.10:9000
RCVD (7.0092s) Handshake with 169.254.1.10:9000 completed
SENT (8.0103s) Starting TCP Handshake > 169.254.1.10:9009
RCVD (8.0103s) Handshake with 169.254.1.10:9009 completed
Max rtt: 0.014ms | Min rtt: 0.008ms | Avg rtt: 0.009ms
TCP connection attempts: 9 | Successful connections: 9 | Failed: 0 (0.00%)
Nping done: 1 IP address pinged in 8.01 seconds
Server network connections
--------------------------
tcp 0 0 169.254.1.10:8123 169.254.1.1:38848 ESTABLISHED 18258/clickhouse-se
tcp 0 0 169.254.1.10:8123 169.254.1.1:38736 ESTABLISHED 18258/clickhouse-se
tcp 0 0 169.254.1.10:8123 169.254.1.1:38864 ESTABLISHED 18258/clickhouse-se
tcp 0 0 169.254.1.10:8123 169.254.1.1:38826 ESTABLISHED 18258/clickhouse-se
tcp 0 0 169.254.1.10:8123 169.254.1.1:32996 ESTABLISHED 18258/clickhouse-se
tcp 0 0 169.254.1.10:8123 169.254.1.1:38792 ESTABLISHED 18258/clickhouse-se
tcp 0 0 169.254.1.10:8123 169.254.1.1:38720 ESTABLISHED 18258/clickhouse-se
tcp 0 0 169.254.1.10:8123 169.254.1.1:38704 ESTABLISHED 18258/clickhouse-se
tcp 0 0 169.254.1.10:8123 169.254.1.1:38790 ESTABLISHED 18258/clickhouse-se
tcp 0 0 169.254.1.10:8123 169.254.1.1:38740 ESTABLISHED 18258/clickhouse-se
tcp 0 0 169.254.1.10:8123 169.254.1.1:38786 ESTABLISHED 18258/clickhouse-se
tcp 0 0 169.254.1.10:8123 169.254.1.1:38576 ESTABLISHED 18258/clickhouse-se
tcp 0 0 169.254.1.10:8123 169.254.1.1:38766 ESTABLISHED 18258/clickhouse-se
tcp 0 0 169.254.1.10:8123 169.254.1.1:38754 ESTABLISHED 18258/clickhouse-se
tcp 0 0 169.254.1.10:8123 169.254.1.1:38828 ESTABLISHED 18258/clickhouse-se
tcp 0 0 169.254.1.10:8123 169.254.1.1:38676 ESTABLISHED 18258/clickhouse-se
tcp 0 0 169.254.1.10:8123 169.254.1.1:38770 ESTABLISHED 18258/clickhouse-se
tcp 0 0 169.254.1.10:8123 169.254.1.1:38620 ESTABLISHED 18258/clickhouse-se
tcp 0 0 169.254.1.10:8123 169.254.1.1:32768 ESTABLISHED 18258/clickhouse-se
tcp 0 0 169.254.1.10:8123 169.254.1.1:38820 ESTABLISHED 18258/clickhouse-se
tcp 0 0 169.254.1.10:8123 169.254.1.1:38574 ESTABLISHED 18258/clickhouse-se
tcp 0 0 169.254.1.10:8123 169.254.1.1:38878 ESTABLISHED 18258/clickhouse-se
tcp 0 0 169.254.1.10:8123 169.254.1.1:38804 ESTABLISHED 18258/clickhouse-se
tcp 0 0 169.254.1.10:8123 169.254.1.1:38692 ESTABLISHED 18258/clickhouse-se
tcp 0 0 169.254.1.10:8123 169.254.1.1:38808 ESTABLISHED 18258/clickhouse-se
tcp 0 0 169.254.1.10:8123 169.254.1.1:38844 ESTABLISHED 18258/clickhouse-se
tcp 0 0 169.254.1.10:8123 169.254.1.1:32984 ESTABLISHED 18258/clickhouse-se
tcp 0 0 169.254.1.10:8123 169.254.1.1:60970 ESTABLISHED 18258/clickhouse-se
tcp 0 0 169.254.1.10:8123 169.254.1.1:60974 ESTABLISHED 18258/clickhouse-se
tcp 0 0 169.254.1.10:8123 169.254.1.1:51222 ESTABLISHED 18258/clickhouse-se
tcp 0 0 169.254.1.10:8123 169.254.1.1:38712 ESTABLISHED 18258/clickhouse-se
tcp 0 0 169.254.1.10:8123 169.254.1.1:38662 ESTABLISHED 18258/clickhouse-se
tcp 0 0 169.254.1.10:8123 169.254.1.1:60986 ESTABLISHED 18258/clickhouse-se
tcp 0 0 169.254.1.10:8123 169.254.1.1:38598 ESTABLISHED 18258/clickhouse-se
tcp 0 0 169.254.1.10:8123 169.254.1.1:38640 ESTABLISHED 18258/clickhouse-se
tcp 0 0 169.254.1.10:8123 169.254.1.1:38652 ESTABLISHED 18258/clickhouse-se
tcp 0 0 169.254.1.10:8123 169.254.1.1:32982 ESTABLISHED 18258/clickhouse-se
tcp 0 0 169.254.1.10:8123 169.254.1.1:38572 ESTABLISHED 18258/clickhouse-se
tcp 0 0 169.254.1.10:8123 169.254.1.1:38630 ESTABLISHED 18258/clickhouse-se
tcp 0 0 169.254.1.10:8123 169.254.1.1:38606 ESTABLISHED 18258/clickhouse-se
Mode: SingleTenant
----------------------------
Node health state
----------------------------
Server status: [OK]
Replica status: [OK]
Database summary
----------------------------
database count: 5
table count in db(INFORMATION_SCHEMA) : 4
table count in db(backup) : 0
table count in db(default) : 61
table count in db(information_schema) : 4
table count in db(system) : 82
Tables in database default
----------------------------
- aggregated_apps_dpi_app_60min_summary_view_default
- aggregated_apps_dpi_app_summary_default
- aggregated_apps_dpi_site_5min_summary_view_default
- aggregated_apps_dpi_site_summary_default
- aggregated_apps_dpi_stats_default
- aggregated_apps_dpi_summary_default
- alarm_default
- api_telemetry
- api_telemetry_metadata
- app_hosting_interface_stats_default
- app_hosting_stats_default
- approute_stats_default
- approute_stats_routing_summary_default
- approute_stats_transport_summary_default
- art_stats_default
- audit_log_default
- bridge_interface_stats_default
- bridge_mac_stats_default
- cloudx_stats_default
- device_configuration_default
- device_events_default
- device_health_stats_default
- device_stats_files_default
- device_system_status_stats_default
- dpi_stats_default
- eio_lte_stats_default
- flow_log_stats_default
- fwall_stats_default
- interface_stats_default
- ips_alert_stats_default
- nwa_default
- nwapending_default
- nwpi_agg_metrics_default
- nwpi_app_default
- nwpi_domain_agg_trend_default
- nwpi_domain_default
- nwpi_flow_default
- nwpi_flow_event_default
- nwpi_flow_metric_default
- nwpi_hops_of_flow_default
- nwpi_routing_default
- nwpi_te_default
- nwpi_time_series_default
- nwpi_trace_and_task_default
- pagination_request_info_default
- perf_mon_statistics_default
- perf_mon_summary_default
- perfmon_app_15min_summary_view_default
- perfmon_app_summary_default
- qos_stats_default
- sdra_stats_default
- site_health_stats_default
- sleofflinereport_default
- speed_test_default
- sul_stats_default
- tracker_stats_default
- umbrella_stats_default
- umtsrestevent_default
- urlf_stats_default
- vnf_stats_default
- wlan_client_info_stats_default
----------------------------
┌─parts.table──────────────────────────────┬──rows─┬─latest_modification─┬─disk_size──┬─primary_keys_size─┬─engine─────────────┬─bytes_size─┬─min_date───┬─max_date───┬─compressed_size─┬─uncompressed_size─┬─ratio─┐
│ device_system_status_stats_default │ 7238 │ 2026-02-24 06:13:12 │ 430.24 KiB │ 100.00 B │ MergeTree │ 440561 │ 2026-02-23 │ 2026-02-24 │ 0.00 B │ 0.00 B │ nan │
│ api_telemetry │ 34476 │ 2026-02-24 06:06:32 │ 306.22 KiB │ 264.00 B │ MergeTree │ 313574 │ tuple() │ tuple() │ 0.00 B │ 0.00 B │ nan │
│ audit_log_default │ 744 │ 2026-02-24 06:15:48 │ 200.16 KiB │ 48.00 B │ MergeTree │ 204967 │ 2026-02-23 │ 2026-02-24 │ 0.00 B │ 0.00 B │ nan │
│ device_events_default │ 4819 │ 2026-02-24 06:17:06 │ 189.26 KiB │ 245.00 B │ MergeTree │ 193802 │ 2026-02-23 │ 2026-02-24 │ 0.00 B │ 0.00 B │ nan │
│ interface_stats_default │ 7036 │ 2026-02-24 06:10:50 │ 117.07 KiB │ 104.00 B │ MergeTree │ 119879 │ 2026-02-23 │ 2026-02-24 │ 0.00 B │ 0.00 B │ nan │
│ alarm_default │ 408 │ 2026-02-23 21:48:41 │ 69.99 KiB │ 212.00 B │ ReplacingMergeTree │ 71671 │ 2026-02-23 │ 2026-02-23 │ 0.00 B │ 0.00 B │ nan │
│ api_telemetry_metadata │ 5342 │ 2026-02-24 06:01:04 │ 57.52 KiB │ 32.00 B │ MergeTree │ 58899 │ tuple() │ tuple() │ 0.00 B │ 0.00 B │ nan │
│ approute_stats_default │ 2540 │ 2026-02-24 06:10:20 │ 37.25 KiB │ 259.00 B │ MergeTree │ 38139 │ 2026-02-23 │ 2026-02-24 │ 0.00 B │ 0.00 B │ nan │
│ device_configuration_default │ 18 │ 2026-02-23 20:55:39 │ 33.97 KiB │ 51.00 B │ MergeTree │ 34787 │ 2026-02-23 │ 2026-02-23 │ 0.00 B │ 0.00 B │ nan │
│ device_health_stats_default │ 1463 │ 2026-02-24 06:15:00 │ 23.07 KiB │ 303.00 B │ ReplacingMergeTree │ 23626 │ 2026-02-23 │ 2026-02-24 │ 0.00 B │ 0.00 B │ nan │
│ site_health_stats_default │ 1413 │ 2026-02-24 06:15:01 │ 9.95 KiB │ 230.00 B │ ReplacingMergeTree │ 10185 │ 2026-02-23 │ 2026-02-24 │ 0.00 B │ 0.00 B │ nan │
│ approute_stats_routing_summary_default │ 70 │ 2026-02-23 20:30:17 │ 1.79 KiB │ 83.00 B │ MergeTree │ 1837 │ tuple() │ tuple() │ 0.00 B │ 0.00 B │ nan │
│ nwa_default │ 120 │ 2026-02-24 06:11:08 │ 1.69 KiB │ 32.00 B │ MergeTree │ 1734 │ 2026-02-23 │ 2026-02-24 │ 0.00 B │ 0.00 B │ nan │
│ approute_stats_transport_summary_default │ 18 │ 2026-02-23 20:30:17 │ 997.00 B │ 83.00 B │ MergeTree │ 997 │ tuple() │ tuple() │ 0.00 B │ 0.00 B │ nan │
└──────────────────────────────────────────┴───────┴─────────────────────┴────────────┴───────────────────┴────────────────────┴────────────┴────────────┴────────────┴─────────────────┴───────────────────┴───────┘
Application server stats
---------------------------------
STATISTICS
---------------------------------
Success: 20418
Fail: 0
CONN DOWN: 0
OOM: 0
ILL ARG: 0
---------------------------------
This action is not supported
vmanage_1#
| Revision | Publish Date | Comments |
|---|---|---|
4.0 |
13-Oct-2023
|
vManage Cluster Upgrade Section |
3.0 |
11-Jul-2023
|
Pre-checks to Be Performed Prior to a Controller Upgrade |
2.0 |
27-Apr-2023
|
Initial Release |
1.0 |
26-Apr-2023
|
Initial Release |
Feedback