The documentation set for this product strives to use bias-free language. For the purposes of this documentation set, bias-free is defined as language that does not imply discrimination based on age, disability, gender, racial identity, ethnic identity, sexual orientation, socioeconomic status, and intersectionality. Exceptions may be present in the documentation due to language that is hardcoded in the user interfaces of the product software, language used based on RFP documentation, or language that is used by a referenced third-party product. Learn more about how Cisco is using Inclusive Language.
Feedback
Featuring Networking Reference Architecture of Cisco UCS C885A M8 Rack Servers with NVIDIA HGX™ H200 and NVIDIA Spectrum™-X
The Cisco NCP compliant Cloud Reference Architecture (CRA) is designed to be deployed with a high GPU scale at large Cloud Service Providers (CSPs) and high-performance Super Computing Centers (SCCs) in order to solve the most computationally intensive problems without affecting ease of provisioning and operations. The overall design supports multitenancy in order to maximize the use of deployed hardware and, if required, can be scaled to 64K GPUs. Enterprises looking to deploy AI clusters with GPU scale less than 1K should refer to Cisco Enterprise Reference Architecture (ERA) at this link.
● The key technologies used in this CRA include:
● Cisco UCS® C885A Rack Servers with NVIDIA HGX™ H200 and Spectrum™-X Ethernet.
● Cisco Nexus® 9000 Series Switches combined with Cisco compute, networking, and storage controllers.
● Cisco Optics and cables.
● Cisco provisioning, observability and security frameworks.

Logical View of Cisco Cloud Reference Architecture
Cisco UCS C885A M8 Rack Server
The Cisco UCS C885A M8 Rack Server is an 8RU dense GPU server that delivers massive, scalable performance for HPC and AI workloads such as Large Language Model (LLM) training, fine-tuning, large model inferencing, and Retrieval Augmented Generation (RAG). Based on the NVIDIA HGX™ reference architecture in 2-8-10-400 (C-G-N-B) configuration where C-G-N-B naming convention is defined as:
● C: Number of CPUs in the node.
● G: Number of GPUs in the node.
● N: Number of network adapters (NICs), categorized into:
◦ North/South: Communication between nodes and external systems.
◦ East/West: Communication within the cluster.
● B: Average network bandwidth per GPU in Gigabits per second (GbE).
The 8x NVIDIA H200 SXM GPUs within the server are interconnected using high speed NVLink interconnects. GPU connectivity to other physical servers is via the use of 8x NVIDIA BlueField®-3 B3140H SuperNICs for East-West traffic and via 2x NVIDIA BlueField®-3 B3240 DPU NICs (in 1x400G mode) for North-South traffic. For compute, each server contains 2x AMD EPYC CPUs, up to 3 TB of DDR DRAM, 30 TB of NVMe local storage, and hot swappable fan trays and power supplies. Detailed specifications of the server are captured in Appendix A.

Cisco UCS C885A M8 Rack Server with NVIDIA HGX™
Cisco N9364E-SG2-O
The Cisco N9364E-SG2-O is a Cisco Silicon One NPU-based 2RU switch supporting 64 800G OSFP modules allowing 64 800GE or 128 400GE ports. This switch will be used in both leaf and spine role.

Cisco N9364E-SG2-O switch
Cisco N9164E-NS4-O
The Cisco N9164E-NS4-O is a NVIDIA Spectrum®-4 NPU-based 2RU switch supporting 64 800G OSFP modules allowing 64 800GE or 128 400GE ports. This switch can be used in both leaf and spine role in East-West compute network, as an alternative to Cisco N9364E-SG2-O switch, for NCP compliance.

Cisco N9164E-NS4-O switch
Cisco Nexus 9332D-GX2B
The Cisco Nexus 9332D-GX2B switch provides 32 400G QSFP-DD ports with 10/25/50/100/200-Gbps breakout support in 1RU form-factor. This switch will be used in storage leaf and high-speed management leaf roles.

Cisco N9K-C9332D-GX2B switch
Cisco Nexus 93216TC-FX2
The Cisco Nexus 93216TC-FX2 switch provides 96 100-Mbps or 1/10-Gbps 10GBASE-T ports and 12 1/10/25/40/100-Gbps QSFP28 ports in 2RU form-factor. This switch will be used in a low-speed management leaf role.

Cisco N9K-93216TC-FX2 switch
Cisco Nexus 93108TC-FX3 switch
The Cisco Nexus 93108TC-FX3 switch provides 48 100-Mbps or 1/10-Gbps 10GBASE-T ports and six 1/10/25/40/100-Gbps QSFP28 ports in 1RU form-factor. This switch will be used in a low-speed management leaf role where fan out to spine switches is less than 6.

Cisco N9K-93108TC-FX3 switch
Cisco UCS C225 M8 Rack Server
The Cisco UCS C225 M8 Rack Server is a 1RU general purpose server that can be used in many roles, such as application server, management and support nodes, control nodes for Kubernetes (K8s) and Slurm. Within this CRA, these servers are also used to run the VAST Storage solution as described in the “High-Performance Storage” section.

Cisco UCS C225 M8 Rack Server
The following Cisco Optics and Cables as shown in Table 1 are being used on different devices in the solution.
Table 1. Supported List of Cisco Optics and Cables on different devices
| Device |
Optics and Cables |
| B3220, B3140H, B3240 |
QSFP-400G-DR4 with CB-M12-M12-SMF cable |
| B3220L |
QSFP-200G-SR4 with CB-M12-M12-MMF cable |
| N9364E-SG2-O N9164E-NS4-O |
OSFP-800G-DR8 with dual CB-M12-M12-SMF cable |
| N9K-C9332D-GX2B |
QDD-400G-DR4 with CB-M12-M12-SMF cable QDD-400G-SR8-S with CB-M16-M12-MMF cable QDD-2Q200-CU3M passive copper cable QSFP-200G-SR4 with CB-M12-M12-MMF cable |
| N9K-93216TC-FX2 |
QSFP-100G-DR-S with CB-LC-LC-SMF cable CAT5E cable CAT6A cable |
Overview
Overall, the networking topology is split into two separate fabrics:
● East-West Compute Network.
● Converged North-South Storage and Management Network
There are three additional networks for switch management, NVIDIA Bluefield®-3 management, and PDU connectivity, as described in the following sections.
East-West compute network
The compute network is meant for collective communications between the GPUs while solving a scientific problem or executing AI training. Customers looking to scale upto a maximum of 8K GPUs, can deploy the compute network in a two-tier topology with the use of 128 N9164E-NS4-O leaf switches and 64 N9164E-NS4-O spine switches, as shown in the following section. Alternatively, N9364E-SG2-O switches can also be used without NCP compliance. Customer interested to incrementally scale beyond 8K GPUs should deploy the compute network with a three-tier topology from the beginning.
Two-tier East-West compute network
The two-tier topology can be incrementally deployed in units of a Scalable Unit (SU) where each SU consists of 32 NVIDIA HGX™ H200 systems for a total of 256 GPUs. As shown in Figure 8, the leaf switches are grouped into four Rail groups 1+5, 2+6, 3+7, and 4+8 deploying an SU in a rail-optimized manner. The number of leaf switches in each group can be incrementally increased up to a maximum of 32 leaf switches per group. For example, when SU31 is added, leaf switches L31, L63, L95, and L127 are added in Rail group 1+5, 2+6, 3+7, and 4+8, respectively. All GPUs within an SU, are one hop away from each other. However, GPUs across SUs will have to communicate through the spine switches. This approach of grouping rails and rail-optimization per SU makes it efficient in allocating resources in a multi-tenant environment. It avoids one tenant's excessive resource usage from degrading another's performance and ensures that all tenants benefit from shared, yet isolated, infrastructure for large-scale AI training workloads.

East-West two-tier Compute Network for 1024 HGX™ H200 nodes (8K GPUs)
Three-tier East-West compute network
As shown in Figures 10 and 11, a three-tier compute network is built in a modular way consisting of an SU-group of four Scalable Units (SUs), where each SU consists of 32 NVIDIA HGX™ H200 systems, for a total of 256 GPUs in an SU, and 1024 GPUs in an SU-group. This allows incrementally deploying in units of SU-group of 1K GPUs. A three-tier leaf, spine, and super-spine topology is used so that incremental deployment doesn’t require major re-cabling, and the whole fabric can scale upto 32 SU-groups, with a total of 32K GPUs. The super-spine layer consists of four groups with switch count in each group ranging from 2 to 64. This network can be built with N9164E-NS4-O switches for NCP compliance or N9364E-SG2-O switches without NCP compliance. Within an SU-group, GPUs in an SU are one hop away but GPUs across SUs will have to communicate through the spine switches. GPUs across SU-groups, will communicate through the super-spine switches. This architecture can also be scaled further to 64K or 128K GPUs with the use of 8-SU (2K GPUs) or 16-SU (4K GPUs) as building block within an SU-group respectively.

East-West three-tier Compute Network for 128 HGX™ H200 nodes (1K GPUs)

East-West three-tier Compute Network for 4096 HGX™ H200 nodes (32K GPUs)
The number of switches, transceivers, and cables required to build the compute network of different scale ranging from 1K to 32K GPUs is captured in Table 2.
Table 2. Three-Tier East-West Compute Network Switch, Transceivers, and Cable counts
| Compute counts |
Switch counts |
Transceiver counts |
Cable counts |
|||||||
| Nodes |
GPUs |
SUs |
Leaf |
Spine |
SuperSpine |
Node to Leaf |
Switch to Switch (800G) |
Node to Leaf |
Switch to Switch |
|
| Node |
Leaf |
|||||||||
| 128 |
1024 |
4 |
16 |
16 |
8 |
1024 |
512 |
2048 |
1024 |
2048 |
| 256 |
2048 |
8 |
32 |
32 |
16 |
2048 |
1024 |
4096 |
2048 |
4096 |
| 512 |
4096 |
16 |
64 |
64 |
32 |
4096 |
2048 |
8192 |
4096 |
8192 |
| 1024 |
8192 |
32 |
128 |
128 |
64 |
8192 |
4096 |
16384 |
8192 |
16384 |
| 2048 |
16384 |
64 |
256 |
256 |
128 |
16384 |
8192 |
32768 |
16384 |
32768 |
| 4096 |
32768 |
128 |
512 |
512 |
256 |
32768 |
16384 |
65536 |
32768 |
65536 |
Converged North-South storage and management network
The converged North-South network is separate from the East-West Compute Network and serves the following key functions:
● Provides access to high performance storage from compute nodes
● Provides host management related access to compute nodes from Management nodes
● Interconnects with border leaf exit switches to forward traffic in and out of cluster
● Allows interconnecting to additional customer infrastructure such as data lakes, and other nodes for support, monitoring, log collection, etc., that a cloud provider wishes to add.

Logical view of Converged North-South Storage and Management Network
The physical design of this network follows different approaches based on the scale of the compute nodes involved.
Between 1K and 4K GPUs
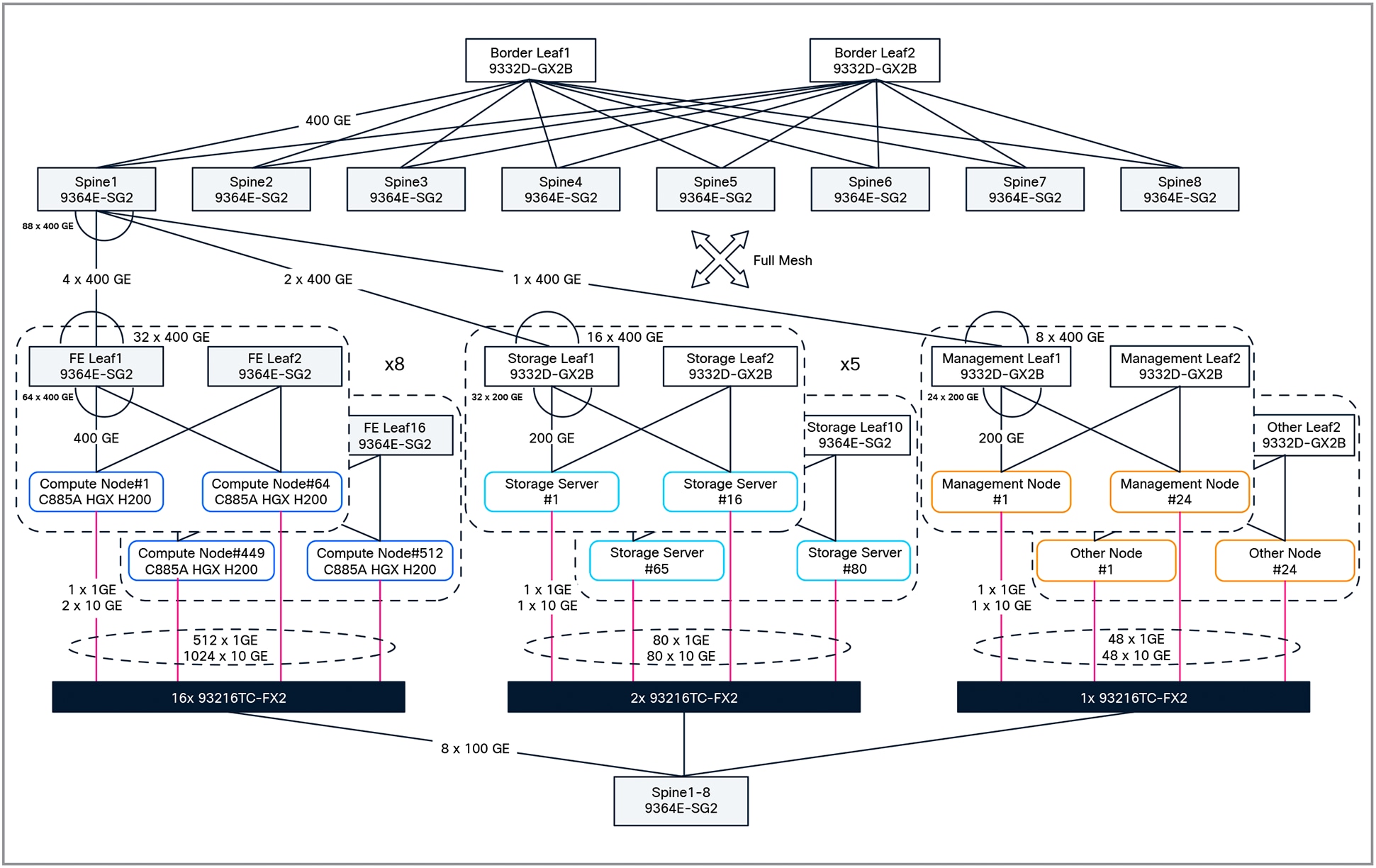
As shown in Figure 12, at a scale of upto 4K GPUs, the converged network can be built using a two-stage leaf-spine topology, where the eight N9364E-SG2-O spine switches interconnect directly to the compute-node front-end leaf switches, low-speed Out-of-Band (OOB) management leaf switches, storage-node leaf switches, and in-band high-speed management node leaf switches. From a connectivity stand-point, the key design points are the following:
● The compute nodes are grouped into two SUs to create a half SU-group consisting of 64 nodes. Each half SU-group uses two front-end leaf switches. A total of eight half SU-groups (four SU-groups) are required to deploy 4K GPUs. Each front-end leaf switch N9364E-SG2-O uses 64 400GE downlinks to the compute nodes and 32 400GE uplinks (8 400GE to each spine switch) to provide greater than 12.5 Gbps target storage bandwidth per H200 GPU.
◦ The host two 10G and BMC 1G ports of 512 compute nodes are connected to high-density low-speed port N9K-93216TC-FX2 switches with a 100G uplink to each spine switch. Tenants are not given access to these low-speed ports.
● On the storage side, networking will be pre-provisioned to deliver at least the amount of bandwidth requirement as mentioned above. Five redundant leaf-switch pairs, each with 64 200GE downlink ports per leaf pair, will be used for a total of 10 N9K-C9332D-GX2B storage leaf switches and 320 200GE downlink ports. For uplinks, per storage leaf, 16 400GE ports will be used (2 400GE links per spine) for a total of 160 400GE ports. The number of storage nodes to connect to the storage leaf switches will vary based on cloud partners throughput and capacity needs on top of the minimum requirements.
◦ The host 10G and BMC 1G ports of up to 80 storage nodes are connected to high-density low-speed port N9K-93216TC-FX2 switches with a 100G uplink to each spine switch. Tenants are not given access to these low-speed ports.
● The management node network consists of two parts:
◦ A group of 24 management nodes (as per the configuration in Appendix B) are connected to a redundant pair of high-speed N9K-C9332D-GX2B management switches via 200GE links. These high-speed management switches connect via 1 400GE uplink to each of the 8 spines. The management nodes are used for equipment provisioning, workload orchestration, and monitoring.
◦ The RA will allow connecting additional nodes to the cluster (via additional leaf switches) for any other operational needs of the customer.
◦ The host 10G and BMC 1G ports of the management nodes are connected to high-density low-speed port N9K-93216TC-FX2 switches with a 100G uplink to each spine switch. Tenants are not given access to these low-speed ports.

Converged North-South Storage and Management Network for 512 HGX™ H200 nodes (4K GPUs)
Between 4K and 8K GPUs
Beyond a scale of 4K switches, as shown in Figure 13, the converged network uses a three-tier Clos topology with leaf, spine, and the third stage constructed of a parallel plane with four core-group switches. The core-group switches connect to the compute node front-end network’s spine switches, storage network spine switches, and management network spine switches.
● Each core-group will consist of a single 128 400GE port N9364E-SG2-O switch (for a total of four switches in four core-groups) to meet the scale of 8K GPUs.
● 128 compute nodes (1K GPUs) are grouped into an SU-group connected to four N9364E-SG2-O leaf switches. Two SU-groups (2K GPUs) connect to eight leaf switches, which in turn connect to four N9364E-SG2-O spine switches. Four such parallel planes, each with two SU-groups, are required to deploy 8K GPUs. In this design, each leaf switch with 64 400GE downlink ports connects to each spine switch via 8 400GE ports, and will still allow 12.5 Gbps of target storage bandwidth to each GPU. Each of the four spine switches connect to their respective core-group switches via 16 400GE ports.
◦ The host two 10G and BMC 1G ports of 1024 compute nodes are connected to high-density low-speed port N9K-93216TC-FX2 switches with a 100G uplink to each spine switch. Tenants are not given access to these low-speed ports.
● The storage network consists of 10 pairs of N9K-C9332D-GX2B leaf switches, each connected to four N9364E-SG2-O spine switches. Each redundant leaf-switch pair has 64 200GE downlink ports and 32 400GE uplink ports (8 to each spine switch) for a total of 20 leaf switches, 640 200GE downlink ports and 320 400GE uplink ports. Each spine switch connects to its corresponding core-group switch via 40 400GE ports. On an aggregate basis, this provides around 64 Tbps of storage bandwith, or 8 Gbps to each GPU.
◦ The host 10G and BMC 1G ports of up to 160 storage nodes are connected to high-density low-speed port N9K-93216TC-FX2 switches with a 100G uplink to each spine switch. Tenants are not given access to these low-speed ports.
● The management node network consists of two parts:
◦ A group of 48 management nodes (as per configuration in Appendix B) are connected to two redundant pairs of high-speed N9K-C9332D-GX2B management switches via 200GE links. Each of these high-speed management switches connects via 6 400GE uplinks to 2 N9364E-SG2-O spine switches. Each of the spine switches connect to two dedicated core-group switches via 12 400GE links (6 400GE links to each core switch). The management nodes are used for equipment provisioning, workload orchestration, and monitoring.
◦ The RA will allow connecting additional nodes to the cluster (via additional leaf switches) for any other operational needs of the customer.
◦ The host 10G and BMC 1G ports of management nodes are connected to high-density low-speed port N9K-93216TC-FX2 switches with a 100G uplink to each spine switch. Tenants are not given access to these low-speed ports.

Converged North-South Storage and Management Network for 1024 HGX™ H200 nodes (8K GPUs)
Between 8K and 16K GPUs
As shown in Figure 14, to accommodate the scale increase to 16K GPUs:
● The number of switches within a core-group is doubled to two for a total of eight core switches.
● Eight parallel planes each with two SU-groups of compute nodes (2K GPUs) are used to deploy 16K GPUs. Spine switches in each of these parallel planes connect to their respective core-group switches via 16 400GE links (8 400GE per core switch).
◦ The host two 10G and BMC 1G ports of 2048 compute nodes are connected to high-density low-speed port N9K-93216TC-FX2 switches with a 100G uplink to each spine switch. Tenants are not given access to these low-speed ports.
● The storage network consists of 20 pairs of N9K-C9332D-GX2B leaf switches, each connected to 8 N9364E-SG2-O spine switches. Each redundant leaf-switch pair has 64 200GE downlink ports and 32 400GE uplink ports (4 to each spine switch) for a total of 40 leaf switches, 1280 200GE downlink ports and 640 400GE uplink ports. Each spine switch connects to its corresponding core-group switch via 40 400GE ports. On an aggregate basis, this provides around 128 Tbps of storage bandwith, or 8 Gbps to each GPU.
◦ The host 10G and BMC 1G ports of up to 320 storage nodes are connected to high-density low-speed port N9K-93216TC-FX2 switches with a 100G uplink to each spine switch. Tenants are not given access to these low-speed ports.
● The management node network consists of two parts:
◦ A group of 96 management nodes (as per the configuration in Appendix B) are connected to four redundant pairs of high-speed N9K-C9332D-GX2B management switches via 200GE links. Each of these high-speed management switches connect via 3 400GE uplinks to 2 N9364E-SG2-O spine switches. Each of the spine switches connect to two dedicated core-group switches via 24 400GE links (12 400GE links to each core switch). The management nodes are used for equipment provisioning, workload orchestration, and monitoring.
◦ The RA will allow connecting additional nodes to the cluster (via additional leaf switches) for any other operational needs of the customer.
◦ The host 10G and BMC 1G ports of management nodes are connected to high-density low-speed port N9K-93216TC-FX2 switches with a 100G uplink to each spine switch. Tenants are not given access to these low-speed ports.

Converged North-South Storage and Management Network for 2048 HGX™ H200 nodes (16K GPUs)
Between 16K and 32K GPUs
To accommodate the scale increase to 32K GPUs:
● The number of switches within a core-group is doubled to 4 for a total of 16 core switches.
● 16 parallel planes each with two SU-groups of compute nodes (2K GPUs), are used to deploy 32K GPUs. Spine switches in each of these parallel planes connect to their respective core-group switches via 16 400GE links (4 400GE links per core switch).
◦ The host two 10G and BMC 1G ports of 4096 compute nodes are connected to high-density low-speed port N9K-93216TC-FX2 switches with a 100G uplink to each spine switch. Tenants are not given access to these low-speed ports.
● The storage network consists of 40 pairs of N9K-C9332D-GX2B leaf switches, each connected to 16 N9364E-SG2-O spine switches. Each redundant leaf-switch pair has 64 200GE downlink ports and 32 400GE uplink ports (2 to each spine switch) for a total of 80 leaf switches, 2560 200GE downlink ports, and 1280 400GE uplink ports. Each spine switch connects to its corresponding core-group switches via 40 400GE ports. On an aggregate basis, this provides around 256 Tbps of storage bandwith, or 8 Gbps to each GPU.
◦ The host 10G and BMC 1G ports of up to 640 storage nodes are connected to high-density low-speed port N9K-93216TC-FX2 switches with a 100G uplink to each spine switch. Tenants are not given access to these low-speed ports.
● The management node network consists of two parts:
◦ A group of 192 management nodes (as per the configuration in Appendix B) are connected to 8 pairs of high-speed N9K-C9332D-GX2B management switches via 200GE links. Each of these high-speed management switches connect via 6 400GE uplinks to 2 N9364E-SG2-O spine switches. Each of the spine switches connect to two dedicated core-group switches via 48 400GE links (6 400GE links to each core switch). The management nodes are used for equipment provisioning, workload orchestration, and monitoring.
◦ The RA will allow connecting additional nodes to the cluster (via additional leaf switches) for any other operational needs of the customer.
◦ An additional part of the management node network is to connect the host 10G and BMC 1G ports of the management nodes via high-density, low-speed port switches with a 100G uplink to each spine switch.
Switch management network
The switch management network is used to connect the 1G management ports of the Nexus 9000 series switches to high 1G port density Cisco® Catalyst® C9350-48T switches. The uplinks of many C9350-48T switches are aggregated to redundant modular switches. This network is not exposed to the tenants. However, it is made accessible to Cisco controllers for provisioning, observability, and overall cluster management.
NVIDIA Bluefield®-3 management network
The NVIDIA Bluefield®-3 management network is used to connect the 1G BMC port of NVIDIA Bluefield®-3 DPUs to high 1G port density Cisco® Catalyst® C9350-48T switches. This network is also not exposed to the tenants and is mainly intended for out-of-band management of NVIDIA Bluefield®-3 DPUs.
Miscellaneous service network
The miscellaneous service network is used to connect PDUs across all racks to high 1G port density Cisco® Catalyst® C9350-48T switches. This network is also not exposed to the tenants and is mainly intended for overall power management including such activities as AC power cycle or shutdown of equipment, power measurement etc. Additional equipment that can be connected to this network include terminal servers for console access to switches and other equipment.
Table 3 shows the Bill-of-Materials (BOM) for building clusters of different sizes, from 4K to 32K GPUs.
Table 3. Minimum BOM for cluster with 4K to 32K GPUs
| PID |
Description |
4K GPUs |
8K GPUs |
16K GPUs |
32K GPUs |
| UCSC-885A-M8-HC1 |
Cisco UCS C885A M8 Rack Server with NVIDIA HGX™ |
512 |
1024 |
2048 |
4096 |
| N9364E-SG2-O (Both East-West compute and Converged network use case) |
Cisco N9000 switch, 64x800Gbps OSFP |
184 |
378 |
754 |
1506 |
| N9364E-SG2-O (Converged network only use case) |
Cisco N9000 switch, 64x800Gbps OSFP |
24 |
58 |
114 |
226 |
| N9164E-NS4-O (East-West compute network only use case) |
Cisco N9000 switch, 64x800Gbps OSFP |
160 |
320 |
640 |
1280 |
| N9K-93216TC-FX2 |
Cisco Nexus switch 96 1/10GBASE-T 12 QSFP28 |
19 |
37 |
73 |
146 |
| N9K-C9332D-GX2B |
Cisco Nexus switch, 32x400Gbps QSFP-DD |
12 |
26 |
50 |
98 |
| OSFP-800G-DR8 |
800G OSFP transceiver, 800GBASE-DR8, SMF dual MPO-12 APC, 500m |
11500 |
23128 |
46256 |
92512 |
| QDD-400G-DR4 |
400G QSFP-DD transceiver, 400GBASE-DR4, MPO-12, 500m parallel |
176 |
352 |
688 |
1376 |
| QSFP-400G-DR4 |
400G QSFP112 transceiver, 400GBASE-DR4, MPO-12, 500m parallel |
5120 |
10240 |
20480 |
40960 |
| QDD-400G-SR8-S |
400G QSFP-DD transceiver, 400GBASE-SR8, MPO-16 APC, 100m |
184 |
368 |
736 |
1472 |
| QSFP-200G-SR4-S |
200G QSFP transceiver, 200GBASE-SR4, MPO-12, 100m |
368 |
736 |
1472 |
2944 |
| QSFP-100G-DR-S |
100G QSFP transceiver, 100GBASE-DR, LC, 500m |
152 |
296 |
584 |
1168 |
| CB-M12-M12-SMF |
MPO-12 cables |
14016 |
28686 |
57344 |
114688 |
| CB-M16-M12-MMF |
MPO-16 to dual MPO-12 breakout cables |
184 |
368 |
736 |
1472 |
| CB-LC-LC-SMF |
Duplex LC-LC Cables |
152 |
296 |
584 |
1168 |
| CAT6A |
Copper cable for 10G |
1128 |
2256 |
4512 |
9024 |
| CAT5E |
Copper cable for 1G |
616 |
1232 |
2464 |
4928 |
| UCSC-C225-M8N (storage server) |
Cisco UCS C225-M8 1RU Rack Server |
80 |
160 |
320 |
640 |
| UCSC-C225-M8N UCSC-C245-M8SX (management node) |
Cisco UCS C225-M8 1RU Rack Server Cisco UCS C245-M8 2RU Rack Server |
24 |
48 |
96 |
192 |
The entire networking fabric is configured using VXLAN data-plane and BGP EVPN control-plane enabling native support for multitenancy. All resources assigned to the tenants, such as bare metal or virtualized computes nodes, management nodes, and access to storage, are completely isolated. Multitenancy is supported throughout the fabric via L2 or L3 segmentation. Every leaf switch host facing port can be assigned to the appropriate VLAN, VNI and VRF to isolate tenant traffic.
There are two VRFs whose access is limited to the CSP and direct access to them is not allowed to the tenants:
1. Out-of-Band (OOB) Management Network: vrfOOBMgmt VRF.
2. Storage Internal Network: vrfStorageInternal VRF.
Out-of-Band (OOB) management network
The BMC 1G and Host 10G ports of compute, storage, and management nodes are part of the OOB management network. The switch ports connecting to these 1G and 10G ports are put into a separate logical network (untagged VLANs) and are part of vrfOOBMgmt VRF. Tenants are not given access to this network for security reasons.
Storage Internal network
As described in the “High-Performance Storage” section, every storage node has 2 DPUs where NIC-0 is used for internal storage server to storage server communication and NIC-1 is used for external communication to clients such as compute nodes, management nodes etc. The ports on NIC-0 of all storage servers are part of a separate vrfStorageInternal VRF whose access is limited only to the CSP and not allowed to the tenants.
Every tenant is allocated at least two VRFs:
1. Compute Network: vrf<Tenant>Backend VRF.
2. Converged Storage and Management Network: vrf<Tenant>Frontend VRF.
Compute network
The routes in the backend East-West network of compute nodes assigned to a tenant are isolated into vrf<Tenant>Backend VRF.
Converged storage and management network
For every tenant, a separate tenant account is created in the high-performance storage, thereby allowing further provisioning of storage resources assigned to the tenant. A separate VLAN is also assigned to isolate tenant's storage access from the compute and management nodes assigned to the tenant. This VLAN’s VxLAN VNI is part of vrf<Tenant>Frontend VRF.
Workload orchestration
Each tenant is assigned a group of management nodes that can be used for:
● Provisioning the compute nodes either via Cisco Intersight or NVIDIA Base Command Manager (BCM) or additional provisioning tools/frameworks.
● Setup Slurm and/or Kubernetes control nodes for orchestrating jobs on worker compute nodes.
● Additional infrastructure for observability, monitoring, and logs collections.
These management nodes are accessible to the tenant via the vrf<Tenant>Frontend VRF.
The converged fabric connects to two or more border leaf switches with a redundant number of links to allow forwarding data into and out of the cluster. The border leaf switches perform L3 routing while all VxLAN encapsulation and decapsulation are done inside the converged network fabric. The number of border leaf switches, the number of links between them and the converged network fabric, the networking feature sets enabled on them would vary as per customer use case and are beyond the scope of this RA.
Cisco has partnered with VAST Data to onboard their AI OS on Cisco UCS C225-M8N Rack Servers in EBox architecture: together, they provide the storage subsystem for this RA. This product is called Cisco EBox and it is NVIDIA-Certified high-performance storage for both NCP and Cisco Cloud Reference Architecture based large GPU scale Secure AI Factory. VAST Data supports a “Distributed and Shared Everything” (DASE) architecture that allows for horizontally scaling storage capacity and read/write performance by incrementally adding servers to a single namespace. This allows building clusters of different sizes with varying number of storage servers. Additional features include native support for multitenancy, multiprotocol (NFS, S3, SMB), data reduction, data protection, cluster high availability, serviceability of failed hardware components etc.
Figure 15 shows the overall network connectivity of storage servers. For data path, each server uses two NVIDIA BlueField®-3 B3220L 2x200G DPUs – NIC0 is used for internal network within the servers allowing any server to access storage drives from any other server, NIC1 is used for external network supporting client traffic such as NFS, S3, SMB. The 1G BMC and 10G x86 management ports are connected to a management leaf switch.
Beside Cisco EBox, other NVIDIA-Certified storage partners can also be used in this reference architecture.

Cisco EBox Storage Logical Block Diagram
To deploy and manage a high-scale AI cluster, a robust software stack is required with an automation-first approach. The use of controllers along with their programmability interfaces can tremendously simplify day-0 resource provisioning, day-1 configuration, and day-N operationalization. The following sub-sections cover the key software components involved in this reference architecture.
Network controller
Cisco Nexus Dashboard can be used to provision and manage the entire networking fabric including the provisioning required for tenants. It offers a unified platform that integrates key services — Insights (visibility and telemetry), Orchestrator (orchestration), and Fabric Controller (automation) — to deliver comprehensive network visibility, automation, and operational simplicity. CSPs can also manage the switches and overall networking via open-source tools such as Ansible, Chef, and Puppet, integrating them with available programmability interfaces.
Compute controller
Cisco Intersight is used to do provisioning of the Cisco UCS C885A M8 Rack Servers as well as their end-to-end life cycle management. It also supports integration with other automation frameworks via RESTful APIs. Cloud partners or tenants can also choose to use on-prem NVIDIA Base Command Manager or additional open-source or custom tools or frameworks via the management nodes for compute-node provisioning.
Storage controller
The Cisco EBox storage controller (also known as VAST Management Service) will be used for provisioning and managing the attached high-performance storage. Besides this, cloud partner and every tenant is also allocated a storage management URL, a user login, and a dashboard for configuration, monitoring, and overall management. RESTful APIs are supported for integration with automation frameworks.
NVIDIA AI Enterprise and Spectrum-X
This reference architecture includes NVIDIA AI Enterprise, deployed and supported on NVIDIA-Certified Cisco UCS C885A M8 servers. NVIDIA AI Enterprise is a cloud-native suite of software tools, libraries, and frameworks designed to deliver optimized performance, robust security, and stability for production AI deployments. Easy-to-use microservices enhances model performance with enterprise-grade security, support, and stability, ensuring a smooth transition from prototype to production for enterprises that run their businesses on AI.
NVIDIA NIM™ is a set of easy-to-use microservices designed for secure, reliable deployment of high-performance AI model inferencing across clouds, data centers, and workstations. Supporting a wide range of AI models, including open-source community and NVIDIA AI foundation models, it ensures seamless, scalable AI inferencing on premises and in the cloud with industry-standard APIs.
NVIDIA® Spectrum™-X Ethernet Networking Platform, featuring Spectrum™-X Ethernet switches and Spectrum™-X Ethernet SuperNICs, is the world’s first Ethernet fabric built for AI, accelerating generative AI network performance by 1.6x. It’s benefits are available with Cisco SiliconOne based 9364E-SG2-O switches used in this RA when connected to NVIDIA BlueField®-3 SuperNICs and enabled with Fine Grain Load Balancing (FGLB) license. The Spectrum-X license is not required when deploying East-West compute network with the use of N9164E-NS4-O switch.
Security in a multitenant AI infrastructure is very crucial to ensure confidentiality, integrity, and high availability against adversarial attacks by implementing robust access controls and host and network isolation to prevent unauthorized access or manipulation. A number of Cisco security technologies, as enumerated below, are available that can be deployed by CSPs and tenants to configure, monitor, and enforce end-to-end security right from applications to overall infrastructure. The complete integration of these technologies into the end-to-end workflow is beyond the scope of this RA.
Observability is a key element of AI infrastructure to ensure continuous visibility and reliability and to provide high-performance by tuning as well as proper infrastructure scaling. It also facilitates debugging, aids security, and helps maintain trustworthy and effective AI systems. Cisco Splunk® is an industry-leading observability solution for cloud partners as well as for tenants to ingest significant amounts of telemetry and gain in-depth visibility. It’s integration within the end-to-end workflow is beyond the scope of this RA.
The overall solution has been thoroughly tested considering all aspects of management plane, control plane, and data plane combining compute, storage, and networking together. The compute nodes are NVIDIA-Certified Systems™. The Cisco EBox high-performance storage solution has achieved NVIDIA-Certified Storage validation at the NCP level. A number of benchmark test suites such as HPC Benchmark, single and multi-hop IB PerfTest, NCCL collective communications tests, and high-availability (across switch and link failure) tests, MLCommons Training and Inference benchmarks have also been run to evaluate end-to-end performance and assist with tuning. Different elements and entities of the NVIDIA AI Enterprise ecosystem have been brought up with use cases around Model Training, Fine-tuning, Inferencing, and RAG.
In short, the Cisco Cloud Reference Architecture is a fully integrated, end-to-end tested, high-GPU scale multitenant AI cluster solution offering cloud partners a one-stop shop place for their AI infrastructure deployment needs.
Appendix A – Compute server specifications
Cisco UCS C885A M8 Rack Server
| Area |
Details |
| Form Factor |
8RU Rack Server (Air Cooled) |
| Compute + Memory |
2x 5th Gen AMD EPYC 9575F (400W, 64 core, up to 5GHz) 24x 96GB DDR5 RDIMMs, up to 6,000 MT/S (recommended memory config) 24x 128GB DDR5 RDIMMs, up to 6,000 MT/S (max supported memory config) |
| Storage |
Dual 1 TB M.2 NVMe with RAID support (boot device) Up to 16 PCIe5 x4 2.5” U.2 1.92 TB NVMe SSD (data cache) |
| GPUs |
8x NVIDIA H200 GPUs (700W each) |
| Network Cards |
8 PCIe x16 HHHL NVIDIA BlueField®-3 B3140H East-West NIC 2 PCIe x16 FHHL NVIDIA BlueField®-3 B3240 North-South NIC 1 OCP 3.0 X710-T2L for host management |
| Cooling |
16 hot-swappable (N+1) fans for system cooling |
| Front IO |
2 USB 2.0, 1 ID button, 1 power button |
| Rear IO |
1 USB 3.0 A, 1 USB 3.0 C, mDP, 1 ID button, 1 power button, 1 USB 2.0 C, 1 RJ45 |
| Power Supply |
6x 54V 3kW MCRPS (4+2 redundancy) and 2x 12V 2.7kW CRPS (1+1 redundancy) |
Appendix B – Management node server specifications
The versatile Cisco UCS C225 M8 1RU Rack Server will be used as support server, control node server for Slurm and Kubernetes (K8s). The following table shows the minimum specifications of the server.
| Area |
Details |
| Form Factor |
1RU Rack Server (Air Cooled) |
| Compute + Memory |
1x 4th Gen AMD EPYC 9454P (48-cores) 12x 32GB DDR5 RDIMMs 4800MT/s |
| Storage |
Dual 1 TB M.2 SATA SSD with RAID (boot device) Up to 10x 2.5-inch PCIe Gen4 x4 NVMe PCIe SSDs (each with capacity 1.9 to 15.3 TB) - Optional |
| Network Cards |
1 PCIe x16 FHHL NVIDIA BlueField®-3 B3220L configured in DPU mode 1 OCP 3.0 X710-T2L (2 x 10G RJ45) for x86 host management |
| Cooling |
8 hot-swappable (N+1) fans for system cooling |
| Power Supply |
2x 1.2KW MCRPs PSU with N+1 redundancy |
| BMC |
1G RJ45 for host management |
Deployments looking for 2-socket CPUs can use the Cisco UCS C240 M8 Rack Server or Cisco UCS C245 M8 Rack Server 2RU variant along with B3220 DPU NICs.