About Cisco 8200 Series Secure Routers
Designed for medium branch deployments, Cisco 8200 Series Secure Routers combine robust security, advanced performance engineering, and flexible management options. These routers offer seamless connectivity, dynamic path selection, and unified security enforcement, ensuring resilient operations and simplified IT overhead as your network grows. With integrated security and support for high-speed 10G interfaces, these platforms deliver scalable and reliable performance for modern WAN edge deployments.
Base Models |
Front Panel Switch Ports |
Management Ports |
WAN Ports |
Console Port |
(Optional) POE |
(Optional) WLAN |
USB Type C |
---|---|---|---|---|---|---|---|
C8231-G2 |
8 |
1 RJ-45 |
2 SFP + |
Serial RJ-45 |
PoE Output -53.5VDC (port 7), 0.56A, 30 W max |
None |
5V, 1.5A max |
C8235-G2 |
8 |
1 RJ-45 |
2 SFP + |
Serial RJ-45, Micro USB |
PoE output -54VDC, 555mA (Port 4-5) and 1.66A (Port 6-7) total 120W max |
None |
5V, 1.5A max |
![]() Note |
C8231-G2 has 8GB of DRAM and 16GB of bootflash memory. C8235-G2 has 16GB of DRAM and bootflash memory. |
For more information on the features and specifications of Cisco 8200 Series Secure Routers, refer to Cisco 8200 Series Secure Routers datasheet.
Chassis Views
![]() Note |
The compliance label is present at the bottom of the product. |
This section contains front and back panel views of the Cisco 8200 Series Secure Routers showing locations of the power and signal interfaces, interface slots, status indicators, and chassis identification labels.

1 |
Non-illuminated Cisco logo |
2 |
Status LED |

1 |
Status LEDs |
2 |
Reset button |
3 |
Power button |
4 |
4-pin power connector |
5 |
Ethernet ports (0-7) |
6 |
SFP+ ports |
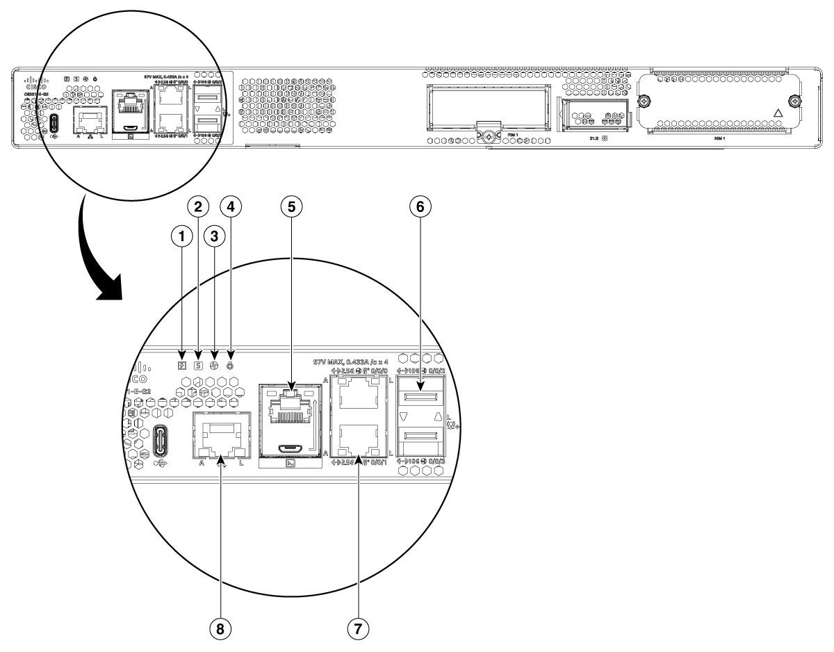
7 |
Management port |
8 |
Console port |
9 |
Kensington lock slot |
10 |
Ground point |
11 |
USB Type C port |

1 |
Non-illuminated Cisco logo |
2 |
Status LED |

1 |
Status LEDs |
2 |
Reset button |
3 |
Power button |
4 |
6-pin power connector |
5 |
Ethernet ports |
6 |
RJ45 Console port |
7 |
Kensington lock slot |
8 |
Ground point |
9 |
Pluggable interface module (PIM) slot |
10 |
USB Type C port |
11 |
Micro-USB console port |
12 |
Management port |
13 |
SFP+ ports |
LED Indicators
This section summarizes the LED indicators for Cisco 8200 Series Secure Routers.

1 |
Ethernet ports LED(0-7) |
2 |
SFP port LED |
3 |
Status LED |
4 |
POE LED |
5 |
Blue Beacon LED |

1 |
Ethernet ports LED 0-7 (0, 2, 4, 6 at the top and 1, 3, 5, 7 at the bottom) |
2 |
SFP port LED |
3 |
RJ-45 console LED |
4 |
Status LED |
5 |
POE LED |
6 |
Blue Beacon LED |
Port |
LED Color |
Function |
Description |
|
---|---|---|---|---|
Status (1 LED) |
Tri-colour LED: Green, Amber and Red |
System power status |
Off: No power. |
|
Red steady on: System is booting. |
||||
Red blink: The system has experienced a hardware integrity error. |
||||
Amber steady on: Rommon has completed booting and system is a rommon prompt or booting IOS. |
||||
Green steady on: Normal system operation. |
||||
POE_OK (1 LED) |
Bi-colour LED: Green and Amber |
POE power supply status |
Off: No -53.5V POE power supply connected to router. |
|
Green Steady On: -53.5V POE power supply connected and all powered port operating normally |
||||
Amber steady on: -53.5V POE power supply connected, but one or more POE ports has a fault. |
||||
Ethernet Ports, without POE (2 LEDs per port) |
Green |
Activity / Link |
Left LED: Activity |
Right LED: Link |
Off: No data |
Off: No link |
|||
Green blink: Tx/Rx data |
Green steady on:Link up |
|||
Ethernet Ports, with POE (2 LEDs per port) |
Bi- colour LED Green and Amber |
Activity/Link/POE status |
Left LED: Activity |
Right LED: Link/POE fault |
Off: No data |
Off: No link |
|||
Green blink: Tx/Rx data |
Green steady on:Link up |
|||
Amber steady on:POE fault |
||||
Console port RJ45 port/Micro USB console (1 LED) |
Green |
Console or AUX port function for RJ45/USB mode |
Left LED: Integrated RJ45 Console or AUX port function enabled Off: USB console mode Green on: Console enabled |
Right LED: Integrated RJ45 USB Mode Active Off:RJ45 Console /AUX Mode or nothing is connected Green On: USB mode |
Blue beacon |
Blue |
Unit rack location |
Off: Beacon not activated On: Beacon activated |
|
SFP Port 1 LED per port |
Bi- colour LED Green and Amber |
Link/Fault |
Off: No link (or SFP not present) Green: Link up Amber: The SFP is not supported or it is in a fault state |
Reset Button
The actuation of the Reset button is only recognized during ROMmon boot, that is, as the router comes to the ROMmon prompt.
The Reset button does not require much force to be pressed. The Reset button should be pressed only with a small implement such as the tip of a pen or a paper clip. When the Reset button is pressed at startup, the system LED turns green.
For more information, see the Reset Overview section of the Cisco 8200 Series Secure Routers Software Configuration Guide.
Power Supply
Cisco 8200 Series Secure Routers support PoE and PoE+ power to endpoints. The product power specifications are as follows:
Power specifications for C8231-G2
-
AC input voltage: Universal 100 to 240 VAC
-
Frequency: 50 to 60 Hz
-
Output voltage: +12VDC for system power and -53.5VDC for PoE power
-
Optional PoE and PoE+ port output power: -53.5VDC, 0.56A (Port 7)
-
Maximum POE port combined output power: 30W, -53.5VDC, 0.56A (Port 7)
Power specifications for C8235-G2
-
AC input voltage: Universal 100 to 240 VAC
-
Frequency: 50 to 60 Hz
-
Output voltage: +12VDC for system power and -54VDC for PoE power
-
Optional PoE and PoE+ port output power: -54VDC, 555mA (Port 4-5) and 1.66A (Port 6-7)
-
Maximum POE port combined output power: 120W
![]() Note |
The PoE daughter card on the C8235-G2 is included only when a PoE power supply (PSU) is selected at the time of the initial order. The PoE-DC is not field-upgradeable |
Specifications of Cisco 8200 Series Secure Routers
For specifications on the Cisco 8200 Series Secure Routers, see the Cisco 8200 Series Secure Routers' datasheet.