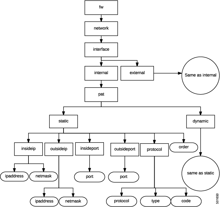
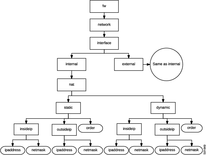
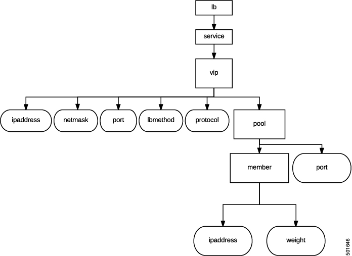
About the Cloud Orchestrator Mode
In environments where the Cisco APIC works with a cloud Orchestrator, such as Azure, vRealize, OpenStack, or CliQR, the cloud Orchestrator must typically be aware of the semantics of the vendor’s configuration parameters. With the cloud orchestrator mode, however, the Cisco APIC provides an LB-aas and a FW-aas interface to enable a standard set of parameters that creates a unified interface for configuring load balancers and firewalls in a service graph. The cloud orchestrator mode can also work with the unified interface to provision load balancers and firewalls in the Cisco ACI fabric. As a result, the Orchestrator does not need to be aware of the semantics of the vendor’s configuration parameters.

Feedback