このマニュアルに記載されている仕様および製品に関する情報は、予告なしに変更されることがあります。このマニュアルに記載されている表現、情報、および推奨事項は、すべて正確であると考えていますが、明示的であれ黙示的であれ、一切の保証の責任を負わないものとします。このマニュアルに記載されている製品の使用は、すべてユーザー側の責任になります。
対象製品のソフトウェア ライセンスと限定保証は、製品に添付された『Information Packet』に記載されています。ソフトウェアライセンスまたは限定保証書が見つからない場合は、CISCO の代理店に連絡してコピーを入手してください。
Cisco が採用している TCP ヘッダー圧縮機能は、UNIX オペレーティング システムのカリフォルニア大学バークレイ校(UCB)によるパブリック ドメイン バージョンの一部として、UCB が開発したプログラムを採用したものです。All rights reserved. Copyright © 1981, Regents of the University of California.
ここに記載されている他のいかなる保証にもよらず、各社のすべてのマニュアルおよびソフトウェアは、障害も含めて「現状のまま」として提供されます。シスコおよび上記代理店は、商品適格性、特定目的適合、および非侵害の保証、もしくは取り引き、使用、または商慣行から発生する保証を含み、これらに限定することなく、明示または暗黙のすべての保証を放棄します。
いかなる場合においても、シスコおよびその供給者は、このマニュアルの使用または使用できないことによって発生する利益の損失やデータの損傷をはじめとする、間接的、派生的、偶発的、あるいは特殊な損害について、あらゆる可能性がシスコまたはその供給者に知らされていても、それらに対する責任を一切負わないものとします。
このマニュアルで使用している IP アドレスおよび電話番号は、実際のアドレスおよび電話番号を示すものではありません。マニュアルの中の例、コマンド出力、ネットワーク トポロジ図、およびその他の図は、説明のみを目的として使用されています。説明の中に実際のアドレスおよび電話番号が使用されていたとしても、それは意図的なものではなく、偶然の一致によるものです。
この文書の印刷されたハード コピーおよび複製されたソフト コピーは、すべて管理対象外と見なされます。最新版については、現在のオンライン バージョンを参照してください。
シスコは世界各国 200 箇所にオフィスを開設しています。各オフィスの住所、電話番号、FAX 番号は当社の Web サイト( www.cisco.com/go/offices)をご覧ください。
Cisco および Cisco のロゴは、米国およびその他の国における Cisco およびその関係会社の登録商標を示します。シスコの商標の一覧については、https://www.cisco.com/c/en/us/about/legal/trademarks.html をご覧ください。 記載されているサードパーティの商標は、それぞれの所有者に帰属します。「パートナー」という用語の使用は Cisco と他社との間のパートナーシップ関係を意味するものではありません。(1721R)
© 2018-2022 Cisco Systems, Inc. All rights reserved.

Workload Optimization Manager は、弊社の次世代アーキテクチャによって強化されており、単一インスタンスの展開で、コア プラットフォームを大規模なアプリケーションおよびインフラストラクチャ環境に合わせて拡張できます。これにより、アプリケーションのパフォーマンスと正常性を引き続き確保しながら、複雑さが解消され、スケールオンデマンド機能が提供されます。
「新機能」は、Workload Optimization Manager のさまざまなリリースに追加された新機能の実行履歴です。
■ Microsoft Azure Billing のターゲットのサポート
このリリースでは、Microsoft Azure Billing のターゲットのサポートが導入されています。Workload Optimization Manager は、エンタープライズ アグリーメント(EA)オファー ID を通じて、Azure 課金情報アカウントと関連するサブスクリプションを検出します。
注:
政府機関以外のアカウントには Microsoft Azure Billing のターゲットを使用します。
詳細については、『 ターゲットの構成ガイド』の「Microsoft Azure Billing のターゲット」を参照してください。
■ GCP ボリュームの削除アクション
Workload Optimization Manager は、コスト削減策として、接続されていない GCP ボリュームの削除を推奨できるようになりました。
このリリースでは、Workload Optimization Manager はゾーン (単一ゾーン)永続ディスクの削除アクションを生成します。潜在的な節約またはストレージのサマリ チャートを使用して、アクションを表示および実行します。
詳細については、『ターゲット構成ガイド』の「GCP アクション」を参照してください。
■ Red Hat OpenShift のインストール手順
設置ガイドに、Red Hat OpenShift に Workload Optimization Manager をインストールする手順が含まれるようになりました。インストールを実行する前に、インストールの前提条件と手順を確認してください。
詳細については、設置ガイドの「Red Hat OpenShift クラスタへのインストール」を参照してください。
■ Workload Optimization Manager ウェブフック
Workload Optimization Manager で自動化ポリシーを構成して、ウェブフックを介して外部 HTTP サーバーにデータを送信できるようになりました。Slack などのコラボレーション プラットフォームに通知を送信したり、Workload Optimization Manager をワークフロー管理システムと統合したりできます。
詳細については、ウェブフック(97ページ)を参照してください。
■ コンテキストベースのアプリケーション トポロジ

Workload Optimization Manager は、アプリケーション トポロジ機能のコンテキストベースのアプリケーション定義をサポートするようになったため、最小限の労力で定義を作成し、通常の範囲外のアプリケーション パフォーマンスの問題を特定できます。アプリケーションが進化するにつれて、Workload Optimization Manager は、環境に合わせて定義を自動的に更新します。
詳細については、「アプリケーショントポロジ(116 ページ)」を参照してください。
このリリースに新機能はありません。
■ ハードウェア更新プランの改善
ハードウェア更新プランを実行すると、Workload Optimization Managerは、過去 10 日間のクラスタの全体的なリソース使用率を考慮して、プラン結果の正確度を高めるようになりました。プラットフォームは、10 日間のうち、クラスタのパーセンタイル使用率が 90% に達した日を特定し、その日の各 VM の実際の使用率データを使用して分析を実行します。このリリースより前は、プラットフォームは、プランのスナップショットが作成された時点での各 VM の実際の使用率データを使用していました。
注:
基準値スナップショットを使用するようにハードウェア更新プランを構成した場合、そのプランはクラスタのパーセンタイル データではなく、そのスナップショットのデータを使用します。
■ オンプレミス リソース管理
– オンプレミス VM の vCPU スケーリング制御
このリリースでは、VM の vCPU 容量をより正確にサイズ変更し、運用ポリシーへのコンプライアンスを適用するのに役立つ vCPU スケーリング制御が導入されています。
キャパシティのサイズを変更するために、Workload Optimization Manager は VM のソケットまたはソケット カウントごとのコアを変更します。VM のサイズが最適化されていても、運用ポリシーに違反している場合、Workload Optimization Manager は、VM をコンプライアンスに準拠させるための再構成アクションを生成します。
詳細については、「vCPU スケーリング制御」(210ページ)を参照してください。
– ビジネス ユーザー エンティティの使用率チャート
Horizon VDI 環境の場合、Workload Optimization Manager は、ビジネス ユーザー エンティティの vMem および vCPU 使用率を分析するときに、パーセンタイル計算を使用します。範囲をビジネス ユーザーに設定すると、特定の観察期間のリソース使用率のパーセンタイルを強調表示するグラフが表示されます。
■ クラウド リソース管理
– 新しくサポートされる AWS インスタンス
このリリースから、AWS EC2 C6 インスタンスがサポートされます。
– Azure vCore のサポート
このリリースでは、vCore 価格モデルで管理される Azure SQL データベースのサポートが導入されています。Workload Optimization Manager は、Azure ターゲットを追加するときにこれらのデータベースを自動検出します。データベースのリソース使用率をモニタし、パーセンタイル計算を使用して正確なスケーリングの推奨事項を生成します。
詳細については、「データベース(クラウド) (186 ページ)」を参照してください。
– Azure へのアップロード
オンプレミスの VM から Azure への移行をシミュレートするプランの場合、クラウド移行プロセスの一部として、プランの結果を Azure Migrate ポータルにアップロードできるようになりました。
詳細については、「Azure Migrate へのプラン結果のアップロード」(298 ページ)を参照してください。
– Azure VM のインスタンス ストア対応スケーリング
クラウド スケーリング アクションがインスタンス ストアの要件を確実に満たすようにするために、Workload Optimization Manager は、VM ポリシーのインスタンス ストア対応スケーリングをサポートします。このリリース以降、Azure ワークロードにこの設定を使用できます。
– GCP フォルダのサポート

Workload Optimization Manager は、フォルダを取得する権限を持つサービス アカウント ターゲットを追加すると、GCP フォルダを検出するようになりました。
検出されたすべてのフォルダを表示するには、上位のアカウント グラフに移動するか、検索で新しい「フォルダ」カテゴリを使用します。範囲を特定のフォルダに設定して、メンバー プロジェクトとサブフォルダ、およびプロジェクト内の VM のアクションとコストを表示できます。
– GCP の確約利用割引の適用範囲
割引適用範囲のチャートに、GCP の確約利用割引の対象となる VM の割合が表示されるようになりました。
オンデマンド VM の割合が高い場合、適用範囲を拡大すると、コストを削減できます。適用範囲を拡大するには、ワークロードを既存の RI キャパシティを持つインスタンスのタイプにスケーリングします。
■ コンテナ プラットフォーム管理
– サイドカーコンテナ仕様の制約
Kubernetes サービスには、サイドカーコンテナ仕様が含まれる場合があり、これにより、セキュリティまたはロギングサービスなどの実行中のポッドに追加サービスが提供されます。ポッド作成時に挿入されたサイドカーは、親のワークロードコントローラから更新できないため、サイズ変更アクションが失敗します。
挿入されたサイドカーでサイズ変更アクションが実行されないようにするために、Workload Optimization Manager は、それらを [挿入されたサイドカー/すべてのコンテナ仕様(Injected Sidecars/All ContainerSpecs)] という新しいグループに追加するようになりました。このグループは、サイズ変更のアクションモードを [推奨(Recommend)] に設定する読み取り専用ポリシーを適用します。これは、Workload Optimization Manager の外部でのみサイズ変更を実行できることを意味します。親ワークロードコントローラは、非サイドカーコンテナの仕様を通常どおりサイズ変更し続けます。
■ 改善点
– エンティティ フィルタ
検索を使用するか、グループを作成するときに、次のフィルタを使用できるようになりました。
• ターゲット名、ターゲット タイプ、およびターゲット カテゴリ
これらのフィルタは、指定したターゲットによって管理される VM のリストを返します。ターゲット名は、正規表現をサポートします。ターゲット タイプには、個々のハイパーバイザ、クラウドプロバイダー、コンテナ プラットフォーム、APM ベンダーが含まれます。ターゲット カテゴリには、関連するターゲットのグループが含まれます。
• インスタンス タイプ
このフィルタは、指定したインスタンス タイプで実行されているクラウド VM のリストを返します。
• 未接続日
このフィルタは、特定の日数の間接続されていないクラウド ボリュームのリストを返します。
– 自動化ポリシー
自動化ポリシーへの変更を保存する前に、ユーザーインターフェイスに確認ダイアログ ボックスが表示されるようになりました。これは、変更が環境内の複数のエンティティに与える可能性のある影響を考慮することを促します。
– リアルタイム分析
Workload Optimization Manager のリアルタイム分析がタイムアウトした場合、プラットフォームが生成するアクションが不完全になる可能性があります。これが発生すると、プラットフォームは分析を再開し、[通知センター(Notification Center)] > [システムの正常性(System Health)] の順に選択し、通知を生成します。通知は、後続のマーケット周期で分析が完了するとすぐに消えます。通知が長期間続く場合は、Workload Optimization Manager サポートに連絡し、サポートを受けてください。
デフォルトのタイムアウト値は、3600 秒(60 分)です。別の値を使用するには、rtAnalysisTimeoutSecs を変更します。CR.yaml ファイルのプロパティ。
– 実行不可能なアクション
このリリースでは、前提条件のアクションのために現在実行できないアクションの処理が改善されています。
たとえば、ホスト A を一時停止するには、ホストの VM_01 を最初にホスト B に移動する必要があります。ただし、ホスト B には 1 つの VM の容量しかなく、現在 VM_02 をホストしています。この場合、ホスト A の一時停止は、VM_02 が別のホストに移動し、VM_01 がホスト B に移動するという 2 つの前提条件アクションによってブロックされます。
メイン アクション(例ではホスト A の一時停止)の [アクションの詳細( Action Details)] ページには、次の情報が表示されます。
「 ターゲットまたは接続先で最初に実行する必要のあるアクションによってブロックされました。」
前提条件のアクションがすべて実行されると、メインのアクションが実行可能になります。
– ライセンス管理

[ライセンス構成(License Configuration)] ページに、既存のライセンスの表形式ビューが表示されるようになり、これらのライセンスをより適切に管理できるようになりました。この新しいビューでは、ライセンスをステータス、期限日、ワークロード数、またはタイプ別に並べ替えることができます。通常どおり、ライセンスのインポートまたは削除を続行できます。
– GCP エラー ロギング
権限関連のエラー(権限が不十分または無効など)が原因で GCP 課金情報アカウント ターゲットの検出が失敗した場合、ログにエラーが表示され、問題のトラブルシューティングに役立つようになりました。
– ServiceNow との統合
ServiceNow ユーザーインターフェイスでは、エンティティを開始、プロビジョニング、または再構成するアクションに、それらのアクションに関連しない情報が表示されなくなりました。たとえば、VM 再構成アクションでは、移動およびサイズ変更アクションにのみ関連する From および To 情報が表示されなくなりました。
– Active Directory と LDAP のサポート
認証に Active Directory 2019 を使用するようにユーザーアカウントを構成できるようになりました。また、LDAP チャネル バインディングと LDAP 署名を使用することもできます。これらの Active Directory 機能をサポートするには、安全なアクセスを構成する必要があります。詳細については、『Workload Optimization Manager Installation Guide』の「Enforcing Secure Access」を参照してください。
– NetApp のサポート
Workload Optimization Manager は現在、ONTAP 9 をサポートしています。
ONTAP の NetApp サポートに準拠するために、NetApp ターゲットは 7-mode の NetApp をサポートしなくなりました。詳細については、NetApp のドキュメントを参照してください。

Workload Optimization Manager、クラウドおよびリモート対応環境用アプリケーション リソース管理(ARM)向けプレミア ソリューションをお選びいただきありがとうございます。
アプリケーションリソース管理は、アプリケーションのリソースニーズを継続的に分析し、完全に自動化可能なアクションを生成して、アプリケーションが常に実行する必要があることを確実にする、トップダウンのアプリケーション駆動型のアプローチです。24 時間 365 日稼働し、最大規模で最も複雑な環境に対応します。
アプリケーション リソース管理を実行するには、Workload Optimization Manager で、環境全体をリソース購入者と販売者のサプライチェーンとして表現し、すべてを連携させてアプリケーションの需要に対応します。購入者(VM、インスタンス、コンテナ、サービス)は、アプリケーションの実行に必要となるリソースを予算内で探すことができるようになり、販売者は、リアルタイムの使用率に基づいて利用可能なリソース(CPU、メモリ、ストレージ、ネットワーク)の価格を設定できるようになります。それによって、Workload Optimization Manager は、環境を望ましい状態に維持し、次のような矛盾する目的を同時に達成する条件を操作します。
■ 保証されたアプリケーション パフォーマンス
ボトルネックを防ぎ、コンテナ/VM のサイズを大きくし、ワークロードに優先順位を付け、ストレージの遅延を削減します。
■ リソースの効率的な利用
ワークロードを統合して、インフラストラクチャの使用を最小限に抑え、コンテナを縮小し、スプロールを防ぎ、最も経済的なクラウドサービスを使用します。
Workload Optimization Manager は、ネットワークまたはパブリッククラウド VPC 上の Kubernetes 環境(または VM 内)で実行される、コンテナ化された、マイクロサービスで設計されたアプリケーションです。次に、ネットワークで実行中のサービスを Workload Optimization Manager ターゲット に割り当てます。Workload Optimization Manager は、各ターゲットが管理するエンティティ(物理的なデバイス、仮想コンポーネントおよびソフトウェア コンポーネント)を検出し、分析を実行し、パフォーマンスや効率性に関するリスクを予測し、 問題発生前に回避するアクションを推奨します。
インフラストラクチャを望ましい状態に維持するために、Workload Optimization Manager はアプリケーション リソースカンリを実行します。これは、アプリケーションのパフォーマンスを保証すると同時にリソースの最も効率的な使用を実現し、ビジネス ルールに準拠するために環境制約を尊重するという問題を解決する継続的なプロセスです。
これは、単純に解決できる問題ではありません。アプリケーション リソース管理では、多くの異なるリソースとそれらが相互にどのように使用されているか、および各リソースの多数のコントロール ポイントを考慮する必要があります。インフラストラクチャを成長させるにつれて、それぞれの決定で考慮すべき要因が急増します。しかも、環境は常に変化しています。そこで、望ましい状態を維持するために、動くターゲットを常に捉えようとするわけです。
アプリケーション リソース管理を実行するために、Workload Optimization Manager は、購入者と販売者で構成されるマーケットとして環境をモデル化します。これらの購入者と販売者は、インベントリ内のエンティティの階層を表すサプライチェーンを構成しています。このサプライ チェーンは、データセンターから環境内の物理階層、仮想階層へのリソースのフローを表します。

階層化してクラウドへ。これらの購入者と販売者との関係を管理することにより、Workload Optimization Manager は、データセンターからアプリケーションまで、リソースのクローズドループ管理を提供します。
購入者と販売者の関係を示す視覚的なレイアウトについては、「エンティティのサプライ チェーン(34 ページ)」を参照してください。
Workload Optimization Manager は、仮想通貨を使用して購入者に予算を与え、リソースにコストを割り当てます。この仮想通貨は、環境のすべての階層に渡って値を割り当てて、アプリケーション トランザクションのコストと、データセンター内のディスク容量または物理スペースのコストを比較できるようにします。
販売業者がリソースに対して請求する価格は、販売者の供給に応じて変化します。需要が増えると、価格が上昇します。価格が変更されると、購入者と販売者がそれに反応します。購入者は、より有利な価格を提供する他の販売者を自由に探すことができます。また販売者は、需要の増加に合わせて自身のための複製(新しい店舗をオープンする)を行うことができます。Workload Optimization Manager は、その経済スケジューリングエンジンを使用してマーケットを分析し、これらの決定を行います。効果として得られるのは、IT インフラストラクチャをリソースの最適な使用に向けて動的に誘導する見えざる手のようなものです。
Workload Optimization Manager を最大限に活用するには、環境のモデル化の方法、実行する分析の種類、および実現する望ましい状態を理解しておく必要があります。
![]() |
アプリケーションリソース管理の目的は、リソースの効率的な使用を維持しつつ、パフォーマンスを確保することです。効率性とパフォーマンスの両方が維持されている場合、環境は望ましい状態になります。遅延の関数としてパフォーマンスを測定できます。その場合、遅延がゼロのときに、特定のサービスの理想的な QoS が実現します。リソースの効率的な使用は使用率の関数として表され、100% のリソース使用率が最も効率的な使用を表す理想値になります。
遅延と使用率をプロットすると、結果は使用率と遅延の相関関係を示す曲線になります。ある程度までは使用率を上げると、遅延の増加はわずかになります。曲線上で、使用率のわずかな増加が許容できないほどの遅延の増加をもたらすポイントがあります。一方、曲線には、使用率の低下が QoS の有意な増加を生み出さないポイントがあります。望ましい状態は、曲線上のこれらのポイント内にあります。
上限を超えたときにアラートを送信するしきい値を設定できます。この場合、遅延が受け入れられなくなるまで問題には対処しません。反応の遅さを回避するため、上限を超える前にアラートを送信するしきい値を設定することができます。
上限を超えています。この場合は、過剰なプロビジョニングのコストが無駄になるときの QoS を保証します。過剰なプロビジョニングとは、運用コストが増加し、効率的な使用率が達成されないという状況です。
Workload Optimization Manager は、しきい値を超えた後に応答するのではなく、運用条件を分析し、環境全体を望ましい状態に維持するためのアクションを常に推奨します。これらのアクションを実行すると(または Workload Optimization Manager に代行させます)、環境はお客様のパフォーマンスを保証する運用条件を維持し、一方でリソースの効率的な使用率によりコストを最小限に抑えることができます。
アプリケーションリソース管理を実行するために、Workload Optimization Manager は環境をマーケットとしてモデル化し、マーケット分析を使用してリソースの供給と需要を管理します。たとえば、ローカル ワークロードの需要が超過するとボトルネックが形成されますつまり、

需要が供給を上回ったときです。環境をマーケットとしてモデル化することにより、Workload Optimization Manager は経済的ソリューションを使用して、需要を効率的に再配布したり、供給を増やすことができます。
Workload Optimization Manager は、次の 2 つのセットの抽象化を使用して環境をモデル化します。
■ 物理および仮想 IT スタックをサービスサプライチェーンとしてモデル化
サプライ チェーンは、環境を管理対象エンティティとしてモデル化します。これらには、アプリケーション、VM、ホスト、ストレージ、コンテナー、アベイラビリティー ゾーン(クラウド)、およびデータ センターが含まれます。すべてのエンティティは、購入者、販売者、またはその両方です。ホストマシンは、データセンターから物理的な空間、電力および冷却装置を購入します。ホストは、CPU サイクルやメモリなどのホストのリソースを VM に販売します。次に、VM はホストのサービスを購入し、リソース(VMem と VCPU)をコンテナに、その後、アプリケーションに販売します。
購入者と販売者の関係を示す視覚的なレイアウトについては、「エンティティのサプライ チェーン(34 ページ)」を参照してください。
■ 仮想通貨を使用して遅延または QoS の低下を表し、モデル化されたサプライチェーンに沿ったサービスの提供と需要を管理します。
システムは仮想通貨を使用して、これらの購入や販売トランザクションに値を指定します。各管理対象エンティティには実行中の予算があります。エンティティはコンシューマにリソースを提供することによって予算に追加され、エンティティは予算から引き出して、消費するリソースを支払うのです。
消費するリソース。リソースの価格は、その使用率によって決まります。リソースの需要が増えると、価格が高くなります。
![]() |
これらの抽象化により、環境全体のスペクトラムがシングルモードの分析(マーケット分析)向けに開放されます。リソースとサービスは、供給および需要の変化を反映するように価格設定することができ、価格設定によってリソース割り当ての決定を行えます。たとえば、ボトルネック(供給を超える需要)によって、特定のリソースの価格が上昇します。同じリソースで競合しているアプリケーションは、他のリソース供給者にワークロードを移すことによって、コストを削減できます。その結果、そのリソースの使用率が環境全体において均一化し、ボトルネックが解決されます。

Workload Optimization Manager は、リスク指標の観点からリソースの価格を追跡します。リソースのこの指標が高くなるほど、リソースの使用率が高くなります。そのリソースのコンシューマにとって遅延が大きくなるほど、QoS に対するリスクが高くなります。Workload Optimization Manager は、リスク指標を許容範囲内に維持するために常に機能します。
リスク指数はリソースのコストと見なすことができます。Workload Optimization Manager により、コストが競争力のあるレベルに維持されます。これは、単にしきい値の条件に対応することではありません。Workload Optimization Manager は、すべての範囲の購入者や販売者の関係を分析し、各購入者は常に、利用できる最も経済的なトランザクションを探します。
この最後の点は、Workload Optimization Manager を理解する上で重要です。仮想環境は動的であり、お客様がアプリケーションやサービスから行うさまざまな要求に対応するワークロードは常に変化しています。各購入者や販売者の関係を調べることで、Workload Optimization Manager により、環境の現在の状態に対する最適なワークロードの分散がもたらされます。このようにして、Intersight Workload Optimizer は、常に環境を望ましい状態へと導きます。
注:
デフォルトの Workload Optimization Manager の設定は、多くの環境ですぐに使用できます。ただし、環境内の特別なサービスやリソースに対応するために、設定を微調整することができます。Workload Optimization Manager には、ソフトウェアが特定のエンティティグループを管理する方法を制御するために設定できる、幅広いポリシーが用意されています。このようなポリシーを変更する前に、デフォルトの Workload Optimization Manager の操作を理解しておく必要があります。ポリシーの詳細については、ポリシーの使用(70 ページ)を参照してください。
Workload Optimization Manager は、お客様の環境を購入者や販売者のマーケットとしてモデル化します。追加したターゲットを介して環境内のさまざまなタイプのエンティティを検出し、これらのエンティティをサプライチェーンにマップして、それらがサポートするワークロードを管理します。たとえばハイパーバイザ ターゲットの場合、Workload Optimization Manager は VM、VM にリソースを提供するホストおよびデータストア、VM リソースを使用するアプリケーションを検出します。Kubernetes ターゲットの場合、サービス、名前空間、コンテナ、コンテナポッド、およびノードを検出します。環境内のエンティティは、一部のエンティティがリソースを提供し、その他のエンティティが供給されたリソースを消費する、一連の供給と需要を形成します。Workload Optimization Manager は、たとえば、検出された Kubernetes ノードを vCenter で検出された VM に接続することによって、これらのエンティティを結合します。
サプライ チェーンの特定のメンバーの詳細については、エンティティのサプライ チェーン(34 ページ)を参照してください。
シスコでは、供給および需要の観点から IT リソースと使用率を示すための特定の用語を導入しています。これらの用語はほとんど直感的に理解できますが、IT 管理の一般的な問題やアクティビティとどのように関係しているかを理解しておく必要があります。
| 用語: |
定義: |
| コモディティ |
Workload Optimization Manager の供給と需要の基本的な構成要素。Workload Optimization Manager がモニターするすべてのリソースはコモディティです。たとえば、ホストが提供できる CPU キャパシティまたはメモリはコモディティです。Workload Optimization Manager は、クラスタとセグメントをコモディティとして表すこともできます。 ユーザーインターフェイスにコモディティが表示されると、サービスが提供するリソースが表示されます。インターフェイスに購入されたコモディティが表示されると、そのサービスによって消費されるものが示されます。 |
| 構成 |
特定のサービスを構成するリソースまたはコモディティ。たとえばユーザーインターフェイスでは、特定の VM が 1 つ以上の物理 CPU、イーサネット インターフェイスおよび物理メモリなどのコモディティで構成されていることがわかります。 構成と消費を対比します。ここでは、消費は VM が購入したコモディティを意味します。また、構成とサービスが販売のために提供するコモディティを対比します。ホストにはその構成内の 4 つの CPU が含まれている場合がありますが、CPU サイクルは単一のコモディティとして提供します。 |
| 消費 |
サービスとサービスが購入したコモディティ。サービスは他のコモディティを消費します。たとえば、VM はホストから提供されたコモディティを消費し、アプリケーションは 1 つ以上の VM からコモディティを消費します。ユーザーインターフェイスでは、現在のサービスが消費するコモディティを提供するサービスを調べることができます。 |

| 用語: |
定義: |
| エンティティ |
マーケットの購入者または販売者。たとえば、VM またはデータストアはエンティティです。 |
| 環境 |
モニタリング対象のデータセンター、ネットワーク、ホスト、ストレージ、VM およびアプリケーションリソースのすべて。 |
| インベントリ |
環境内のすべてのエンティティのリスト。 |
| リスク指標 |
コンシューマが体験する Quality of Service (QoS) に対するリスクの尺度。プロバイダーのリスク指標が高いほど、そのプロバイダーのサービスのコンシューマへの QoS に対するリスクが高まります。 たとえば、ホストは 1 つ以上の VM にリソースを提供します。プロバイダーのリスク指標が高いほど、VM で QoS の低下が発生する可能性が高くなります。 ほとんどの場合、最適な稼働のために、プロバイダーのリスク指標は 2 桁にはなりません。 |
Workload Optimization Manager のターゲットとして、次のテクノロジーのインスタンスを割り当てることができます。
■ アプリケーションとデータベース
– Apache Tomcat 7.x、8.x および 8.5. x
– AppDynamics 4.1+
– AppInsights
– Dynatrace 1.1+
– IBM WebSphere Application Server 8.5+
– Instana、リリース 209 以降
– JBoss Application Server 6.3+
– JVM 6.0 +
– Microsoft SQL Server 2012、2014、2016、2017、および 2019
– MySQL 5.6.x および 5.7.x
– NewRelic
– Oracle 11g R2、12c、18c、および 19c
– Oracle WebLogic 12c
■ クラウドネイティブ
– 準拠した k8s ディストリビューション(Rancher、Tanzu、オープンソースなど)を含む Kubernetes
– クラウドでホストされる k8s サービス(AKS、EKS、GKE、IBM、Cisco IKS、ROKS、ROSA など)
– OpenShift 3.11 以降(OCP 4.x)
■ ファブリックとネットワーク
– Cisco UCS Manager 3.1+
– HPE OneView 3.00.04
■ ゲスト OS プロセス
– SNMP
– WMI:Windows バージョン 8 / 8.1、10、2008 R2、2012 / 2012 R2、2016、2019 および 7
■ ハイパーコンバージド
– Cisco Hyperflex 3.5
– Nutanix Community Edition
– VMware vSAN
■ ハイパーバイザ
– Citrix XenServer 5.6. x および 6.x

– Microsoft Hyper-V 2008 R2、Hyper-V 2012/2012 R2、Hyper-V 2016、Hyper-V 2019
– VMware vCenter 6.0、6.5、6.7、および 7.0+
■ オーケストレータ
– Action Script
– Flexera One
– ServiceNow
■ プライベート クラウド
– Microsoft System Center 2012/2012 R2 Virtual Machine Manager および System Center 2016 Virtual Machine Manager
■ パブリック クラウド
– Amazon AWS
– Amazon AWS Billing
– Google Cloud Platform(GCP)
– Google Cloud Platform(GCP)課金情報
– Microsoft Azure Service Principal
– Microsoft Azure Billing
– Microsoft Enterprise Agreement
■ ストレージ
– EMC ScaleIO 2.x および 3.x
– SMI-S 8.1 + を使用した EMC VMAX
– 仮想ボリュームと LUN の 1:1 マッピングを搭載した EMC VPLEX ローカルアーキテクチャ
– EMC XtremIO XMS 4.0 +
– Spectrum Virtualize 8.3.1.2 またはそれ以降(8.4.2.0 またはそれ以降を推奨)で実行する IBM FlashSystem
– ONTAP 8.0+ を使用した NetApp Cluster Mode(AFF および SolidFire を除く)
– Pure Storage F-シリーズおよび M-シリーズアレイ
■ Virtual Desktop Infrastructure
– VMware Horizon
次の章では、これらのターゲットについて説明します。Workload Optimization Manager へのターゲットの割り当てについては、『 Target Configuration Guide 』を参照してください。
Workload Optimization Manager は、ターゲットとして広範囲な VM マネージャを使用できます。一般的な説明については、このドキュメントでは、サポートされているさまざまな VM マネージャをハイパーバイザと呼びます。
Workload Optimization Manager は、ハイパーバイザ ターゲットを使用して、管理対象の VM、ホストおよびデータストアに関する情報にアクセスし、また、環境内のエンティティのプロビジョニング、サイズ変更、再構成などのコマンドを実行します。ハイパーバイザを介して、Workload Optimization Manager はシステムモニタリングを実行し、無駄になっているストレージに関するレポートを作成し、アクションを推奨します。また VM と VM ストレージの移動を行い、VM の再設定を実行できます(CPU 数、メモリの変更など)。
ハイパーバイザ ターゲットを介して Workload Optimization Manager が検出するエンティティには、次のものが含まれます。
■ VM
■ VM をホストする物理マシン
■ VM をサポートするデータストア
■ データセンター
クラウドマネージャは、自動的に展開できる(または顧客へのセルフサービスの提供時に展開できる)仮想インフラストラクチャを実現するための制御レイヤを提供します。仮想データセンター(VDC)を定義し管理します(クラウド オファリングをサポートする物理リソースと仮想リソースを管理するプロバイダー VDC および、顧客に限定されたリソースを提供するコンシューマ VDC)。
コンシューマ VDC の顧客に対して特別な Workload Optimization Manager のユーザーアカウントを作成できます。このようなアカウントの範囲は限られており、ユーザーはその範囲外のリソースを確認できません。このようにして、ワークロードを提供できます

独自のインフラストラクチャ データを公開することなく、クラウドのお客様に Workload Optimization Manager を提供できます。詳細については、「ユーザーアカウントの管理(397 ページ)」を参照してください。
クラウドマネージャのターゲットを介して Workload Optimization Manager が検出するエンティティは次のとおりです。
■ コンシューマ VDC
顧客が利用できる仮想リソース。
■ プロバイダー VDC
コンシューマ VDC をサポートするためのインフラストラクチャを提供する物理リソース。
ストレージ マネージャは、ディスク アレイ間でデータストレージの管理と分散を実現します。ストレージ マネージャは、シンプロビジョニング、重複除去、および HA アーキテクチャをサポートできます。Workload Optimization Manager は、全体のリソース使用率をモニタします。
ストレージ システム全体のリソース使用率をモニタし、ストレージ コントローラ リソースの管理だけでなく、ボリュームとディスクアレイの配置とプロビジョニングを最適化します。
Workload Optimization Manager がストレージマネージャのターゲットを通じて検知するエンティティには、次のものが含まれます。
■ ストレージコントローラ(NetApp コントローラおよびファイラ、VNX プロセッサ)
■ ディスクアレイ(集約、クラスタ化された集約、ストレージプール、RAID グループ)
■ データストア(ボリュームまたは Lun)
Fabric Manager は、単一のシステム内でコンピューティング、ネットワーク、ストレージ、および仮想リソースを統合するファブリックの制御ポイントを提供します。
Workload Optimization Manager が Fabric Manager のターゲットを通して検知するエンティティは、次のものを含みます。
■ UCS ドメイン
■ シャーシ
■ ファブリック インターコネクト
インテリジェントなワークロード バランシングを実行するために、Workload Optimization Manager はターゲット サーバー(ハイパーバイザ、クラウド管理スタック、パブリッククラウド アカウントなど)から raw データを収集します。Workload Optimization Manager は、最新のデータ サンプルを収集するために、そのターゲットを 10 分間隔でポーリングします。次に、これらの 10 分間のデータ ポイントを分析に使用し、GUI にデータを表示します。
Workload Optimization Manager が vCenter サーバーからホストメモリデータを収集する方法は、これがどのように動作するかを示しています。vCenter サーバーは、20 秒間隔で管理対象 VM からピークメトリックを収集します。10分ごとに Workload Optimization Manager は、vCenter サーバーをポーリングして、最後のデータサンプルを収集します(10 分間に 30 サンプル)。VM のホストメモリの使用率を追跡するために、Workload Optimization Manager は、vCenter に memory.active データサンプルを要求します。そのポーリングから、Workload Optimization Manager は次のことを追跡できます。
■ ピーク時のメモリ使用率:Workload Optimization Manager は、各ポーリング サンプルの最大値を使用します。これにより、選択された期間にわたって計算された、選択済みの VM(または VM のグループ)のアクティブメモリ使用率が最も高くなります。最大値の場合、Workload Optimization Manager は、データ サンプル内の観察された最も高いアクティブ メモリ値を使用します。
■ 平均メモリ使用率:Workload Optimization Manager は、各ポーリングサンプルのすべての値を平均します。
次の表で、Workload Optimization Manager が収集するメトリックをリスト化し、それらがどのように収集または測定されたのかについての詳細を示します。Workload Optimization Manager のユーザーインターフェイスがクラスタまたはデバイスのグループのチャートをプロットすると、これらのチャートには、使用されている割り当て済みリソースの割合の平均が表示されます。
| リソース: |
説明: |
| 1-2-4-CPU Rdy |
ホスト上のレディ キューの待機時間(ミリ秒単位で測定)。Workload Optimization Manager は、1 つの CPU、2 つの CPU、4 つの CPU から最大 32 の CPU までのレディ キューをホスト上でモニタします。チャートは 1 ~ 4 を示しています |

| リソース: |
説明: |
|
|
CPU 値。チャートには、ホストで使用されている割り当て済みのレディ キューの容量の割合が表示されます。ホストチャートの場合、これは、そのホストで実行されているすべての VM におけるレディ キューの総待機時間の尺度となります。 |
| Balloon |
PM のバルーニング容量(キロバイト単位で測定)。この容量は以下のうち大きい方になります。 ■ PM がホストするすべての電源がオンになっている VM に対して設定された VMem の 65% ■ PM の物理メモリ容量 チャートには、使用中の PM のバルーニング容量の割合が表示されます。 |
| バッファ |
バッファされたスイッチポート(Arista ネットワーク)をサポートするネットワーク環境では、このリソースはポートバッファの使用率を測定します。たとえば、ホストがスイッチのポート 1 を介してネットワークに接続していて、そのポートにパケット バッファリングを引き起こす十分なトラフィックがある場合、このリソースは使用率を表します。 |
| 接続 |
使用中の接続数(データベースで許可されている最大接続数の割合)。データベースの設定によって、このリソースの容量が決まります。 |
| 冷却 |
割り当てられた冷却は、コンピューティング ファブリック内のシャーシなど、物理デバイスの最大許容動作温度を示します。 |
| CPU |
ホストの CPU 容量(MHz 単位で測定)。これは、命令の処理に費やされている CPU サイクルの割合を示します。 ■ ホストチャートには、使用中のホストの CPU 容量の割合が表示されます。 ■ VM チャートには、指定された VM によって消費されているホストの CPU 容量の割合が表示されます。 |
| DBMem |
データベースによって使用されているメモリ(割り当てられた容量の割合)。データベースの設定によって、このリソースの容量が決まります。データベースの場合は、Workload Optimization Manager がホスティング VM 上の VMem ではなくこのリソースを使用して、アクションを促すことに注意してください。これは、データベース上の実際のメモリ消費によってアクションが促されることを意味します。 |
| Flow0:InProvider フロー |
ネットワーク フローを測定するための、単一のプロバイダー内のフロー(たとえば、同じ物理マシンによってホストされている VM 間のネットワーク フロー)。これは、緊密に接続されたプロバイダーの同じセット上にあるコンシューマ間のネットワークフローを測定します。チャートには、使用されている容量の割合が表示されます。Workload Optimization Manager は、このフローが物理ネットワークを通過しないため、InProvider フローが無制限に供給されていると想定していることに注意してください。 |
| Flow1:InDPOD フロー |
ネットワークフローを測定する場合の、指定された DPOD に対してローカルなフロー。これは、緊密に接続されたプロバイダーの同じセット上にあるコンシューマ間のネットワークフローを測定します。チャートには、使用されている容量の割合が表示されます。 |
| Flow2:CrossDPOD フロー |
ネットワークフローを測定するための、異なる DPOD 間のフロー。これは、緊密に接続されたプロバイダーの異なるセット上にあるコンシューマ間のネットワークフローを測定します。チャートには、使用されている容量の割合が表示されます。 |
| ヒープ |
アプリケーションに割り当てられたヒープキャパシティ。チャートには、アプリケーション コンポーネントによって使用されているキャパシティの割合が表示されます。 |
| ホットストレージ |
Nutanix プラットフォームの場合、サーバーに接続されたフラッシュのストレージ容量。 |
| IO |
ホストの IO アダプタを介したデータレート(KB/秒単位で測定)。 ■ データセンターチャートには、データセンター内のすべてのホストについて、使用中のホスト IO 容量の平均割合が表示されます。 ■ ホストチャートには、使用中のホストの総 IO 容量の割合が表示されます。 |
| IOPS |
1 秒あたりのストレージ アクセスの操作。チャートには、データストアで使用される割り当て済み IOPS 容量の割合が表示されます。 |

| リソース: |
説明: |
| 遅延 |
データストア上の遅延用に割り当てられた容量。これにより、データストアにアクセスするすべての VM とホストで発生する遅延が測定されます。チャートには、データストアで使用されている割り当て済みの遅延の割合が表示されます。 |
| Mem |
ホスト メモリ(キロバイト単位で測定)。 ■ ホストチャートには、使用中のホストのメモリの割合が表示されます。 ■ VM チャートには、指定された VM によって消費されているホストのメモリの割合が表示されます。 |
| NET |
ホストのネットワーク アダプタを介したデータレート(KB/秒単位で測定)。 ■ データセンターのチャートには、データセンター内のすべてのホストで使用されるホストの NET 容量の平均割合が表示されます。 ■ ホストチャートには、使用中のホストの総 NET 容量の割合が表示されます。 |
| 正規化係数(AWS のみ) |
正規化係数は、異なるインスタンス ファミリのキャパシティを比較したり組み合わせる際に使用できる RI キャパシティの基準です。 Workload Optimization Manager は、正規化された要素の観点から RI 使用率を測定します。ワークロード キャパシティをカバーする正規化係数として計算された RI の数を、特定の Workload Optimization Manager 範囲の正規化係数の総数と比較します。各ワークロードには、そのインスタンス タイプに応じて正規化係数のユニットが割り当てられます。 AWS 正規化係数と Azure 予約率は同等の概念です。 |
| 電源 |
物理デバイスによって消費される電力の測定値。 |
| 予約率(Azure のみ) |
比率とは、任意の Workload Optimization Manager の範囲における、予約ユニットの合計数と比較した、ワークロード キャパシティをカバーする Azure 予約ユニット数です。各ワークロードには、そのインスタンス タイプに基づいた予約ユニットが割り当てられます。 予約比率の情報は、クラウド割引チャートのツールチップに表示されます。Azure インスタンス タイプとそれらの予約ワークロードに関する情報は、割引インベントリ チャートに記載されています。 Azure 予約率と AWS 正規化係数は同等の概念です。 |
| 応答時間 |
応答時間(ミリ秒)ポリシー ビューで応答時間のキャパシティを設定します。 |
| スワップ |
ディスクにスワップするメモリのレート(バイト/秒)。デフォルトの容量は500万バイト/秒です。 |
| スレッド |
割り当て済みのスレッド容量。チャートには、アプリケーション コンポーネントによって消費されるスレッド容量の割合が表示されます。 |
| トランザクション ログ |
データベースのトランザクション ロギングに割り当てられるディスク容量。 |
| トランザクション |
1 秒あたりのトランザクション数。チャートには、使用中の割り当て済みトランザクション キャパシティの割合が表示されます。 |
| リスク指標 |
コンシューマが体験する Quality of Service(QoS)への影響の尺度。プロバイダーのリスク指標が高いほど、そのプロバイダーのサービスのコンシューマへの QoS に対するリスクが高まります。 パフォーマンスまたはリスクに影響を与えるすべてのリソースについて、チャートには、特定のエンティティの最も利用されているリソースのリスク指標が表示されます。たとえば、ホストのリスク指標が、MEM において 6、CPU において 12 の場合、チャートには高いほうの値が表示されます。 |
| VCPU |
割り当てられた CPU キャパシティ(MHz 単位で測定)。チャートには、命令の処理に費やされている VCPU サイクルの割合が表示されます。 |
| VMem |
割り当てられたメモリ容量(キロバイト単位で測定)。チャートには、使用中の VMem の割合が表示されます。 割り当てられた VMem の割合は、VMem 制限(設定されている場合)または割り当てられた VMem 容量のいずれか小さい方に対して測定されることに注意してください。これは、レポートおよびにも当てはまります。 |

| リソース: |
説明: |
|
|
推奨処置たとえば、VM に 8 GB の VMem が割り当てられているものの、4 GB の制限があるとします。この場合、チャートの割合は 4 GB の使用率を示しています。 |
| VStorage |
割り当てられた 仮想ストレージキャパシティ(キロバイト単位で測定)。チャートには、使用中のストレージの割合が表示されます。 |

プラットフォームを使い始めるには、web ブラウザを開いて Workload Optimization Manager のインストールを参照します。Workload Optimization Manager プラットフォームは、ブラウザへのユーザーインターフェイスを提供します。ここでログインして環境の管理を開始できます。このようにして、どのようなインターネット 接続からでも Workload Optimization Manager の固有の機能にアクセスできます。
プラットフォームを使い始めるには、web ブラウザを開いて Workload Optimization Manager のインストールを参照します。Workload Optimization Manager プラットフォームは、ブラウザへのユーザーインターフェイスを提供します。ここでログインして環境の管理を開始できます。このようにして、どのようなインターネット接続からでも Workload Optimization Manager の固有の機能にアクセスできます。
ログインする前に、企業は、有効な Workload Optimization Manager アカウントを持つ必要があります。または Workload Optimization Manager のインスタンスをお使いの環境にインストールする必要があります。Workload Optimization Manager のインストールのための IP アドレスを取得するには、システム管理者に問い合わせてください。
Workload Optimization Manager へのログイン方法:
1. Web ブラウザで Workload Optimization Manager のインストールを表示します。
URL には、インストール用の IP アドレスまたはマシン名を指定します。この URL により、Workload Optimization Manager のログインページが開かれます。今後の使用のため、この URL をブックマークしてください。
2. アカウントのユーザー名とパスワードを入力します。
システム管理者がユーザーアカウントを作成します。ログイン情報については、システム管理者にお問い合わせください。
ログインすると、ブラウザにホームページ(23 ページ)が表示されます。このページから、Workload Optimization Manager プラットフォームを使用したセッションが開始されます。このホームページで、環境の概要に関する以下の点を確認できます。
これらの情報を表示するために、Workload Optimization Manager はハイパーバイザ、ストレージコントローラ、パブリッククラウド アカウントなどのターゲットサービスと通信します。Workload Optimization Manager の管理者がターゲット設定をセットアップすることに注意してください。サポート対象のターゲットとその構成方法の詳細については、『 ターゲットの構成ガイド 』の「ターゲットの構成」を参照してください。

Workload Optimization Manager を起動すると、ホームページが最初に表示されます。このタブでは、以下を実行できます。
■ 環境の概要を表示するには、[View] を選択します。
– アプリケーション: ビジネスアプリケーション(102 ページ)のコンテキストの環境が表示されます。
– ON PREM:オンプレミス環境の詳細が表示されます。[サプライ チェーン(Supply Chain)] にはクラウド エンティティは含まれず、オンプレミスのエンティティのみが示されることに注意してください。
– CLOUD:クラウド環境の詳細が表示されます。これには、保留中のアクション、コスト別のクラウドアカウントのリスト、現在使用しているクラウド データセンターのロケーション、予想コスト、およびその他のコスト関連情報が含まれます。
■ サプライチェーンナビゲータを使用してエンティティのリストを検査する
[Supply Chain] 内の [entity tier] をクリックすると、それらのエンティティのリストが表示されます。たとえば、[Virtual Machine] をクリックして、環境内のすべての VM のリストを表示します。
■ 以下のような他の Workload Optimization Manager ページに移動します。
– [Search]:環境についての詳細にドリルダウンするためのセッション範囲を設定します。
– 計画 ー what-if シナリオを実行します。
– 場所:Workload Optimization Manager を使用してワークロードの最適な配置を計算し、指定した時間に配置を実行します。
– ダッシュボード - 環境の詳細に焦点を当てたチャート付きのカスタムビューを設定します。
– 設定:Workload Optimization Manager を構成して、ビジネス ルールおよびポリシーの設定、ターゲットの構成、グループの定義、管理タスクの実行を行います。
Workload Optimization Manager セッションのどこからでも、[ホーム(Home)] アイコンをクリックするとホーム( ページ)に戻ることができます。
アプリケーションビューでは、ビジネスアプリケーション(102 ページ)のコンテキストの環境が表示されます。アプリケーションの全体的な正常性を確認し、パフォーマンスとコンプライアンスのリスクを調べて、これらのリスクに対処するために Workload Optimization Manager が推奨するアクションを実行します。
このビューには、ビジネス アプリケーションを構成する と(106 ページ)も表示されます。アプリケーションモデルのこれらのレベルで、より詳細を確認し、SLO を設定できます。
セッションを [グローバル範囲(Global Scope)] に設定すると [オンプレミス(ON-PREM)] ビューを選択できます。このビューには、オンプレミス環境の概要が表示されます。パブリック クラウドにワークロードがない場合は、Workload Optimization Manager セッションの開始点としてこれを使用する必要があります。ハイブリッド環境(オンプレミスおよびパブリック クラウド)がある場合は、このビューを参照して、オンプレミスの詳細な概要を確認できます。

![]() |
[Supply Chain] には、環境内のすべてのオンプレミスエンティティが表示されます。チャートには、以下を含む環境に関する詳細が表示されます。
■ 保留中のアクションの概要
必要に応じて、概要には、アクションに関連付けられた 1 回限りの節約またはコストが含まれます。
■ 上位クラスタ使用率
最も使用されているクラスタのリストを参照してください。このチャートには、これらのクラスタと、各クラスタのアクションの数が表示されます。クラスタの詳細をドリルダウンするには、クラスタ名をクリックします。特定のアクションを表示して実行するには、そのクラスタの [ACTIONS] ボタンをクリックします。環境内のすべてのクラスタを表示するには、[すべて表示(SHOW ALL)] をクリックします。
■ 最適化された改善
現在のリソース使用率を、保留中のすべてのアクションを実行することを選択した場合に表示される使用率と比較します。
■ アクション履歴
推奨および実行されたすべてのアクションの履歴、または 承認および実行されたアクションのみの履歴を表示できます。
セッションを [グローバル範囲(Global Scope)] に設定すると [クラウド(CLOUD)] ビューを選択できます。このビューには、クラウド環境の概要が表示されます。すべてのワークロードがパブリッククラウド上にある場合は、ワークロードの開始点としてこれを使用する必要があります。Optimization Manager セッション。ハイブリッド環境(オンプレミスおよびパブリック クラウド上)の場合は、このビューを参照して、クラウドの詳細な概要を確認できます。
クラウドのコスト情報を表示するには、Workload Optimization Manager のインストールの際に 1 つ以上のパブリック クラウドのターゲットが設定されている必要があります。パブリッククラウドのターゲットの設定の詳細については、『ターゲット構成ガイド』の「プライベートクラウド」を参照してください。
さらに、AWS ですべてのコスト情報を表示するには、AWS アカウントでコストと使用状況のレポートを作成しておく必要があります。また、これを S3 バケットに保存する必要があります。

このビューの [Supply Chain] には、環境内のすべてのクラウド エンティティが表示されます。チャートには、以下のようなクラウド環境に関する詳細が表示されます。
■ 保留中のアクションの概要
概要には、これらのアクションに関連付けられた毎月の節約またはコストの見積もりが含まれます。
■ 上位アカウントの使用率
最も使用されているパブリック クラウドのアカウントのリストを参照してください。チャートには、これらのアカウントが表示されるとともに、それぞれの月間コストの見積もりが示されます。環境内のすべてのクラウドアカウントを表示するには、[すべて表示(SHOW ALL)] をクリックします。
■ 必要な投資と潜在的な節約
保留中のアクションの現在のセットについて、これらのチャートには、金額における影響が示されます。必要な投資は、より多くのワークロードをプロビジョニングしたり、ワークロードのサイズを大きくするアクションから発生します。潜在的な節約は、サイズを小さくする、または 割引を購入して、それらをアクティブな用途に投入するアクションから発生します。
■ 現在の割引を示すチャート。詳細については、「 割引(27 ページ)」を参照してください。
■ サービス別請求額
このチャートには、クラウド アカウントで使用する各クラウド サービスにおける経時的なコストが表示されます。たとえば、 AWS S3 ストレージのコストと比較して、AWS CloudWatch のコストを確認できます。
Workload Optimization Manager は、ターゲットから検出したコスト情報(アカウント、課金情報レポート、オンデマンドまたは割引コストなど)、価格調整、(387ページ)、および料金表に基づいて、クラウドの支出を追跡します。
Workload Optimization Manager は、クラウドのターゲットに関連付けられているため、クラウドサービスのプロバイダーからの課金レポートを使用します。Workload Optimization Manager はこれらのレポートを解析して、サービス、サービス プロバイダー、Azure リソース グループ、およびクラウド アカウントによるコストの内訳を取得します。次のようなチャートでコストデータを確認できます。
■ Cloud Estimated Cost
■ Cost Breakdown by Cloud Accounts, Component, or Service Provider
■ Expenses
ワークロードとは、環境内で実行されている VM、またはデータベースサーバーやコンテナなどのその他のホストされたプロセスです。Workload Optimization Manager は、ワークロードの次のコストを追跡します。
■ コンピューティング
コストの計算のため、Workload Optimization Manager では、関連付けられているパブリッククラウド アカウントで指定されている、テンプレートごとの毎時間のコストを使用します。
■ ストレージ
Workload Optimization Managerは、特定のワークロードをサポートするストレージ階層を検出し、階層への価格設定を使用してストレージコストを計算します。
■ ライセンス
AWS 環境の場合、Workload Optimization Manager は OS のコストを計算することができます。VM の OS コストを計算するために、Workload Optimization Manager は、公開されたワークロードコストからテンプレートコストを減算します。この差異が、そのワークロードに対するライセンスコストであることが前提となっています。OS がオープンソースの場合、差異はなく、ライセンスコストはゼロになります。
Azure 環境では、Workload Optimization Manager は既存の VM の OS コストを追跡できます。予約購入アクションの場合、Workload Optimization Manager には OS コストは含まれません。Azure 予約の詳細については、「Azure エンタープライズ アグリーメント」(394 ページ)を参照してください。
■ IP
一部のワークロードでは、コストが発生する IP サービスを使用する場合があります。たとえば、クラウドプロバイダーは、VM に静的 IP アドレスを付与するために課金する場合があります。AWS 環境では、Workload Optimization Manager はそのコストを、計算および分析に含めることができます。

Workload Optimization Manager は、VM のサイズ変更と配置の決定時に、このコスト情報を使用します。この情報は、経費チャートで確認できます。
AWS で VM を作成する場合は、テナントを指定できます。専用テナント(DT)を指定すると、作成する VM は、単一の顧客専用のハードウェア上で実行されている Amazon EC2 インスタンスになります。Workload Optimization Manager のコンテキストで DT を把握するには、以下のことを考慮する必要があります。
■ AWS の場合、Workload Optimization Manager のサプライチェーンには、可用性ゾーンがホストとして表示されます。サプライ チェーンは、ある VM に特定の可用性ゾーン内の特定のリソース専用のテナントがあるかどうかを示しません。また、Workload Optimization Manager は、ワークロードの専用ホスティングのコストを検出したり、表示したりしません。
■ DT ワークロードの価格設定は、共有テナントの価格設定とは異なります。Workload Optimization Manager はその違いを検出せず、DT ワークロードに共有テナント コストを使用します。アクションの説明では、表示される節約または投資は共有テナントのコストに基づいています。
■ Workload Optimization Manager は、DT ワークロードについて、RI の実際のコストを検出します。ただし、オンデマンドの VM のコストは共有テナントに基づいているため、Workload Optimization Manager は、RI 容量を購入し使用する際の節約量を過大に表示することができます。ほとんどの場合、RI を購入するための推奨事項は正しくなります。ただし、ROI を達成するまでの時間は、アクションの説明やチャートが示す時間よりも長くなる可能性があります。
■ 共有テナントに対して有効なインスタンスタイプの一部は、DT に対して有効ではありません。どのインスタンスタイプが DT VM に対して有効であるかを確認するには、AWS のドキュメントをお読みになるか、または AWS の担当者にお問い合わせください。
■ 状況によっては、Workload Optimization Manager は、現在のタイプがすでに有効であっても、ワークロードをテナントの有効なインスタンス タイプに変更することを推奨する場合があります。これは、テナントのオファーファイルにインスタンスタイプが含まれていない場合に発生する場合があります。たとえば、t3a テンプレートファミリが専用テナントをサポートしていないとします。ただし、ユーザーが EC2 コンソールで専用テナントを持つ t3a インスタンスを作成したとします。その場合、Workload Optimization Manager はこれを不良構成と見なし、別のインスタンス タイプに変更することを推奨します。
これらの問題に対処するために、DT ワークロードに範囲を設定するグループを作成できます。たとえば、命名規則、タグ付け、または DT のワークロードを識別するためのその他の方法を使用することができます。その後、それらのインジケータに基づいたダイナミックグループを作成できます。これらのグループを使用すると、DI 環境で表示される相違に対応したポリシーとダッシュボードを作成できます。このアプローチを使用して、以下の問題に対処します。
■ 使用可能なインスタンスタイプ
ワークロードのサイズを変更するために、Workload Optimization Manager は、そのワークロードを別のインスタンスタイプに変更するアクションを生成します。Workload Optimization Manager は、DT に対して有効なインスタンス タイプと共有テナントの相違は検出しないため、DT ワークロードを使用できないインスタンス タイプに対してスケーリングすることを推奨する場合があります。これを回避するには、DT グループのポリシーを作成し、使用できないインスタンス タイプを除外します。
■ コストの表示
Workload Optimization Manager チャートは、環境のコストを示します。範囲に専用テナントワークロードが含まれている場合、計算されたコストは不完全になります。たとえば、AWS は、すべての前払いプランにある変換された RI(つまり、少なくとも 1 回交換された RI)の料金データを返さないため、Workload Optimization Manager は、そのような RI を RI 使用率またはコストの計算に含めません。
範囲を使用して、この影響を最小限に抑えます。DT と共有テナントのワークロード用に個別のダッシュボードを作成できます。
クラウド上のワークロード(VM または RDS インスタンスなど)のサイズを変更するために、Workload Optimization Manager は、ワークロードの要件に最も適したクラウド階層を選択します。これにより、より小さい階層を選択してコストを削減したり、より大きな階層を選択してパフォーマンスを確保したりすることができます。サイズ変更を行うために、Workload Optimization Manager は、ワークロードを新しい階層に実際に移動させます。これには、新しい可用性ゾーンへの移行が含まれます。
サイズ変更の決定では、割引により可能となる節約を考慮することにも注意してください(27 ページ)。ワークロードのサイズ変更アクションを検討する際に、Workload Optimization Manager は、全体的なコストが削減される料金割引の利点を持つインスタンス タイプにサイズを変更することを推奨します。
サイズ変更と見なされるため、Workload Optimization Manager は、ストレージとネットワークの要件も考慮します。ワークロードでのコンピューティング リソースの使用率が低い場合でも、使用可能な階層がワークロードのストレージまたはネットワークの要件をサポートできない場合でも、Workload Optimization Manager は変更を推奨しません。

注:
AWS 環境では、特定の状況下で VM のサイズ変更が失敗することがあります。VM の最初の再起動が失敗した場合、Workload Optimization Manager は 30 秒間待機し、再起動を試みます。Workload Optimization Managerは、最大 4 回の再起動を試みます。それでも再起動できない場合、Workload Optimization Manager は、VM が新しい階層で起動できないと判断し、古い階層で VM を再起動します。
パブリック クラウドでのスケーリング
クラウドでは、スケーリングアクションによって VM が異なるインスタンス タイプに変更されます。これには以下のことが含まれる場合があります。
■ 異なる容量のインスタンスタイプへの VM の変更
■ 割引料金が課金されるインスタンス タイプへの VM の変更
これらのアクションについて、アクションリストにはソースワークロードの現在のコストと、変更が加えられた場合の予測コストが表示されます。現在のコストを表示するために、Workload Optimization Manager はそのワークロードの実際のコストを使用します。ただし、予測コストを表示するには、特定の階層のコストについて、VM の平均使用率に基づいた見積もりを使用します。
割引料金が課金されるインスタンス タイプにスケーリングすると、コストがより低い場合に、より大きなインスタンスで VM が実行される可能性があることに注意してください。これは、VM がそのキャパシティを必要とせず、使用可能なその他のより小規模なインスタンス タイプがある場合でも発生する可能性があります。
Azure 環境では、VM のサイズ変更が特に問題を起こす可能性がある状況が存在します。特定のリージョンでは、基盤となるハードウェアの異なるセットを持つ異なったクラスタでインフラストラクチャを構成できます。さらに、特定のリージョンで使用可能な一部の階層は、異なるクラスタでのみ使用できます。Workload Optimization Manager が、あるクラスタの階層から別のクラスタの階層にサイズ変更することを推奨している場合は、サイズ変更のアクションが完了するまでに通常よりも時間がかかることがあります。
Azure 環境と AWS 環境の両方で、Workload Optimization Manager は、サイズ変更のアクションを生成する際に、特定のインスタンス要件に準拠します。詳細については、以下を参照してください。
■ Azure インスタンスの要件 (152 ページ)
■ AWS インスタンスの要件(151 ページ)
Workload Optimization Manager の分析では、クラウドプロバイダーの割引を利用して、最適なワークロードの配置を計算し、クラウド上での導入に最適なコストを提示します。Workload Optimization Manager は以下の割引を検出します。
■ AWS 予約済みインスタンス(RI)と節約計画
■ Azure 予約
■ GCP の確約利用割引
ホームページのクラウド ビューには、割引データを表示する次のチャートが含まれます。
■ [潜在的な節約(Potential Savings)] チャートまたは [必要な投資(Necessary Investments)] チャート(339 ページ)
Workload Optimization Manager で、パフォーマンスの向上やコスト削減のために実行できるアクションが検出された場合は、[潜在的な節約(Potential Savings)] チャートまたは [必要な投資(Necessary Investments)] チャートでそれらの概要を確認できます。特定のアクションのリストを表示するには、チャートの下部にある [Show All] をクリックします。アクションの詳細については、「 Workload Optimization Manager」の「アクション」(45 ページ )を参照してください。
このチャートは、現在の割引インベントリ(360 ページ)をどの程度有効活用しているかを示します。期待する目標は、インベントリの使用率を最大化し、使用するクラウドプロバイダーによって提供される割引価格を最大限に活用することです。
このチャートは、割引の対象となる VM の割合を示します。オンデマンド VM の割合が高い場合、カバレッジを拡大すると、月次コストを削減できます。適用範囲を拡大するには、VM 既存キャパシティを持つインスタンスタイプに拡張します。
このグラフには、使用環境で検出されたクラウドプロバイダーの割引が一覧表示されます。

Workload Optimization Manager は、割引料金の対象となる VM の割合を増やし、オンデマンド コストを削減できるように、割引料金でインスタンス タイプを購入することを推奨できます。このチャートは、保留中の購入を示しています。購入のリストをダウンロードし、クラウドプロバイダーまたは担当者に送信して、購入プロセスを開始します。
注:
購入アクションは、関連する VM スケーリング アクションとともに実行する必要があります。現在のサイズで VM の割引を購入するには、VM 予約プランの購入 (299 ページ)を実行します。
現在、Workload Optimization Manager は、AWS および Azuru の購入アクションを推奨しています。GCP の購入アクションは、 将来のリリースで導入される予定です。
AWS GovCloud(US) と Azure Government は、米国政府のお客様とそのパートナー向けに、安全なクラウド ソリューションを設計し、規制およびコンプライアンス要件を満たすための専用リージョンを提供します。
Workload Optimization Manager は、必要なアカウントをターゲットとして追加すると、これらのリージョンのワークロードを検出します。必要なアカウントの詳細については、『ターゲット構成ガイド』の「AWS GovCloud ターゲット」および『ターゲット構成ガイド』の「Azure Government ターゲット」を参照してください。
検出されたワークロードには次のものがあります。
■ AWS VM(自動拡張グループを含む)、ボリューム、データベースサーバー、およびスポットインスタンス
■ Azure VM(可用性/拡張一式を含む)、ボリューム、および SQL データベース
Workload Optimization Manager は、パフォーマンスの問題に対処し、コストを最適化するために、VM、ボリューム、および SQL データベースに対するアクションを推奨します。
注:
Workload Optimization Manager は現在、Application Insights との Azure Government 統合をサポートしていません。Azure Government および Application Insights のアカウントをターゲットとして追加できますが、Application Insights は、政府以外のワークロードのパフォーマンスデータのみを返します。
チャートの情報
次のチャートを使用して、政府のアカウントとワークロードに関する情報を表示します。
■ 上位アカウントチャート
開始点として上位アカウント チャートを使用します。このグラフには以下の情報が表示されます。
– サービス プリンシパルおよびターゲットとして追加した EA アカウントを介して検出された Azure Government サブスクリプション
– ターゲットとして追加した AWS GovCloud マスターおよびメンバーアカウント。星印のアカウントは、マスター アカウントです。

![]() |
■ 必要な投資と潜在的な節約チャート
![]() |
■ 割引インベントリチャート
ターゲットとして追加した政府アカウントにより、Workload Optimization Manager は、政府ワークロード用に購入した割引(27ページ) を完全に把握できます。セカンダリ ターゲットを選択的に追加しても、Workload Optimization Manager は、すべての割引、およびそれらが全体的にどのように使用されているかを認識し続けます。これにより、政府のワークロードに対して Workload Optimization Manager が生成する割り当てと購入の推奨事項の精度が向上します。

![]() |
Optimize Cloud プランを実行して、既存の政府ワークロードのパフォーマンスと効率化の機会を特定するか、クラウド移行プランを実行して、政府の VM グループを別のクラウドプロバイダーに移行できます。
オンプレミスクラスタの場合、クラウド移行プランを実行して、これらのクラスタ内の VM を政府アカウント/サブスクリプションおよびリージョンに安全に移行する方法を確認できます。
Azure アカウントに追加すると、Workload Optimization Manager は、App Service 展開を構成するアプリ サービスとプランを検出します。サプライ チェーンでは、アプリ サービスはアプリ コンポーネント スペースとして表示され、アプリ サービスのコンピューティング リソースを定義する計画は仮想マシン スペースとして表示されます。
アプリ サービスとプランを検出するために、Workload Optimization Manager には、他の Azure ワークロードをモニタするための同じアクセス許可が必要です。
注:
App Service の分析と最適化は、将来のリリースで導入される予定です。
ターゲットは、仮想環境で管理を実行するサービスです。Workload Optimization Manager は、ターゲットを使用してワークロードをモニタし、環境内でアクションを実行します。ターゲットを設定する場合は、サービスのアドレスと、クライアントとして接続するためのログイン情報を指定します。
各ターゲットについて、Workload Optimization Manager は、公開する管理プロトコル(REST API、SMI-S、XML、またはその他の管理トランスポート)経由でサービスと通信します。Workload Optimization Manager は、この通信を使用して、管理エンティティの検出、リソース使用率のモニタ、アクションの実行を行います。
ターゲットを設定するには、ターゲットのタイプを選択し、ターゲットのアドレスを指定してから、ターゲットにアクセスするためのログイン情報を入力します。
ターゲットを構成してインストールに追加すると、Workload Optimization Manager は接続を検証し、ターゲットが管理するエンティティを検出します。
注:
Workload Optimization Manager は、ターゲットが有効であることを定期的にチェックします。ターゲットが無効であると検出された場合は、そのステータスをユーザーインターフェイスにポストします。状況によっては、ターゲットは再度有効になる可能性がありますが、ステータスは更新されません。特定のターゲットに対して無効であるというメッセージが表示された場合は、ターゲットを手動で検証し直してください([検証(VALIDATE)] をクリックします)。
ターゲットの設定
1. [Settings] ページに移動します。

![]() |
クリックして [Settings] ページに移動します。このページから、Workload Optimization Manager のさまざまな構成タスクを実行できます。
2.
![]() |
クリックして [Target Configuration] ページに移動します。
3. ターゲットのリストを確認します。
![]() |
このページには、Workload Optimization Manager に対して現在設定されているすべてのターゲットが一覧表示されます。これらのターゲットを検査して、(アドレスとログイン情報の変更を)編集できます。また、Workload Optimization Manager に新しいターゲットを追加できます。
4. ターゲットのリストをフィルタ処理します。
![]() |
ターゲットの長いリストを使用する場合は、ターゲットタイプでフィルタ処理できます。[検索(Search)] フィールドに文字列を入力してリストをフィルタ処理することもできます。また、ターゲット ステータスまたはターゲット名でリストをソートすることもできます。
5. 使用するターゲットを 1 つ以上選択します。

![]() |
ターゲットを選択すると、次のことが可能になります。
■ [再検出]:ターゲットが管理するエンティティを完全に検出するように、Workload Optimization Manager に指示します。これにより、このターゲットに関連付けられているトポロジが再構築されます。
■ [検証]:ターゲットとの接続を検証するように、Workload Optimization Manager に指示します。たとえば、ターゲットに新しいユーザーアカウントを作成した場合は、そのアカウントを使用するためにターゲットの接続を編集してから、再検証を行うことができます。
■ [削除(Delete)]:ターゲットを削除すると、Workload Optimization Manager によって、関連付けられているすべてのエンティティがインベントリのモデルから削除されます。
6. エントリを展開して詳細を表示するか、またはエントリをクリックしてターゲットの設定を編集します。
たとえば、誤ったユーザー名またはパスワードを入力した場合、それらのログイン情報を変更して、ターゲットを再度検証することができます。
![]() |
7. 新しいターゲットを作成し、Workload Optimization Manager に追加します。

![]() |
最初に、追加するターゲットのタイプを選択します。次に、選択したタイプに応じて、特定のターゲット技術を選択します。たとえば、ハイパーバイザ/vCenter を選択して VMware vCenter サーバーターゲットを追加します。その後、ターゲットのアドレスとログイン情報を入力します。
サポートされるターゲットや構成要件のリストなどの詳細については、「ターゲット構成」を参照してください。『ターゲット構成ガイド』

![]() |
アプリケーションリソース管理を実行するため、Workload Optimization Manager はサプライ チェーンにリンクされている購入者と販売者のマーケットとして、環境をモデル化します。このサプライ チェーンは、データセンターから環境内の物理階層、仮想階層を経てさらにクラウドへと至るリソースのフローを表します。これらの購入者と販売者との関係を管理することにより、Workload Optimization Manager は、データセンターからアプリケーションまで、リソースのクローズドループ管理を提供します。
サプライ チェーンを見ることで、以下のことを確認できます。
■ 各層に存在するエンティティの数
サプライチェーン内の各エントリには、特定のタイプのエンティティの数が示されます。
■ 各層のエンティティの全体的な正常性
各エントリのリングは、データセンター内のその層に対する保留中のアクションの割合を示します。リングの色はアクションの重要度を示し、緑色は保留中のアクションがないエンティティの割合を示します。保留中のアクションの実際の数を取得するには、リングの上にポインタを置き詳細を表示します。

■ 階層間のリソースのフロー
あるエントリから別のエントリへの矢印は、リソースのフローを示します。たとえば、仮想マシンのエントリには、ホストとストレージを指す矢印があります。仮想データセンターで VM が実行されている場合は、その VM にも別の矢印が表示されます。つまり VM は、ホスト、ストレージ、可能であれば VDC からリソースを消費します。
[Supply Chain] には、環境内のエンティティの関係が表示されます。グローバル範囲の[ホームページ(Home Page)]を表示すると、選択したビューに応じて、サプライ チェーンによって表示がフィルタ処理されます。
■ [アプリケーション(APPLICATIONS)]:すべての ビジネスアプリケーション(102ページ)
■ [ON-PREM]:すべてのオンプレミスエンティティ
■ [CLOUD]:パブリッククラウド上のすべてのエンティティ
エンティティのリストを確認するには、[Supply Chain] 内のエンティティ層をクリックします。
![]() |
デフォルトでは、[ホームページ(Home Page)]に環境のグローバル ビューが表示されます。環境の詳細をドリルダウンするため、Workload Optimization Manager のセッションに範囲を設定できます。範囲設定されたビューには、そのスコープ内の特定のエンティティに関する詳細が表示されます。
範囲を設定したら、サプライチェーンを使用して関連する階層を拡大し、その階層のエンティティに関する詳細を表示できます。
現在の範囲が有用な場合は、名前付きのグループとして保存できます。名前付きグループを使用すると、保存したさまざまな範囲に簡単に戻ることができます。
■ Workload Optimization Manager のセッションの範囲設定(36ページ)
■ サプライ チェーンを使用した移動(44 ページ)
■ クラスタ ヘッドルームの表示(45 ページ)

Workload Optimization Manager のセッションの範囲設定
ホームページのデフォルトの範囲では、グローバル環境の概要が表示されます。グローバル環境を重視しない場合はどうすればよいでしょうか?あなたが環境内のワークロードのサブセットを担当していると仮定しましょう。次のようになります。
■ 単一のホストクラスタで管理されるワークロード
■ 単一データセンターのワークロード
■ Workload Optimization Manager で作成したワークロードのカスタムグループ
Workload Optimization Manager が検査対象の環境の一部を拡大するように、セッション範囲を簡単に設定できます。範囲を設定すると、その範囲のシステムの正常性をすばやく把握できます。ある特定の範囲が有用な場合は、後で戻ることができる名前付きのグループとして保存できます。
1.
上記のアイコンをクリックして、[Search Page] に移動します。ここで、必要な範囲を選択できます。
2. 検索するエンティティのタイプを選択します。
[Search Page] で、検索するエンティティのタイプを選択します。左側のエンティティタイプのリストを確認します。環境全体を検索するには、[All] を選択します。タイプ、グループまたはクラスタ別にエンティティに焦点を当てることもできます。エンティティ タイプを選択すると、ページが更新され、そのタイプのすべてのエンティティが表示されます。
3. [Search] を使用して、リストをフィルタ処理します。
たとえば、[すべて(ALL)] が表示されており、[展開(Development)] を検索している場合は、名前に「展開(Development)」が含まれているすべてのクラスタ、グループおよびエンティティが表示されます。
![]() |
4. エントリを展開して詳細を表示します。
たとえば、グループまたはエンティティを展開すると、使用率の詳細と保留中のアクションが表示されます。
注:
パブリック クラウドのホストの場合、ホストおよびデータセンターのリソースの使用率と容量は、Workload Optimization Manager の計算に影響しません。パブリック クラウドのホストのエントリを展開すると、その詳細にはこれらのリソースの情報が含まれません。

![]() |
5. 1 つ以上のエントリを選択し、[ホームページ(Home Page)]のフォーカスを設定します。
![]() |

リストを制限するエンティティのカテゴリを選択した場合は、セッション範囲に対して 1 つ以上のエンティティを選択できます。範囲に含めるエンティティを選択した後、[範囲設定して選択(SCOPE TO SELECTION)] をクリックして、それらのエンティティにセッション範囲を設定します。
[グループ(Groups)] または [クラスタ(Clusters)] を選択した場合、セッションの範囲を設定する単一エントリを選択できます。リスト内のエントリを選択すると、ホームページのフォーカスが設定されます。たとえば、[検索(Search)] リストで [クラスタ(Cluster)] を選択した場合は、[ホームページ(Home Page)]のフォーカスをそのクラスタに設定します。異なる範囲を設定するには、[ホームページ(Home Page)] のパンくずリストを使用します。または、[検索(Search)] に戻り、そこから異なる範囲を設定できます。
![]() |
[Overview] チャートには、現在のセッション範囲での環境の全体的な動作の正常性が表示されます。[概要(Overview)] では、サービスパフォーマンスの正常性、ワークロード分散の全体的な効率、将来の予測、時間の経過に伴う傾向を把握できます。
このビューのチャートには、Workload Optimization Manager のセッションに対して設定した現在の範囲のデータが表示されます。グローバル スコープの場合、チャートは環境全体の平均、最小、およびピークの値をロールアップします。範囲を縮小すると(たとえば、範囲をクラスタに設定する)、チャートにはその範囲内のエンティティの値が表示されます。
このビューには、次のようなチャートが含まれています。
■ 保留中のアクション
現在の範囲に対して保留中のすべてのアクションを表示します。
■ Health
この範囲内のエンティティの正常性をすばやく確認できます(リスクがあるエンティティの数、リスクがどの程度危機的状況であるか)。
■ Optimized Improvements
保留中のアクションを実行する前および実行した後の、環境内の使用率の比較。
■ Capacity and Usage
このチャートには、エンティティの現在の範囲で使用されているリソースが一覧表示され、現在使用されているキャパシティの割合としての使用率が示されます。
■ Multiple Resources
エンティティの現在の範囲で使用されているさまざまなリソースの経時的な使用率を表示します。
■ Top Entities
上位の仮想マシンなど。これらのチャートには、現在の範囲の上位のコンシューマエンティティが一覧表示されます。

■ Risks Avoided
各アクションは、環境内の 1 つ以上の特定されたリスクまたは機会に対処します。このチャートは、実行されたアクションによって対処されたリスクの数を表示します。
■ Accepted Actions
このチャートは、実行または無視されたアクションの数と、手動または自動で実行されたかどうかを表示します。
■ 範囲設定:「Workload Optimization Manager セッションの範囲設定(36 ページ)」を参照してください。
■ 新しいチャートの作成:「チャート ウィジェットの作成と編集」(332 ページ)を参照してください
チャートは、表示するセッションに設定したフォーカスを反映するために更新されます。[概要(Overview)] チャートを表示しながら、さまざまな方法でフォーカスを設定できます。
■ サプライチェーンのフォーカスを設定する
サプライ チェーンの階層を選択して、ビュー フォーカスを設定します。「サプライ チェーンを使用した移動」(44 ページ)を参照してください
■ 範囲を設定する
[検索(Search)] を使用して、表示するセッションの範囲を設定します。「Workload Optimization Manager セッションの範囲設定」(36ページ )を参照してください。
![]() |
最近から過去 1 年までのタイムフレームを設定し、そのタイムフレームをビューのチャートに設定することができます。[Time Slider] を使用して、その範囲内の特定の開始時刻と終了時刻を設定します。スライダの緑色の部分は、将来の予測を含めるように時間範囲を設定できることを示しています。時間範囲のこの部分について、チャートには、保留中のアクションの現在のセットを実行した後に表示される結果が表示されます。
ほとんどのチャートでは、時間範囲をハードコードするようにチャートを設定することもできます。この場合、チャートには、特定のビューに設定したスケールと範囲に関係なく、常に同じタイムスケールが表示されます。
Workload Optimization Manager は、履歴データをデータベースに保存することに注意してください。 環境内で Workload Optimization Manager をより長時間実行する場合、時間範囲を設定してより多くの履歴を表示することができます。
[Details] ビューには、セッション範囲内のエンティティに関する詳細が表示されます。これらのチャートは、これらのエンティティによるリソースの使用率にフォーカスを当てるため、時間の経過とともにその範囲内のアクティビティを把握することができます。

![]() |
■ 範囲設定:「Workload Optimization Manager セッションの範囲設定(36 ページ)」を参照してください。
■ 新しいチャートの作成:「チャート ウィジェットの作成と編集(332 ページ)を参照してください
チャートは、表示するセッションに設定したフォーカスを反映するために更新されます。[概要(Overview)] チャートを表示しながら、さまざまな方法でフォーカスを設定できます。
■ サプライチェーンのフォーカスを設定する
サプライ チェーンの階層を選択して、ビュー フォーカスを設定します。「サプライ チェーンを使用した移動」(44 ページ)を参照してください
■ 範囲を設定する
[検索(Search)] を使用して、表示するセッションの範囲を設定します。「Workload Optimization Manager セッションの範囲設定」(36ページ )を参照してください。
![]() |
最近から過去 1 年までのタイムフレームを設定し、そのタイムフレームをビューのチャートに設定することができます。[Time Slider] を使用して、その範囲内の特定の開始時刻と終了時刻を設定します。スライダの緑色の部分は、将来の予測を含めるように時間範囲を設定できることを示しています。時間範囲のこの部分について、チャートには、保留中のアクションの現在のセットを実行した後に表示される結果が表示されます。
ほとんどのチャートでは、時間範囲をハードコードするようにチャートを設定することもできます。この場合、チャートには、特定のビューに設定したスケールと範囲に関係なく、常に同じタイムスケールが表示されます。
Workload Optimization Manager は、履歴データをデータベースに保存することに注意してください。環境内で Workload Optimization Manager をより長時間実行する場合、時間範囲を設定してより多くの履歴を表示することができます。

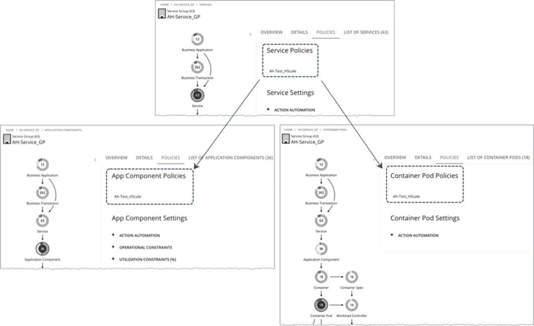
![]() |
[Policy] ビューでは、現在の範囲内のエンティティに対して設定されている自動化ポリシーを確認できます。ポリシーごとに、有効になっているか、無効になっているかを確認できます。さらに、新しいポリシーを作成し、その範囲に適用することもできます。
ポリシーを編集するには、ポリシー名をクリックします。その後、ポリシー設定を変更したり、ポリシーを有効または無効にしたりすることができます。
現在のポリシー設定を確認するには、設定カテゴリを開きます。設定ごとに、どちらのポリシーが値を決定するかを確認できます(この範囲に適用されているデフォルト ポリシーまたはこのカスタム ポリシーのいずれか)。
新しいポリシーを作成すると、現在の範囲が自動的に含まれます。必要に応じて、他のグループをポリシー範囲に追加できます。同じ範囲に対して複数のポリシーを有効化できることに注意してください。2 つのポリシーが同じ設定に対して異なる値を適用する場合、最も控えめな値が有効になります。
詳細については、自動化ポリシー(75 ページ)を参照してください。
![]() |
単一のエンティティにドリルダウンすると、サプライチェーン内のエンティティの関係に関する詳細を確認できます。これにより、どのエンティティがこのエンティティにリソースを提供するかが表示されます。このエンティティに対するプロバイダーを検討する場合は、現在の各プロバイダーの名前と、現在のプロバイダーの使用率が過剰になった場合に Workload Optimization Manager が選択できる代替プロバイダーの数を確認できます。
エンティティに対する制約を確認することで、Workload Optimization Manager が推奨するアクションを理解することができます。アクションに疑問が感じられる場合は、影響を受けているエンティティに対する制約を確認する必要があります。一部のポリシーまたは制約が有効になっており、そのために Workload Optimization Manager がより明確なアクションを推奨しない場合があります。

リスト内の各プロバイダーまたはコンシューマに対して、現在の要素のサプライチェーン関係の制限に関する詳細情報が得られる [Constraints] ポップアップを開くことができます。
![]() |
リスト情報には次のものが含まれます。
■ CONSTRAINT TYPE
ほとんどの制約は、クラスタ境界やネットワークなどの環境固有の境界です。また、Workload Optimization Manager 配置ポリシー(セグメントとも呼ばれます)を作成した、検出済みの HA または DRS ルールなどの制限ルールの場合もあります。
■ [SCOPE NAME]
特定のルールまたは制約の場合の適用された範囲。
■ [SOURCE]
これが検出された制約の場合、ソースはこの制約を課すターゲットのタイプを示します。たとえば DRS ルールの場合、送信元は vCenter となります。
■ POTENTIAL PROVIDERS
特定の制約について、制約によって許可されるプロバイダーの数。潜在的なプロバイダーのリストを表示するには、[POTENTIAL PROVIDERS] の値をクリックします。
これらの制約がエンティティにどのように影響するかについて詳しく調べるには、[配置オプションについてさらに検索(FIND MORE PLACEMENT OPTIONS)] をクリックします。これにより、有効な制約の変更を試すために使用できるシミュレーションモードになります。たとえば、クラスタ境界が配置の可能性を制限しており、他のクラスタに現在の VM を配置するオプションを行いたいとします。この情報を保持して、[Policies] に移動し、[Merge Cluster] ポリシーを作成することができます。

![]() |
このモードでは、さまざまな制約の組み合わせを有効または無効にすることができます。こうすることで、[POTENTIAL PROVIDERS] ラベルが更新され、エンティティに使用可能なプロバイダーの数が表示されます。プロバイダーの結果のリストを表示するには、[潜在的 プロバイダー(POTENTIAL PROVIDERS)] ラベルをクリックします。
![]() |

エンティティのリストでは、環境に関する詳細にすばやくドリルダウンして、リソースの消費または状態に関する詳細を確認できます。たとえば、現在アイドル状態の VM に割り当てられた容量の値を確認できます。
このリストは、Supply Chain Navigator で選択したフォーカスを反映するように常に更新されます。サプライ チェーンでエンティティ タイプを選択すると、エンティティ リストが更新され、現在の範囲のそのタイプのエンティティが表示されます。たとえば、[ホスト(Host)] を選択すると、現在の範囲内のホストのリストが表示されます。詳細については、「サプライ チェーンを使用した移動」(44 ページ)を参照してください
![]() |
Workload Optimization Manager のセッション範囲を設定した後、サプライ チェーンを使用してメイン ビューのフォーカスを変更したり、現在の範囲内のさまざまなタイプのエンティティに関する詳細を表示したりできます。
Workload Optimization Manager のセッションに範囲を設定すると、[ホームページ(Home Page)]に次のような環境情報が表示されます。
■ Overview
現在の範囲の環境についての概要を示すチャートとリスト。この概要は、範囲内のすべてのエンティティに対応しています。
■ [Details]:特定の範囲の環境をより詳細に確認できるチャート
■ Policies:現在の範囲内のエンティティに対して定義されているポリシー
■ Entity Lists:現在の範囲内のエンティティの詳細
■ Pending Actions:現在の範囲内の任意のエンティティに対して保留中のアクション
サプライ チェーンには、現在選択されているエンティティの階層が表示されます。範囲設定されたビューのフォーカスを変更するには、サプライ チェーン内で異なる階層を選択します。[Policies]、[Entities List]、および [Pending Actions] タブが更新され、選択した階層にフォーカスします。これらのタブには、現在の範囲内にあるそのタイプのすべてのエンティティ情報が表示されます。たとえば、[Host] 階層をクリックすると、これらのタブが更新され、現在の範囲内のホストに関する情報が表示されます。

特定のエンティティを拡大するには、[Entities List] でその名前をクリックします。これにより、その特定のエンティティに範囲が設定されます。 前の範囲に戻るには、ブラウザの [戻る(Back)] ボタンを使用します。
![]() |
クラスタヘッドルームには、クラスタがワークロードをホストするために必要な追加容量の値が表示されます。クラスタに範囲を設定すると、ホームページにはそのクラスタのヘッドルームを示すチャートと、クラスタのリソースが枯渇するまでの時間が表示されます。
クラスタヘッドルームを表示するには、次のようにします。
1. [Search] ページに移動します。
2. [Clusters] カテゴリを選択します。
3. 表示するクラスタを選択します。
4. ホームページが表示されたら、下にスクロールして、ヘッドルームチャートを表示します。
サプライ チェーンナビゲータで [Host] 階層を選択していることを確認します。
クラスタ容量とヘッドルームを計算するために、Workload Optimization Manager は、現在の環境の条件を考慮する夜間計画を実行します。この計画では、経済スケジューリングエンジンを使用して、クラスタ向けの最適なワークロードの分散を特定します。より望ましいワークロードの分散が行われるようになるという前提で、特定のクラスタ内の他のホストに現在の VM を移動することができます。計画の結果として、クラスタがサポートできる VM の数が計算されます。
VM のヘッドルームを計算するために、計画ではクラスタへの VM の追加をシミュレートします。このプランでは、特定の VM テンプレートに基づいて、これらの VM の特定のキャパシティを想定しています。このため、ヘッドルームに与えられた VM の数は、その VM テンプレートに基づく近似値となります。
これらの計画で使用するテンプレートを指定するため、クラスタごとに夜間計画を設定できます。詳細については、 「夜間プランの設定」(318 ページ)を参照してください
ターゲットを展開すると、Workload Optimization Manager は、そのアプリケーションリソース管理プロセスの一環として、マーケット分析の実行を開始します。この包括的な分析では、環境内の問題と、実行できるアクションを特定します。

これらの問題を解決して回避します。Workload Optimization Manager は、その特定の分析に対する一連のアクションを生成し、調査できるように 保留中のアクション チャートにそのアクションを表示します。
![]() |
Workload Optimization Manager は、次のアクションを生成します。
| アクション |
説明 |
| Provision |
新しいリソースプロバイダーを導入して、環境の容量を更新します。 次に例を示します。 ■ ホストをプロビジョニングすると、VM で使用可能なコンピューティング容量が追加されます。 ■ VM をプロビジョニングすると、アプリケーションを実行するための容量が増加します。 |
| 開始 |
環境に容量を追加するために、一時停止されたエンティティを開始します。 |
| Resize |
エンティティのリソース容量を再割り当てします。たとえば、VM の vCPU または vMem を減らすか、またはディスク アレイにボリュームを追加します。 |
| 割引の適用範囲の拡大 |
クラウド VM を、割引料金が適用され、既存のキャパシティがあるインスタンス タイプに拡張して、コストを削減します。 |
| 追加の割引キャパシティを購入して、希望する割引適用範囲に合わせて使用環境を移動します。 |
|
| Reconfigure |
ポリシーに違反するエンティティを再構成します。たとえば、vCPU スケーリング ポリシーに違反するオンプレミス VM を再構成します。 |
| Move |
異なるホストに VM を移動するなど、異なるプロバイダーを使用するようにコンシューマを変更します。VM を異なるストレージに移動することは、仮想マシンに属する任意のファイルベースのコンポーネントを再配置することを意味します。 |
| Suspend |
環境からリソースを削除することなく、リソースを停止して確保しておきます。 たとえば、使用率の低いホストを一時停止して、実際に必要になる場合に備えてそのホストを保存するか、仮想マシンを一時停止して、資金を節約します。 |
| Delete |
ストレージを削除します(例:ディスクアレイ上のデータストアや不要なボリュームなど)。 |

Workload Optimization Manager は、エンティティタイプがリソースをどのように使用または提供するか、および各エンティティタイプがサポートするものに基づいてアクションを生成します。
次の表は、各エンティティタイプがサポートするアクションを示しています。
| エンティティタイプ |
サポートされるアクション |
| ビジネス アプリケーション |
なし Workload Optimization Manager はビジネスアプリケーション向けのアクションを推奨しませんが、基盤となるアプリケーション コンポーネントやインフラストラクチャ向けのアクションは推奨します。ビジネスアプリケーション向けの保留中のアクション チャートは、これらアクションを一覧表示するので、ビジネスアプリケーションのパフォーマンスに直接影響するリスクを可視化します。 |
| ビジネストランザクション |
なし Workload Optimization Manager はビジネストランザクション向けのアクションを推奨しませんが、基盤となるアプリケーション コンポーネントやインフラストラクチャ向けのアクションは推奨します。ビジネストランザクション向けの保留中のアクション チャートは、これらアクションを一覧表示するので、ビジネストランザクションのパフォーマンスに直接影響するリスクを可視化します。 |
| サービス |
Kubernetes 以外のサービスの場合: なし Workload Optimization Manager は、Kubernetes 以外のサービス向けのアクションを推奨しませんが、基盤となるアプリケーション コンポーネント向けのアクションは推奨します。サービス向けの保留中のアクションチャートには、これらのアクションが一覧表示されるため、パフォーマンスに直接影響するリスクを可視化できます。 Kubernetes サービスの場合: Provision または Suspend アプリケーションの評価指標(または KPI)を収集する水平方向に拡張可能な Kubernetes サービスの場合、Workload Optimization Manager は、それらのサービスをサポートするポッドレプリカの数を動的に調整して、アプリケーションの SLO(サービスレベル目標)を満たすのに役立てます。 詳細については、「Kubernetes サービスのアクション(108 ページ)」を参照してください。 |
| アプリケーション コンポーネント |
Resize パフォーマンスを維持するために、次のリソースのサイズを変更します。 ■ スレッドプール ■ 接続 ■ Heap アプリケーション コンポーネントがヒープと残りのガーベジ コレクション(GC)キャパシティを販売し、基盤となる VM またはコンテナが VMem を販売する場合、Workload Optimization Manager は、ヒープのサイズ変更アクションを推奨します。 注: Workload Optimization Manager がサイズ変更できるリソースは、アプリケーションとデータベースのターゲットから検出されるプロセスによって異なります。『ターゲット構成ガイド』で、特定のターゲットのトピックを参照して、サイズを変更できるリソースのリストを確認してください。 |

コンテナ プラットフォーム エンティティ タイプ
| エンティティタイプ |
サポートされるアクション |
| コンテナ |
サイズ変更 コンテナのサイズを変更して、リソースを最適に使用できるようにします。デフォルトでは、コンテナは一貫してサイズ変更されます。これにより、同じワークロードタイプの同じコンテナのすべてのレプリカで、リソースのサイズを一貫して変更できます。 詳細については、「コンテナ アクション」(123 ページ)を参照してください。 |
| コンテナ仕様 |
なし コンテナ仕様は、一時的なコンテナの使用状況の履歴データを保持します。Workload Optimization Manager は、このデータを使用してコンテナのサイズ変更を正確に決定しますが、コンテナ仕様自体のアクションは推奨しません。 |
| 名前空間 |
サイズ変更クォータ Workload Optimization Manager は、コンテナのサイズ変更を判断するときに、名前空間で定義されたクォータを制約として扱います。既存のコンテナアクションが名前空間クォータを超える場合、Workload Optimization Manager は、影響を受ける名前空間クォータをサイズ変更するアクションを推奨します。 Workload Optimization Manager は、名前空間クォータを縮小するアクションを推奨しないのでご注意ください。このようなアクションにより、アプリケーションにすでに割り当てられているキャパシティが減少します。名前空間クォータを縮小する判断には、アプリケーションオーナーを含める必要があります。 |
| ワークロードコントローラ |
なし ワークロードコントローラは、コンテナアクションを実行します。範囲をワークロードコントローラに設定し、アクションリストを表示すると、アクションがコンテナに適用されます。Workload Optimization Manager は、ワークロード コントローラ自体に対するアクションを推奨しません。 注: Workload Optimization Manager は、サイズ変更の判断を行うときに、名前空間または部門/スペースクォータを制約として使用します。ワークロード コントローラは、コンテナ アクションを集約します。それらのコンテナのサイズが現在の名前空間の割り当てを超えた場合、Workload Optimization Manager は、名前空間クォータが十分になるまで、コンテナのサイズ変更アクションの実行をブロックします。名前空間のクォータの詳細については、「 リソース クォータ」(137 ページ)を参照してください。 |
| コンテナ ポッド |
■ Move ノード(VM)間でポッドを移動して、パフォーマンスの問題に対処したり、インフラストラクチャの効率を向上させたりします。たとえば、特定のノードで CPU が輻輳している場合、十分なキャパシティを持つノードにポッドを移動できます。ノードが十分に活用されておらず、一時停止の候補になっている場合は、ノードを安全に一時停止する前に、まずポッドを移動する必要があります。 ■ Provision/Suspend アプリケーションの評価指標(または KPI)を収集する水平方向に拡張可能な Kubernetes サービスの場合、それらのサービスに関連付けられたポッドをプロビジョニングまたは一時停止して、アプリケーションの SLO を維持します。 ノードのプロビジョニングまたは一時停止アクションを推奨する場合、Workload Optimization Manager は、(DaemonSet からの要求に基づいて)ポッドをプロビジョニングするか、関連するポッドを一時停止することも推奨します。 詳細については、「コンテナ ポッド アクション」(134 ページ)を参照してください。 |
| コンテナクラスタ |
なし Workload Optimization Manager はコンテナ クラスタに対するアクションを推奨しません。代わりに、コンテナ、ポッド、ノード (VM)、およびボリュームに対するアクションを推奨します。 |

| エンティティタイプ |
サポートされるアクション |
|
|
クラスタ内コンテナ クラスタに範囲を設定して、保留中のアクション チャートを表示すると、Workload Optimization Manager はこれらのアクションを表示します。 |
| Kubernetes ノード(VM) |
Kubernetes ノード(クラウドまたはオンプレミス)は、サプライチェーン内の仮想マシンエンティティとして表されます。 ■ Provision ノードをプロビジョニングして、ワークロードの輻輳に対処するか、アプリケーションの需要に対応します。 ノード プロビジョニング アクションを推奨する場合、Workload Optimization Manager は、必要な DaemonSet ポッドから予測される需要を反映し、ノードで許容できるポッドの最大数を尊重するポッド プロビジョニング アクションも推奨します。これにより、アプリケーション ワークロードを新しいノードに配置し、vMem/vCPU 使用率、vMem/vCPU リクエスト、およびコンシューマ数の望ましい範囲内にとどまることができます。 ■ Suspend ポッドを統合するか、ノード リソースを最適化した後、ノードを一時停止して、インフラストラクチャの効率を向上させます。 ノードの一時停止アクションを推奨する場合、Workload Optimization Manager は、一時停止中のノードを実行する必要がなくなった DaemonSet ポッドを一時停止することも推奨します。 パブリッククラウドのノードの場合、Workload Optimization Manager は、これらのアクションに付随するコスト削減または投資を報告します。詳細については、「Kubernetes ノードの (VM)」(149 ページ)を参照してください。 |
| エンティティタイプ |
サポートされるアクション |
| 仮想マシン(クラウド) |
■ 拡張性 パフォーマンスとコストを最適化するために、別のインスタンスタイプまたは階層を使用するように VM インスタンスを変更します。 ■ 割引関連のアクション オンデマンドのワークロードの割合が高い場合は、割引適用範囲を拡大すると、月額コストを削減できます。適用範囲を拡大するには、VM を拡張します既存キャパシティを持つインスタンスタイプに拡張します。より多くのキャパシティが必要な場合は、Workload Optimization Manager は、追加割引の購入アクションを推奨します。 詳細については、「クラウド VM アクション(148 ページ)」を参照してください。 Kubernetes ノードとして使用されるクラウド VM の場合: ■ Provision ノードをプロビジョニングして、ワークロードの輻輳に対処するか、アプリケーションの需要に対応します。 ノード プロビジョニング アクションを推奨する場合、Workload Optimization Manager は、必要な DaemonSet ポッドから予測される需要を反映し、ノードで許容できるポッドの最大数を尊重するポッド プロビジョニング アクションも推奨します。これにより、アプリケーション ワークロードを新しいノードに配置し、vMem/vCPU 使用率、vMem/vCPU リクエスト、およびコンシューマ数の望ましい範囲内にとどまることができます。 ■ Suspend ポッドを統合するか、ノード リソースを最適化した後、ノードを一時停止して、インフラストラクチャの効率を向上させます。 ノードの一時停止アクションを推奨する場合、Workload Optimization Manager は、一時停止中のノードを実行する必要がなくなった DaemonSet ポッドを一時停止することも推奨します。 |

| エンティティタイプ |
サポートされるアクション |
|
|
パブリッククラウドのノードの場合、Workload Optimization Manager は、これらのアクションに付随するコスト削減または投資を報告します。詳細については、「Kubernetes ノードの (VM)」(149 ページ)を参照してください。 |
| データベース(クラウド) |
Scale ■ DTU モデル DTU とストレージリソースをスケーリングして、パフォーマンスとコストを最適化します。 ■ vCore モデル vCPU、vMem、IOPS、スループット、ストレージ リソースを拡張して、パフォーマンスとコストを最適化します。 詳細については、「クラウド データベース アクション」(188 ページ)を参照してください。 |
| データベースサーバー(クラウド) |
拡張性 コンピューティングリソースとストレージリソースをスケーリングして、パフォーマンスとコストを最適化します。 詳細については、「クラウド データベース サーバー アクション」(169 ページ)を参照してください。 |
| ボリューム(クラウド) |
■ 拡張性 付随するボリュームをスケーリングして、パフォーマンスとコストを最適化します。 ■ Delete コスト削減策として、付随しないボリュームを削除します。 詳細については、「クラウドボリュームアクション(180 ページ)」を参照してください。 |
| ゾーン |
なし Workload Optimization Manager はクラウド ゾーンに対するアクションを推奨しません。 |
| リージョン |
なし Workload Optimization Manager はクラウド リージョンに対するアクションを推奨しません。 |
オンプレミス インフラストラクチャ エンティティ タイプ
| エンティティタイプ |
サポートされるアクション |
| 仮想マシン(オンプレミス) |
■ Resize – リソース容量のサイズ変更 VM に割り当てられているリソースの容量を変更します。たとえば、サイズ変更アクションを実行すると、使用可能な VMem を増やすことが推奨されることがあります。VMに対するadmin(Windowsの場合)またはsudo(Linuxの場合)特権を持っている必要があります。このアクションを推奨する前に、Workload Optimization Manager は、VM のクラスタが新しいサイズを適切にサポートできることを確認します。クラスタの使用率が高い場合、Workload Optimization Manager は、新しいクラスタのキャパシティと既存の配置ポリシーへの準拠を考慮して、移動アクションを推奨します。 ハイパーバイザ ターゲットの場合、Workload Optimization Manager は、仮想マシンのソケットまたはソケット カウントごとのコアを変更することにより、vCPU のサイズを変更できます。詳細については、「VCPU スケーリング制御」(210ページ)を参照してください。 – リソース予約のサイズ変更 VM 用に予約されているリソースの容量を変更します。たとえば、VM に過剰なメモリ量が予約されている場合があります。これにより、ホスト上でメモリの輻輳が発生する可能性があります。サイズ変更アクションを使用すると、予約されている量を減らしてそのリソースを解放し、輻輳を低減できます。 – リソース制限のサイズ変更 リソースについて VM 上に設定されている制限を変更します。たとえば、VM にメモリ制限が設定されている場合があります。VM でメモリが発生している場合 |

| エンティティタイプ |
サポートされるアクション |
|
|
制限を低減または削除するアクションによって、その VM でのパフォーマンスが向上することがあります。 ■ Move 次の理由で VM を移動します。 – VM またはホストでのリソース使用率が高い – VStorage の IOPS や遅延が大きすぎる – ワークロードの配置違反 – 十分に活用されていないホスト(ホストを一時停止する前に VM を移動する) ■ Move VM Storage (Volume) 現在のデータストアにおける過剰な使用率が原因または、環境内のデータストアの使用効率を向上に向けて VM を移動する場合。 ■ Reconfigure ポリシーに準拠するように VM の構成を変更します。 ハイパーバイザ ターゲットの場合、Workload Optimization Manager は、vCPU スケーリング ポリシーに違反する VM を再構成できます。詳細については、「VCPU スケーリング制御」(210ページ)を参照してください。 ■ VM ストレージの再構成 VStorage キャパシティを追加して、過剰な使用率のリソースを再構成します。ストレージ リソース使用率が低い場合(VStorage の容量を削除する) 詳細については、「オンプレミス VM アクション」(201 ページ)を参照してください。Kubernetes ノードとして使用されるオンプレミス VM の場合: ■ Provision ノードをプロビジョニングして、ワークロードの輻輳に対処するか、アプリケーションの需要に対応します。 ノード プロビジョニング アクションを推奨する場合、Workload Optimization Manager は、必要な DaemonSet ポッドから予測される需要を反映し、ノードで許容できるポッドの最大数を尊重するポッド プロビジョニング アクションも推奨します。これにより、アプリケーション ワークロードを新しいノードに配置し、vMem/vCPU 使用率、vMem/vCPU リクエスト、およびコンシューマ数の望ましい範囲内にとどまることができます。 ■ Suspend ポッドを統合するか、ノード リソースを最適化した後、ノードを一時停止して、インフラストラクチャの効率を向上させます。 ノードの一時停止アクションを推奨する場合、Workload Optimization Manager は、一時停止中のノードを実行する必要がなくなった DaemonSet ポッドを一時停止することも推奨します。 |
| データベースサーバー(オンプレミス) |
Resize 次のリソースのサイズを変更します。 ■ 接続 ■ DBMem ■ トランザクションログ トランザクション ログ リソースに基づくアクションのサイズ変更は、基盤となるハイパーバイザ技術の vStorage のサポートにより異なります。現在のバージョンの Hyper-V は vStorage に対して API のサポートを提供していないため、Workload Optimization Manager は Hyper-V プラットフォームで実行しているデータベース サーバに対するトランザクションログのサイズ変更のアクションをサポートできません。 |
| ボリューム(オンプレミス) |
Move |

| エンティティタイプ |
サポートされるアクション |
|
|
現在のデータストアにおける過剰な使用率が原因または、環境内のデータストアの使用効率を向上に向けて VM を移動する場合。アクションを評価して実行するには、ボリュームが付随する VM に範囲を設定します。 |
| 仮想データセンター |
なし Workload Optimization Manager は仮想データセンターに対するアクションを推奨しません。その代わりに、仮想データセンターにリソースを提供するエンティティに対するアクションを推奨します。 |
| ビジネスユーザー |
Move 以下に対処するために、デスクトップ プール間でビジネス ユーザーを移動します。 ■ イメージ上のリソース輻輳 使用率が常にイメージ リソースのキャパシティ近くなっている場合、Workload Optimization Manager は、ビジネス ユーザーをより大きなイメージに対応しているデスクトップ プールに移動することを推奨します。 ■ デスクトッププールのリソース輻輳 使用率が常にデスクトップ プールのキャパシティ近くになっている場合、Workload Optimization Manager は使用可能なリソースがより多くあるデスクトップ プールにビジネス ユーザーの移動を推奨できます。 注: 移動をサポートするには、似たように構成されたデスクトップ プールをマージする配置ポリシーを構成する必要があります。詳細については、「デスクトッププール配置ポリシー(234 ページ)」を参照してください。 |
| デスクトッププール |
なし Workload Optimization Manager はデスクトップ プールに対するアクションを推奨しません。その代わり、プール内のアクティブセッションで実行中のビジネス ユーザーに対するアクションを推奨します。 |
| ビューポッド |
なし Workload Optimization Manager はビュー ポッドに対するアクションを推奨しません。その代わり、アクティブセッションで実行中のビジネスユーザーに対するアクションを推奨します。 |
| ホスト |
■ 開始 物理リソースに対する需要が増加している場合、一時停止中のホストを起動します。 ■ プロビジョニング 物理リソースに対する需要が増加している環境の新しいホストをプロビジョニングします。Workload Optimization Manager は、ワークロードをそのホストに移動できます。 ■ 一時停止 ホスト上の物理リソースの使用率が低い場合は、既存のワークロードを別のホストに移動し、ホストを一時停止します。 ■ Reconfigure Workload Optimization Manager は、ソフトウェアライセンスの需要の変化に応じてこのアクションを生成します。詳細については、「ライセンス ポリシー」(74ページ)を参照してください。 |
| シャーシ |
なし Workload Optimization Manager はシャーシに対するアクションを推奨しません。 |
| データセンター |
なし Workload Optimization Manager はデータセンターに対するアクションを推奨しません。その代わりに、データセンターで実行中のエンティティに対するアクションを推奨します。 |
| ストレージ |
■ Move |

| エンティティタイプ |
サポートされるアクション |
|
|
物理ストレージの使用率が高い場合は、データストアを異なるディスクアレイ(集約)に移動します。 ■ [Provision] ストレージリソースの使用率が高い場合は、新しいデータストアをプロビジョニングします。 ■ Resize データストアの容量を増減します。 ■ Start ストレージリソースの使用率が高い場合は、一時停止したデータストアを起動します。 ■ Suspend ストレージ リソースの使用率が低い場合は、対応している VM を他のデータストアに移動し、これを一時停止します。 ■ Delete 一定期間一時停止されているデータストアまたはボリュームを削除します。 詳細については、「ストレージ アクション(244 ページ)」を参照してください。 |
| 論理プール |
■ Resize ■ Provision ■ Move ■ Start ■ Suspend |
| ディスク アレイ |
■ Provision ディスク アレイのストレージの使用率が高い場合は、新しいディスク アレイをプロビジョニングします(推奨のみ)。 ■ 開始 ディスク アレイの使用率が高い場合は、一時停止しているディスク アレイを起動します(推奨のみ)。 ■ Suspend ディスクアレイのストレージの使用率が低い場合は、VM を他のデータストアに移動し、ディスクアレイ上のボリュームを一時停止します(推奨のみ)。 ■ Move (NetApp Cluster-Mode のみ)ストレージ コントローラのリソースの使用率が高い場合、Workload Optimization Manager は集約を別のストレージ コントローラに移動できます。ストレージコントローラが実行されている必要があります。 IOPS または遅延が大きい場合、移動は現在のディスクアレイで移動は常にオフになります。特定のディスクアレイ上のすべてのボリュームは同じ IOPS と遅延を示しているため、同じアレイ上のボリュームに移動しても、これらの問題は解決されません。 ■ VM を移動する ボリューム上のストレージの使用率が高い場合、Workload Optimization Manager は VM を別のボリュームに移動できます。新しいボリュームは、現在のディスクアレイ、他のディスクアレイ、またはその他のデータストア上に配置できます。 IOPS または遅延が大きい場合、移動は現在のディスクアレイで移動は常にオフになります。特定のディスクアレイ上のすべてのボリュームは同じ IOPS と遅延を示しているため、同じアレイ上のボリュームに移動しても、これらの問題は解決されません。 ■ データストアを移動する ディスクアレイ リソースの使用率のバランスをとるために、Workload Optimization Manager はデータストアを別のアレイに移動できます。 |
| ストレージ コントローラ |
Provision |

| エンティティタイプ |
サポートされるアクション |
|
|
ストレージ コントローラの CPU の使用率が高い場合は、新しいストレージ コントローラをプロビジョニングしてから、ディスクアレイをそのストレージ コントローラに移動します。 |
| IO モジュール |
なし Workload Optimization Manager は IO モジュールに対するアクションを推奨しません。 |
| スイッチ |
Resize スイッチの PortChannel のサイズを変更して、帯域幅を増やします。 |
Workload Optimization Manager は、次の一般的なタイプのアクションを実行します。
■ 配置:コンシューマを特定のプロバイダーに配置します(VM をホストに配置)。
■ スケーリング:収益性に基づいてリソースの割り当て量をサイズ変更します。
– サイズの拡大:必要な投資として示されます。
– サイズの縮小:コスト削減として示されます。
■ 割引の最適化:VM を割引料金で課金されるインスタンス タイプにスケーリングすることにより、 割引(27ページ) の適用範囲を拡大し、コストを削減します。
■ 設定:不良設定を修正します。
■ 開始/購入:新しいインスタンスを起動して、環境にキャパシティを追加します。必要な投資として示されます。クラウド環境の場合は、割引(27ページ) を購入してコストを削減します。
■ 停止:インスタンスを一時停止して、リソースがさらに効率的に使用されるようにします。コスト削減として示されます。
■ 削除:ストレージを削除します(ディスクアレイ上のデータストアや付属しないボリュームなど)
配置アクションは、コンシューマの最適なプロバイダーを決定します。これには、新しいエンティティの初期配置と、コンシューマを変更して異なるプロバイダーを使用する移動アクションが含まれます。たとえば、VM を移動すると、その VM が異なるホストに割り当てられます。VM のストレージを移動することは、VM が異なるデータストアを使用することを意味します。
配置の決定を行う際に、Workload Optimization Manager は、特定のコンシューマのプロバイダーのセットを制限するために配置の制約をチェックします。これは、クラスタ境界や DRS ルールなどの自動配置の制約を考慮します。また、特定のビジネス要件へのコンプライアンスを確保するために、配置ポリシーで定義されているユーザー構成の制約も考慮します。
計画を実行して、制約をオフにした場合、または特定の配置ポリシーを無効または有効にした場合に何が起こるかを確認できます。
CPU のプロセッサ速度は、必ずしも CPU 容量の有効な指標になるとは限りません。たとえば、プロセッサのアーキテクチャによっては、低速の CPU に大きな実効容量を持たせることができます。多くの場合、マシンのモデルが新しいほうが、コア数が少なかったり、クロック速度が低いことがありますが、その場合も、大きな実効容量を備えています。
VM をオンプレミス環境のホストに配置する場合、Workload Optimization Manager はホストの有効な CPU 容量を検出します。これによって配置計算の精度が向上し、より新しくて効率的なホストが、より大きいかより高速なプロセッサを持つ低効率ホストに比べて実効容量が向上することが示されます。
実効容量を検出するために、Workload Optimization Manager は spec.org からのベンチマーク データを使用します。このベンチマークデータは、Workload Optimization Manager が配置計算を行うために使用する実効容量の設定にマッピングされます。
これらのベンチマークデータのカタログを表示し、ホストテンプレートを編集する際に一覧表示されているプロセッサから選択できます。詳細については、「カタログからの CPU の選択」(382 ページ)を参照してください。

ストレージの移動と VM の移動の両方を有効にしている場合は、Workload Optimization Manager が共有なしの移行を実行できます。これにより、VM と保存された VM ファイルが同時に移動します。詳細については、「共有なしの移行」(206 ページ)を参照してください。
VMware vSphere 6.0 には、異なる vCenter サーバーインスタンス間の仮想マシンの移行を可能にする機能が導入されています。Workload Optimization Manager は、マージ配置ポリシーを使用してこの機能をサポートします (「 配置ポリシーの作成」(71 ページ)を参照してください)。配置を計算する際には、クロス vCenter の位置を考慮し、異なる vCenter サーバーへの移動を推奨または実行することができます。
パブリック クラウドでは、物理ホストにワークロードを配置しません。Workload Optimization Manager のサプライ チェーンでは、ホストノードは可用性ゾーンを表します。Workload Optimization Manager では、ワークロードを異なるゾーンに移動することを推奨できます。このような移動によってクラウドのコストを削減できる場合があります。これらの移動は、特定のゾーンでのインスタンス タイプや 割引の可用性といった制約を認識します(27ページ) 。
AWS 環境では、VM は Elastic Block Stores(EBS)またはインスタンス ストレージを使用できます。VM のルート ストレージが EBS の場合、Workload Optimization Manager は VM の移動を推奨できます。ただし、インスタンス ストレージは一時的なものであり、移動によって保存されたデータが失われる場合があるため、Workload Optimization Manager では、ルート ストレージとしてインスタンス ストレージを持つ VM を移動することは推奨されません。
VM が課金情報ファミリ内で実行されている場合は、Workload Optimization Manager はその VM をその課金情報ファミリ内の他のリージョンに移動することのみ推奨します。
RI を使用する AWS 環境では、Workload Optimization Manager は、RI の購入に対して指定した可用性ゾーンを認識します。移動およびサイズ変更アクションの場合、Workload Optimization Manager は、特定のゾーン内のこれらの RI を優先します。特定のゾーンでは、他のすべては同じなので、予約済みキャパシティがあるゾーン RI とキャパシティを予約していない RI がある場合、Workload Optimization Manager は最初にゾーン RI を使用します。
スケーリングアクションは環境内の容量を更新します。垂直スケーリングでは、Workload Optimization Manager が既存のエンティティのリソース容量を増減します。水平スケーリングの場合は、新しいプロバイダーをプロビジョニングします。たとえば、ホストをプロビジョニングすると、VM の実行に使用できるコンピューティング容量が増加します。VM をプロビジョニングすると、アプリケーションを実行するための容量が増加します。
Workload Optimization Manager は、次のプロビジョニングを行うことができます。
■ コンテナ
■ VM
■ ホスト
■ ストレージ
■ ストレージコントローラ(計画シナリオの場合のみ)
■ ディスクアレイ
特定の状況下では、Workload Optimization Manager は仮想データセンターをプロビジョニングすることも推奨できます。
ストレージのサイズ変更アクションは、ストレージエンティティと特定のハイパーバイザによって管理されるとエンティティの両方に影響を与えます。ただし、すべてのハイパーバイザがストレージ容量の変更を認識しているわけではありません。ストレージのサイズ変更を実行した後、Workload Optimization Manager は
サイズ変更アクションは成功したが、ハイパーバイザに対応するストレージ容量の変更が反映されない可能性があることを示します。この場合は、Workload Optimization Manager がストレージの変更を検出できるように、ハイパーバイザ ターゲットを更新する必要があります。
この状況を回避するため、ストレージのサイズ変更アクションにおけるアクションモードを [Manual] または [Recommend] に設定できます。このようにして、自分でサイズ変更を実行し、ハイパーバイザを手動で更新することができます。

クラウドでは、スケーリングアクションによって VM が異なるインスタンス タイプに変更されます。これには以下のことが含まれる場合があります。
■ 異なる容量のインスタンスタイプへの VM の変更
■ 割引料金が課金されるインスタンス タイプへの VM の変更
これらのアクションについて、アクションリストにはソースワークロードの現在のコストと、変更が加えられた場合の予測コストが表示されます。現在のコストを表示するために、Workload Optimization Manager はそのワークロードの実際のコストを使用します。ただし、予測コストを表示するには、特定の階層のコストについて、VM の平均使用率に基づいた見積もりを使用します。
割引料金が課金されるインスタンス タイプにスケーリングすると、コストがより低い場合に、より大きなインスタンスで VM が実行される可能性があることに注意してください。これは、VM がそのキャパシティを必要とせず、使用可能なその他のより小規模なインスタンス タイプがある場合でも発生する可能性があります。
Azure 環境では、VM のサイズ変更が特に問題を起こす可能性がある状況が存在します。特定のリージョンでは、基盤となるハードウェアの異なるセットを持つ異なったクラスタでインフラストラクチャを構成できます。さらに、特定のリージョンで使用可能な一部の階層は、異なるクラスタでのみ使用できます。Workload Optimization Manager が、あるクラスタの階層から別のクラスタの階層にサイズ変更することを推奨している場合は、サイズ変更のアクションが完了するまでに通常よりも時間がかかることがあります。
Azure 環境と AWS 環境の両方で、Workload Optimization Manager は、サイズ変更のアクションを生成する際に、特定のインスタンス要件に準拠します。詳細については、以下を参照してください。
■ Azure インスタンスの要件 (152 ページ)
■ AWS インスタンスの要件(151 ページ)
クラウド コストを削減するために、Workload Optimization Manager は、割引料金が課されるインスタンス タイプに VM をスケーリングすることを推奨できます。
このチャートは、現在の割引インベントリ(360 ページ)をどの程度有効活用しているかを示します。期待する目標は、インベントリの使用率を最大化し、使用するクラウドプロバイダーによって提供される割引価格を最大限に活用することです。
このチャートは、割引の対象となる VM の割合を示します。オンデマンド VM の割合が高い場合、カバレッジを拡大すると、月次コストを削減できます。適用範囲を拡大するには、VM 既存キャパシティを持つインスタンスタイプに拡張します。
このグラフには、使用環境で検出されたクラウドプロバイダーの割引が一覧表示されます。
Workload Optimization Manager ユーザーは、割引最適化アクションを実行しません。これらは、クラウドプロバイダーによって実行されるキャパシティの再割り当てを反映します。
これらは再構成アクションとサイズ変更アクションです。再構成アクションは、必要なネットワークアクセスを追加するか、ストレージを再構成します。サイズ変更アクションによってエンティティのリソース容量が増減されます。これには、VM 上 の VCPU または VMem の増減、データストアの容量の増減、ディスクアレイ内のボリュームの増減などが含まれます。
Workload Optimization Manager は、次の項目を再設定できます。
■ VM
■ コンテナ
■ ストレージ
■ ディスクアレイ
■ 仮想データセンター

Workload Optimization Manager は、一時停止中のエンティティを起動し、環境にキャパシティを追加することを推奨できます。また、現在のワークロードのコストを削減するためにクラウドプロバイダー割引(27ページ) の購入を推奨することもできます。
停止アクションは、環境からエンティティを削除せずにエンティティを一時停止します。一時停止された容量は引き続きオンラインに戻すために利用できますが、現在は利用できません。一時停止されたリソースは終了の候補になります。
Workload Optimization Manager は、次のものを一時停止できます。
■ アプリケーション コンポーネント
■ コンテナポッド
■ ディスクアレイ
■ ホスト
■ ストレージ(オンプレミス)
■ 仮想データセンター
■ VM
削除アクションはストレージに影響します。たとえば、Workload Optimization Manager は、無駄なファイルを削除して、ストレージのスペースを空ける、またはクラウド環境内の未使用のストレージを削除して、ストレージ コストを削減するよう推奨する場合があります。
Azure 環境では、Workload Optimization Manager は管理対象外ストレージを未接続ボリュームとして識別できます。また、未使用のこのストレージを削除した後に、その支払いを行う必要がなくなった場合に予測される節約を示せるようにすることを推奨できます。Workload Optimization Manager が示す節減は、そのストレージの全体的なコストに基づいた推定値です。これは Azure が、特定のボリュームに使用されているストレージ量について、ボリュームごとのコストまたはコストの特定の値を提供しないためです。予測される節約量が異常に多い場合は、アクションがどのストレージを削除するかを特定して課金情報を確認し、精度を上げてコストを計算する必要があります。
Workload Optimization Manager は、さまざまなカテゴリ別に [Actions List] 内のエントリをグループ化します。これらのカテゴリは、問題の重大度を厳密に定義するものではありませんが、問題の性質を示しています。
最終的には、環境内のワークロードを管理する理由は、パフォーマンスを保証し、QoS の目標を達成することです。Workload Optimization Manager は、QoS をリスクに直接さらす条件を検出すると、[パフォーマンス(Performance)] カテゴリ内の関連するアクションを推奨します。これらの重要な条件を考慮できるので、推奨されるアクションは可能な限り迅速に実行する必要があります。
| アクション |
リスクおよび機会 |
| ■ 新しい VM、ホスト、データストアをプロビジョニングする ■ VCPU 数の増減 ■ 新しいコンテナまたはコンテナポッドのプロビジョニング ■ アプリケーション コンポーネントのヒープのサイズ変更 ■ エンティティのリソース容量を拡大縮小する |
■ <リソース> 輻輳 アプリケーションリソースの使用率が高くなる。ワークロード、ホスト、またはデータストアのリソースの使用率が高くなる。 |

効率の良いリソースの使用は、望ましい状態で実行するための重要な要素です。効率的に実行することで、投資を最大限に活用し、コストを削減できます。Workload Optimization Manager は、使用率の低いリソースを検出すると、操作を統合するためのアクションを推奨します。たとえば、特定の VM を異なるホストに移動することを推奨できます。これにより、物理マシンを解放してシャットダウンを回避できます。
| アクション |
リスクおよび機会 |
| ■ VM を移動する ■ VM の起動または一時停止 ■ リソースの割り当てを縮小する |
■ オーバープロビジョニング プロバイダーの過剰なリソースキャパシティ。 |
Workload Optimization Manager は、状況を常に監視して、環境が望ましい状態に維持されるように動作します。環境がこの状態ではなくなるリスクを生じさせる問題を検知した場合は、[Prevention] カテゴリ内の関連のアクションを推奨します。これらの問題に注意をはらい、関連のアクションを実行する必要があります。そのようにしないと、環境が望ましい状態ではなくなり、一部のサービスの QoS がリスクにさらされる可能性があります。
| アクション |
リスクおよび機会 |
| ■ vCPU と vMem のサイズ変更 ■ VM またはストレージの移動 ■ VM またはホストの起動 |
■ <リソース> 輻輳 名前付き VM、ホスト、またはデータストアのリソースの高使用率。たとえば、VM または物理マシン上で CPU の輻輳やメモリの輻輳が発生したり、データストアで IOPS のボトルネックが発生したりすることがあります。 ■ ワークロードバランシング VM を別のホストに移動することによって対処できる、特定の物理マシン上の過剰なワークロード。 |
仮想環境には、リソースのワークロードの配置や可用性を制限するポリシーを含めることができます。環境設定がこれらの定義済みポリシーに違反する可能性があります。また、エンティティが何らかの方法で誤って設定されている可能性もあります。たとえば、VM は、現在のホストクラスタで使用できないネットワークにアクセスするように設定されている場合があります。このような場合、Workload Optimization Manager は違反を特定し、エンティティをコンプライアンスに戻すアクションを推奨します。
| アクション |
リスクおよび機会 |
| ■ VM を移動する ■ コンテナの移動 ■ VM、ホスト、データストアをプロビジョニングする |
■ 不良構成 コンテナ構成がポリシーに違反しています。 ■ 配置違反 VM の配置が、Workload Optimization Manager のポリシーまたはインポートされた配置ポリシーに違反しています。 ■ 設定ミス 設定は、検出された要件に違反しています。たとえば、VM が現在のクラスタから利用できないネットワークにアクセスするように設定されているという場合です。 |

アクションモードは、生成されたアクションに対して自動化の程度を指定します。たとえば、一部の環境では、それが中断を引き起こすアクションであるため、VM のサイズを引き下げるサイズ変更を自動化しない場合があります。ポリシーでアクションモードを使用して、そのビジネスルールを設定します。
Workload Optimization Manager は、次のアクションモードをサポートしています。
■ [Recommend]:指定したハイパーバイザ経由か、またはその他の手段でユーザーが実行できるようにアクションを推奨します。
■ Manual:Workload Optimization Manager のユーザーインターフェイスを通じて実行するアクションを推奨し、オプションを提供します。
■ Automated:アクションを自動的に実行します。
同じエンティティでの自動サイズ変更または移動アクションの場合、Workload Optimization Manager は、すべてのアクションを一度に実行しようとすることに関連するエラーを回避するために、各アクション間に 5 分間待機します。実行待機中のアクションはすべてキューに残ります。たとえば、VM に vCPU と vMem の両方のサイズ変更アクションがある場合、Workload Optimization Manager は最初に vCPU のサイズを変更することもあり得ます。
このサイズ変更が完了すると、vMem のサイズを変更するまで 5 分間待機します。
[アクションの保留(Pending Actions)] チャートは、[推奨(Recommend)] または [手動(Manual)] モードでのみアクションをカウントします。自動化アクションは、次のチャートに表示されます。
■ ホームページと [オンプレミス エグゼクティブ ダッシュボード(On-prem Executive Dashboard)] 上のすべてのアクションチャート
■ ホームページ上の承認済みアクションチャート
特定のエンティティに対してアクションモードを設定するため、Workload Optimization Manager の自動化ポリシーを編集できます。これはデフォルト アクション モードを指定する方法または、指定のグループまたはクラスタに特別なアクション モードを指定する方法です。詳細については、自動化ポリシー(75 ページ)を参照してください。
一部の状況下では、Workload Optimization Manager は、アクションのアクション モードを[手動(Manual)] から [推奨(Recommend)] に変更します。
Workload Optimization Manager は、基盤となるインフラストラクチャがサポートできないアクションの実行に対する保護手段としてこの変更を行います。たとえば、VM 移動アクションが手動に設定されているとします。次に、Workload Optimization Manager 分析で、すでに完全に使用されているホストに VM を移動したいとします。この場合、別のアクションにより、ワークロードを別のホストに移動して、この新しい VM 用のスペースを確保することになります。ただし、移動が手動であるため、ホストの空きがまだ適切に作成されていない可能性があります。この場合、Workload Optimization Manager は、ワークロードをそのホストに移動するアクションを [手動(Manual)] から [推奨(Recommend)] に変更します。
AWS の一部のインスタンスでは、これらのインスタンス タイプへ移動する前に、特定の方法でワークロードを設定する必要があります。Workload Optimization Manager が、 これらのインスタンスの 1 つへの移動がまだ適切に構成されていないワークロードを移動することを推奨する場合は、アクション モードを [手動(Manual)] から [推奨(Recommend)] に変更し、その理由を表示します。
Workload Optimization Manager の使用を開始すると、製品が生成するすべてのアクションが保留中として表示されます。[Pending Actions] チャートでそれらを表示し、実行するか自動化するかを決定できます。また、これらを無効にすることもできます。

![]() |
Workload Optimization Manager は、指示された場合を除き、自動的にアクションを実行することはありません。製品に付属しているデフォルト ポリシーを調べると、これらのポリシーではいずれのアクションでも自動化されないことが分かります。Workload Optimization Manager により、すべての自動化の決定を完全に制御できます。

保留中のアクションを最初に確認したときは、それらの多くを実行して、パフォーマンスと使用率の迅速な改善を確認します。時間の経過とともに生産性の目標を達成し、変化するビジネスニーズに対応するために、アクション処理プロセスを開発し微調整します。このプロセスを通じて、次の重要な決定を行える可能性があります。
■ ビジネスルールに違反するアクションなど、実行しないアクションの無効化
Workload Optimization Manager は、分析を実行する際に無効なアクションの推奨を考慮しません。
■ ミッションクリティカルなリソースの QoS を保証するアクションなど、特定のアクションの自動的な実行の許可
自動化によってタスクが簡素化されるとともに、ワークロードが最適な実行のために十分なリソースを確保し続けることが保証されます。そのため、可能な限り多くのアクションを自動化するという目標を設定することが重要です。その際は、どのアクションが自動化しても安全か、どのエンティティに対して行うかを評価する必要があります。
■ 引き続き、Workload Optimization Manager から特定のアクションに関する通知が届くようにし、個別にそれらを実行できるようにします。
たとえば、特定のアクションが特定の個人の承認を必要とする場合があります。この場合、Workload Optimization Manager がレビュー用にこれらのアクションを通知し、承認を受け取るアクションだけを実行するようにします。
これらは、[Pending Actions] チャートで検索するアクションです。これらを無効化するか自動化する場合、またはアクションが不要になるというように次のマーケット分析で環境が変化する場合、これらは実行後に表示されなくなります。

■ 保留中のアクションの表示および実行:「 保留中のアクション」(61 ページ)を参照してください。
■ 保留中のアクション チャートの異なる表示ビューを確認する:「 保留中のアクション チャート」(335 ページ)を参照してください。
■ ホームページで保留中のアクションに範囲を設定:「 保留中のアクション範囲」(63 ページ)を参照してください。
■ 生成および実行されたアクションの実行履歴を確認する:「 アクション チャート」(337 ページ)を参照してください。
■ 製品が生成するアクションを推進するデフォルトポリシーを確認します。
■ さまざまな条件をシミュレートするための計画を作成および実行し、そのような状況においてアクションが正常に動作することを確認する: 「 プラン管理」(263 ページ)を参照してください。
Workload Optimization Manager は、生成されるすべての非自動化アクションを保留中として扱い、それらを保留中のアクションチャートに表示します。
![]() |
Workload Optimization Manager から最良の結果を得るには、これらのアクションを速やかに実行し、可能な限り多くのアクションを自動化することを検討してください。これらのアクションは、ユーザーインターフェイスまたは外部の Workload Optimization Manager から実行できます。これらのアクションを自動化するには、「自動化ポリシー」(79 ページ) を作成するか、「デフォルト ポリシー」(75 ページ)に記載されているアクション モードを[自動化(Automatic)] に変更します。
Workload Optimization Manager は、一度に最大 5 つのアクションを実行でき、後で実行するために新着アクションをキューに入れます。
ユーザーインターフェイスにログインするたびに、Workload Optimization Manager は、すぐにホームページの [ハイブリッド(HYBRID)] ビューに保留中のアクションチャートを表示します。これらのチャートには、注意が必要なアクションのサマリと、「保留中のアクション リスト」(64 ページ)へのエントリ ポイントが表示されます。
注:

![]() |
デフォルトでは、テキスト チャートとリスト チャートがグローバル環境に範囲が設定されたホームページに表示されます。
チャートの右上隅にあるアイコンをクリックすると、チャートのタイプを変更できます。使用可能なチャートのタイプの詳細については、「保留中のアクション チャート」(335 ページ)を参照してください。
保留中のアクション - テキストチャート
テキスト チャートには、保留中のアクションに関連付けられた推定コストまたは推定節約、および各 アクションタイプ(54 ページ)のアクションの数が表示されます。
![]() |
リストチャートには、保留中のアクションの部分的なリストが、関連する問題の重大度順に表示されます。

![]() |
アプリケーションリソース管理を実行するために、Workload Optimization Manager は、問題発生前に回避するアクションを特定します。このアクションは手動で実行するか、コマンドでアクションを実行するように Workload Optimization Manager に指示するか、発生時に自動的にアクションを実行するように Workload Optimization Manager に指示できます。
![]() |
保留中のアクションをすべて表示するには、保留中のアクションチャートの[すべてのアクションを表示(Show all Actions)] をクリックします。

保留中のアクションの範囲を絞り込むには、次のいずれかをクリックします。
■ サプライチェーン内のエンティティタイプ。
Workload Optimization Manager は、エンティティ タイプがリソースをどのように使用または提供するか、および各エンティティタイプがサポートするものに基づいてアクションを生成します。各エンティティ タイプがサポートするアクションの詳細については、「エンティティ タイプ別のアクション」(47 ページ)を参照してください。
リスクが存在するエンティティタイプ(クリティカル、メジャー、またはマイナー)のみに保留中のアクションがあります。エンティティ タイプにカーソルを合わせると、リスクの内訳が表示されます。
■ テキストチャートのアクションタイプ
■ リストチャートのエンティティ名
注:
[オンプレミス(ON-PREM)] または [クラウド(CLOUD)] ビューを使用している場合は、テキストチャートがデフォルト表示されます。エンティティ名を表示するには、リスト チャートに切り替えます。
[すべてのアクションを表示(Show all Actions)] またはアクション タイプをクリックすると、「保留中のアクション リスト」(64 ページ) がすぐに表示されます。
![]() |
[Pending Actions List] には、範囲をさらに絞り込むための追加機能が含まれています。 意味のあるキーワードやフィルタを使用すると、特定のアクションを検索できます。詳細については、「保留中のアクションリスト」(64 ページ)を参照してください。
[保留中のアクション リスト(Pending Actions List)] には、特定の範囲に対して Workload Optimization Manager が現在推奨するすべてのアクションが含まれています(詳細については、「保留中のアクションの範囲」(63 ページ)を参照してください)。
実行するアクションを選択でき、またアクション項目を展開して詳細を表示することもできます。

![]() |
アクションリストの各行には次の項目が表示されます。
■ Workload Optimization Manager が推奨する特定のアクション。
■ 該当する場合は、アクションを正常に実行するために必要な投資量の見積もり、またはアクションの実行後の節減量
■ 「 アクション カテゴリ」(57 ページ)を参照してください。
デフォルトでは、アクションは関連する問題の重大度別に表示されます。これは、チェックボックスの前の細い色付きの線で示されます。他のカテゴリ別に順序を変更するには、フィルタ機能を使用します。
実行する 1 つまたは複数のアクションを選択し、[選択値を適用(Apply Selected)] をクリックします。
アクションが表示される場合:
■
グレー表示されたチェックボックス( )
アクションは推奨のみです。
考えられる理由:
– アクション モードが[推奨(Recommend)]になっているとき、またはエンティティの基盤となるテクノロジーが自動化をサポートしていない場合に生じます。これは、Workload Optimization Manager の外部でアクションを実行する必要があることを意味します。
[アクションの詳細(Action Details)] ページに、アクションがポリシーによってブロックされていることが示されています。
– 前提条件のアクションのため、他の方法では実行可能なアクションは現在実行できません。
たとえば、ホスト A を一時停止するには、ホストの VM_01 を最初にホスト B に移動する必要があります。ただし、ホスト B には 1 つの VM の容量しかなく、現在 VM_02 をホストしています。この場合、ホスト A の一時停止は、VM_02 が別のホストに移動し、VM_01 がホスト B に移動するという 2 つの前提条件アクションによってブロックされます。
メイン アクション(例ではホスト A の一時停止)の [アクションの詳細( Action Details)] ページには、「ターゲットまたは接続先で最初に実行する必要のあるアクションによってブロックされました。」と示されています。
前提条件のアクションがすべて実行されると、メインのアクションが実行可能になります。
■ グレイアウトされているチェックボックスと禁止記号(
)
アクションを実行する前に、Workload Optimization Manager の外部でいくつかの前提条件の手順を実行する必要があります。チェックボックスにカーソルを合わせると、前提条件の手順が表示されます。

![]() |
![]() |
アクションの詳細には次のものがあります。
■ [Scale Virtual Machine...] など、推奨されるアクションの説明。
注:
アクション項目によって、影響を受けるエンティティの名前が示されます。これらのエンティティ名をクリックしてドリルダウンすると、その特定のエンティティに対してホームページの範囲を設定できます。アクションの詳細でエンティティにドリルダウンした後に戻るには、ブラウザの [戻る(Back)] ボタンを使用します。
■ 説明のすぐ下にある、推奨されるアクションの要件、リスク、機会、または理由のサマリ
■ アクションの実行による影響。
詳細については、アクションの詳細(68 ページ)を参照してください。
![]() |

![]() |
[フィルタ(Filter)] をクリックすると、次の操作を実行できます。
■ 「 アクション タイプ」(54 ページ)、「アクション モード」(59ページ)、「アクション カテゴリ」(57ページ)、アクションの前提条件またはこれらの項目の組み合わせ別にリストをフィルタ処理します。
■ 重大度、アクションターゲットの名前、リスクカテゴリ、または削減量に基づいて昇順または降順でアクションをソートします。
Workload Optimization Manager は、アクションを実行することによって影響が及ぶエンティティに反映される改善量に基いて、アクションの重大度を決定します。アクションの重大度は次のとおりです。
– マイナー:コストまたはワークロードの分散に影響するが、ユーザが経験する QoS には影響しない問題
– メジャー:QoS に影響を与える可能性があり、対処を要する問題
– クリティカル:環境が提供できる QoS に影響し、対処が強く求められる問題。
例:
■
![]() |
■ 手動で実行可能なサイズ変更アクションのみを表示して効率を上げるには、フィルタ処理を次のように設定します。

保留中のアクションリストを CSV ファイルとしてダウンロードします。

保留中のアクションリストの各アクションには説明と詳細情報が含まれており、Workload Optimization Manager がそのアクションを推奨する理由と、実行した場合に得られるメリットを確認することができます。
一見すると、個別のアクションは単純そうなものもあり、そういったアクションは無意識に無視しがちです。1 つのアクションを実行すると、他のワークロードに好影響を与え、望ましい状態に近づけるのに役立つ場合があることを忘れないようにすることが重要です。
![]() |
上記の画像では、アクション詳細は、仮想マシンを別のインスタンス タイプにスケーリングすることで、有意義な方法で割引適用範囲に影響することを示しています。割引適用範囲を 0% から 100% に増やすことによって、予測される 1 時間ごとのオンデマンドのコストが 0 ドルに削減され、1 ヵ月あたり $502 の削減が見込まれます。
![]() |

チャートには、参照用に日次平均使用率もプロットされています。エンティティに対して以前にスケーリング アクションを実行したことがある場合は、日時平均使用率が改善されたことを確認できます。まとめると、これらのチャートにより、Workload Optimization Manager の推奨事項を促進する使用率の傾向を簡単に認識することができます。
注:
■ ポリシーに制約を設定すると、パーセンタイル計算を絞り込むことができます。
■ アクションを実行した後、結果の改善がチャートに反映されるまでに時間がかかる場合があります。
使用率チャートは、次のエンティティタイプのアクションを表示します。
| エンティティタイプ |
モニタ対象リソース |
注記 |
| 仮想マシン |
■ vCPU ■ vMem |
オンプレミス VM の場合、VCPU または VMem のいずれかのチャートが表示されます規模を拡大する必要のある商品。クラウド VM とクラウド移行プランの VM の場合、両方のチャートが表示されます。 これらのチャートは、特定の VM(オンプレミスまたはクラウド)に範囲を設定して [詳細(Details)] ページを表示したときにも表示されます。これは、クラウド移行プランの結果にも表示されます。 |
| データベース(クラウド) |
■ DTU 料金モデル – DTU – ストレージ ■ vCore 料金モデル – vCPU – vMem – IOPS – スループット – ストレージ |
「クラウドデータベースアクション |
| データベースサーバー(クラウド) |
■ vCPU ■ vMem および DB キャッシュヒット率 ■ IOPS |
「クラウド データベース サーバー アクション( 169 ページ)」を参照してください。 |
| ボリューム(クラウド) |
■ IOPS ■ スループット |
これらのチャートは、特定のボリュームに範囲を設定して [詳細(Details)] ページを表示したときにも表示されます。 「クラウドボリュームアクション |
| ワークロードコントローラ |
■ vCPU の制限と要求 ■ vMem の制限と要求 |
「コンテナ アクション」(123 ページ)を参照してください。 |
Workload Optimization Manager のアプリケーション リソース管理の最善の結果を得るには、できるだけ多くのアクションを[自動(Automated)] に設定する必要があります。変更を承認する場合は、アクションを [手動(Manual)] に設定します。
一見すると、個別のアクションは単純そうなため、そういったアクションは無意識に無視しがちです。1 つのアクションを実行すると、他のワークロードに好影響を与え、望ましい状態に近づけるのに役立つ場合があることを忘れないようにすることが重要です。ただし、推奨処置が受け入れられない場合(既存のビジネスルールに違反している場合など)は、優先アクションを使用してポリシーを設定できます。

アクションによって中断が発生する場合がありますが、これは絶対に避けたいことです。たとえば、重要な時間帯に Workload Optimization Manager がミッション クリティカルなリソースに対してサイズ変更のアクションを実行し、そのリソースを再起動する必要がある場合があります。そのような中断を予測し、状況に応じて計画を立てることが重要です。たとえば、すべての重要なリソースに対してグループを作成し、自動化ポリシーのグループの範囲を指定し、アクション モードを [自動化(Automatic)] に設定してから、スケジュールをオフピークの時間帯または週末に設定することができます。スケジュールの設定の詳細については、「ポリシー スケジュールの設定」(87 ページ)を参照してください。
ホットアドが有効に設定されている VM が自動的にサイズ変更されるようにします。
調整スケーリングを使用すると、サイズ変更量が許容範囲内に収まる場合に VM およびストレージ リソースのサイズを自動的に変更することができます。また、サイズ変更量が範囲外になると Workload Optimization Manager から通知が届くため、ユーザーは最適なアクションを実行できます。詳細については、「オンプレミス VM 向けに調整済みスケーリング(204 ページ)」を参照してください。
ストレージ サイズの変更後、Workload Optimization Manager では、サイズ変更アクションが正常に実行されたことが示されますが、ハイパーバイザでは、実行したストレージ キャパシティの変更が表示されないことがあります。その場合は、ハイパーバイザの手動更新を実行して、ストレージの変更を検出できるようにします。
Workload Optimization Manager では、ホストとストレージの移行を自動化することを推奨しています。
環境内の特定のワークロードに関する配置要件(たとえば、すべての実稼働仮想マシンが特定のクラスタにのみ移動するなど)がある場合は、配置の制約を使用します。Workload Optimization Manager は、以下を自動的にインポートします。ターゲットを追加するときに、新しい配置ポリシーを作成したりすることができます。詳細については、「配置 ポリシー」(71 ページ)を参照してください。
ポリシーは、Workload Optimization Manager がリソース割り当てを分析する方法、リソース ステータスを表示する方法、およびアクションを推奨または実行する方法を制御するビジネス ルールを設定します。Workload Optimization Manager には、次の 2 つの基本タイプのポリシーが含まれています。
■ 配置ポリシー
ワークロードの配置の決定を変更するには、Workload Optimization Manager はそのマーケットを有効なワークロードの配置が含まれているセグメントに分割します。Workload Optimization Manager は、環境内のターゲットによって定義されている配置ルールを検出します。また、ユーザー独自のセグメントを作成することもできます。
■ 自動化ポリシー
Workload Optimization Manager は、分析から最良の結果が得られると考えられるデフォルト設定で出荷されます。これらの設定は、環境内の環境各エンティティタイプのデフォルト自動ポリシーで指定されています。環境の一部の範囲では、これらの設定を変更する必要がある場合があります。たとえば、その範囲で、アクションの自動化や制約を変更する場合です。指定した範囲に対してデフォルトをオーバーライドするアクションポリシーを作成できます。
[Policy Management] ページには、現在定義されているすべてのポリシーが表示されます。このページから、次の操作を実行できます。
■ 新しいポリシーの作成。
■ ユーザーが作成したポリシーの削除。
■ デフォルトポリシーまたはユーザーが作成したポリシーの編集。
■ 検出済み配置ポリシーの有効化または無効化。Workload Optimization Manager のセグメント(Workload Optimization Manager 内に作成された配置ポリシー)では、ポリシー定義を編集したり、それを有効または無効にすることができます。
範囲に適用されているポリシーを表示するには、[検索(Search)] ページに移動し、その範囲に Workload Optimization Manager セッションを設定します。次に、[Policy] ビューを表示します。詳細については、「範囲ポリシー」(41 ページ)を参照してください。
■ インポートされた配置ポリシーの管理:ワークロード配置ポリシーのインポート(71 ページ)
■ 配置ポリシーの作成: 配置ポリシーの作成(71 ページ)
■ 範囲設定済み自動化ポリシーの作成: 範囲設定済み自動化ポリシーの作成(79 ページ)

プランおよび最適化をする場合、Workload Optimization Manager は、アプリケーションやプロバイダーの VM(ホスト、データストア、ディスクアレイ、ネットワークなど)などのワークロードを配置するアクセス パスを推奨します。Workload Optimization Manager は、これらのアクションを推奨したり、それらを自動的に実行することができます。
ワークロードの配置を計算するときに、Workload Optimization Manager はクラスタの境界、ネットワーク、およびプロビジョニングされたデータストアに配慮します。さらに、環境の設定で論理境界を指定し、Workload Optimization Manager 内でさらに境界を作成することもできます。これらの境界によって、Workload Optimization Manager がアプリケーション インフラストラクチャのモデル化に使用するマーケットにセグメントを適用します。
財務部門では、市場セグメントは、人が商品やサービスを購入または販売するときに使用する基準が異なる人のグループに応じてマーケットを分割します。同様に、Workload Optimization Manager の市場では、ワークロード配置セグメントは基準を使用して、特定のエンティティグループ内のリソースの購入と販売に重点を置きます。これにより、Workload Optimization Manager が動きをどのように計算するかについて細かく制御できるようになります。セグメントを管理すると、以下が可能になります。
■ Workload Optimization Manager が検出した配置ポリシーを確認します。これらは、Workload Optimization Manager 外のユーザーの環境で定義されたポリシーです。「ワークロード配置ポリシーのインポート」( 71 ページ)を参照してください。
■ 特定のルールに従ってワークロードの配置を制限する配置セグメントを作成します。「配置ポリシーの作成」を参照してください(71ページ)。
注:
リアルタイム環境またはプラン内の配置計算に影響を与えるように、インポートしたポリシーまたは作成したワークロード配置セグメントを有効または無効にすることができます。
ターゲットとして設定するハイパーバイザには、それら独自の配置ポリシーを含めることができます。Workload Optimization Manager は、これらの配置ポリシーをインポートし、それらを配置の制約であると見なします。これらのインポートされたポリシーをリアルタイム分析用に無効にすることはできませんが、プラン用に無効にすることはできます。
Workload Optimization Manager は、以下をインポートします。
■ vCenter サーバーの DRS ルール
『Target Configuration Guide』の「Other Information Imported from vCenter」を参照してください。
■ 仮想マシンマネージャの可用性セット
『Target Configuration Guide』の「Virtual Machine Manager」を参照してください。
■ Flexera One ライセンスの仕様
『ターゲット構成ガイド』の「Flexera」を参照してください。
注:
vCenter 環境では、DRS がハイパーバイザで無効になっている場合、Workload Optimization Manager は DRS ルールをインポートしません。さらに、Workload Optimization Manager が有効な DRS ルールをインポートし、 その後で誰かがその DRS ルールを無効にした場合は、そのルールが無効になったことを Workload Optimization Manager が検出し、インポートされた配置ポリシーを削除します。
配置ポリシーでは、Workload Optimization Manager が環境内のワークロードの配置を計算する方法に影響を与えるように制約を設定します。このようにして、Workload Optimization Manager は、企業のビジネスルールを満たすアクションを推奨することができます。
Workload Optimization Manager は、環境内に定義された配置ポリシーを検出します。また、Workload Optimization Manager のユーザーインターフェイスを使用して配置ポリシーを作成することもできます。リアルタイム分析と計画シナリオの両方で、配置ポリシーを有効または無効にできることに注意してください。
Workload Optimization Manager は、次の配置ポリシーをサポートしています。
■ [Place] :特定のプロバイダーを使用するエンティティを決定します。

たとえば、コンシューマグループ内の VM は、プロバイダーグループ内の PM 上でのみ実行できます。1 つのプロバイダー上で実行できるコンシューマの数を制限できます。プロバイダーグループ内のホストでは、コンシューマグループ内の VM の 2 つのインスタンスのみが同じホスト上で実行できます。または、指定された数以下の VM が同じストレージデバイスを使用できます。
■ [Don't Place]:コンシューマは特定のプロバイダー上で実行できません。
たとえば、コンシューマグループ内の VM は、プロバイダーグループ内のホストでは実行できません。このようなセグメントを使用することで、特定のワークロードに専用のハードウェアを予約することができます。
■ [Merge]:クラスタを 1 つのプロバイダーグループにマージします。
たとえば、1 つのプロバイダーグループには 3 つのホストクラスタをマージできます。これにより、Workload Optimization Manager は、いずれかのクラスタ内のホストから、ワークロードを移動させ、マージした任意のクラスタでホストし、環境の効率性を向上させます。
■ ライセンス:VM にライセンスを提供するようにホストを設定します
有料ライセンスが必要な VM の場合、特定のホストを VM の優先ライセンス プロバイダーとして設定する配置ポリシーを作成できます。その後、Workload Optimization Manager は、ライセンス需要の変化に応じて、VM の統合またはホストの再構成を推奨できます。
1.
![]() |
クリックして [Settings] ページに移動します。このページから、Workload Optimization Manager のさまざまな構成タスクを実行できます。
2.
![]() |
クリックして、[Policy Management] ページに移動します。
このページには、Workload Optimization Manager に対して現在設定されているすべてのポリシーが一覧表示されます。
3. 新しい配置ポリシーを作成します。
![]() |

最初に、作成する配置ポリシーのタイプを選択してから、次の設定を指定します。
■ ポリシーに名前を付ける
■ ポリシータイプを選択し、設定を行う
■ 完了したら、ポリシーを保存する
4. 配置ポリシーを作成します。
![]() |
これらのポリシーは、ワークロードを配置できる場所を制御します。たとえば、特定のクラスタのメンバーであるホスト上にのみ VM を配置するように指定できます。または、特定のグループ内のすべてのアプリケーションを、特定のグループのメンバーであるデータストア上にのみ配置できるように指定することもできます。
■ コンシューマグループを指定する:識別されたプロバイダー上に配置するエンティティのグループまたはクラスタ
■ プロバイダーグループを指定する:コンシューマにリソースを提供するエンティティのグループまたはクラスタ
■ [グループへの配置をワークロード エンティティに制限する(Limit workload entities to placement group)]: プロバイダー グループのメンバーにコンシューマ エンティティのみを配置するようにポリシーを設定します。
■ [配置エンティティごとのワークロード エンティティの最大数を制限する(Limit the maximum number of workload entities per placement entity to)]:1 つのプロバイダーに配置できるコンシューマ エンティティのインスタンス数を制限します。
5. 配置禁止ポリシーを作成します。
![]() |
これらのポリシーでは、コンシューマエンティティをホストしないグループまたはクラスタを識別します。たとえば、特定のクラスタのメンバーであるホストに VM を配置しないように指定できます。または、重要なアプリケーションの可用性を確保する手段として、重要ではないアプリケーションのセットを専用のハードウェアに配置しないように指定できます。
■ コンシューマグループの指定:識別されたプロバイダーから除外するエンティティのグループまたはクラスタ
■ プロバイダーグループの指定:コンシューマにリソースを提供しないエンティティのグループまたはクラスタ
6. マージポリシーを作成します。

![]() |
ワークロード配置の目的で、複数のクラスタを単一の論理的なグループにマージする配置ポリシーを作成できます。
たとえば、使用中の環境で、ハードウェアベンダーやその他の基準に従って、ホストをクラスタに分割する場合があります。通常、ワークロードの配置は、このようなクラスタ境界を超えません。ただし、これらの境界をワークロードの配置に適用する技術上の理由がない場合があります。プロバイダーリソースの大規模なプールを作成することにより、Workload Optimization Manager は、環境の効率性を向上させる機会をさらに増やすことができます。
マージポリシーについては、次の考慮事項に留意してください。
■ ホストとストレージ クラスタをマージするポリシーのほとんどについては、マージ セグメントに配置するクラスタは、同じデータセンターのメンバーであることが必要です。
■ vCenter 環境の場合、データセンターをマージする配置ポリシーを作成して vCenter 外の移動をサポートします。この場合、データセンターが特定の vCenter ターゲットに対応している場合は、マージされたクラスタを異なるデータセンターに配置できます。この場合、2 つのマージポリシーを作成する必要があります。1 つは影響を受けるデータセンターをマージするためのもの、もう 1 つは特定のクラスタをマージするためのものです。
また、マージするクラスタは、それぞれのデータセンターで同じネットワーク名を使用する必要があることにも注意してください。
■ クラウド環境の場合は、データセンターをマージするためのポリシーを作成できます。これらのマージ ポリシーを使用すると、別のゾーンでより優れたコストを検出する VM 移動をサポートできます。
マージポリシーを作成するには、マージするエンティティのタイプを選択し、マージするグループを選択します。
![]() |
データベースに対して複数のライセンスを購入し、特定の数のホストでそのデータベースを実行する権限に対して支払いをしたと仮定します。ライセンスポリシーを作成すると、ライセンスを提供するホストと、そのライセンスを使用できる VM を特定できます。
ポリシーを作成すると、Workload Optimization Manager は、ライセンス需要の変化に応じて次のアクションを推奨できます。
■ 需要が少ない場合、Workload Optimization Manager は、ライセンスコストを削減するために、ライセンスを提供するホストをできるだけ少なくして VM を統合することを推奨します。統合するには、VM を別のホストに移動し、元のホストを再構成してライセンスを削除します。Workload Optimization Manager は、これらのホストの一時停止を推奨しないことに注意してください。それらはアクティブなままなので、需要がキャパシティを超え始めたときにプロバイダーになるように再構成できます。

たとえば、Host_01 が VM_01 にライセンスを提供し、Host_02 が VM_02 にライセンスを提供している場合、VM_02 を Host_01 に移動してから、Host_01 のライセンスを削除するという 2 つの推奨事項が表示されます。Host_01 を一時停止する推奨事項は表示されません。
■ 需要がキャパシティを超え、現在ライセンスを提供していないホストがポリシーに含まれている場合、Workload Optimization Manager は、それらのホストを再構成してプロバイダーにしてから、VM をそれらのホストに移動することを推奨します。すべてのホストが現在ライセンスを提供している場合、Workload Optimization Manager は、需要を満たすためにホストにライセンスを追加することを推奨します。
これらのアクションは、新しいホストをプロビジョニングするよりも効率的です。
ライセンスポリシーを作成するには、次の手順を実行します。
■ ライセンスコンシューマ(VM)を指定します。
■ ライセンスプロバイダー(ホスト)を指定します。
ライセンス ポリシーの作成に加えて、ホスト自動化ポリシーも作成して、Workload Optimization Manager がホストでの再構成アクションを推奨できるようにする必要があります。自動化ポリシーで、ライセンスを提供するホストを追加してから、再構成アクションを有効にします。
8. すべての設定を行ったら、必ずポリシーを保存してください。
Workload Optimization Manager はメトリックを収集しているときにメトリック値を指定された制約およびキャパシティ設定と比較し、メトリックが問題を示しているかどうか、および問題を回避するために推奨または実行するアクションを決定します。Workload Optimization Manager は、自動化ポリシーを使用して分析とその結果のアクションを導きます。これらのポリシーでは、次の以下を指定できます。
■ アクションの自動化
自動または手動のどちらを実行するか、または単にアクションを推奨するかどうかを指定できます。詳細については、「アクションの 自動化(88 ページ)」を参照してください。
■ 制約とその他の設定
Workload Optimization Manager による環境の状態の分析に影響を与える設定です。これには、運用、使用率、およびスケーリングの制約が含まれます。
詳細については、「制約とその他の設定(101 ページ)」を参照してください。
Workload Optimization Manager は、環境内で検出できるさまざまなタイプのエンティティのデフォルトの自動化ポリシー設定で出荷されます。これらのデフォルトポリシーの設定は、最初のビジネス要件を満たすために十分である必要があります。これらのポリシーはグローバルな範囲に適用されます。これらをオーバーライドしない限り、環境内のすべてのエンティティに影響を与えます。詳細については、「デフォルトの自動化ポリシーの使用」(75 ページ)を参照してください。
Workload Optimization Manager には、特定のエンティティのデフォルト設定をオーバーライドする、範囲を指定したアクションポリシーを含めることができます。これらのポリシーを使用して、ポリシーの範囲として 1 つ以上のエンティティグループを指定します。また、メンテナンス期間を指定するためのポリシーにスケジュールを設定したり、特定のアクションを実行する前に承認を必要とするオーケストレーション ワークフローをサポートしたりすることもできます。詳細については、「範囲を指定した自動化ポリシーの使用」(78ページ) と「ポリシー スケジュールの設定」(87ページ)を参照してください。
Workload Optimization Manager は、環境内で検出できるさまざまなタイプのエンティティのデフォルトの自動化ポリシー設定で出荷されます。これらのデフォルトポリシーの設定は、最初のビジネス要件を満たすために十分である必要があります。これらのポリシーはグローバルな範囲で適用されます。したがって、設定をオーバーライドしない限り、環境内のすべてのエンティティに影響を与えます。
時間が経つにつれて、特定のポリシー設定をグローバルに変更することが必要になる場合があります。たとえば、[Enforce Non Disruptive Mode] はデフォルトではオフになっています。ほとんどの場合、これをオンにして、選択範囲に対してのみオフにする必要がある場合があります。この場合、VM のデフォルトの自動化ポリシーでオンにしてから、オフにしたい VM のグループに対して範囲を指定したポリシーを設定します。

デフォルトの自動化ポリシーと範囲を指定した自動化ポリシーは、相互に関連して有効になります。デフォルトのポリシーにはグローバルな影響がありますが、範囲を指定したポリシーは指定された範囲内のエンティティに対するデフォルトのポリシーをオーバーライドします。次の点に留意してください。
■ 範囲付きポリシーは、設定のサブセットをオーバーライドします。
範囲を指定したポリシーは、エンティティタイプの設定の一部をオーバーライドできます。また、残りについては、Workload Optimization Manager が指定された範囲にあるデフォルトのポリシー設定を使用します。
■ エンティティが競合する範囲ポリシーを適用すると、ワークロード最適化マネージャは次のタイ ブレーカーを適用します。
– スケジュールされていないポリシーがより保守的であっても、スケジュールされたポリシーは常にスケジュールされていないポリシーよりも優先されます。
– 同一内容のスケジュール ポリシーの中でも、最も「控えめ」な設定が適用されます。
– 未スケジュール ポリシーの中でも、最も「控えめ」な設定が適用されます。
たとえば、VM は現在、異なるポリシー設定を持つ 4 つのグループに属しています。
– グループ A ポリシー:毎週土曜日に手動モードで VM のサイズを変更します。
– グループ B ポリシー:毎週土曜日に自動モードで VM のサイズを変更します。
– グループ C ポリシー:手動モード(スケジュールなし)で VM のサイズを変更します。
– グループ D ポリシー:推奨モード(スケジュールなし)で VM のサイズを変更します。 結果:
– 土曜日には、グループ A および B のポリシーがグループ C および D のポリシーよりも優先されます。VM は、より保守的な設定であるため、最終的にグループ A 設定を適用します。
– それ以外の日は、グループ C および D のポリシーのみがアクティブです。VM は、より保守的なグループ D 設定を適用します。
■ 範囲を指定したポリシーは、デフォルトのポリシーよりも常に優先されます。
デフォルトのポリシーの方が控えめに設定されている場合でも、範囲を指定したポリシーの設定がその範囲内のエンティティに適用されます。
■ グローバルな影響については、常にデフォルト ポリシーを使用します
範囲を指定したポリシーでは「控えめな設定が適用される」というルールがあるため、範囲を指定したポリシーを使用してグローバルな影響力を設定しないでください。たとえば、[All VMs] グループに範囲を指定したポリシーを作成できます。その後で、そのポリシーに控えめな設定を指定すると、範囲を指定した他のポリシーではよりアグレッシブな設定を指定できなくなります。控えめな設定が常に適用されます。
このため、グローバルに影響を与えたい場合は、常に、デフォルトの自動化ポリシーを使用する必要があります。
デフォルトのポリシーを表示または編集するには、次の手順を実行します。
1.
![]() |
クリックして [Settings] ページに移動します。このページから、Workload Optimization Manager のさまざまな構成タスクを実行できます。
2.
![]() |
クリックして、[Policy Management] ページに移動します。
このページには、Workload Optimization Manager に対して現在設定されているすべてのポリシーが一覧表示されます。
3. [Policy Management] ページで、[Defaults] をクリックします。

![]() |
このページには、デフォルトのすべてのポリシーのリストがエンティティタイプ別に表示されます。
4. デフォルトの設定を表示または変更するエンティティタイプをクリックします。
そのデフォルトのポリシーのすべての設定を含むフライアウトが表示されます。移動すると、他の設定を表示できます。
5. 必要に応じて、このデフォルトのポリシーの設定を編集します。
変更する設定に移動して、それぞれに異なる値を入力します。
6. 完了したら、[保存して適用(Save And Apply)] をクリックします。
これらの設定を使用して、環境の任意の範囲に対して Workload Optimization Manager 分析を全体的に変更します。これらのデフォルトは、範囲指定された自動化ポリシーとデフォルトの自動化ポリシーの両方に影響します。
すべてのアクションを無効化
| 属性 |
デフォルト設定 |
| すべてのアクションを無効化 |
オフ |
これがオンの場合、Workload Optimization Manager は環境に対してアクションを生成しません。たとえば、アクションを自動化するいくつかのポリシーを構成したが、環境全体への変更を一定期間停止したいとします。これをオンにすると、1 回の設定ですべての実行を停止します。
VM 成長観測期間
| 属性 |
デフォルト値 |
| VM 成長観測期間 |
1 ヵ月 |
この設定を使用して、履歴データの量を指定し、Workload Optimization Manager 分析がクラスタ リソースを使い果たすまでの時間を計算します。
Workload Optimization Manager は、夜間計画を実行して、オンプレミス環境のクラスタのヘッドルームを計算します。ダッシュボードでクラスタヘッドルームを確認するには、ビュー範囲をクラスタに設定します。その範囲を使用すると、ビューには、クラスタのヘッドルームを表示するチャートとクラスタ リソースが枯渇するまでの時間が表示されます。
クラスタの成長傾向を計算するために、分析では特定のクラスタの履歴データが使用されます。VM 成長観測期間を使用すると、ヘッドルーム分析でクラスタ リソースが枯渇するまでの時間を計算するために使用する履歴データの量を指定できます。

たとえば、クラスタの使用量がゆっくりと増加している場合、その増加率をキャプチャするのに十分な長さの期間に監視を設定できます。
履歴データベースにクラスタの月次データに少なくとも 2 つのエントリが含まれていない場合、分析では日次履歴データが使用されます。
| 属性 |
デフォルト設定 |
| 無制限のホストプロビジョニングを許可する |
オフ |
デフォルトでは、Workload Optimization Manager は、ホストのメモリ容量の最大 10 倍、および CPU キャパシティの最大 30 倍のオーバープロビジョニングを許可します。この設定がオンの場合、Workload Optimization Manager はこれらのオーバープロビジョニングの制限を削除して、すでにオーバープロビジョニングされたホストに VM を配置できるようにします。
この設定は、Workload Optimization Manager がクラスタ内の新しいホストをプロビジョニングするためのアクションを推奨することを停止しません。
| 属性 |
デフォルト設定 |
| オンプレミスボリュームの分析の有効化 |
オフ |
オンプレミス ボリューム(223ページ) は、ハイパーバイザー ターゲットによって検出された VM ディスクを表します。VM には、構成されたディスクごとに 1 つのボリュームと、常にディスク 1 とともに移動する別のボリューム(構成を表す)があります。
■ オフ(デフォルト)
Workload Optimization Manager は、VM 分析の一部としてボリューム リソースを分析します。リアルタイム マーケットおよびオンプレミスのプランでは、VM ストレージを移動するアクションを実行すると、ボリュームが基盤となるデータストアに確実に保持されます。クラウド プラットフォームへの移行 (290ページ) では、現在データストアにあるすべての VM ディスクを保持するために、データストアごとのストレージが推奨されます。
たとえば、3 つのディスクを持つ VM を想定します。ディスク 1 と 3 はデータストア A にあり、ディスク 2 はデータストア B にあります。
– ストレージの移行中、VM ディスク ボリューム 1 と 3 は同じデータストアに残ります。
– クラウド移行プランでは、VM ディスク ボリューム 1 と 3 にストレージ ディスクを、VM ディスク ボリューム 2 に別のストレージ ディスクを推奨します。
■ オン(On)
Workload Optimization Manager は、各ボリュームのリソースを個別に分析します。リアルタイム マーケットおよびオンプレミスのプランでは、VM ストレージを移動するアクションは、ボリュームを最適なデータストアに移行します。クラウド移行プランでは、各ボリュームのストレージが推奨されます。
たとえば、3 つのディスクを持つ VM を想定します。ディスク 1 と 3 はデータストア A にあり、ディスク 2 はデータストア B にあります。
– ストレージの移行中に、VM ディスク ボリューム 1、2、および 3 を異なるデータストアに移行できます。
– クラウド移行プランでは、VM ディスク ボリューム 1、2、および 3 に 3 つの個別のストレージ ディスクが推奨されます。
重要:
この設定をオンにすると、ワークロード最適化マネージャ インスタンスは、分析を実行するために、より多くのメモリとストレージを使用し始めます。たとえば、10,000 台の VM があり、VM あたり平均 3 台のディスクがある環境は、
分析が必要なエンティティが 3 倍に増加します。現在、50,000 を超えるボリュームをモニタするインスタンスのパフォーマンスが大幅に低下します。このため、この設定はデフォルトでオフになっています。
この設定をオンにする前に、VM 自動化ポリシー(205ページ) を確認し、ストレージ移動アクションが推奨モードまたは手動モードであることを確認してください。さらに、ストレージ配置ポリシー(71ページ) を確認して、個々の VM ボリュームを想定されるストレージに配置できることを確認します。
現在のデフォルトの自動化ポリシーをオーバーライドするには、範囲を指定したポリシーを作成します。これらは、環境内の特定のエンティティに対して変更を加える設定を指定します。これらのポリシーでは、エンティティの 1 つ以上のグループにポリシーを割り当てます。また、環境内でメンテナンス期間やその他のスケジュール済みのアクションを設定するために、スケジュールを範囲を指定したポリシーに割り当てることができます。

範囲を指定した自動化ポリシーを作成する理由は次のとおりです。
■ 特定のエンティティの分析設定を変更する
Workload Optimization Manager は、いくつかの設定を使用して、環境内のエンティティの分析を誘導します。ほとんどの場合は、デフォルトの設定をそのまま使用できる可能性がありますが、エンティティの一部のグループについては別の分析が必要になることがあります。範囲を指定したポリシーを設定して、運用上の制約やスケーリングの制約を変更できます。詳細については、「制約とその他の設定 」(101 ページ)を参照してください。
■ アクションの自動化のフェーズ
環境内の VM のスケーリングと配置のアクションを自動化することを前提としています。一般には、慎重に構えて、重要でないか、または実稼働中ではないクラスタの自動化から開始します。これらのクラスタに対してポリシーの範囲を指定し、それらの VM の別のアクションに対してアクションモードを [自動(Automated)] に設定します(「アクションモード(59 ページ)」を参照)。
範囲を指定したポリシーを作成する手順については、「範囲を指定した自動化ポリシーの作成(79 ページ)」を参照してください。
Workload Optimization Manager が環境を検出すると、特定のポリシーを必要とする範囲を設定する構成を見つけることができます。次に例を示します。
■ HA 構成
vCenter サーバー環境では、Workload Optimization Manager が HA クラスタ設定を検出し、それらを CPU とメモリの使用率の制約に変換します。この検出により、HA クラスタごとに「フォルダ」タイプのグループが作成され、適切な CPU とメモリの制約をそのポリシーに設定するポリシーが作成されます。
■ 可用性セット
パブリッククラウド環境では、Workload Optimization Manager は、すべての VM を同じテンプレート上に保持する必要がある VM のグループを検出します。[自動化ポリシー(Automation Policies)] リストには、ポリシー名にプレフィックス AvailabilitySet:: が表示されます。名前。各グループの VM に対して一貫したサイズ変更を有効にして、Workload Optimization Manager がそれらをサイズ変更できるようにすることができます。
[ポリシー管理(Policy Management)] ページから、範囲指定された新しい自動化ポリシーを作成します。
![]() |
これにより、[ポリシー管理(Policy Management)] ページが開き、現在使用可能なすべてのポリシーが一覧表示されます。

![]() |
[新しい自動化ポリシー(NEW AUTOMATION POLICY)] をクリックし、ポリシータイプを選択します。
![]() |
これにより、ポリシーが影響を与えるエンティティのタイプが設定されます。Workload Optimization Manager は、エンティティの異なるタイプに対する異なるアクションをサポートしていることに注意してください。たとえば、ストレージデバイスに VMem を追加することはできません。ポリシータイプの設定は、ワークフローにマッピングするアクションに集中するために最初に実行する手順です。
ポリシーに名前を付けます。

![]() |
![]() |
スコープによって このポリシーが影響を与える対象が決まります1 つ以上のグループを選択するか、新しいグループを作成してポリシー範囲に追加します。これらのグループは、ポリシーに設定したエンティティのタイプと一致します。
Workload Optimization Manager では、ネストされたグループ(グループのグループ)を見つけることができます。たとえば、「PM クラスタ別」グループにはホストのクラスタが含まれていますが、このホストクラスタそれぞれがグループです。ネストされたグループの親にポリシーの範囲を設定しないでください。ポリシーを設定する場合は、それらを個別のグループに設定してください。必要に応じて、適用する設定のカスタムグループを作成します。

注:
1 つのエンティティを複数のグループのメンバーにすることができます。これにより、同じエンティティに異なるアクションポリシーが設定できるため、設定に競合が発生する可能性があります。範囲を指定したポリシーの設定間で競合が生じた場合は、最も控えめな設定が有効になります。詳細については、「ポリシー範囲(86 ページ)」を参照してください。
![]() |
スケジュールがポリシーに影響を与える使用例と情報については、「ポリシーのスケジュール(87 ページ)」を参照してください。
[スケジュールを選択(Select Schedule)] フライアウトには、Workload Optimization Manager のインスタンスに対して現在定義されているすべてのスケジュールが一覧表示されます。
スケジュールエントリを展開すると、その詳細が表示されます。詳細には、スケジュール定義の概要と、次の情報が含まれています。
■ 複数のポリシーで使用
このスケジュールを使用するポリシーの数。数字をクリックして、ポリシーを確認します。
■ 次の発生
スケジュールが次にいつ有効になるか。
■ 受け入れられたアクション
次のスケジュール済みの時点での実行を承認されているスケジュール済みのアクションの数。これらのアクションのリストの数字をクリックします。

■ 承認待機
[Pending Actions] リストに含まれており、まだ承認されていないこのスケジュールによって影響を受ける手動アクションの数。これらのアクションのリストの数字をクリックします。
リストされているスケジュールのいずれもがポリシーに適していない場合(または既存しない場合)は、[新規スケジュール(New Schedule)] をクリックします。「スケジュールの作成( 376 ページ)」を参照してください。
注:
VM サイズ変更アクションのスケジュール期間を構成する際、Workload Optimization Manager がスケジュール済み期間にアクションを実行するようにするには、そのスケジュール済みのポリシーに対して [非中断モードを適用する(Enforce Non Disruptive Mode)] の設定をオフにする必要があります。グローバルポリシーの設定をオフにした場合も、スケジュール済みのポリシーの設定をオフにする必要があります。そうしないと、Workload Optimization Manager はサイズ変更アクションを実行しません。
同じポリシー内で、さまざまなアクションタイプの自動化とオーケストレーションの設定を定義できます。たとえば、ポリシー内の VM のグループの場合、すべてのサイズ変更アクションを自動化できますが、一時停止アクションはオーケストレーター(ServiceNow など)を介して承認プロセスを通過する必要があります。

![]() |
5.1. アクションタイプ
ポリシーに対して実行可能なアクションのリストを表示し、選択を行います。
5.2. アクションの生成と承認
■ アクションを生成しない
Workload Optimization Manager は、その計算で選択したアクションを考慮することはありません。たとえば、ポリシーの VM に対してサイズ変更アクションを生成しない場合、望ましい状態に対して分析が行われますが、サイズ変更を考慮せずに分析が行われます。
■ アクションの生成
Workload Optimization Manager は、問題に対処または防止するために、選択したアクションを生成します。次のアクション受け入れモードから選択して、アクションの実行方法を指定します。
– Recommend:指定したハイパーバイザ経由か、またはその他の手段でユーザーが実行できるようにアクションを推奨します。

– Manual:Workload Optimization Manager のユーザーインターフェイスを通じて実行するアクションを推奨し、オプションを提供します。
– Automated:アクションを自動的に実行します。
同じエンティティでの自動サイズ変更または移動アクションの場合、Workload Optimization Manager は、すべてのアクションを一度に実行しようとすることに関連するエラーを回避するために、各アクション間に 5 分間待機します。実行待機中のアクションはすべてキューに残ります。たとえば、VM に vCPU と vMem の両方のサイズ変更アクションがある場合、Workload Optimization Manager は最初に vCPU のサイズを変更することもあり得ます。このサイズ変更が完了すると、vMem のサイズを変更するまで 5 分間待機します。
ServiceNow ターゲットがある場合で、そのターゲットに、Workload Optimization Manager アクションのインストールが含まれる場合、
アプリケーションで、アクションを ServiceNow に送信できます。次のオプションから選択します。
■ アクションを生成してから ServiceNow にレコードを送信
■ アクションを生成し、ServiceNow から承認を要求します。
詳細については、「アクションのオーケストレーション(89 ページ)」を参照してください。
5.3. 実行前、アクション実行、実行後
デフォルトでは、生成されたアクションはオーケストレーションを必要とせずに実行されます。Workload Optimization Manager を使用すると、アクションの実行に影響を与えるオーケストレーションを設定できます。
詳細については、「アクションのオーケストレーション(89 ページ)」を参照してください。
5.4. スケジュールの実行
生成されたアクションの実行を、クリティカルでない時間枠に延期することができます。たとえば、ワークロードがその週のメモリのボトルネックに直面した場合、必要なサイズ変更を週末まで延期できます。週末にワークロードの使用率が最小限であっても、Workload Optimization Manager はサイズ変更の必要性を認識し、アクションを実行します。
詳細については、「アクション実行スケジュール(87 ページ)」を参照してください。
このポリシーによって影響を受けるエンティティのタイプに応じて、指定できる設定は異なります。ポリシーに追加する各設定は、その設定のデフォルト値よりも優先されます。設定の詳細については、「制約と その他の設定(101 ページ)」を参照してください。

![]() |
範囲を指定した自動化ポリシーを作成するたびに、範囲を宣言する必要があります。この範囲によって、ポリシー設定の影響を受けるエンティティが決まります。範囲を設定するには、1 つ以上のグループをポリシーに割り当てます。検出されたグループを使用することも、独自のグループを作成することもできます。グループの作成については、「グループの作成(371 ページ)」を参照してください。
デフォルトの自動化ポリシーと範囲を指定した自動化ポリシーは、相互に関連して有効になります。デフォルトのポリシーにはグローバルな影響がありますが、範囲を指定したポリシーは指定された範囲内のエンティティに対するデフォルトのポリシーをオーバーライドします。次の点に留意してください。
■ 範囲付きポリシーは、設定のサブセットをオーバーライドします。
範囲を指定したポリシーは、エンティティタイプの設定の一部をオーバーライドできます。また、残りについては、Workload Optimization Manager が指定された範囲にあるデフォルトのポリシー設定を使用します。
■ エンティティが競合する範囲ポリシーを適用すると、ワークロード最適化マネージャは次のタイ ブレーカーを適用します。
– スケジュールされていないポリシーがより保守的であっても、スケジュールされたポリシーは常にスケジュールされていないポリシーよりも優先されます。
– 同一内容のスケジュール ポリシーの中でも、最も「控えめ」な設定が適用されます。
– 未スケジュール ポリシーの中でも、最も「控えめ」な設定が適用されます。
たとえば、VM は現在、異なるポリシー設定を持つ 4 つのグループに属しています。
– グループ A ポリシー:毎週土曜日に手動モードで VM のサイズを変更します。
– グループ B ポリシー:毎週土曜日に自動モードで VM のサイズを変更します。
– グループ C ポリシー:手動モード(スケジュールなし)で VM のサイズを変更します。
– グループ D ポリシー:推奨モード(スケジュールなし)で VM のサイズを変更します。

成果
– 土曜日には、グループ A および B のポリシーがグループ C および D のポリシーよりも優先されます。VM は、より保守的な設定であるため、最終的にグループ A 設定を適用します。
– それ以外の日は、グループ C および D のポリシーのみがアクティブです。VM は、より保守的なグループ D 設定を適用します。
■ 範囲を指定したポリシーは、デフォルトのポリシーよりも常に優先されます。
デフォルトのポリシーの方が控えめに設定されている場合でも、範囲を指定したポリシーの設定がその範囲内のエンティティに適用されます。
■ グローバルな影響については、常にデフォルト ポリシーを使用します
範囲を指定したポリシーでは「控えめな設定が適用される」というルールがあるため、範囲を指定したポリシーを使用してグローバルな影響力を設定しないでください。たとえば、[All VMs] グループに範囲を指定したポリシーを作成できます。その後で、そのポリシーに控えめな設定を指定すると、範囲を指定した他のポリシーではよりアグレッシブな設定を指定できなくなります。控えめな設定が常に適用されます。
このため、グローバルに影響を与えたい場合は、常に、デフォルトの自動化ポリシーを使用する必要があります。
自動化ポリシーのスケジュールを設定できます。これにより、ポリシーが有効になる時間枠が設定されます。たとえば、一定期間の運用またはスケーリングの制約を変更できます。これらの設定は、Workload Optimization Manager の分析と、それが生成するアクションに影響します。これらの設定を変更する場合は、スケジュール済みの時間を設定できます。
範囲を指定した自動化ポリシーでは、1 つのエンティティが 2 つの異なる範囲に入っている可能性があることに注意してください。これは、エンティティが 2 つの異なるポリシーの影響を受けている可能性があることを意味します。このため、範囲を指定したポリシーは、「最も控えめな設定が適用される」というルールに従います。ただし、範囲を指定したよりアグレッシブなポリシーは、対応するデフォルトの自動化ポリシーよりも優先されます。詳細については、「ポリシー範囲(86 ページ)」を参照してください。
ポリシーにスケジュールを追加する場合は、これらのルールを考慮する必要があります。より控えめな設定がデフォルトの自動化ポリシーに含まれている場合は、スケジュール済みの変更が有効になります。ただし、より控えめな設定が別の範囲が指定されたポリシー内にある場合、その比回目の設定が適用され、スケジュール済みの変更は有効になりません。
スケジュールされたポリシーには、アクションを含めることができます。ポリシーが有効な場合、Workload Optimization Manager は、アクションが生成されると、生成されたアクションを推奨するか、自動的に実行します。これらのアクションの一部は混乱を招く可能性があるため、重要でない時間帯に実行を延期することができます。この場合、スケジュールされたポリシー内でアクションの実行スケジュールを設定する必要があります。たとえば、需要の増加を見越して、12 月全体でお客様向けアプリの VM を自動的にサイズ変更または起動するポリシーを設定できます。この同じポリシー内で、サイズ変更の実行スケジュールを、需要が最小になると予想される月曜日の午前 0 時から午前 7 時までに設定できます。
詳細については、「アクション実行スケジュール(87 ページ)」を参照してください。
生成されたアクションの実行を、クリティカルでない時間枠に延期することができます。たとえば、ミッション クリティカルな VM でその週にメモリのボトルネックが発生した場合、必要なメモリのサイズ変更を週末に延期できます。週末に VM の使用率が最小限であっても、Workload Optimization Manager はサイズ変更の必要性を認識し、サイズ変更アクションを実行します。この特定の例では、次のことを行う必要があります。
1. VM に対して範囲を指定したポリシーを作成します。
2. アクションのリストから [VMem のサイズアップ(VMem Resize Up)] を選択し、アクションモードを [自動(Automatic)] または [手動(Manual)] に設定します。
注:
実行スケジュールは、推奨アクションには影響しません。したがって、ポリシーのすべてのアクションが [推奨(Recommend)] モードである場合、実行スケジュールを設定する必要はありません。
3. 土曜日の午前 8 時に開始し、48 時間続く実行スケジュールを設定します。

スケジュール済みのアクションの実行
Workload Optimization Manager は、条件がそれを保証するときにアクションをポストします。つまり、実行スケジュールが有効になる前でも、保留中のアクション リストにアクションが表示される可能性があります。アクションの詳細には、指定されたアクションに影響を与えるスケジュールが表示され、そのスケジュールの次の発生が示されます。
■ 自動
スケジュールが有効になると、Workload Optimization Manager は、保留中の自動化アクションを実行します。
■ 手動
実行スケジュールの前、手動で実行可能なアクションのアクションの詳細には、動作状態が [保留中の承認(PENDING ACCEPT)] として表示されます。アクションを承認すると(選択して、[選択値を適用(Apply Selected)] をクリック)、Workload Optimization Manager は、それを保守期間に実行予定のアクション キューに追加します。アクションの詳細には、アクション状態が [実行の待機中(AWAITING EXECUTION)] として表示されます。スケジュールが有効になると、Workload Optimization Manager は、アクションを実行します。
スケジュール済みのアクションの実行が後の時点である場合、条件が変化して、そのアクションが有効でなくなる可能性があります。これが生じ、アクションが 24 時間無効のままになっている場合は、Workload Optimization Manager が保留中のアクションのリストからアクションを削除します。このアクションは実行されません。
Workload Optimization Manager には、VM のアクション決定を安定させるために機能するスケーリングの制約が含まれています。結果として得られるアクションは、スケジュール済みの実行の時間まで、有効な状態のままになる可能性が高くなります。これらの設定は、デフォルトのポリシーか範囲を指定したポリシーで行うことができます。
注:
サイズ変更アクションに対して実行スケジュールを構成する際は、Workload Optimization Manager がスケジュールされた期間にアクションを実行し、ポリシーに対する [非中断モードを適用する(Enforce Non Disruptive Mode)] をオフにすることを忘れないでください。グローバル ポリシーの設定をオフにした場合も、ポリシーの設定をオフにする必要があります。そうしないと、Workload Optimization Manager はサイズ変更アクションを実行しません。非中断モードの詳細については、「非中断モード(206 ページ)」を参照してください。
環境内の問題を回避するために、Workload Optimization Manager の分析では、最適な実行順序を維持して実行できるアクションを特定します。これらのアクションに必要な自動化の程度を指定できます。たとえば、一部の環境では、それが中断を引き起こすアクションであるため、VM のサイズを引き下げるサイズ変更を自動化しない場合があります。ポリシーでアクション モードを使用して、そのビジネス ルールを設定します。
アクションモードは、生成されたアクションに対して自動化の程度を指定します。たとえば、一部の環境では、それが中断を引き起こすアクションであるため、VM のサイズを引き下げるサイズ変更を自動化しない場合があります。ポリシーでアクションモードを使用して、そのビジネスルールを設定します。
Workload Optimization Manager は、次のアクションモードをサポートしています。
■ [Recommend]:指定したハイパーバイザ経由か、またはその他の手段でユーザーが実行できるようにアクションを推奨します。
■ Manual:Workload Optimization Manager のユーザーインターフェイスを通じて実行するアクションを推奨し、オプションを提供します。
■ Automated:アクションを自動的に実行します。
同じエンティティでの自動サイズ変更または移動アクションの場合、Workload Optimization Manager は、すべてのアクションを一度に実行しようとすることに関連するエラーを回避するために、各アクション間に 5 分間待機します。実行待機中のアクションはすべてキューに残ります。たとえば、VM に vCPU と vMem の両方のサイズ変更アクションがある場合、Workload Optimization Manager は最初に vCPU のサイズを変更することもあり得ます。このサイズ変更が完了すると、vMem のサイズを変更するまで 5 分間待機します。
アクションモードを設定するには、次の 2 つの方法があります。
■ デフォルトポリシーでアクションモードを変更する。詳細については、「 デフォルトの自動化ポリシーの使用(75 ページ)」を参照してください。
■ 自動化ポリシーを作成し、ポリシーを特定のエンティティまたはグループに範囲を指定してから、アクションごとにアクション モードを選択します。

Workload Optimization Manager を使用すると、将来検出されたエンティティが自動的にグループに追加され、そのグループのポリシーが適用されるように、ダイナミックグループを作成することができます。複数のグループに属するエンティティの結果として競合が発生した場合、エンティティは最も控えめなアクションでポリシーを適用します。
詳細については、「スコープ自動化ポリシーの作成(79 ページ)」を参照してください。
アクションのオーケストレーションでは、Workload Optimization Manager がアクションを実行するかどうか、または、Workload Optimization Manager が独自のワークフローを実行して環境内の変更に影響を与えるオーケストレータまたはアクション スクリプトにアクション要求を渡すかどうかを指定します。このようにして、サポートされているオーケストレータを統合し、環境内のエンティティの特定の範囲に対してアクションを実行できます。
アクション オーケストレーションのターゲットが環境内で変更を行うために複数のアクションを実行するワークフローを割り当てます。Workload Optimization Manager は、オーケストレータで定義したワークフローを検出します。その後で、ワークフローをアクションにマッピングする自動化ポリシーを設定できます。アクション モードが [手動(Manual)] または [自動(Automated)] の場合は、Workload Optimization Manager がアクションを推奨すると、マッピングされたワークフローを使用して実行するようにオーケストレータに指示します。
Workload Optimization Manager は、ServiceNow との統合をサポートします。ServiceNow インスタンス内の Workload Optimization Manager のアクションをログに記録するポリシーを設定し、ServiceNow ワークフロー内で承認を得るためにアクションを送信できます。
この項では、オーケストレーション ワークフローを自動化ポリシーにリンクする方法について説明します。適切なオーケストレーションのターゲットがすでに設定されていることを前提としています。また、Workload Optimization Manager がワークフローを検出し、それらを自動化ポリシーにマッピングできるように、そのターゲットにワークフローが設定されていることも前提としています。オーケストレーションのターゲットの要件の詳細については、『 Target Configuration Guide 』を参照してください。
注:
一部のオーケストレーションのワークフローでは、特定のメンテナンス期間中にのみアクションを実行するようにスケジュールする必要があります。Workload Optimization Manager のポリシーには、この使用例を有効にするためのスケジュールを含めることができます。ただし、必要なオーケストレーションを宣言するポリシーにはスケジュールを絶対に設定しないでください。その代わりに、同じ範囲に対して 2 つのポリシーを使用する必要があります。1 つはオーケストレーションを設定し、もう 1 つはアクションモードが(メンテナンス期間を設定するために)[自動(Automated)] になる時間帯をスケジュールします。詳細については、「 ポリシースケジュールの設定 (87 ページ)」を参照してください。
アクション スクリプトには、別のエントリポイントで Workload Optimization Manager のアクションにカスタム処理を追加できるスクリプト インターフェイスが用意されています。たとえば、Workload Optimization Manager が VM の移動を推奨するたびに E メールを送信するスクリプトを作成したり、Workload Optimization Manager が実行するアクションの代わりに実行するスクリプトを作成したりできます。
アクション スクリプトをリモート マシンに展開し、このアクション スクリプト サーバーと通信するアクション スクリプト ターゲットを構成します。Workload Optimization Manager は、公開されたスクリプトを検出し、オーケストレーション ポリシーでアクションスクリプトを指定するときに選択できるオプションとしてそれらを表示します。
アクション スクリプトの詳細については、「アクション スクリプトの展開(92 ページ)」を参照してください。
ポリシーを作成する際には、エンティティタイプと、ポリシーが影響を与えるエンティティの範囲を指定します。また、特定のアクションに対してモードも設定できます。たとえば、VM の特定の範囲に対するサイズ変更アクションに [手動(Manual)] モードを設定できます。
1. [自動化とオーケストレーション(Automation and Orchestration)] を展開して、[アクションの追加(Add Action)] をクリックします。次に、オーケストレーションするアクションタイプを選択します。

![]() |
デフォルトでは、このアクションのオーケストレーションはありません。次の表では、サポートされているオーケストレーション ワークフローについて説明します。
|
|
ワークフロー 1: アクションを生成する |
ワークフロー 2: アクションを生成してから ServiceNow にレコードを送信 |
ワークフロー 3: アクションを生成し、ServiceNow から承認をリクエストする |
| 説明 |
通常どおりアクションを生成しますが、アクションスクリプトを使用してアクションの実行を制御します。 |
生成されたアクションの記録を ServiceNow に送信します。 |
生成されたアクションを承認のために ServiceNow ワークフローに従います。 Workload Optimization Manager は、このアクションの制御を以下に渡します。 |

|
|
ワークフロー 1: アクションを生成する |
ワークフロー 2: アクションを生成してから ServiceNow にレコードを送信 |
ワークフロー 3: アクションを生成し、ServiceNow から承認をリクエストする |
|
|
|
|
変更リクエスト(CR)としての ServiceNow ワークフロー。 |
| 前提条件 |
アクション スクリプト ターゲット |
■ ServiceNow ターゲットには、Workload Optimization Manager アクション アプリケーションのインストールが含まれます。 ■ Workload Optimization Manager アクションのインストールの一環としてレコード用に設定された適切なワークフロー ■ アクション スクリプト ターゲット(アクション スクリプトを使用してアクションの実行を制御する場合) |
■ ServiceNow ターゲットには、Workload Optimization Manager アクション アプリケーションのインストールが含まれます。 ■ Workload Optimization Manager アクションのインストールの一環として承認用に設定された適切なワークフロー ■ アクション スクリプト ターゲット(アクション スクリプトを使用してアクションの実行を制御する場合) |
| アクションの承認 |
次の中から選択します。 ■ Recommend:指定したハイパーバイザ経由か、またはその他の手段でユーザーが実行できるようにアクションを推奨します。 ■ Manual:Workload Optimization Manager のユーザーインターフェイスを通じて実行するアクションを推奨し、オプションを提供します。 ■ Automated:アクションを自動的に実行します。 同じエンティティでの自動サイズ変更または移動アクションの場合、Workload Optimization Manager は、すべてのアクションを一度に実行しようとすることに関連するエラーを回避するために、各アクション間に 5 分間待機します。実行待機中のアクションはすべてキューに残ります。たとえば、VM に vCPU と vMem の両方のサイズ変更アクションがある場合、Workload Optimization Manager は最初に vCPU のサイズを変更することもあり得ます。このサイズ変更が完了すると、vMem のサイズを変更するまで 5 分間待機します。 |
アクションの承認は自動的に [外部承認(External Approval)] に変わります。アクションが承認されると、デフォルトのアクション承認モードを使用してアクションが実行されます。 |
|
| 実行前 |
デフォルトは、[何もしない(Do Nothing)] です。 [アクション スクリプトの使用(Use Action Script)] を選択して PRE エントリ ポイントを設定するアクション スクリプトを実行します。アクション スクリプト名は、エンティティ タイプとアクション タイプに一致している必要があります。たとえば、アクションが生成されたことを示す電子メール通知をチームにポストできます。 |
||
| アクションの実行 |
デフォルトは、[ネイティブ(Native)] です。Workload Optimization Manager は、デフォルトのアクション処理でアクションを実行します。 [アクション スクリプトの使用(Use Action Script)] を選択して、デフォルトのアクション処理の代わりに、一致するアクション スクリプトを Workload Optimization Manager に実行するように指示します。 特定のエントリポイント(アクションの実行の場合は REPLACE)、特定のアクションおよび特定のエンティティ タイプに一致するアクション スクリプトを作成し、展開する必要があります。 |
||
| スケジュールの実行 |
デフォルトでは実行スケジュールはありません。Workload Optimization Manager はアクションをすぐに実行します。 ポリシーに、スケジュールが含まれていない場合、Workload Optimization Manager は、スケジュールされた時間にアクションを実行します。 |
デフォルトでは実行スケジュールはありません。ワークロード Optimization Manager はアクションをすぐに実行します。 ポリシーに、スケジュールが含まれていない場合、Workload Optimization Manager は、スケジュールされた時間にアクションを実行します。 |
|

|
|
ワークフロー 1: アクションを生成する |
ワークフロー 2: アクションを生成してから ServiceNow にレコードを送信 |
ワークフロー 3: アクションを生成し、ServiceNow から承認をリクエストする |
|
|
|
注: Workload Optimization Manager は、ServiceNow 承認ワークフローで定義された実行スケジュールを検出して適用します。スケジュールに関する潜在的な問題を回避するには、ServiceNow または Workload Optimization Manager で実行スケジュールを設定します。 |
|
| 実行後 |
デフォルトは、[何もしない(Do Nothing)] です。 [アクション スクリプトの使用(Use Action Script)] を選択して POST エントリ ポイントを設定するアクション スクリプトを実行します。アクションスクリプト名は、エンティティタイプとアクションタイプに一致している必要があります。 |
デフォルトは、[何もしない(Do Nothing)] です。 他のオプションには、次が含まれます。 ■ ServiceNow でレコードを作成 Workload Optimization Manager は、ServiceNow ログにアクションを登録して特定のアクションが実行されたことを示します。 ■ アクションスクリプトの使用 POST エントリポイント用に設定されたアクション スクリプトを実行します。アクション スクリプト名は、エンティティ タイプとアクション タイプに一致している必要があります。 |
|
2. すべての設定を行ったら、必ずアクションポリシーを保存してください。
アクションスクリプトでは、Workload Optimization Manager アクションにカスタム処理を追加できるインターフェイスを利用できます。
アクション スクリプトは、Workload Optimization Manager ターゲットとして構成したリモート サーバー(VM またはコンテナ)で実行されます。そのサーバーには、展開したスクリプトと、それらが応答できるエンティティとアクションを識別するマニフェスト ファイルが含まれています。Workload Optimization Manager は、マニフェストを介してこれらのスクリプトを検出し、自動化ポリシーのアクションのオーケストレーション オプションとしてそれらを提示します。
たとえば、次のスクリプトを定義したとします。
■ name: MyVmMoveAction
■ entityType: VIRTUAL_MACHINE
■ actionType: MOVE
この例に従って、API を使用して、VM での移動アクションのポリシーにオーケストレーションを追加できます。そのアクションのスクリプトを定義したので、オーケストレーション タイプとしてアクション スクリプトを指定でき、実行するオーケストレーション ワークフローとして MyVmMoveAction スクリプトを選択できます。
アクションスクリプトを展開するには、次のことを行います。
■ リモート アクション スクリプト サーバーを設定します(「アクション スクリプト サーバーの設定(92 ページ)」を参照)
■ リモート サーバーで実行可能なアクション スクリプトを作成します(「アクション スクリプトの作成(93ページ)」を参照)
■ リモート サーバーでアクション スクリプト マニフェストを展開します(「アクション スクリプト マニフェストの展開(95 ページ)」を参照)
Workload Optimization Manager は、リモートサーバーを使用してアクションスクリプトを実行します。プロセスをリモートで管理することは、Workload Optimization Manager サーバーにカスタムコードをインストールしないことを意味します。これにより、関連するセキュリティリスクが除外されます。ただし、アクション スクリプト サーバーのセキュリティを維持し、カスタム コードの整合性を確保する責任はユーザーにあります。これを実現するには、リモートサーバーの構成が特定の要件を満たす必要があります。

リモートサーバーは、VM またはコンテナとすることができます。サーバーに設定するキャパシティは、サーバーで実行するプロセスに完全に依存します。Workload Optimization Manager は、サーバーに特別なリソース要件を課しません。
スクリプトの実行をサポートするには、スクリプトの実行に必要なソフトウェアをインストールする必要があります。これには、スクリプトが呼び出すライブラリ、言語プロセッサ、またはその他のプロセスが含まれます。
Workload Optimization Manager は、サーバー上のコマンドとしてスクリプトを呼び出します。サーバーは、コマンド実行と SFTP 操作をサポートするように設定した SSH サービスを実行する必要があります。現時点で、シスコは OpenSSH sshd デーモンを使用してアクションスクリプトをテストしています。
SSH の標準ポートは 22 です。別のポートを設定して、サーバーをアクション スクリプト ターゲットとして設定する管理者に提供できます。
アクションスクリプトは、リモートサーバーに展開した任意のプロセスを呼び出すことができることに注意してください。スクリプト自体を実行する必要はありません。ただし、コマンドラインからプロセスを呼び出せることが必要です。スクリプトマニフェストは、各スクリプトのコマンドラインの呼び出しを構築するために必要な詳細情報を Workload Optimization Manager に提供します。
サーバーでスクリプトを実行するには、コマンドラインからのスクリプトの実行が許可されているユーザーアカウントを使用して、Workload Optimization Manager がログオンします。アクション スクリプト ターゲットを設定するときに、ユーザーのログイン情報を提供します。このやり取りをサポートするには、ユーザーアカウントが次の要件を満たしている必要があります。
■ 公開キー(3Public Key)
ユーザーは、 .ssh/authorized_keys ファイルに公開キーを持っている必要があります。アクション スクリプト ターゲットを構成するときに、これをターゲットのプライベート トークンとして提供します。
■ .ssh ディレクトリのセキュリティ
アクション スクリプト ユーザーは、アクセスが許可されている唯一のユーザーである必要があります。ファイルのアクセス許可を 600 に設定する必要があります。
■ サポートされているシェル
アクション スクリプト ユーザー シェルは、Bourne シェル(通常は /bin/sh にあります)または Bourne-Again シェル(通常は /bin/bash にあります)のいずれかです。Workload Optimization Manager は、スクリプトを呼び出すときにパラメータを渡します。現時点では、これらのシェルを介したスクリプトの実行のみがサポートされています。
Workload Optimization Manager は、スクリプトの実行を 30 分に制限します。スクリプトがこの制限を超えると、Workload Optimization Manager は SIGTERM を送信してプロセスの実行を終了します。
Workload Optimization Manager は、プロセスを終了する他の試みを行わないことに注意してください。たとえば、SIGTERM をトラップして実行を継続するスクリプトを実装できます。プロセスは、できるだけ早い安全なタイミングで終了します。ただし、プロセスが終了しない場合は、Workload Optimization Manager の外部でプロセスを終了する何らかの方法を実装する必要があります。暴走したプロセスは、その実行スレッドを使用し続けることに注意してください。これにより、プールにスレッドがなくなった場合、他のプロセス(アクション スクリプトまたはプライマリ プロセス)がブロックされる可能性があります。
アクション スクリプトは、ユーザーがコマンドラインから呼び出せる任意の実行可能ファイルにすることができます。これらの実行可能ファイルはサーバー上の任意の場所に保存できます。マニフェストはファイルへのパスを示します(「アクション スクリプト マニフェストの展開 (95ページ)」を参照)。スクリプト サーバー用に構成したアクション スクリプト サーバーは、スクリプト ファイルへのアクセス権と、読み取りと実行の権限を持っている必要があります。
スクリプトを実行するために、Workload Optimization Manager は、検出したマニフェスト情報から適切な SSH コマンドを構築します。デフォルトで 30 分のタイムアウト制限を付与するか、マニフェスト エントリで別の制限を宣言できます。実行が制限を超えると、Workload Optimization Manager は、SIGTERM を送信しプロセスを終了させます。

Workload Optimization Manager は、次の 2 つの方法を使用して、アクションに関する情報を関連するアクションスクリプトに渡します。
■ 環境変数を介して一般情報を渡す
■ stdin 経由で完全なアクション データを渡す
一般情報をスクリプトに渡すため、Workload Optimization Manager は、アクション スクリプト サーバーで環境変数を設定します。スクリプト内のこれらの環境変数は参照できます。たとえば、アクションのターゲットである VM の名前を含む電子メールを送信するとします。名前は、 VMT_TARGET_NAME 環境変数を使用して取得します。
以下のリストは、スクリプトの実行時に Workload Optimization Manager が設定できる環境変数を示しています。これらの変数のすべてがすべてのアクションに適用されるわけではないことに注意してください。たとえば、VMEM をスケーリングするアクションにはプロバイダーが含まれないため、アクションには、 VMT_CURRENT_INTERNAL、 VMT_CURRENT_NAME、 VMT_NEW_INTERNAL または VMT_NEW_NAME 変数の値は含まれません。特定の変数が適用されない場合、Workload Optimization Manager はそれを空の文字列に設定します。
■ VMT_ACTION_INTERNAL
提案されたアクションの UUID。これを使用して、REST API を介してアクションにアクセスできます。たとえば、スクリプトは独自の基準に従ってアクションを承認したりキャンセルしたりできます。
■ VMT_ACTION_NAME
アクションの名前。
■ VMT_CURRENT_INTERNAL
現在のプロバイダーの内部名。
■ VMT_CURRENT_NAME
現在のプロバイダーの表示名。
■ VMT_NEW_INTERNAL
新しいプロバイダーの内部名。
■ VMT_NEW_NAME
新しいプロバイダーの表示名。
■ VMT_TARGET_INTERNAL
このアクションによって影響を受けるエンティティの内部名。これを使用して、REST API を介してターゲット エンティティにアクセスできます。たとえば、履歴統計を取得したり、エンティティの設定を変更したりできます。
■ VMT_TARGET_NAME
このアクションによって影響を受けるエンティティの表示名。
■ VMT_TARGET_UUID
このアクションによって影響を受けるエンティティの UUID。
一部のスクリプトでは、関連するアクションの完全な説明が必要な場合があります。たとえば、特定のリソースの使用率メトリックを分析するとします。一般情報を渡すための環境変数には、この情報は含まれません。
アクション スクリプトを呼び出すと、Workload Optimization Manager は、関連するアクションの完全なデータを stdin 経由で渡します。スクリプトはこれを変数にロードして、必要な特定のデータにアクセスできます。たとえば、以下は stdin を myActionData にロードします。
myActionData=$(cat -)
stdin には、このアクションに関連付けられた完全なデータを表す JSON 文字列が含まれています。たとえば、 myActionData
たとえば、myActionData 変数には、次のような文字列を含めることができます。
{"actionType":"RIGHT_SIZE","actionItem":[{"actionType":"RIGHT_SIZE","uuid":"143688943343760","targetS E":{"entityType":"VIRTUAL_MACHINE","id":"4200fcdb-eafe-2a4a-abf5-a7ad2b00555c"...

アクション スクリプト マニフェストは、Workload Optimization Manager に公開するスクリプトを識別します。アクション スクリプト ターゲット構成の一部としてマニフェストの場所を指定します。Workload Optimization Manager がターゲットを検証した後、これらのスクリプトを検出し、オーケストレーション ポリシー ユーザーインターフェイスに表示します。
スクリプト マニフェストとは、公開するスクリプトごとにスクリプト オブジェクトの配列を宣言するファイルです。マニフェストは、JSON または YAML ファイルとして作成できます。
たとえば、次の 2 つの同じマニフェストの例では、1 つが YAML で、もう 1 つは JSON です。いずれの場合も、マニフェストは 2 つのスクリプト オブジェクトの配列であることに注意してください。
■ YAML マニフェスト:
scripts:
- name: MyVmMovePrep
description: VM 移動の準備としてこのスクリプトを実行します
scriptPath: vmScripts/movePrep.sh
entityType: VIRTUAL_MACHINE
actionType: MOVE
actionPhase: PRE
- name: MyVmSuspendReplace
description: VM 一時停止アクションではなく、これを実行します
scriptPath: vmScripts/suspendReplace.sh
entityType: VIRTUAL_MACHINE
actionType: SUSPEND
actionPhase: REPLACE
■ JSON マニフェスト:
{
"scripts": [
{
"name": "MyVmMovePrep",
"description": "Execute this script in preperation to a VM Move",
"scriptPath": "vmScripts/movePrep.sh",
"entityType": "VIRTUAL_MACHINE",
"actionType": "MOVE",
"actionPhase": "PRE"
},
{
"name": "MyVmSuspendReplace",
"description": "Execute this instead of a VM Suspend action",
"scriptPath": "vmScripts/suspendReplace.sh",
"entityType": "VIRTUAL_MACHINE",
"actionType": "SUSPEND",
"actionPhase": "REPLACE"
}
]
}

スクリプト マニフェスト ファイルは、サーバー上の任意の場所に保存できます。ただし、スクリプトユーザーがその場所にアクセスでき、読み取りと実行の権限を持っている必要があります。この場所をスクリプト パスとして指定します。スクリプトパスは、Workload Optimization Manager がアクション スクリプト ターゲット構成の一部として指定します。
マニフェストのファイル名拡張子は、ファイル形式(YAML または JSON)と一致する必要があることに注意してください。たとえば、ファイルにはそれぞれ MyManifest.yaml または MyManifest.json という名前を付ける必要があります。
マニフェストの各スクリプトオブジェクトには、次のフィールドを含めることができます。
■ name
必須 – このアクションスクリプトの名前。Workload Optimization Manager がスクリプトを検出すると、オーケストレーション ポリシーを作成するためのユーザーインターフェイスで、オーケストレーション ワークフローの選択肢としてこの名前が表示されます。
■ 説明
オプション – スクリプトの説明。Workload Optimization Manager のユーザーインターフェイスには、この説明は表示されません。
■ scriptPath
必須 – このエントリの実行可能なファイルへのパス。絶対パス、またはスクリプト マニフェストの場所に関連のあるパスを指定できます。アクション スクリプト サーバー用に設定するアクション スクリプト ユーザーは、実行可能なファイルの読み取りおよび実行権限を持っている必要があります。
■ entityType
必須 – このスクリプトが応答するエンティティのタイプ。次のいずれかになります。
– スイッチ
– VIRTUAL_DATACENTER
– ストレージ
– DATABASE_SERVER
– WEB_SERVER
– VIRTUAL_MACHINE
– DISK_ARRAY
– DATA_CENTER
– PHYSICAL_MACHINE
– シャーシ
– STORAGE_CONTROLLER
– IO_MODULE; IO モジュール
– APPLICATION_SERVER
– アプリケーション
– CONTAINeR
– CONTAINER_POD
– LOGICAL_POOL
– STORAGE_VOLUME
– DPOD
– VPOD
– データベース
– LOAD_BALANCER
異なるエンティティ タイプのアクションに応答するように同じスクリプトを構成するには、エンティティ タイプごとに 1 つずつ、そのスクリプトの個別のエントリを宣言します。
■ actionType
必須 – このスクリプトが応答するアクションのタイプ。異なるエンティティタイプが異なるアクションをサポートできることに注意してください。次のいずれかになります。
– START
– MOVE
– SCALE

クラウドでサイズ変更 — ワークロードを 1 つのクラウドテンプレートまたは階層から別のクラウドに移動します。
– SUSPEND
– PROVISION
– RECONFIGURE
– RESIZE
– DELETE
– RIGHT_SIZE
– ACTIVATE
– DEACTIVATE
– BUY_RI
■ actionPhase
必須 – スクリプトを実行するアクションのライフ サイクル内の場所。次のいずれかになります。
– PRE
承認されたアクション、または実行前の AUTOMATED アクションの場合、この状態は、アクション自体が実行される直前にスクリプトを実行できる準備フェーズです。
スクリプトを実行して、アクションが実行される直前に条件を設定します。
– REPLACE
アクションの実行の場合、Workload Optimization Manager が実行する代わりにスクリプトが実行されます。
Workload Optimization Manager アクションの代わりにスクリプトを実行します。
– POST
アクションは、 SUCCEEDED、FAILING、または FAILED 状態のいずれかで実行を完了しました。
FAILING は、アクションの実行が失敗した後、POST スクリプトの実行が完了する前にステータスがチェックされたことを意味します。
アクションの実行が完了したら、スクリプトを実行します。
■ timeLimitSeconds
オプション – タイムアウトの想定前にアクションを実行する時間。実行が制限を超えると、Workload Optimization Manager は、SIGTERM を送信し実行プロセスを終了させます。
値を指定しない場合、Workload Optimization Manager は、制限を 30 分(1800 秒)にします。
Workload Optimization Manager で自動化ポリシーを構成して、ウェブフックを介して外部 Web サーバーにデータを送信できます。ウェブフックは、Workload Optimization Manager が外部アプリケーションにデータを送信するために使用できる自動化されたメッセージです。ウェブフックでできることは次のとおりです。
■ Slack などのコラボレーション プラットフォームに通知を送信する
■ Workload Optimization Manager とワークフロー管理システムの統合
■ 独自のロジックで Workload Optimization Manager のアクションをオーバーライドする
このリリースの Workload Optimization Manager では、ウェブフックの実装で HTTP メッセージングがサポートされています。さらに、ウェブフックを導入するには、ワークフローを作成します。このリリースでは、Workload Optimization Manager API を介してワークフローを作成します。
ウェブフックを設定するには、次のことを行います。
■ ウェブフックを受信するアプリケーションを特定する
可能なアプリケーションには、Slack などのコラボレーションプラットフォーム、ServiceNow などのオーケストレーション プラットフォーム、クラウドプロバイダー API が含まれます。また、HTTP メソッドに応答するカスタム アプリケーションを作成することもできます。
■ Workload Optimization Manager インスタンスでウェブフック ワークフローを作成する
このバージョンの Workload Optimization Manager では、API を介してウェブフック ワークフローを定義します。

ウェブフック定義には、次のものを含めることができます。
– ウェブフックを送信するアプリケーションの URL
– HTTP メソッド
– ウェブフック ペイロードのテンプレート
– アプリケーションにアクセスするための認証ログイン情報
ウェブフック ワークフローの作成の詳細については、「ウェブフック ワークフローの作成(98ページ)」を参照してください。
■ ウェブフックを使用する自動化ポリシーを作成する
自動化ポリシーには、特定のアクションに対してウェブフックの実行を選択できるオーケストレーション設定が含まれています。Workload Optimization Manager は、アクションの作成時、アクションの実行前、アクションの実行前、およびアクションの実行後にウェブフックを実行できます。
オーケストレーションにウェブフック ワークフローを使用するポリシーの作成については、「アクション オーケストレーション
(89ページ )」を参照してください。
ウェブフックを設定した後、Workload Optimization Manager がポリシーで指定したアクションを生成または実行すると、 ウェブフックで指定した URL にメッセージが送信されます。
ウェブフックを実装するには、HTTP URL、HTTP メソッド、ペイロード テンプレートなどのパラメータを指定するワークフローを作成します。その後、自動化ポリシーでこのワークフローを使用して、アクションの実行方法を調整できます。
ワークフローを作成するには、API を使用してワークフロー オブジェクトを Workload Optimization Manager インスタンスに POST します。たとえば、次の curl コマンドは、Workload Optimization Manager サーバーにアクセスするための承認を取得してから、そのサーバーに単純なウェブフック ワークフローを追加します。
■ サーバーでの認証
このコマンドは、認証ログイン情報を要求し、後続の curl ヘッダーの Cookie に設定できる変数にそれらを保存します。ここで、
– <T8c_IP_ADDRESS> は、Workload Optimization Manager サーバーのアドレスです
– <ADMIN_ACCOUNT_NAME> は、管理者権限を持つアカウントの名前です
– <ADMIN_PWD> は管理者アカウントのパスワードです
JSESSIONID=$(curl \
--silent \
--cookie-jar - \
--insecure \ https://<T8c_IP_ADDRESS>/vmturbo/rest/login \
--data "username=<ADMIN_ACCOUNT_NAME>&password=<ADMIN_PWD>" \
| awk '/JSESSIONID/{print $7}')
■ ワークフローの作成
このコマンドは、サーバー上にワークフローを作成します。ここで、
– <T8c_IP_ADDRESS> は、Workload Optimization Manager サーバーのアドレスです
– <WEBHOOK_ADDRESS> はウェブフック サーバーのアドレスです
curl \
"https://<T8c_IP_ADDRESS>/api/v3/workflows" \
--insecure \
--compressed \
--header 'Accept: application/json' \
--header 'Content-Type: application/json' \
--header "cookie: JSESSIONID=$JSESSIONID" \
--request POST \
--data '
{

"displayName": "My_WebHook",
"className": "Workflow",
"description": "First webhook attempt.",
"discoveredBy":
{
"readonly": false
},
"type": "WEBHOOK",
"typeSpecificDetails": {
"url": "http://<WEBHOOK_ADDRESS>",
"method": "POST",
"template": "My Webhook Template -- DATA: Action Details: $action.details",
"type": "WebhookApiDTO"
}
}
'
これは、指定された URL にテンプレートを送信する単純なウェブフックです。ワークフローで設定できるパラメータのリストについては、「WebhookApiDT」(100ページ)を参照するか、Workload Optimization Manager API のドキュメントを参照してください。
テンプレート ペイロードは、文字列 My Webhook Template -- DATA: Action Details: と、アクションのデータ オブジェクトに含まれるアクションの詳細です。変数 $action.details は、現在のアクションを表す ActionApiDTO オブジェクトのフィールドへの参照です。テンプレートは、オブジェクト名としての action から始めて、この DTO の任意のフィールドを参照できます。たとえば、 $action.createTime は、アクションが作成された時刻を示します。ActionApiDTO オブジェクトの完全なリストについては、Workload Optimization Manager API ガイドを参照するか、API Swagger UI を参照してください。
ウェブフック ワークフローは、HTTP 経由でアプリケーションにメッセージを送信します。ペイロードにアクション データからの値を含めることができるテンプレートとしてメッセージを表現します。このテンプレートは、アプリケーションが受け入れることができるテキスト、JSON、またはその他のペイロードを表現できます。
ウェブフック を使用して、IBM CP4Integration、IBM CP4WatsonAIOps、Slack、Amazon Web Services など、多数の既存のアプリケーションにメッセージを送信できます。
簡単な例を展開してウェブフック テンプレートをテストするために、ウェブフック メッセージを受信してテンプレート データを出力する node.js サーバーを実装できます。このサーバーをネットワーク内のマシンにインストールすると、ウェブフック ワークフローでその URL を指定して、特定のアクションに対する応答をテストできます。
以下は、使用できる node.js Web サーバーのリストです。
ポート = 9090 にします。
const http = require("http");
console.log(`Starting server on port ${port}`);
http.createServer((request, response) =>
{request.setEncoding('utf8');
console.log('REQUEST METHOD: ', request.method);
let datStr = '';
request.on('data', chunk => {datStr = datStr + chunk});
request.on('end', () => {console.log('End of DATA: ', datStr)})
}).listen(port);
このプログラムを実行すると、実行中であることを示し、リッスンしているポートを識別するメッセージがコンソールに出力されます。
サーバーはメッセージを受信すると、ワークフローのテンプレート フィールドで指定されているように、リクエスト メソッドを出力し、メッセージ ペイロードを出力します。

このワークフローを使用するように自動化ポリシーを構成した場合、このサーバーは、Workload Optimization Manager がポリシーのスコープ内のエンティティに対して実行する各アクションのメッセージをログに記録します。
WebhookApiDTO は WorkflowAspect から継承します
必須パラメータ:
メソッド
■ type: string
■ description: リクエストを作成するために使用される Http メソッド。
■ enum: ['GET', 'POST', 'PUT', 'DELETE', 'PATCH']
url
■ type: string
■ description: HTTP リクエストが行われる URL。
オプション パラメータ:
テンプレート
■ type: string
■ description: リクエストの本文のテンプレート。
authenticationMethod
■ type: string
■ description: リクエストに使用する認証方法。
■ enum: ['NONE', 'BASIC', 'OAUTH']
username
■ type: string
■ description: 認証済みリクエストのユーザー名。
パスワード
■ type: string
■ description: 認証済みリクエストのパスワード。
trustSelfSignedCertificates
■ type: boolean
■ description: true の場合、HTTPS 接続の使用時に自己署名証明書が信頼されます。デフォルトは false です。
ヘッダー
■ type: array
■ description: リクエストヘッダー
oauthData
■ type: object
■ description: oAuth データを定義するモデル。
必須パラメータ:
– clientId: string oAuth 認証に使用されるクライアント ID。
– clientSecret: string oAuth 認証に使用されるクライアントシークレット ID。
– authorizationServerUrl: string 承認サーバーの URL。
– grantType: enum ["CLIENT_CREDENTIALS"]
オプション パラメータ:
– scope: string oAuth 範囲。

Workload Optimization Manager は、環境のアクションを計算するときに使用する分析を促進するメトリックを収集します。リソースに割り当てられたキャパシティに対する現在の使用率と要求を比較して、環境を最適な実行状態に維持するアクションを推奨します。
アクション ポリシーには、制約と Workload Optimization Manager が実行する分析を調整するその他設定が含まれます。たとえば、ホストまたは VM リソースに異なるレベルのオーバープロビジョニングを設定でき、Workload Optimization Manager はその設定をアクションを決定する際の要因として考慮します。
Workload Optimization Manager には、ポリシーごとに作成できるすべての制約と設定を示すデフォルト ポリシーが付属しています。これらは、異なるア提供でポリシーを作成・適用するまで有効です。新しいポリシーを作成する手順については、「範囲を指定した自動化ポリシーの作成(79 ページ)」を参照してください。グローバルに分析を変更する場合は、デフォルトを編集します。

![]() |
ビジネス アプリケーションは、ビジネストランザクションの論理的なグループ(104 ページ)、サービス(107 ページ)、アプリケーション コンポーネント(112 ページ)、およびアプリケーション モデルのその他の要素の論理グループであり、これらが連携して完全なアプリケーションを構成します
エンドユーザーがそれを表示するように構成されるアプリケーション。たとえば、モバイル バンキング アプリは、支払いを実行するビジネストランザクション、支払い情報を記録するビジネストランザクション内のサービス、サービスがその機能を実行できるようにする基盤となるアプリケーション コンポーネント(JVM など)を備えたビジネス アプリケーションです。

![]() |
ビジネスアプリケーションのコンテキストで、全体的なパフォーマンスを監視し、リソースを判断し、ポリシーを設定できます。
| 概要 |
|
| 予算 |
ビジネス アプリケーションには無制限の予算があります。 |
| 供給するもの |
エンドユーザー向けの完全なアプリケーション |
| 次からのコンシューマ |
ビジネストランザクション、サービスアプリケーション コンポーネント、データベース サーバー、および基盤となるノード |
| ディスカバリ: |
Workload Optimization Manager は以下を検出します。 ■ AppDynamics ビジネスアプリケーション ■ Dynatrace アプリケーション これらのターゲットがない場合は、アプリケーション トポロジ機能を使用すると、独自のビジネスアプリケーションを作成できます。詳細については、「アプリケーション トポロジ(116 ページ)」を参照してください。 |
モニタ対象リソース
Workload Optimization Manager は、次を監視します。
■ Response Time
サーバーに割り当てられた応答時間の使用率
(ミリ秒で測定)
■ Transactions
1 秒あたりのトランザクションで測定された特定のエンティティに対する
1 秒あたりの割り当て済みトランザクションの使用率
ビジネスアプリケーションの応答時間とトランザクションチャートには、時間の経過に伴う平均値とピーク/低値が表示されます。指定された SLO に対してパフォーマンスを測定できます。Workload Optimization Manager は、デフォルトで 監視された値に基づいて SLO を推定します。ポリシーに独自の SLO 値を設定できます。
なし
Workload Optimization Manager はビジネスアプリケーション向けのアクションを推奨しませんが、基盤となるアプリケーション コンポーネントやインフラストラクチャ向けのアクションは推奨します。ビジネスアプリケーション向けの保留中のアクションチャートは、これらアクションを一覧表示するので、ビジネスアプリケーションのパフォーマンスに直接影響するリスクを可視化します。

Workload Optimization Manager は、分析から最良の結果が得られると考えられるデフォルト設定で出荷されます。これらの設定は、環境内の環境各エンティティタイプのデフォルト自動ポリシーで指定されています。環境の一部の範囲では、これらの設定を変更する必要がある場合があります。たとえば、その範囲で、アクションの自動化や制約を変更する場合です。指定した範囲に対してデフォルトをオーバーライドするアクションポリシーを作成できます。
なし
Workload Optimization Manager はビジネスアプリケーション向けのアクションを推奨しませんが、基盤となるアプリケーション コンポーネントやインフラストラクチャ向けのアクションは推奨します。ビジネスアプリケーション向けの保留中のアクションチャートは、これらアクションを一覧表示するので、ビジネスアプリケーションのパフォーマンスに直接影響するリスクを可視化します。
ビジネスアプリケーションを通じてパフォーマンスを監視している場合は、この SLO を有効にします。
| 属性 |
デフォルト設定およびデフォルト値 |
| トランザクション SLO を有効化 |
オフ Workload Optimization Manager は、モニタした値に基づいて SLO を見積もります。 |
| トランザクション SLO |
なし SLO を有効にすると、Workload Optimization Manager は、デフォルト値である 10 を使用します。これは、別の値に変更できます。 |
トランザクション SLO は、1 秒あたりの許容トランザクションの上限を決定します。トランザクション数が指定された値に達すると、Workload Optimization Manager はリスク指数を 100% に設定します。
ビジネスアプリケーションを通じてパフォーマンスを監視している場合は、この SLO を有効にします。
| 属性 |
デフォルト設定およびデフォルト値 |
| 応答時間 SLO を有効化 |
オフ Workload Optimization Manager は、モニタした値に基づいて SLO を見積もります。 |
| 応答時間 SLO [ミリ秒] |
なし SLO を有効にすると、Workload Optimization Manager は、デフォルト値である 2000 を使用します。これは、別の値に変更できます。 |
応答時間 SLO は、許容可能な応答時間の上限ををミリ秒単位で決定します。応答時間が 所定の値に達すると、Workload Optimization Manager はリスク指数を 100% に設定します。
ビジネストランザクションは、ユーザーによるリクエストに応答するビジネスアプリケーション内のキャパシティを示します。そのパフォーマンスは、ユーザーエクスペリエンスに直接影響します。ビジネストランザクションのコンテキストでエンドユーザーが経験するパフォーマンスを監視できます。詳細については、「ビジネスアプリケーション(102 ページ)」を参照してください。

![]() |
| 概要 |
|
| 予算 |
ビジネストランザクションには無制限の予算があります。 |
| 内容 |
ビジネスアプリケーションへの応答時間とトランザクション |
| 次からのコンシューマ |
サービス(107 ページ)、アプリケーション コンポーネント(112 ページ)、データベース サーバー、および基礎となるノード |
| ディスカバリ: |
Workload Optimization Manager は以下を検出します。 ■ AppDynamics ビジネストランザクション ■ NewRelic の主要トランザクション これらのターゲットがない場合は、アプリケーション トポロジ機能を使用して独自のビジネストランザクションを作成します。詳細については、「アプリケーショントポロジ(116 ページ)」を参照してください。 |
モニタ対象リソース
Workload Optimization Manager は、次を監視します。
■ Response Time
サーバーに割り当てられた応答時間の使用率
(ミリ秒で測定)
■ Transactions

特定のビジネストランザクションに割り当てられた 1 秒あたりのトランザクションの使用率 1 秒あたりのトランザクション数で測定
ビジネストランザクションの応答時間とトランザクション チャートには、時間の経過に伴う平均値とピーク/低値が表示されます。指定された SLO に対してパフォーマンスを測定できます。Workload Optimization Manager は、デフォルトで 監視された値に基づいて SLO を推定します。ポリシーに独自の SLO 値を設定できます。
なし
Workload Optimization Manager はビジネストランザクション向けのアクションを推奨しませんが、基盤となるアプリケーション コンポーネントやインフラストラクチャ向けのアクションは推奨します。ビジネストランザクション向けの保留中のアクション チャートは、これらアクションを一覧表示するので、ビジネストランザクションのパフォーマンスに直接影響するリスクを可視化します。
Workload Optimization Manager は、分析から最良の結果が得られると考えられるデフォルト設定で出荷されます。これらの設定は、環境内の環境各エンティティタイプのデフォルト自動ポリシーで指定されています。環境の一部の範囲では、これらの設定を変更する必要がある場合があります。たとえば、その範囲で、アクションの自動化や制約を変更する場合です。指定した範囲に対してデフォルトをオーバーライドするアクションポリシーを作成できます。
なし
Workload Optimization Manager はビジネストランザクション向けのアクションを推奨しませんが、基盤となるアプリケーション コンポーネントやインフラストラクチャ向けのアクションは推奨します。ビジネストランザクション向けの保留中のアクションチャートは、これらアクションを一覧表示するので、ビジネストランザクションのパフォーマンスに直接影響するリスクを可視化します。
ビジネストランザクションを通じてパフォーマンスを監視する場合は、この SLO を有効にします。
| 属性 |
デフォルト設定およびデフォルト値 |
| トランザクション SLO を有効化 |
オフ Workload Optimization Manager は、モニタした値に基づいて SLO を見積もります。 |
| トランザクション SLO |
なし SLO を有効にすると、Workload Optimization Manager は、デフォルト値である 10 を使用します。これは、別の値に変更できます。 |
トランザクション SLO は、1 秒あたりの許容トランザクションの上限を決定します。トランザクション数が指定された値に達すると、Workload Optimization Manager はリスク指数を 100% に設定します。
ビジネストランザクションを通じてパフォーマンスを監視する場合は、この SLO を有効にします。
| 属性 |
デフォルト設定およびデフォルト値 |
| 応答時間 SLO を有効化 |
オフ Workload Optimization Manager は、モニタした値に基づいて SLO を見積もります。 |
| 応答時間 SLO [ミリ秒] |
なし SLO を有効にすると、Workload Optimization Manager は、デフォルト値である 2000 を使用します。これは、別の値に変更できます。 |

応答時間 SLO は、許容可能な応答時間の上限ををミリ秒単位で決定します。応答時間が 所定の値に達すると、Workload Optimization Manager はリスク指数を 100% に設定します。
サプライ チェーン内のサービスは、内部で開始したリクエストまたはユーザーが開始したリクエストの一部として、定義された測定可能な機能を実行する 1 つまたは複数のアプリケーション コンポーネントを表します。そのパフォーマンスは、アプリケーション パフォーマンスを理解する上で重要ですが、ユーザーエクスペリエンスに間接的に影響するだけです。サービスのコンテキストで、ビジネスアプリケーションの内部経験としてパフォーマンスを測定できます。
詳細については、「アプリケーション コンポーネント(112 ページ) 」および「ビジネス アプリケーション (102 ページ)」を参照してください。
![]() |
| 概要 |
|
| 予算 |
サービスには無制限の予算があります。 |
| 内容 |
「ビジネストランザクション(104 ページ)」 と「ビジネス アプリケーションへの応答時間とトランザクション」 |
| 次からのコンシューマ |
アプリケーション コンポーネント、データベースサーバー、および基礎となるノード |
| ディスカバリ: |
APM ターゲットの場合、Workload Optimization Manager は以下を検出します。 ■ AppDynamics 階層 ■ Dynatrace サービス ■ Instana サービス ■ NewRelic APM アプリケーション/NewRelic サービス(New Relic ONE) 注: APM ターゲットがない場合は、アプリケーショントポロジ機能を使用して独自のサービスを作成できます。詳細については、「アプリケーション トポロジ(116 ページ)」を参照してください。 Kubernetes の場合、Workload Optimization Manager は、環境内に展開した Kubeturbo ポッドを介して Kubernetes サービスを検出します。 |

モニタ対象リソース
Workload Optimization Manager は、次を監視します。
■ 応答時間
指定されたサービスの応答時間(ミリ秒)
Kubernetes の場合、これは、サービスに関連付けられたすべてのアプリケーション コンポーネント レプリカの望ましい加重平均応答時間です。
■ トランザクション
特定のサービスの 1 秒あたりのトランザクション数
Kubernetes の場合、各アプリケーション コンポーネント レプリカが処理できる 1 秒あたりのトランザクションの最大数。
サービスの応答時間とトランザクションチャートには、時間の経過に伴う平均値とピーク/低値が表示されます。指定された SLO に対してパフォーマンスを測定できます。Workload Optimization Manager は、デフォルトで 監視された値に基づいて SLO を推定します。ポリシーに独自の SLO 値を設定できます。
Workload Optimization Manager は、Kubernetes 以外のサービス向けのアクションを推奨しませんが、基盤となるアプリケーションコンポーネント向けのアクションは推奨します。サービス向けの保留中のアクションチャートには、これらのアクションが一覧表示されるため、パフォーマンスに直接影響するリスクを可視化できます。
アプリケーションの評価指標(または KPI)を収集する水平方向に拡張可能な Kubernetes サービスの場合、Workload Optimization Manager は、それらのサービスをサポートするポッド レプリカの数を動的に調整して、アプリケーションの SLO(サービスレベル目標)を満たすのに役立てます。
![]() |
アプリケーションがより少ないリソースで応答時間 SLO を満たすことができる場合、Workload Optimization Manager は、ポッドを一時停止してインフラストラクチャの効率を向上させることを推奨します。

Workload Optimization Manager は、次の状況下ででこれらのアクションを生成します。
■ サービスは、環境に展開した Kubeturbo ポッドによって検出されます。
■ サービスは、「ターゲットの構成ガイド」または「 DIF」の「Instana」 を介して評価指標を収集します。

■
![]() |
これらのサービスポリシーでは、次のことを確認してください。
– 水平スケーリングをオンにします(アップおよび/またはダウン)。
– 応答時間および/またはトランザクション SLO を有効にしてから、目的の SLO 値を指定します。
• 応答時間 SLO
これは、サービスに関連付けられたすべてのアプリケーション コンポーネント レプリカの望ましい加重平均応答時間です。
• トランザクション SLO
これは、各アプリケーション コンポーネント レプリカが処理できる 1 秒あたりのトランザクションの最大数です。
注:
SLO を指定したが、ポリシーで水平スケーリングをオフにした場合、アクションは生成されませんが、参照用に、SLO 値はサービスの応答時間とトランザクション チャートに引き続き表示されます。これにより、これらの SLO に対するパフォーマンスを測定できます。
サービスポリシー設定の伝達
サービスポリシーの設定は、関連付けられたポッドとアプリケーション コンポーネントに伝達され、それらの関係を確立し、コンテキストを提供します。
たとえば、AH-Service_GP というサービスのグループを作成し、そのグループにサービス ポリシー Ah-Test_HScale を適用したとします。範囲をこのグループに設定すると、サービス、アプリケーション コンポーネント、およびコンテナ ポッドのエンティティ ビューに、 Ah-Test_HScale がポリシーとして表示されます。任意のビューでポリシー名をクリックすると、ポリシー設定を表示または変更できます。

![]() |
矛盾を防ぐために、サービスポリシーの SLO 値は、アプリケーション コンポーネントで設定された SLO をオーバーライドします。さらに、アプリケーション コンポーネントの応答時間とトランザクション チャートには、サービス ポリシーで指定された SLO が表示されます。
アクションの自動化に関する考慮事項
次の状況では、アクションの自動化を推奨します。
■ アプリケーションは、展開がサポートする一連の Kubernetes サービスとして実行されます。
■ サービスは、クォータなしの名前空間を介して展開します。
■ 新しくプロビジョニングされたポッドは、同じ CPU 速度のノードに配置されます。
■ 同じワークロードに対してアップストリームの Kubernetes HPA(Horizontal Pod Autoscaling)はありません。
次の状況では、自動化を無効にして手動でアクションを実行することを推奨します。
■ サービスは、クォータがある名前空間を介して展開されます。
■ 新しく作成されたポッドは、異なる CPU 速度のノードでスケジュールされます。
■ サービスには、新しくプロビジョニングされたポッドが保留状態のままになる可能性のある非リソース制約があります。
Workload Optimization Manager は、分析から最良の結果が得られると考えられるデフォルト設定で出荷されます。これらの設定は、環境内の環境各エンティティタイプのデフォルト自動ポリシーで指定されています。環境の一部の範囲では、これらの設定を変更する必要がある場合があります。たとえば、その範囲で、アクションの自動化や制約を変更する場合です。指定した範囲に対してデフォルトをオーバーライドするアクションポリシーを作成できます。
■ アクションの自動化およびオーケストレーション

Workload Optimization Manager は、Kubernetes 以外のサービス向けのアクションを推奨しませんが、基盤となるアプリケーションコンポーネント向けのアクションは推奨します。サービス向けの保留中のアクションチャートには、これらのアクションが一覧表示されるため、パフォーマンスに直接影響するリスクを可視化できます。
■ トランザクション SLO
サービスを通じてパフォーマンスを監視する場合は、この SLO を有効にします。
| 属性 |
デフォルト設定およびデフォルト値 |
| トランザクション SLO を有効化 |
オフ Workload Optimization Manager は、モニタした値に基づいて SLO を見積もります。 |
| トランザクション SLO |
なし SLO を有効にすると、Workload Optimization Manager は、デフォルト値である 10 を使用します。これは、別の値に変更できます。 |
トランザクション SLO は、1 秒あたりの許容トランザクションの上限を決定します。トランザクション数が指定された値に達すると、Workload Optimization Manager はリスク指数を 100% に設定します。
■ 応答時間 SLO
サービスを通じてパフォーマンスを監視する場合は、この SLO を有効にします。
| 属性 |
デフォルト設定およびデフォルト値 |
| 応答時間 SLO を有効化 |
オフ Workload Optimization Manager は、モニタした値に基づいて SLO を見積もります。 |
| 応答時間 SLO [ミリ秒] |
なし SLO を有効にすると、Workload Optimization Manager は、デフォルト値である 2000 を使用します。これは、別の値に変更できます。 |
応答時間 SLO は、許容可能な応答時間の上限ををミリ秒単位で決定します。応答時間が所定の値に達すると、Workload Optimization Manager はリスク指数を 100% に設定します。
■ アクションの自動化およびオーケストレーション
アプリケーションの評価指標(または KPI)を収集する水平方向に拡張可能な Kubernetes サービスの場合、Workload Optimization Manager は、それらのサービスをサポートするポッド レプリカの数を動的に調整して、アプリケーションの SLO(サービスレベル目標)を満たすのに役立てます。
これらのアクションを生成するには、水平スケーリング(アップおよび/またはダウン)をオンにして、サービスポリシーで目的の SLO を指定する必要があります。
これらのアクションと、これらのアクションの自動化に適した環境の詳細については、「Kubernetes サービスのアクション (108 ページ)」を参照してください。
| 属性 |
デフォルト設定およびデフォルト値 |
| 水平スケールダウン |
オフ(無効) |
| 水平スケールアップ |
オフ(無効) |
■ トランザクション SLO
これは、各アプリケーション コンポーネント レプリカが処理できる 1 秒あたりのトランザクションの最大数です。
| 属性 |
デフォルト設定およびデフォルト値 |
| トランザクション SLO を有効化 |
オフ |

| 属性 |
デフォルト設定およびデフォルト値 |
| トランザクション SLO |
なし SLO を有効にすると、Workload Optimization Manager は、デフォルト値である 10 を使用します。これは、別の値に変更できます。 |
■ 応答時間 SLO
これは、サービスに関連付けられたすべてのアプリケーション コンポーネント レプリカの望ましい加重平均応答時間です。
| 属性 |
デフォルト設定およびデフォルト値 |
| 応答時間 SLO を有効化 |
オフ |
| 応答時間 SLO [ミリ秒] |
なし SLO を有効にすると、Workload Optimization Manager は、デフォルト値である 2000 を使用します。これは、別の値に変更できます。 |
■ 最小および最大レプリカ
アプリケーションの特性に基づいて、またはキャパシティを計画している場合は、デフォルト値を調整できます。最大値は、レプリカの過剰プロビジョニングに対する保護手段としても機能します。
| 属性 |
デフォルト設定およびデフォルト値 |
| 最小レプリカ |
1 |
| 最大レプリカ |
10000 |
アプリケーション コンポーネントは、ビジネス アプリケーション(102 ページ)の機能を実行できるようにするためにリソースを消費する、サービス(107 ページ)内のソフトウェア コンポーネント、アプリケーションコード、または処理の単位です。たとえば、Apache Tomcat は、Web 上でさまざまな Java アプリケーションをホストする Java サーブレット コンテナです。
Workload Optimization Manager は、アプリケーション コンポーネントが使用できるリソースの量を調整するためのアクションを推奨できます。

![]() |
| 概要 |
|
| 予算 |
アプリケーション コンポーネントの予算は無制限です。 |
| 内容 |
■ サービス、 ビジネストランザクション(104 ページ)、およびビジネスアプリケーションへの応答時間およびトランザクション ■ エンドユーザーへの応答時間、トランザクション、ヒープ、残りの GC キャパシティ、およびスレッド |
| 消費するもの |
ノードのリソースを計算 |
| ディスカバリ: |
Workload Optimization Manager は以下を検出します。 ■ Apache Tomcat ■ AppDynamics ノード ■ Dynatrace プロセス ■ NewRelic APM アプリケーションインスタンス ■ Application インサイトコンポーネント ■ SNMP ■ WMI ■ Kubernetes 環境のデータ インジェスト フレームワーク メトリック |
モニタ対象リソース
実際にモニタされるリソースは、アプリケーションのタイプによって異なります。このリストには、表示されるすべてのリソースが含まれます。
■ 仮想 CPU(VCPU)
ホスティング VM に割り当てられた VCPU の使用率
(メガヘルツ(MHz)単位で測定)
■ 仮想メモリ(VMem)
ホスティング VM に割り当てられた VMem の使用率
(キロバイト(KB)単位で測定)
■ トランザクション
Workload Optimization Manager は、キートランザクション(ユーザーがアプリケーションのキーとしてマークしたトランザクション)を検出します。

1 秒あたりのトランザクションで測定された特定のエンティティに対する
1 秒あたりの割り当て済みトランザクションの使用率
■ Heap
アプリケーションサーバーのヒープの使用率
(キロバイト(KB)単位で測定)
■ Response Time
サーバーに割り当てられた応答時間の使用率
(ミリ秒で測定)
■ 接続
接続キャパシティの使用率。データベース サーバーにのみ適用
(接続で測定)
■ 残りのガベージコレクション容量
ガベージコレクションに費やされていないサーバーの稼働時間の割合稼働時間で
測定(%)
■ スレッド
サーバーのスレッド容量の使用率
(スレッド数で測定)
アプリケーション コンポーネント チャートには、時間の経過に伴う平均値とピーク/低値が表示されます。指定された SLO に対してパフォーマンスを測定できます。デフォルトでは、Workload Optimization Manager は、アプリケーション コンポーネントのデフォルトポリシーで SLO を有効化しません。モニタされた値に基づいて SLO を推定しますが、分析ではこれらの値を使用しません。
注:
Kubernetes 環境では、サービス ポリシーで定義された SLO が、関連するアプリケーション コンポーネントで設定された SLO をオーバーライドして、競合を防ぎます。さらに、アプリケーション コンポーネントの応答時間とトランザクションチャートには、サービスポリシーで指定された SLO が表示されます。詳細については、「Kubernetes Service のアクション(108 ページ)」を参照してください。
Resize
パフォーマンスを維持するために、次のリソースのサイズを変更します。
■ スレッドプール
■ 接続
■ Heap
アプリケーションコンポーネントがヒープと残りのガーベジコレクション(GC)キャパシティを販売し、基盤となる VM またはコンテナが VMem を販売する場合、Workload Optimization Manager は、ヒープのサイズ変更アクションを推奨します。
注:
Workload Optimization Manager がサイズ変更できるリソースは、アプリケーションとデータベースのターゲットから検出されるプロセスによって異なります。『ターゲット構成ガイド』で、特定のターゲットのトピックを参照して、サイズを変更できるリソースのリストを確認してください。
Workload Optimization Manager は、分析から最良の結果が得られると考えられるデフォルト設定で出荷されます。これらの設定は、環境内の環境各エンティティタイプのデフォルト自動ポリシーで指定されています。環境の一部の範囲では、これらの設定を変更する必要がある場合があります。たとえば、その範囲で、アクションの自動化や制約を変更する場合です。指定した範囲に対してデフォルトをオーバーライドするアクションポリシーを作成できます。
アプリケーション コンポーネントのアクションの詳細については、「アプリケーション コンポーネントのアクション (114ページ)

| アクション |
デフォルト モード |
| ヒープのサイズ変更(アップまたはダウン) |
推奨 |
| スレッドプールのサイズ変更(アップまたはダウン) |
推奨 |
| 接続のサイズ変更(アップまたはダウン) |
推奨 |
アクション オーケストレーションにアクション スクリプト(92 ページ) を使用できます。サードパーティのオーケストレーター(ServiceNow など)はサポートされていません。
この SLO を有効にして、アプリケーション コンポーネントのパフォーマンスを監視します。
注:
Kubernetes 環境では、サービス ポリシーで定義された SLO が、関連するアプリケーション コンポーネントで設定された SLO をオーバーライドして、競合を防ぎます。さらに、アプリケーション コンポーネントの応答時間とトランザクションチャートには、サービスポリシーで指定された SLO が表示されます。詳細については、「Kubernetes Service のアクション(108 ページ)」を参照してください。
| 属性 |
デフォルト設定およびデフォルト値 |
| トランザクション SLO を有効化 |
オフ Workload Optimization Manager は、モニタした値に基づいて SLO を見積もります。 |
| トランザクション SLO |
なし SLO を有効にすると、Workload Optimization Manager は、デフォルト値である 10 を使用します。これは、別の値に変更できます。 |
トランザクション SLO は、1 秒あたりの許容トランザクションの上限を決定します。トランザクション数が指定された値に達すると、Workload Optimization Manager はリスク指数を 100% に設定します。
この SLO を有効にして、アプリケーション コンポーネントのパフォーマンスを監視します。
注:
Kubernetes 環境では、サービス ポリシーで定義された SLO が、関連するアプリケーション コンポーネントで設定された SLO をオーバーライドして、競合を防ぎます。さらに、アプリケーション コンポーネントの応答時間とトランザクションチャートには、サービスポリシーで指定された SLO が表示されます。詳細については、「Kubernetes Service のアクション(108 ページ)」を参照してください。
| 属性 |
デフォルト設定およびデフォルト値 |
| 応答時間 SLO を有効化 |
オフ Workload Optimization Manager は、モニタした値に基づいて SLO を見積もります。 |
| 応答時間 SLO [ミリ秒] |
なし SLO を有効にすると、Workload Optimization Manager は、デフォルト値である 2000 を使用します。これは、別の値に変更できます。 |
応答時間 SLO は、許容可能な応答時間の上限ををミリ秒単位で決定します。応答時間が所定の値に達すると、Workload Optimization Manager はリスク指数を 100% に設定します。
ここで設定するヒープ使用率は、Workload Optimization Manager がキャパシティを 100% とみなす既存キャパシティの割合を指定します。たとえば、値 80 は、Workload Optimization Manager が 80% の使用率をキャパシティ 100% と見なすことを意味します。

| 属性 |
デフォルト値 |
| ヒープ使用率(%) |
80 |
Workload Optimization Manager は、スケーリングを判断する際に、ヒープ使用率および残りの GC キャパシティ(ガベージ コレクションで費やされなかった CPU 時間)を使用します。ヒープ使用率が 80%、つまりキャパシティの 100% であると仮定します。ただし、残りの GC キャパシティが少なくとも 90%(つまり、ガベージ コレクションで費やされた CPU 時間が 10% 以下のみ)である場合、ヒープ使用率が 80% であっても、不足を示しません。その結果、Workload Optimization Manager は、ヒープのスケーリングを推奨しません。
ヒープ使用率が低く、残りの GC キャパシティが多い場合、Workload Optimization Manager はヒープのサイズ変更を推奨します。逆の場合でも、Workload Optimization Manager はヒープのサイズ変更を推奨します。
この増分は、アプリケーション コンポーネントのヒープをスケーリングするときに加算または減算する単位数を指定します。
| 属性 |
デフォルト値 |
| ヒープスケーリングの増分(MB) |
128 |
アプリケーション コンポーネントを動作させるのに必要な値以下に増分値を設定しないでください。増分が低すぎる場合、アプリケーション コンポーネントが動作するための十分なヒープがない可能性があります。割り当てを減らす場合、Workload Optimization Manager はアプリケーション コンポーネントを増分値未満のままにしません。たとえば、 デフォルト値が 128 の場合、Workload Optimization Manager は、ヒープを 128 MB 未満に減らすことはできません。
Workload Optimization Manager を使用すると、追加のアプリケーション データをプラットフォームに取り込むことなく、独自のビジネスアプリケーション(102 ページ)、ビジネス トランザクション(104 ページ)、およびサービス(107 ページ) を作成できます。これは、Workload Optimization Manager のサプライチェーンに表示されるアプリケーションスタックにギャップがある環境に役立ちます。たとえば、AppDynamics や Dynatrace などのアプリケーション監視対象がない場合、サプライチェーンにビジネスアプリケーションは表示されません。ユーザーが作成したアプリケーション エンティティは、これらのギャップに対処します。
新しいアプリケーション エンティティを作成するときは、パフォーマンスを測定する環境内の相互に関連するアプリケーション エンティティとノード(つまり、アプリケーション エンティティをサポートするインフラストラクチャ)を特定します。次に、Workload Optimization Manager は、それらをサプライ チェーン内でリンクし、統合されたグループとして表します。新しいアプリケーション エンティティのコンテキストでグループの全体的なパフォーマンスを監視し、個々のエンティティとノードにドリルダウンして詳細を確認できます。

![]() |
Workload Optimization Manager は、ユーザーが作成したアプリケーション エンティティの分析を実行しませんが、自動検出されたエンティティの場合と同じ方法で、潜在的なリスクを集計します。
アプリケーション エンティティの作成後、Workload Optimization Manager はそれをグローバル サプライ チェーン内でカウントし、関連するチャートに追加します(たとえば、パフォーマンス リスクのある新しいサービスを作成した場合、トップ サービス チャートにリストされることがあります)。新規作成したエンティティをドリルダウンして、そのパフォーマンスを監視します。[検索(Search)] を使用してアプリケーション エンティティを見つけ、それを範囲として設定することもできます。
注:
サプライ チェーンで新しく作成されたエンティティが表示されるまで、最大 10 分かかる場合があります。
アプリケーション エンティティの作成
1.
![]() |
2. [アプリケーション トポロジ(Application Topology)] を選択します。

3. [新規アプリケーショントポロジ(New Application Topology)] をクリックし、[自動(Automatic)] または [手動(Manual)] を選択します。
■ 自動
タグ付きエンティティで構成される新しいアプリケーション エンティティを作成します。たとえば、「Production」タグがある VM で構成される新しいビジネスアプリケーションを作成します。
a. 作成するアプリケーション エンティティ タイプを選択します。

b. Workload Optimization Manager が作成するアプリケーション エンティティを簡単に識別できるようにエンティティ名のプレフィックスを入力します。
c. 基礎となるエンティティを識別するタグを指定します。
■ 手動
特定のアプリケーション エンティティとノード一式で構成される新しいアプリケーション エンティティを作成します。
a. 作成するアプリケーション エンティティ タイプを選択します。
b. アプリケーション エンティティに名前を付けます。
c. 基礎となるアプリケーション エンティティとノードを選択します。
d. Direct Linkを有効または無効にします。
– 無効(デフォルト)
Direct Link が無効になっている場合、Workload Optimization Manager は、作成しているアプリケーション エンティティのコンテキスト ベースの定義を作成し、エンティティが進化するにつれてその定義を自動的に更新します。これにより、最小限の労力で柔軟な定義を作成できます。
指定した基になるアプリケーション エンティティおよびノードは、定義を作成するための「シード エンティティ」として機能します。Workload Optimization Manager は、これらのシード エンティティを使用して、サプライ チェーンの最上位のエンティティとその他の関連エンティティ(「リーフ エンティティ」)を識別し、新しいコンテキスト ベースの定義を作成します。その結果、ご使用の環境に厳密に一致するアプリケーション トポロジが得られます。
たとえば、最初の目的は、複数のサービス(シード エンティティ)で構成される新しいビジネスアプリケーション エンティティを作成することであり、サービスレベルでパフォーマンスをモニタできるようにします。ただし、パフォーマンスに影響を与える可能性のある他のエンティティを認識していない可能性があるため、選択した範囲外のパフォーマンスの問題を特定して解決するのにより多くの時間がかかります。Direct Linkを無効にすると、Workload Optimization Manager は、サービスをサポートするアプリケーション コンポーネントと VM (リーフ エンティティ) を検出し、それらをサプライ チェーンに表示する場合があります。その結果、検出されたアプリケーション スタックの各レベルでのパフォーマンス リスクを示すビジネスアプリケーションのより完全な表現が得られます。ビジネスアプリケーションの構成が変更されると、Workload Optimization Manager は定義を自動的に更新し、サプライ チェーン ビューを最新の状態に保ちます。
– 有効化
Direct Link が有効になっている場合、Workload Optimization Manager は、選択したエンティティのみに基づいて定義を作成します。このオプションは、定義を完全に制御する必要がある場合に最適です。たとえば、パフォーマンス モニタの範囲を特定のエンティティに制限する必要がある場合があります。
4. [定義の作成(Create Definition)] をクリックします。

![]() |
クラウド ネイティブ環境の場合、Workload Optimization Manager は以下を検出します。

| エンティティタイプ |
Kubernetes オブジェクトまたは参照 |
注記 |
|
|
|
サービスを構成する Pod は一時的ですが、サービスは永続的です。サービス エンティティは、サービスをサポートするために実行されたレプリカの数の履歴追跡も提供します。 |
| Container |
環境に展開する個々のコンテナ。サービスをサポートするコンテナ インスタンスはいつでも変更される可能性があるため、これらは一時的と見なされます。 |
|
| ポッド |
これらは、Kubernetes で作成および管理できる、展開可能な最小のコンピューティング ユニットです。1 つのコンテナポッドには、複数のコンテナエンティティを含めることができます。これらも一時的と見なされます。 |
|
| コンテナの仕様 |
同様のプロパティを持つコンテナを収集する永続的なエンティティ。Kubernetes の場合、コンテナの仕様には、制限と要求のサイズ仕様が含まれます。Workload Optimization Manager のサプライ チェーンでは、レプリカの数は、コンテナの仕様に含まれるコンテナ エンティティの数にマップされます。Workload Optimization Manager では、永続的なコンテナの仕様は、その一時的なコンテナの履歴データと、過去に実行されたすべてのレプリカを保持します。 |
|
| コントローラ |
展開など、Kubernetes 環境のさまざまなコントローラにマップする永続的なエンティティまたはステートフル セット。単一のワークロード コントローラには、1 つ以上の コンテナ仕様エンティティを含めることができ、1 つ以上の実行中のレプリカ ポッドに関連付けることができます。 サプライチェーンでは、ワークロードコントローラは、名前空間クォータがコンテナ仕様のサイズ変更アクションに与える影響を公開します。ワークロード コントローラは、そのサプライチェーンにあるコンテナのサイズ変更アクションを集約します。このようにして、ワークロード コントローラの 1 つのアクションに複数のコンテナ アクションを含めることができます。 |
|
| 名前空間 |
各名前空間のワークロードの論理グループは、特定のコンテナ クラスタ内で一意である必要があります。名前空間のリソース クォータを指定して、そのワークロードで使用できるコンピューティング リソースのキャパシティを制限できます。ワークロードの最適化マネージャはサイズ変更の実行をブロックします |

| エンティティタイプ |
Kubernetes オブジェクトまたは参照 |
注記 |
|
|
|
名前空間クォータを超えるサイズ変更アクションの実行をブロックし、ワークロードのサイズ変更に対応するために必要なクォータの増加を特定します。 OpenShift の場合、名前空間はプロジェクトに相当します。 |
| クラスタ |
VM コレクション(Kubernetes ではノードと呼ばれます)。コンテナ クラスタ範囲はアクションを集約しますこれにより、クラスタの状態を 1 つのビューで確認できます。これにより、ワークロードの観点からクラスタの正常性を把握できます。 |
|
| ノード |
ワークロードにコンピューティングリソースを提供するマシン。Workload Optimization Manager は、クラスタのリソースを管理するために VM でのアクションを推奨します。移動するアクション ポッドは、ワークロードとノードを水平にスケーリングします。ワークロードの最適化 Manager は、これらのアクションを推奨して、ノードの輻輳を防止するか、リソースを統合する機会を活用します。 Workload Optimization Manager は、ノードの役割とマスターノードを検出できます。 同じロールのノードを一意のホストに保持するポリシーを作成するか、 可用性ゾーン プロバイダー、およびマスター ノードの一時停止を無効にするポリシー。Workload Optimization Manager は、ノード プールと OpenShift マシン セットも検出して表示します。 |
|
| PV |
コンテナ ポッドがボリュームに接続されている場合、Workload Optimization Manager はそれを永続ボリューム(PV)として検出し、どのポッドが PV に接続されているかを示します。 |
このセクションでは、クラウド ネイティブ インフラストラクチャに固有の Workload Optimization Manager エンティティについて説明します。サービス、仮想マシン、およびボリューム エンティティの説明は、『ユーザーガイド』の他のセクションにあります。
アプリケーションコンテナは、アプリケーションをホストするコンポーネントを含むソフトウェアのスタンドアロンの実行可能なイメージです。

![]() |
| 概要 |
|
| 予算 |
コンテナは、ホストされているアプリケーションにリソースを販売することによって、その予算を取得します。 |
| 供給するもの |
使用するアプリケーションのリソース ■ 仮想 CPU ■ 仮想メモリ |
| 消費するもの |
コンテナ ポッド、仮想マシン、および仮想データセンターからのリソース。 |
| 検出を介するもの |
Kubernetes の場合、Workload Optimization Manager は、環境内に展開した Kubeturbo ポッドを介してコンテナを検出します。 コンテナでホストされる Dynatrace および AppDynamics の場合: ■ Dynatrace: Workload Optimization Manager は、プロセスのメタデータを通じてコンテナを検出します。 ■ AppDynamics: Workload Optimization Manager は、コンテナ オブジェクトを介してコンテナを検出します。 |
モニタ対象リソース
Workload Optimization Manager は、次のコンテナのリソースをモニターします。
VMem

メモリ制限に対する、コンテナによって使用されている仮想メモリ(制限が設定されていない場合、ノード容量が使用されます)。メガバイト(MB)単位で測定
VMem 要求
メモリー要求に対する、コンテナによって使用されている仮想メモリ(該当する場合)。メガバイト(MB)単位で測定
VCPU
CPU 制限に対する、コンテナによって使用されている CPU(制限が設定されていない場合、ノード容量が使用されます)。ミリコア(mCores)で測定。
VCPU 要求
CPU 要求に対する、コンテナによって使用されている仮想 CPU(該当する場合)。ミリコア(mCores)で測定。
VCPU スロットリング
応答時間に影響を与える可能性のあるコンテナ vCPU のスロットリング。コンテナ仕様に関連付けられたすべてのコンテナのスロットリングのパーセンテージとして表されます。コンテナの [キャパシティと使用(Capacity and Usage)] チャートでは、使用済みの値と使用率の値は実際のスロットリング パーセンテージを反映しますが、キャパシティの値は常に 100% です。
Resize
コンテナのサイズを変更して、リソースを最適に使用できるようにします。デフォルトでは、コンテナは一貫してサイズ変更されます。これにより、同じワークロード タイプの同じコンテナのすべてのレプリカで、リソースのサイズを一貫して変更できます。
vCPU 制限のサイズ変更の場合、Workload Optimization Manager は、使用率のパーセンタイルが低い場合でも、vCPU スロットリングに関連する遅い応答時間に対処するために、サイズ変更アクションを推奨します。特に、突然のスロットリング スパイクの場合、関連するサイズ変更アクションが保持されるため、スパイクが消えた後でもこれらのアクションを評価し、それらを実行してスパイクの再発を防ぐことができます。スロットリングが低下しても、Workload Optimization Manager はサイズダウン アクションをすぐには推奨しません。これは、サイズ変更の推奨とサイズダウンの推奨が後続して行われる可能性があるためです。代わりに、過去のスロットリングを評価して、サイズ変更アクションが最終的に安全に実行できる時期を決定します。これらのアクションの適時性を確保し、推奨する最適なサイズ変更値に到達するために、Workload Optimization Manager は、高速および低速移動のスロットル平均を計算し、平滑化された平均および日次平均をチャートに表示します。
Workload Optimization Manager は、ワークロード コントローラ(130 ページ)を介してコンテナのサイズ変更アクションを表示および実行します。開催日をお間違いのないよう、範囲をコンテナに設定すると、アクションは表示されません。
アクションは、アプリケーション エンティティと基礎となるコンテナ インフラストラクチャにも伝播し、アプリケーションとコンテナ環境の正常性に対するこれらのアクションの影響を示します。
ポッドはサイズ変更のたびに再起動する必要があるため、複数のコンテナサイズ変更アクションを実行すると、非常に混乱が生じる可能性があります。単一のワークロード コントローラに関連するコンテナ拡張グループのレプリカの場合、Workload Optimization Manager はサイズ変更を統合します。混乱を最小限に抑えるために、アクションを 1 つのマージされたアクションに統合します。マージされたアクションが(関連付けられたワークロード コントローラを介して)実行されると、関連するすべてのコンテナ仕様のすべてのサイズ変更が同時に変更され、ポッドは 1 回再起動します。
![]() |

デフォルトでは、コンテナのサイズ変更アクションは、ワークロード コントローラ レベルで [手動(Manual)]モードに設定されます。つまり、Workload Optimization Manager はアクションを自動的に実行しないので、実行するアクションを手動で選択できます。Workload Optimization Manager の外部でアクションを実行する場合は、ワークロード コントローラ ポリシーを作成し、サイズ変更アクションモードを [推奨(推奨)] に設定します。アクションを自動化するには、ワークロード コントローラ ポリシーを作成し、サイズ変更アクション モードを [自動(Automatic)] に設定します。
![]() |
これらのチャートも:
■ 参考のために、日次平均パーセンタイルとスロットリングをプロットします。
■ アクションの実行後に予測されたパーセンタイルを表示します。同じワークロードコントローラで以前にサイズ変更アクションを実行したことがある場合、チャートは、日次平均使用率の結果の改善を示します。
まとめると、これらのチャートにより、Workload Optimization Manager のサイズ変更の推奨事項を推進する傾向を簡単に認識することができます。
注:
コンテナ仕様ポリシーでスケーリング制約を設定して、パーセンタイルの計算を調整できます。詳細については、「積極性 と観察期間
(129 ページ)」を参照してください。
Workload Optimization Manager は、サイズ変更値が通常の範囲内にある場合はサイズ変更を自動化し、サイズ変更値が範囲外にある場合はより控えめなアクションをポストできます。これを行うには、ポリシーで特定のアクション モードと調整済みスケーリング値を設定します。
たとえば、vMem 制限のサイズ変更を検討してください。メモリ需要が増加すると、Workload Optimization Manager は、正常範囲内に収まる vMem 制限サイズ変更を自動的に実行できます。コンテナ仕様が通常の範囲を超えるメモリを要求する場合、構成した調整済みスケーリング設定に応じて、Workload Optimization Manager はアクションを無視するか、レビューのために投稿します。

ポリシーで次の調整されたスケーリング設定を想定します。
![]() |
■ コンテナ仕様ポリシーの [操作制約(Operational Constraints)] 設定は、100 MB から 500 MB を通常範囲として指定します。
■ ワークロード コントローラ ポリシーで サイズ変更アクションが[自動(Automatic)] に設定されている場合、Workload Optimization Manager は、最大しきい値を下回るサイズ アップアクションと最小しきい値を上回るサイズ ダウンアクションを自動化します。
注:
アクションモードが [推奨(Recommend)] の場合、Workload Optimization Manager は、レビュー用にアクションを投稿します。これらのアクションは、Workload Optimization Manager 外のみで実行できます。
■ コンテナ仕様ポリシーでは、vMem Limit Resize Above Max と vMem Limit Resize Below Min のアクションモードが、
[無効(Disabled)] に設定されているので、Workload Optimization Manager は、通常範囲外のサイズ変更アクションを生成しません。
■ vMEM 増分定数が、コンテナ仕様ポリシーで定義されていないため、Workload Optimization Manager は、デフォルト値である 128 MB を使用します。
これらの 2 つのポリシーが有効な場合:
■ 200 MB の vMEM 制限があるコンテナ仕様を 328 MB にサイズ変更する必要がある場合、Workload Optimization Manager は自動的に 328 MB にサイズ変更します。
■ 200 MB の vMEM 制限を持つコンテナ仕様を 72 MB にサイズ変更する必要がある場合、Workload Optimization Manager はアクションを生成しません。 vMEM 制限は 200 MB のままです。
注:
アクションポリシーには、特定のポリシーの影響を受けるエンティティを決定するための範囲が含まれています。2 つ以上のポリシーが同じエンティティに影響を与える可能性があります。他のポリシー設定の場合と同様に、Workload Optimization Manager は、影響するエンティティに対して一番控えめな設定を使用します。
調整済みスケーリングの場合、有効なアクションモードは、一番控えめになり、効果的に調整されているスケーリング範囲は、特定のエンティティに影響する複数のポリシーの中で最も狭い範囲となります(最小最大値と最大最小値)。詳細については、 「ポリシー範囲」(86 ページ)を参照してください。
Workload Optimization Manager は、分析から最良の結果が得られると考えられるデフォルト設定で出荷されます。これらの設定は、環境内の環境各エンティティタイプのデフォルト自動ポリシーで指定されています。一部の範囲の場合使用環境では、これらの設定を変更する必要

がある場合があります。たとえば、アクションの自動化やを変更する場合その範囲の制約。指定した範囲に対してデフォルトをオーバーライドするアクションポリシーを作成できます。
サイズ変更
コンテナのサイズを変更して、リソースを最適に使用できるようにします。デフォルトでは、コンテナは一貫してサイズ変更されます。これにより、同じワークロード タイプの同じコンテナのすべてのレプリカで、リソースのサイズを一貫して変更できます。
Workload Optimization Manager は、ワークロード コントローラ(130 ページ)を介してコンテナのサイズ変更アクションを表示および実行します。開催日をお間違いのないよう、
範囲をコンテナに設定すると、アクションは表示されません。
| アクション |
デフォルト モード |
|
| コンテナ |
ワークロードコントローラ |
|
| サイズ変更 |
なし |
手動(自動化可能) |
詳細については、「コンテナ アクション」(123 ページ)を参照してください。
■ 範囲ポリシーのグループの場合:
| 属性 |
デフォルト設定 |
| 一貫したサイズ変更 |
オフ |
コンテナのグループに対してポリシーを作成し、[一貫したサイズ変更(Consistent Resizing)] をオンにすると、Workload Optimization Manager は、すべてのグループ メンバーを同じサイズにサイズ変更します。これにより、それらすべてがグループ内のリソース コモディティそれぞれの上限の使用率をサポートするようになります。たとえば、コンテナ A が CPU の上限使用率を示し、コンテナ B がメモリの上限使用率を示しているとします。コンテナのサイズ変更アクションによって、すべてのコンテナがコンテナ A を満足させるための CPU 容量と、コンテナ B を満足させるためのメモリ容量を持つことになります。
影響を受けたサイズ変更については、[Actions List] にグループ内の各コンテナの個々のサイズ変更アクションが表示されます。サイズ変更を自動化した場合、ワークロードの中断を回避する方法として、Workload Optimization Manager が各サイズ変更を個別に実行します。
■ 自動検出グループの場合 :
Workload Optimization Manager は、Deployments、ReplicationControllers、ReplicaSets、DaemonSets、StatefulSets などの Kubernetes グループを検出し、各グループの読み取り専用ポリシーで [一貫したサイズ変更(Consistent Resizing)] を自動的に有効にします。 すべてのメンバーのサイズを一貫して変更する必要がない場合は、グループ用に別のポリシーを作成し、[一貫したサイズ変更(Consistent Resizing)] をオフにします。
コンテナ仕様は、すべての一時コンテナレプリカの共有定義です。これは、コンテナの使用状況の履歴データを保持する永続的なエンティティであり、Workload Optimization Manager は、コンテナのサイズ設定を判断するためにこのデータを利用します。使用率データには、以下が含まれます。
■ すべてのコンテナレプリカで使用される vCPU
■ vCPU リクエストキャパシティ(該当する場合)
■ すべてのコンテナレプリカで使用される vMem
■ vMem リクエストキャパシティ(該当する場合)

![]() |
| 概要 |
|
| 予算 |
なし |
| 内容 |
該当なし |
| 消費するもの |
該当なし |
| 検出を介するもの |
Kubeturbo メディエーションポッド |
モニタ対象リソース
コンテナ仕様のリソースを表示すると、ワークロードで実行されているコンテナのインスタンスの使用履歴が表示されます(ワークロード名が同じであると仮定)。このチャートは、再起動または再展開を行った場合でも使用率の傾向を示します。
なし
コンテナ仕様は、一時的なコンテナの使用状況の履歴データを保持します。Workload Optimization Manager は、このデータを使用してコンテナのサイズ変更を正確に決定しますが、コンテナ仕様自体のアクションは推奨しません。
注:
コンテナのサイズ変更アクションを表示するには、関連するコンテナのワークロードコントローラに範囲を設定します。保留中のアクションチャートに移動し、[すべて表示(Show All)] をクリックして完全なリストを表示します。コンテナ アクションの詳細については、「コンテナ アクション(123 ページ)」を参照してください。
サイドカーコンテナ仕様の制約
Kubernetes サービスには、サイドカー コンテナ仕様が含まれる場合があり、これにより、セキュリティまたはロギング サービスなどの実行中のポッドに追加サービスが提供されます。ポッド作成時に挿入されたサイドカーは、親のワークロード コントローラから更新できないため、サイズ変更アクションが失敗します。
挿入されたサイドカーでサイズ変更アクションが実行されないようにするために、Workload Optimization Manager はそれらを [挿入されたサイドカー/すべての ContainerSpecs(Injected Sidecars/All ContainerSpecs)] というグループに追加します。このグループは、サイズ変更のアクション モードを 以下に設定する読み取り専用ポリシーを適用します。
[推奨(Recommend)] これは、Workload Optimization Manager の外部でのみサイズ変更を実行できることを意味します。親ワークロード コントローラは、非サイドカー コンテナの仕様を通常どおりサイズ変更し続けます。

Workload Optimization Manager は、分析から最良の結果が得られると考えられるデフォルト設定で出荷されます。これらの設定は、環境内の環境各エンティティタイプのデフォルト自動ポリシーで指定されています。環境の一部の範囲では、これらの設定を変更する必要がある場合があります。たとえば、その範囲で、アクションの自動化や制約を変更する場合です。指定した範囲に対してデフォルトをオーバーライドするアクションポリシーを作成できます。
次の設定は、調整されたスケーリングに影響します。
| 設定 |
デフォルトモード |
| vCPU Request Resize Below Min |
推奨(Recommend) |
| vCPU Limit Resize Above Max |
推奨(Recommend) |
| vCPU Limit Resize Below Min |
推奨(Recommend) |
| vMem Request Resize Below Min |
推奨(Recommend) |
| vMem Limit Resize Above Max |
推奨(Recommend) |
| vMem Limit Resize Below Min |
推奨(Recommend) |
[推奨(Recommend)] のデフォルトモードとは、アクションのサイズ変更値が、通常範囲(コンテナ仕様ポリシーで定義済み)外で、Workload Optimization Manager がレビュー用にアクションを投稿することを意味します。これらのアクションは、Workload Optimization Manager 外のみで実行できます。アクション モードを [無効(Disabled)] に設定すると、Workload Optimization Manager は、アクションを生成しません。
調整済みスケーリングの概要については、「コンテナ用調整済みスケーリング(124 ページ)」を参照してください。
Workload Optimization Manager は、コンテナ仕様の調整されたスケーリングを設定するために、操作上の制約としてサイズ変更のしきい値を使用します。調整済みスケーリングの概要については、「コンテナ用調整済みスケーリング(124 ページ)」を参照してください。
| 属性 |
デフォルト値 |
| VCPU リクエストのサイズ変更最小しきい値(mCores) |
10 |
| VCPU 制限サイズ変更最小しきい値(mCores) |
500 |
| VCPU 制限サイズ変更最高しきい値(mCores) |
64000 |
| VMEM リクエストサイズ変更最小しきい値(MB) |
10 |
| VMEM サイズ変更最小しきい値(MB) |
10 |
| VMEM サイズ変更最大しきい値(MB) |
1048576 |
Workload Optimization Manager は、指定のサイズ変更存分の視点で変更します。
| 属性 |
デフォルト値 |
| VCPU 制限と VCPU リクエストの増分定数(mCores) |
100 |
| VMEM 制限および VMEM リクエスト(MB)の増分定数 |
128 |
たとえば、vCPU リクエスト増分が 100 mCore であり、コンテナに対して 800 mCore をリクエストしたとします。Workload Optimization Manager は、100 単位でリクエストを減らし、700 mCore に下げることを推奨します。

vMem の場合、増分値をコンテナの操作に必要な値未満に設定しないでください。vMem 増分が低すぎる場合、Workload Optimization Manager は、不十分な vMem を割り当てる場合があります。十分に活用されていないコンテナの場合、Workload Optimization Manager は、増分量ごとに vMem 配置を減らしますが、コンテナの vMem がゼロになることはありません。たとえば、これを 128 に設定した場合、Workload Optimization Manager は、vMem を 128 MB 未満にすることはできません。
(デフォルトポリシーのみ)
| 属性 |
デフォルト値 |
| サイズ変更料金 |
高値 |
コンテナのリソースをサイズ変更する場合、Workload Optimization Manager は、vMem と vCPU の最適な値を計算します。ただし、必ずしも 1 つのアクションでその値を変更するとは限りません。Workload Optimization Manager は、次のように、[サイズ変更料金(Rate of Resize)] 設定を使用して、1 つのアクションで変更を加える方法を決定します。
■ 低
値を 1 増分だけ変更します。たとえば、サイズ変更アクションが、vMem の増分を求め、増分が 128 に設定された場合、Workload Optimization Manager は、vMem を 128 MB に増加させます。
■ [Medium]
現在の値と最適な値の差異の 1/4 の増分で値を変更します。たとえば、vMem の現在の値が、2 GB で、最適な vMem が 10 GB の場合、Workload Optimization Manager は、vMem を 4 GB(または、増分定数で許可される値にできるだけ近い値)に増加させます。
■ 高
値を最適値になるように変更します。たとえば、現在の vMem が 2 GB で、最適な vMem が 8 GB の場合、Workload Optimization Manager は vMem を 8 GB(または、増分定数で許可される値にできるだけ近い値)に増加させます。
Workload Optimization Manager は、これらの設定を使用して、vCPU および vMEM の使用率パーセンタイルを計算します。次に、特定の期間の観測値に基づいて、使用率を改善するためのアクションを推奨します。
■ Aggressiveness
| 属性 |
デフォルト値 |
| Aggressiveness |
第 99 パーセンタイル |
vCPU と vMEM のパフォーマンスを評価する場合、Workload Optimization Manager は、リソース使用率をキャパシティのパーセンテージとみなします。使用率は、使用可能なキャパシティを増加させるか、減少させるかのいずれかに拡張するためのアクションを実行します。使用率を測定するために、分析では特定の使用率のパーセンタイルが考慮されます。たとえば、第 99 パーセンタイとします。パーセンタイルの使用率は、確認されたサンプルの 99% がそれ未満となる最高値のことです。これを平均使用率、つまり、観測された「すべて」のサンプルの平均と比較します。
パーセンタイルを使用することで、Workload Optimization Manager はより関連性の高いアクションを推奨できます。これはクラウドにとって重要であり、分析によってクラウドの柔軟性をより効果的に利用できるようになります。スケジュール済みのポリシーでは、実行が後に延期された場合、より関連性の高いアクションが実行可能なままになる傾向があります。
たとえば、コンテナの CPU のキャパシティを減らすための判断を検討してみましょう。パーセンタイルを使用しない場合、Workload Optimization Manager は認識されたピーク使用率未満にサイズ変更することはありません。ほとんどのコンテナでは、ピーク CPU が高レベルに到達するまで時間があります。コンテナの使用率が 1 回だけ 100% に到達したとします。パーセンタイルのメリットがなければ、Workload Optimization Manager はそのコンテナに割り当てられた CPU を削減しません。
[Aggressiveness] では、最も高い使用率の値を 1 つ使用する代わりに、Workload Optimization Manager は設定したパーセンタイルを使用します。上記の例では、1 つの CPU バーストが 100% であると想定していますが、サンプルの 99% については CPU は 50% を超えていません。[積極性(Aggressiveness)] を第 99 パーセンタイルに設定すると、Workload Optimization Manager は、コンテナの CPU 割り当てを減らす機会として見なすことができます。

つまり、パーセンタイルは、持続性のあるリソース使用率を評価し、サンプルのわずかな部分で発生したバーストは無視します。これは、次のようなサイズ変更のアグレッシブ性と見なすことができます。
– 第 100 パーセンタイル:最もアグレッシブ性が低く、常に最大限に保証されたパフォーマンスを必要とする重要なワークロードに推奨されます。
– 第 99 パーセンタイル(デフォルト)- 最大のパフォーマンスと節約を達成する推奨設定です。
– 第 90 パーセンタイル:一番積極性があり、リソース使用率に耐えられる非実稼働ワークロードに推奨されます。
■ Max Observation Period
| 属性 |
デフォルト値 |
| Max Observation Period |
[Last 30 Days] |
リソース使用率のパーセンタイルの計算を改善するために、考慮すべきサンプル時間を設定できます。Workload Optimization Manager は、サンプル期間として指定した日数までの過去データを使用します(データベースにわずかな日数分のデータしかない場合は、保存されているすべての過去データを使用します)。
期間が短いと、Workload Optimization Manager が使用率のパーセンタイルを計算する際に考慮するデータポイントが少なくなります。これにより、よりダイナミックで柔軟なサイズ変更が行われますが、期間が長くなると、安定性は高く、柔軟性は低いサイズ変更になります。次の設定を行うことができます。
– 柔軟性が低い:[Last 90 Days]
– 推奨:[Last 30 Days]
– 柔軟性が高い:[Last 7 Days]
■ Min Observation Period
| 属性 |
デフォルト値 |
| Min Observation Period |
1 日 |
この設定により、Workload Optimization Manager が [積極性(Aggressiveness)] で設定されたパーセンタイルに基づいてアクションを生成するまでの最小日数の過去データが保証されます。これにより、アクションを生成するまでの最小セットのデータポイントが確保されます。
スケジュール済みのアクションの場合は特に、サイズ変更の計算で十分な過去データを使用し、スケジュール済みのメンテナンス期間中でも実行可能な状態を維持するアクションを生成することが重要です。通常、使用率が低い場合、メンテナンス期間は「ダウン」タイムに設定されます。分析でアクションに十分な過去データが使用されている場合は、メンテナンス期間中にアクションが実行可能のままになる可能性が高くなります。
– 柔軟性が高い – なし
– 推奨 – 1 日
ワークロードコントローラは、ポッドの状態を監視し、必要に応じて変更を要求する Kubernetes コントローラです。範囲をワークロードコントローラに設定する際、コンテナサイズ変更アクションを実行できます。

![]() |
| 概要 |
|
| 予算 |
なし |
| 内容 |
該当なし |
| 消費するもの |
該当なし |
| 検出を介するもの |
Kubeturbo メディエーションポッド |
モニタ対象リソース
Workload Optimization Manager は、ワークロードコントローラのリソースを監視しません。
なし
ワークロードコントローラは、コンテナアクションを実行します。範囲をワークロードコントローラに設定し、アクションリストを表示すると、アクションがコンテナに適用されます。Workload Optimization Manager は、ワークロードコントローラ自体に対するアクションを推奨しません。
注:
Workload Optimization Manager は、サイズ変更の判断を行うときに、名前空間または部門/スペースクォータを制約として使用します。ワークロードコントローラは、コンテナアクションを集約します。これらのコンテナのサイズ変更が現在の名前空間クォータを超える場合、Workload Optimization Manager は、名前空間クォータが十分になるまで、コンテナのサイズ変更アクションの実行をブロックします。名前空間のクォータの詳細については、「リソース クォータ」(137 ページ)を参照してください。
ワークロード コントローラのサイズ変更アクションの場合、アクションの詳細には、影響を受けるコンテナ仕様エンティティの説明と、それぞれのリソースの変更方法が含まれます。サイズ変更が現在の名前空間クォータを超えると、Workload Optimization Manager は、ワークロード コントローラ アクションをブロックします。アクション詳細は、[関連アクション(Related Actions)] リストでこのサイズ変更の実行をブロックする名前空間アクションを一覧します。

![]() |
コンテナアクションの詳細については、「コンテナアクション(123 ページ)」を参照してください。
Workload Optimization Manager は、分析から最良の結果が得られると考えられるデフォルト設定で出荷されます。これらの設定は、環境内の環境各エンティティタイプのデフォルト自動ポリシーで指定されています。環境の一部の範囲では、これらの設定を変更する必要がある場合があります。たとえば、その範囲で、アクションの自動化や制約を変更する場合です。指定した範囲に対してデフォルトをオーバーライドするアクションポリシーを作成できます。
Workload Optimization Manager は、ワークロード コントローラ(130 ページ)を介してコンテナのサイズ変更アクションを表示および実行します。開催日をお間違いのないよう、範囲をコンテナに設定すると、アクションは表示されません。
| アクション |
デフォルト モード |
|
| コンテナ |
ワークロードコントローラ |
|
| サイズ変更 |
なし |
手動(自動化可能) |
詳細については、「コンテナ アクション」(123 ページ)を参照してください。
ポッドはサイズ変更のたびに再起動する必要があるため、複数のコンテナサイズ変更アクションを実行すると、非常に混乱が生じる可能性があります。単一のワークロード コントローラに関連するコンテナ拡張グループのレプリカの場合、Workload Optimization Manager はサイズ変更を統合します。混乱を最小限に抑えるために、アクションを 1 つのマージされたアクションに統合します。マージされたアクションが(関連付けられたワークロード コントローラを介して)実行されると、関連するすべてのコンテナ仕様のすべてのサイズ変更が同時に変更され、ポッドは 1 回再起動します。
アクション オーケストレーションは現在サポートされていません。
[ContainerPod] は Kubernetes ポッドです。これは、共有ストレージまたはネットワーク リソースを持つ 1 つ以上のコンテナのグループであり、コンテナをまとめて実行するための仕様です。

![]() |
| 概要 |
|
| 予算 |
コンテナ ポッドは、コンテナにリソースを販売することによって、その予算を取得します。 |
| 供給するもの |
使用するコンテナのリソース ■ 仮想 CPU ■ 仮想メモリ |
| 消費するもの |
仮想マシンおよび名前空間からのリソース。 |
| 検出を介するもの |
Workload Optimization Manager は、お使いの環境に展開した Kubeturbo ポッドを介して Kubernetes を検出します。 |
モニタ対象リソース
Workload Optimization Manager は、コンテナポッドの次のリソースをモニターします。
VMem
ノードの物理容量に対して、ポッドによって使用されている仮想メモリ。メガバイト(MB)単位で測定
VCPU
ノードの物理容量に対して、ポッドによって使用さてれいる仮想 CPU。ミリコア(mCores)で測定。
VMem 要求

ノードの割り当て可能な容量に対する、ポッドによって割り当てられた仮想メモリ要求。メガバイト(MB)単位で測定
VCPU 要求
ノードの割り当て可能な容量に対する、ポッドによって割り当てられた仮想 CPU 要求。ミリコア(mCores)で測定。
VMem 要求クォータ
名前空間クォータに対する、ポッドが割り当てた仮想メモリ要求の量(該当する場合)。メガバイト(MB)単位で測定
VCPU 要求クォータ
名前空間クォータに対する、ポッドが割り当てた仮想 CPU 要求の量(該当する場合)。ミリコア(mCores)で測定。
VMem 制限クォータ
名前空間クォータに対する、ポッドが割り当てた仮想メモリ制限の量(該当する場合)。メガバイト(MB)単位で測定
VCPU 制限クォータ
名前空間クォータに対する、ポッドが割り当てた仮想 CPU 制限の量(該当する場合)。ミリコア(mCores)で測定。
ノード(VM)間でポッドを移動して、パフォーマンスの問題に対処したり、インフラストラクチャの効率を向上させたりします。たとえば、特定のノードで CPU が輻輳している場合、十分なキャパシティを持つノードにポッドを移動できます。ノードが十分に活用されておらず、一時停止の候補になっている場合は、ノードを安全に一時停止する前に、まずポッドを移動する必要があります。
次の項目は、Workload Optimization Manager がポッドに対して推奨する移動アクションに影響します。
■ 制約
Workload Optimization Manager は、ポッドの配置判断をする際に、次の制約を尊重します。
– ノードに対する Kubernetes 汚染およびポッドに対する許容は、制約として扱われます。たとえば、ポッドに特定のノードへの移動を制限する許容属性がある場合、Workload Optimization Manager はそのポッドを制限されたノードに移動しません。
– Workload Optimization Manager は、Kubernetes ノードラベルをインポートし、それらを制約として扱います。たとえば、ポッドにノード ラベルが定義されている場合、Workload Optimization Manager は、そのポッドを一致するラベルを持つノードに移動します。
– Workload Optimization Manager は、ポッドアフィニティポリシーおよびアンチアフィニティポリシーを認識します。
– 配置ポリシーを作成して、ポッドの移動アクションに制約を適用できます。たとえば、ポッドが特定のノードにのみ移動することを許可するポリシー、またはポッドが特定のノードに移動することを禁止するポリシーを持つことができます。
詳細については、配置ポリシーの作成(71 ページ)」を参照してください。
■ 削除しきい値
Workload Optimization Manager は、移動後にポッドをスケジュールできるように、接続先ノードのメモリ/ストレージの削除しきい値を考慮します。imagefs および rootfs の削除しきい値は、市場分析のノード実効容量として反映されます。
■ 一時的クォータ増加
名前空間クォータがすでに完全に使用されている場合、Workload Optimization Manager は、一時的にクォータを増加し、その 1 つのレプリカの実行を維持しながら、ポッドを移動できるようにします。クォータの一時的な増加を無効にすることができますが、これにより、ポッドの移動が失敗することに注意してください。増加を無効にするには、Kubeturbo 展開の yaml リソースで次を設定します。
update-quota-to-allow-moves=false

Workload Optimization Manager は、次の条件下でポッドのプロビジョニングおよび一時停止を推奨します。
■ アプリケーションの評価指標(または KPI)を収集する水平方向に拡張可能な Kubernetes サービスの場合、Workload Optimization Manager は、それらのサービスをサポートするポッド レプリカの数を動的に調整して、アプリケーションの SLO(サービスレベル目標)を満たすのに役立てます。
詳細については、「Kubernetes サービスのアクション(108 ページ)」を参照してください。
■ ノード プロビジョニング アクションを推奨する場合、Workload Optimization Manager は、必要な DaemonSet ポッドから予測される需要を反映し、ノードで許容できるポッドの最大数を尊重するポッド プロビジョニング アクションも推奨します。これにより、アプリケーション ワークロードを新しいノードに配置し、vMem/vCPU 使用率、vMem/vCPU リクエスト、およびコンシューマ数の望ましい範囲内にとどまることができます。
![]() |
■ ノードの一時停止アクションを推奨する場合、Workload Optimization Manager は、一時停止中のノードを実行する必要がなくなった DaemonSet ポッドを一時停止することも推奨します。
ポッドの一時停止アクションのアクション詳細には、一時停止する関連ノードが表示されます。ノード名をクリックして、範囲に設定します。

![]() |
Workload Optimization Manager は、分析から最良の結果が得られると考えられるデフォルト設定で出荷されます。これらの設定は、環境内の環境各エンティティタイプのデフォルト自動ポリシーで指定されています。環境の一部の範囲では、これらの設定を変更する必要がある場合があります。たとえば、その範囲で、アクションの自動化や制約を変更する場合です。指定した範囲に対してデフォルトをオーバーライドするアクションポリシーを作成できます。
コンテナポッドアクションの詳細については、「コンテナポッドアクション(134 ページ)」を参照してください。
| アクション |
デフォルト モード |
| Move |
手動 |
アクション オーケストレーションは現在サポートされていません。
配置ポリシーを作成して、ポッドの移動アクションに制約を適用できます。たとえば、ポッドが特定のノードにのみ移動することを許可するポリシー、またはポッドが特定のノードに移動することを禁止するポリシーを持つことができます。
詳細については、配置ポリシーの作成(71 ページ)」を参照してください。
名前空間は、特定の要件またはビジネスニーズに基づいてワークロードを管理する Kubernetes 環境内のリソースの論理プールです。たとえば、管理者は企業内のさまざまな組織のリソースをプールし、各プールに異なるポリシーを割り当てることができます。

![]() |
| 概要 |
|
| 予算 |
なし |
| 内容 |
該当なし |
| 消費するもの |
該当なし |
| 検出を介するもの |
Kubeturbo メディエーションポッド |
名前空間には、次のコンピューティング リソース クォータを含めることができます。
VMem 要求クォータ
名前空間クォータに対する、名前空間に割り当てられたすべてのポッドの仮想メモリ要求の合計量。
メガバイト(MB)単位で測定
VCPU 要求クォータ
名前空間クォータに対する、名前空間に割り当てられたすべてのポッドの仮想 CPU 要求の合計量。
ミリコア(mCores)で測定。
VMem 制限クォータ
名前空間クォータに対する、名前空間に割り当てられたすべてのポッドの仮想メモリ制限の合計量。
メガバイト(MB)単位で測定
VCPU 制限クォータ
名前空間クォータに対する、名前空間に割り当てられたすべてのポッドの仮想 CPU 制限の合計量。
ミリコア(mCores)で測定。
それらが構成されると、これらのクォータは、指定された名前空間のキャパシティを定義します。Workload Optimization Manager は、環境内のアクションを計算するときにこれらのクォータを認識します。
名前空間内のコンテナがより多くのコンピューティング リソースを必要とし、それらの要件が名前空間クォータを超える場合、Workload Optimization Manager は、クォータを増やすことを推奨します。名前空間クォータが十分になるまで、基になるコンテナアクションの実行をブロックします。クォータのサイズ変更アクションの詳細では、ブロックされたコンテナ アクションのリストが表示されます。

コンテナ クラスタの最適化プランを実行すると、Workload Optimization Manager は、プランの結果で増加した名前空間クォータを計算できます。詳細については、「コンテナ クラスタ プランの最適化(272 ページ)」を参照してください。
Workload Optimization Manager は、コンテナのサイズ判断をする際に、名前空間で定義されたクォータを制約として扱います。サプライ チェーンの名前空間に範囲を設定すると、キャパシティと使用状況のチャートにキャパシティが名前空間クォータとして表示されます。使用済みの値は、名前空間内のすべてのポッドに設定されたリソース制限および/または要求の合計です。
![]() |
クォータが定義されていない名前空間の場合、コモディティのキャパシティは無限です(下の図を参照)。使用済みの値は、名前空間内のすべてのポッドに設定されたリソース制限および/または要求の合計です。これらが設定されていない場合、使用済みの値は 0(ゼロ)です。
![]() |
注:
チャートのデータをダウンロードすると、ダウンロードしたファイルには無限のキャパシティが異常に大きな値として表示されます(たとえば、∞記号の代わりに 1,000,000,000 コア)。
Workload Optimization Manager は、名前空間のラベルと注釈をタグのプロパティとして検出します。[検索(Search)] を使用するか、グループを作成するときに、ラベルまたは注釈で名前空間をフィルタ処理できます。
Workload Optimization Manager は、クラスタ キャパシティに対する VMem、VCPU、VMem リクエスト、および VCPU リクエストの実際の使用率をモニタします。
使用率データは、キャパシティと使用率チャートおよび名前空間の複数のリソース チャートで確認できます。このデータを使用すると、名前空間で実行されているポッドがどのようにリソースを消費しているかを把握できます。

どの名前空間が最も多くのクラスタリソースを使用しているかを確認するには、範囲をコンテナクラスタに設定し、上位の名前空間チャートを確認します。チャートのデータをショーバック分析に使用できます。
サイズ変更クォータ
Workload Optimization Manager は、コンテナのサイズ変更を判断するときに、名前空間で定義されたクォータを制約として扱います。既存のコンテナ アクションが名前空間クォータを超える場合、Workload Optimization Manager は、影響を受ける名前空間クォータをサイズ変更するアクションを推奨します。
Workload Optimization Manager は、名前空間クォータを縮小するアクションを推奨しないのでご注意ください。このようなアクションにより、アプリケーションにすでに割り当てられているキャパシティが減少します。名前空間クォータを縮小する判断には、アプリケーション オーナーを含める必要があります。
![]() |
名前空間のクォータの詳細については、「リソース クォータ」(137 ページ)を参照してください。
コンテナ サイズ変更アクティベーションの詳細については、「ワークロード コントローラ アクション(131 ページ)」を参照してください。
コンテナ サイズ変更アクションの詳細については、「コンテナ アクション」(123 ページ)を参照してください。
コンテナ クラスタは、Workload Optimization Manager が Kubeturbo を介して検出する Kubernetes クラスタです。このエンティティ タイプを使用すると、Workload Optimization Manager は、コンテナ インフラストラクチャ全体を基礎となるノードに完全にリンクし、コンテナとノードに対するすべてのアクションを単一のビューに表示できます。これにより、コンテナ環境の正常性に影響を与えるアクションを完全に可視化できます。

![]() |
| 概要 |
|
| 予算 |
なし |
| 内容 |
該当なし |
| 消費するもの |
該当なし |
| 検出を介するもの |
Kubeturbo メディエーションポッド |
モニタ対象リソース
Workload Optimization Manager は、Kubernetes クラスタのリソースを監視しません。代わりに、クラスタ内のコンテナ、ポッド、ノード(VM)、およびボリュームのリソースをモニタします。
なし
Workload Optimization Manager はコンテナ クラスタに対するアクションを推奨しません。代わりに、クラスタ内のコンテナ、ポッド、ノード (VM)、およびボリュームに対するアクションを推奨します。コンテナ クラスタに範囲を設定して、保留中のアクション チャートを表示すると、Workload Optimization Manager はこれらのアクションを表示します。

![]() |
ノードでのアクションの場合:
■ パブリッククラウドでノードを一時停止またはプロビジョニングするアクションの場合、Workload Optimization Manager には、それらのアクションに添付されたコスト情報(投資または節約)が含まれます。Workload Optimization Manager は、これらのアクションを生成してコストを最適化するのではなく、コンテナ インフラストラクチャのパフォーマンスと効率を保証することに注意してください。Workload Optimization Manager は、クラウドの支出を追跡するのに役立つコストをレポートします。
コスト情報を表示するには、パブリッククラウドのクラスタに範囲を設定し、必要な投資チャートまたは潜在的な節約チャートを表示します。範囲をグローバルクラウド環境に設定して合計コストを表示したり、個々のコンテナクラスタまたはノードに設定したりすることもできます。
■ Azure Kubernetes Service(AKS)クラスタを構成する VM/ノードの場合、推奨される VM プロビジョニングアクションおよび VM 一時停止アクションを手動で実行できます。これは、指定されたノード プール内のノードの数を調整します。ここで、プロビジョニング アクションはノード数を増やし、一時停止アクションはそれを減らします。これらのアクションは、クラスタが Azure ターゲット(KubeTurbo ターゲットと共に)を介して検出された場合でも実行できます。
■ ノード プールとマシン一式は、パブリッククラウドと OpenShift 4.x コンテナ プラットフォームでホストされている Kubernetes サービスのコンピューティングリソースを任意のインフラストラクチャに展開およびスケーリングする方法です。
パブリッククラウドの Kubernetes サービスの場合、Workload Optimization Manager は、次のパターンのデフォルト ラベルを使用して、各クラスタ内のノード プール タイプを検出します。
– Azure Kubernetes Service(AKS): agentpool
– Amazon Elastic Kubernetes Service(EKS):
//alpha.eksctl.io/nodegroup-name
eks.amazonaws.com/nodegroup
– Google Kubernetes Engine(GKE):cloud.google.com/gke-nodepool
OpenShift 4.x の場合、Workload Optimization Manager はマシン一式に基づいてノードプールを作成します。
検出されたノード プールと自動作成されたノード プールの両方では、Workload Optimization Manager はプール内のすべてのノードのアクションを集約して視覚化します。これは、ノード プール レベルでのパフォーマンスの問題と最適化の機会を特定するのに役立ちます。上位ノードプールチャートでは、アクションと詳細情報が表示されます。デフォルトでは、範囲をグローバル環境に設定し、サプライ チェーンのコンテナ クラスタ エンティティをクリックすると、このチャートが表示されます。

![]() |
チャートには、ノードプールごとのノード数と集計されたアクションが表示されます。パブリッククラウドのノード プールの場合、チャートには、ノードをプロビジョニングしてからそのボリュームをスケーリングした場合に発生するコスト、またはノードを一時停止した場合に得られる節約も示されます。個々のアクションを表示するには、[アクション(Action)] 列の下のボタンをクリックします。各プールのノードの完全なリストを含む詳細を表示するには、ノードプール名をクリックします。
これらのアクションの実行は、OpenShift 4.x Machine Operator を使用した Workload Optimization Manager またはアクション スクリプトを介して自動化できます。クラウドプロバイダーを介して、AKS、EKS、または GKE のノードアクションを手動で実行することもできます。
注:
次の機能は、将来のリリースで導入される予定です。
– 計画シミュレーションを介してノードをプロビジョニングまたは一時停止するアクション
– ノードプールのポリシー
– Workload Optimization Manager を介した AKS、EKS、および GKE のノードアクションの実行
各クラスタの正常性を評価するには、事前定義された コンテナ プラットフォーム ダッシュボードの上位コンテナ プラットフォーム クラスタ チャートを参照してください。
クラスタごとに、コンテナと基になるノードによって使用されるリソースの合計がチャートに表示されます。[アクション(Action)] ボタンをクリックすると、保留中のアクションのリストが表示されます。

![]() |
上位名前空間チャートには、最も多くクラスタ リソースを使用する名前空間が表示されます。チャートのデータをショーバック分析に使用できます。

ユーザー要件を満たし、Kubernetes 仕様に合わせるために、Workload Optimization Manager は、Kubernetes プラットフォームの CPU メトリックの基本単位としてミリコア(mCore)を使用します。

![]() |
これらには、次の CPU 関連コモディティのメトリックが含まれます。
■ vCPU
■ vCPU リクエスト
■ vCPU 制限クォータ
■ vCPU リクエストクォータ
Workload Optimization Manager は、これらのコモディティをチャート、アクション、ポリシー、およびプランに表示します。次に例を示します。
■ コンテナ プラットフォーム エンティティのキャパシティチャートと使用状況チャートでは、CPU 関連コモディティのキャパシティと使用済みの値が mCore で表示されます。
■ サプライ チェーンでは、コンテナの保留中の サイズ変更アクション(123 ページ) を表示するためにワークロード コントローラに範囲を設定すると、mCore で使用率とサイズ変更の値が表示されます。
■ コンテナ仕様ポリシー(128 ページ)を作成すると、CPU 関連コモディティのサイズ変更のしきい値と増分定数が mCore に設定されます。
■ 最適化コンテナ クラスタ プランの場合、CPU 関連コモディティの プラン結果(275 ページ) は mCore で表示されます。
ノード(VM)およびアプリケーション コンポーネントの場合:
■ Kubernetes プラットフォームにステッチされたノードの場合、このコモディティは Kubernetes にのみ提供されるため、vCPU リクエストの基本単位も mCore になります。
■ ノードとアプリケーション コンポーネント(スタンドアロンまたは Kubernetes プラットフォームに結合)の両方で、vCPU の基本単位は MHz です。これは汎用コモディティであるためです。たとえば、ポッド移動アクションを表示する際、ポッドの現在のノードと宛先ノードに関する vCPU メトリックが MHz で表示されます。
次の表は、Workload Optimization Manager が使用する CPU 測定の基本単位をまとめたものです。
| エンティティ |
CPU コモディティ |
|||
| vCPU |
vCPU リクエスト |
vCPU 制限クォータ |
vCPU リクエストクォータ |
|
| コンテナ |
mCore |
mCore |
mCore |
mCore |

| エンティティ |
CPU コモディティ |
|||
| vCPU |
vCPU リクエスト |
vCPU 制限クォータ |
vCPU リクエストクォータ |
|
| コンテナ仕様 |
mCore |
mCore |
該当なし |
該当なし |
| ワークロードコントローラ |
該当なし |
該当なし |
mCore |
mCore |
| コンテナ ポッド |
mCore |
mCore |
mCore |
mCore |
| 名前空間 |
mCore |
mCore |
mCore |
mCore |
| コンテナクラスタ |
mCore |
mCore |
該当なし |
該当なし |
| ノード(VM) |
MHz |
mCore |
該当なし |
該当なし |
| アプリケーション コンポーネント |
MHz |
該当なし |
該当なし |
該当なし |
この機能は、バージョン 3.0.5 以降で使用できます。バージョン 3.0.5 以降に更新するお客様の場合:
■ この機能では、更新後に Kubeturbo イメージを更新する必要はありません。
■ 時系列チャートの場合、更新後に生成されたメトリックは実際の mCore 値ですが、更新前のメトリックは、mCore 単位で表示される MHz の同じ(変換されていない)値です。これにより、更新直後にチャートに予期しないデータが表示されます。
例:
Workload Optimization Manager を更新する前に、コンテナ仕様の vCPU 制限のサイズを 1300 MHz から 1200 MHz に変更した場合、チャートのデータ ポイントはこれらの値を MHz で正しく表示します。
アップデート直後:
– コンテナ仕様の仮想 CPU チャートを表示すると、Workload Optimization Manager は、更新前の最後のデータポイントに 1200 mCores(実際には 1200 MHz)のキャパシティ値を示し、更新後の最初のデータ ポイントに 500 mCores の同等の値を示しますこれは、たとえそのようなアクションが実行されなかったとしても、データ ポイント間のサイズ変更アクションの印象を与えます。
– Workload Optimization Manager が、コンテナ仕様の VCPU 制限を 500 から 700 mCore にサイズ変更するアクションを推奨すると仮定します。関連するワークロード コントローラを介してこのアクションの詳細を表示すると、時系列チャートに予期しないデータが表示されます。
• 実際の推奨アクションでは、データ ポイントは現在のキャパシティを 500 mCores ではなく 1200 mCores として示しています。アクションを正しく実行した後の新しい値は、700 mCores と表示されます。
• 更新前の最後のサイズ変更アクションでは、データ ポイントは同じ MHz 値(1300 と 1200)を示しますが、mCore 単位で表示されます。
• 更新の 1 日後、新しいデータ ポイントがチャートに表示され、実際のサイズ変更アクションが実行されなかった場合でも、キャパシティが 1200 mCore から 500 mCore にサイズ変更されたことを示します。
時間が経つにつれて、予期しない値を持つデータ ポイントは範囲外になり始め、新しいデータ ポイントは実際の mCore 値を反映します。
■ コンテナ仕様ポリシーの増分定数の場合、デフォルト値である 100 は変更されませんが、単位は MHz から mCores に変わります。これは、各サイズ変更アクションが、100 MHz ではなく 100 mCore 単位でキャパシティを増減することを意味します。

![]() |
仮想マシン(VM)は、OS、仮想メモリ、CPU、およびネットワーク ポートなどの物理マシンのソフトウェア エミュレーションです。VM はアプリケーションをホストするか、コンテナプラットフォームにリソースを提供します。

![]() |
| 概要 |
|
| 予算 |
VM は、ホストするアプリケーションにリソースを販売することによって、その予算を獲得します。 |
| 供給するもの |
使用するホスト済みアプリケーションのリソース ■ VMEM(キロバイト) ■ VCPU(MHz) ■ VStorage ■ IOPS(1 秒あたりのストレージアクセス操作) ■ 遅延(ディスク遅延の容量(ミリ秒単位)) ■ メモリおよび CPU 要求(Kubernetes 環境の場合) |
| 消費するもの |
クラウドゾーンからのリソース |
| 検出を介するもの |
クラウドターゲット |

モニタ対象リソース
Workload Optimization Manager は、クラウド VM の次のリソースをモニタします。
■ 仮想メモリ(VMem)
ホスティング VM に割り当てられた VMem の使用率
(キロバイト(KB)単位で測定)
■ 仮想 CPU(VCPU)
ホスティング VM に割り当てられた VCPU の使用率
(メガヘルツ(MHz)単位で測定)
■ ストレージの容量
データストアの容量の使用率
(メガバイト(MB)単位で測定)
■ 1 秒あたりのストレージアクセス操作(IOPS)
VM の VStorage に割り当てられた IOPS の使用率
(IOPS 単位で測定)
■ ネットワークスループット
ポートを介したメッセージ配信のレート
(KB/s 単位で測定)
■ ネットスループット(インバウンド)
ポートを介して受信したメッセージのレート
(KB/s 単位で測定)
■ ネットスループット(アウトバウンド)
ポートを介して送信したメッセージのレート
(KB/s 単位で測定)
■ IO スループット
エンティティの基盤となるストレージへのスループット
(KB/s で計測)
■ 遅延
VM 上の VStorage に割り当てられた遅延の使用率
(ミリ秒単位で測定)
■ 拡張性
パフォーマンスとコストを最適化するために、別のインスタンスタイプまたは階層を使用するように VM インスタンスを変更します。
■ 割引関連のアクション
オンデマンドのワークロードの割合が高い場合は、割引適用範囲を拡大すると、月額コストを削減できます。適用範囲を拡大するには、VM 既存キャパシティを持つインスタンス タイプに拡張します。より多くのキャパシティが必要な場合は、Workload Optimization Manager は、追加割引の購入アクションを推奨します。
注:
購入アクションは、関連する VM スケーリング アクションとともに実行する必要があります。現在のサイズで VM の割引を購入するには、VM 予約プランの購入 (299 ページ)を実行します。
現在、Workload Optimization Manager は、AWS および Azuru の購入アクションを推奨しています。GCP の購入アクションは、将来のリリースで導入される予定です。
スケーリング アクションの場合、[すべてのクラウド スケール(Cloud Scale All)] 、[パフォーマンス向けクラウド スケール(Cloud Scale for Performance)] または [節約向けクラウド スケール(Cloud Scale for Savings)] を選択できます。
■ Workload Optimization Manager に、パフォーマンスを向上させる(パフォーマンス向けクラウド スケール)またはコストを削減する(節約向けクラウド スケール)クラウド VM スケーリング アクションのみを実行するように指示できます。これらのアクションのデフォルトのアクション モードは [手動(Manual)] です。

保留中のアクションを調べると、ポリシーを満たすアクションのみが実行を許可されます。他のすべてのアクションは読み取り専用です。
■ [すべてをクラウドスケーリング(Cloud Scale All)] は、効率の向上とコストの増加の原因となる要素を含む、すべてのスケーリングアクションを可能にします。
注:
バージョン 7.22.5 以前で使用可能な 移動/計算スケールアクションは、バージョン 7.22.6 以降、移動アクション(オンプレミス VM 向け)とクラウド計算スケール(クラウド VM 向け)アクションという 2 つのアクションに分かれました。バージョン 8.0.5 では、[クラウド計算スケール(Cloud Compute Scale)] は [すべてをクラウド スケール(Cloud Scale All)] に名前が変更されました。
移動/計算スケールを無効にしてから 7.22.6 以降に更新した場合、移動アクションのみが無効になります。同じアクションをクラウド VM に適用するには、影響を受ける VM のポリシーを作成してから、[すべてをクラウド スケール(Cloud Scale All)] を無効にします。
■ ポリシーの競合が発生すると、ほとんどの場合、[すべてをクラウドスケーリング(Cloud Scale All)] が他の 2 つのスケーリングオプションをオーバーライドします。詳細については、「 範囲設定済みポリシーとデフォルトポリシーの関係(76 ページ)」を参照してください。
パブリッククラウドのワークロードの場合、Workload Optimization Manager がスケーリング アクションを実行してそのアクションに失敗すると、Workload Optimization Manager は、サイズ変更に失敗したクラウド VM という名前の特別なグループに影響のある VM を配置します。通常の状況では、このグループは空です。一部のアクションが失敗した場合は、このグループの格納ファイルを確認して個々の VM を検査することができます。Workload Optimization Manager によってこのグループの VM に対してスケーリング アクションが正常に実行された直後、グループの VM は削除されます。
注:
Workload Optimization Manager は、このグループに VM を配置すると、VM を再起動して、元の設定で正常に動作していることを確認します。
デフォルトでは、Workload Optimization Manager にはこのグループのアクションポリシーは含まれていません。特定の VM に設定されているアクションモードは、VM がこのグループ内にある間は有効です。ポリシーを作成し、このグループにポリシーを適用することができます。たとえば、Workload Optimization Manager が就業時間中に実行しようとするアクションに、一般的な障害が見つかったとします。この場合は、スケジュールウィンドウを作成して、就業時間外にスケーリングアクションを実行できるようにすることが可能です。これにより、自動的にアクションを実行し、このグループから VM を削除できます。
このグループ内の VM は、すでに別のアクションポリシーの影響を受ける範囲に存在している可能性があります。競合するポリシーでは、最も保守的なポリシーが優先されることに注意してください。[Cloud VMs with Failed Sizing] グループを使用する場合は、意図しない結果が生じる可能性があります。スケーリングアクションが自動化された VM があり、このグループに対してアクションモードを [手動(Manual)] に設定するポリシーを作成したと仮定します。失敗したスケーリングアクションは、VM をこのグループに配置すると仮定します。この場合、より保守的なアクションモードが有効になり、VM は、[手動(Manual)] モードを使用します。スケールアクションが失敗したため、VM は後続のスケールアクションを自動化しません。
Provision
ノードをプロビジョニングして、ワークロードの輻輳に対処するか、アプリケーションの需要に対応します。
ノード プロビジョニング アクションを推奨する場合、Workload Optimization Manager は、必要な DaemonSet ポッドから予測される需要を反映し、ノードで許容できるポッドの最大数を尊重するポッド プロビジョニング アクションも推奨します。これにより、アプリケーション ワークロードを新しいノードに配置し、vMem/vCPU 使用率、vMem/vCPU リクエスト、およびコンシューマ数の望ましい範囲内にとどまることができます。
ノード プロビジョニング アクションのアクションの詳細には、ノードの実行に必要な関連する DaemonSet ポッドが表示されます。ポッド名をクリックして、範囲に設定します。

![]() |
Suspend
ポッドを統合するか、ノードリソースを最適化した後、ノードを一時停止して、インフラストラクチャの効率を向上させます。
ノードの一時停止アクションを推奨する場合、Workload Optimization Manager は、一時停止中のノードを実行する必要がなくなった DaemonSet ポッドを一時停止することも推奨します。
![]() |
パブリッククラウドのノードの場合、Workload Optimization Manager は、これらのアクションに付随するコスト削減または投資を報告します。たとえば、ノードをプロビジョニングしてからそのボリュームをスケーリングした場合に発生する追加コストや、

ノードを一時停止した場合に得られる節約を確認できます。パフォーマンスと効率は、これらのアクションの原動力であり、コストではないことに注意してください。クラウドの支出を追跡するのに役立つコスト情報が含まれています。このため、割引の再割り当てや、接続されていないボリュームの削除の推奨事項など、コスト最適化アクションは表示されません。
コスト情報を表示するには、範囲をノードに設定し、必要な投資チャートと潜在的な節約チャートを表示します。範囲をコンテナ クラスタ (139 ページ) またはグローバル クラウド環境に設定して、集計されたコスト情報を表示することもできます。
AWS では、一部のインスタンスでは、これらのインスタンスタイプへ移動する前に、特定の方法でワークロードを設定する必要があります。Workload Optimization Manager が、適切に設定されていないワークロードをこれらのインスタンスの 1 つへ移動することを推奨している場合は、推奨されるもののみにアクションを設定し、理由を表示します。Workload Optimization Manager は、その範囲に対するアクションモードを [自動(Automatic)] に設定しても、移動を自動化しません。インスタンスを正しく設定した後に、手動で移動を実行できます。
これらの要件をサポートするように設定できないワークロードがある場合は、Workload Optimization Manager がこれらを推奨しないようにポリシーを設定できます。これらのワークロードが含まれているグループを作成し、その範囲に対応する配置ポリシーを作成します。ポリシーでは、除外対象テンプレートを使用して、ENA サポートを必要とするインスタンスタイプを除外します。配置ポリシーの詳細については、自動化ポリシー (75 ページ)」を参照してください。インスタンス タイプの除外については、「クラウド インスタンス タイプ(166 ページ)」を参照してください。
Workload Optimization Manager が認識するインスタンス要件は次のとおりです。
■ Enhanced Network Adapters
一部のワークロードは、Elastic Network Adapter(ENA)を介して強化ネットワーキングをサポートするインスタンス上で実行できますが、その他のワークロードは、このサポートを提供しないインスタンス上で実行できます。Workload Optimization Manager は、ENA をサポートしていないワークロードを、サポートが有効なインスタンスに移動することを推奨する場合があります。その移動を行うには、移動を実行する前に、ワークロードの必須設定を実行する必要があります。非 ENA の VM を ENA を要求するインスタンスに移動した場合、AWS は移動後に VM を起動できません。移動を実行する前に、VM で ENA を有効にする必要があります。
ENA の構成の詳細については、AWS のマニュアルの「Enabling Enhanced Networking with the Elastic Network Adapter (ENA) on Windows Instances」を参照してください。
■ Linux AMI 仮想化タイプ
Amazon Linux AMI は、ParaVirtual(PV)または Hardware Virtual Machine(HVM)の仮想化を使用できます。Workload Optimization Manager は、必要な PV ドライバが含まれていない HVM インスタンスへの PV ワークロードの移動を推奨することがあります。
インスタンスの仮想化タイプを確認するには、Amazon EC2 コンソールの [詳細(Details)] ペインを開き、そのインスタンスの [仮想化(Virtualization)] フィールドを確認します。
■ 64 ビット vs 32 ビット
すべての AWS インスタンスが 32 ビットのワークロードをサポートできるわけではありません。Workload Optimization Manager は、64 ビットのプラットフォームのみをサポートするインスタンスへの 32 ビットのワークロードの移動を推奨することがあります。
■ NVMe ブロック
一部のインスタンスは、NVMe ブロックデバイスとして EBS ボリュームを公開しますが、すべてのワークロードが NVMe ドライバで設定されているわけではありません。Workload Optimization Manager は、NVMe をサポートするインスタンスにそのようなワークロードを移動することを推奨することができます。移動を実行する前に、NVMe ドライバをワークロードにインストールする必要があります。
さらに、Workload Optimization Manager は、ワークロードに現在使用しているプロセッサタイプを認識します。移動またはサイズ変更アクションの場合、Workload Optimization Manager は、互換性のあるプロセッサがあるインスタンス タイプ上にワークロードを保持します。
■ GPU ベースのインスタンス
Workload Optimization Manager は、ワークロードが GPU ベースのインスタンス上にあることを認識します。ワークロードが常に互換性のあるプロセッサ上に留まるようにするために、Workload Optimization Manager はサイズ変更アクションを推奨しません。
■ ARM ベースのインスタンス
ワークロードが ARM ベースのインスタンス上にある場合、Workload Optimization Manager は、他の互換性のある ARM ベースのインスタンス タイプに対してサイズ変更のみを推奨します。

VM にさらにストレージ容量が必要な場合、Workload Optimization Manager はより大きいストレージ容量を提供するインスタンスに移動するアクションを推奨します。AWS は、Elastic Block Store(EBS)とインスタンス ストレージの両方をサポートしていることに注意してください。Workload Optimization Manager は、ストレージのアクションを推奨しているため、これらのストレージ タイプを認識します。
ワークロードのルート ストレージがインスタンス ストレージの場合、Workload Optimization Manager はストレージ アクションを推奨しません。これは、インスタンス ストレージが一時的なものであり、そのようなアクションによって、ワークロードに保存されているすべてのデータが失われる可能性があるからです。
ルート ストレージが EBS の場合は、Workload Optimization Manager がストレージのアクションを推奨します。EBS は永続的であり、データはアクションの後も保持されます。ただし、ワークロードが追加ストレージ用のインスタンス ストレージを使用している場合、Workload Optimization Manager は計算またはアクションにそのストレージを含めません。
AWS 環境では、Workload Optimization Manager は VM の使用済みメモリと予約済みメモリを考慮して仮想メモリの使用率を計算し、計算された値に基づいてアクションを実行します。これは、CloudWatch または VM の OS レベルで表示される値と常に一致するとは限りません。
AWS FAQ によると、「C5 では、インスタンスの合計メモリの一部は、ACPI テーブルや仮想ビデオ RAM などのデバイスに対して仮想 BIOS が使用するエリアを含む、オペレーティング システムによって使用されないように予約されています」。Workload Optimization Manager がこれらのインスタンスのいずれかに移動することを推奨する場合、アクションの詳細では、インスタンス テンプレートによってレポートされるキャパシティが使用されます。ただし、特定のインスタンスの Mem キャパシティの以降のレポートでは、Workload Optimization Manager が環境内で検出した値が使用されます。
Azure リソースグループの検出
Azure リソースグループを検出するため、以下のターゲットを設定できます。
■ Microsoft Azure サービス プリンシパル ターゲット
■ Microsoft Azure エンタープライズ アグリーメント(EA)ターゲット
リソース グループを含む Azure 環境の場合、Workload Optimization Manager は、Azure リソース グループと、これらのグループを識別するために使用されるタグを検出します。
Workload Optimization Manager ユーザーインターフェイスで、特定の Azure リソースグループを検索するには、[リソース グループ(Resource Groups)] を選択します。([検索(Search)] ページ内)
検索結果のグループを選択して、[選択肢に範囲を設定(Scope To Selection)] をクリックすると、Workload Optimization Manager の範囲を、Azure リソース グループに設定できます。
カスタム WorkloadOptimization Manager リソース グループを作成するときに、Azure タグをフィルター条件として使用することもできます。タグの条件に一致する Azure リソース グループを選択して、新しいカスタム グループのメンバーにすることができます。
特定の Azure リソース グループで使用可能なタグを見つけるには、関連タグ情報で構成された基本情報チャートをビューまたはカスタム ダッシュボードに追加します。基本情報チャート(342 ページ)」を参照してください。
Azure 環境では、一部のインスタンス タイプには特定の方法でワークロードを設定する必要があります。また、一部のワークロード設定では、特定の機能をサポートするインスタンス タイプが必要です。Workload Optimization Manager が Azure でサイズ変更アクションを生成する場合、これらのアクションでは次の機能が考慮されます。
■ Accelerated Networking(AN)
Azure 環境では、すべてのインスタンスタイプが AN をサポートしているわけではなく、AN インスタンス上のすべてのワークロードが実際に AN を有効化するわけでもありません。Workload Optimization Manager は、AN が有効になっているワークロードのダイナミック グループを維持し、AN をサポートしていないテンプレートを除外するために、そのグループにポリシーを割り当てます。このようにして、ワークロードが AN をサポートするインスタンス上にあり、そのワークロードが AN を有効にしている場合、Workload Optimization Manager は、非 AN インスタンスにワークロードを移動するアクションを推奨しません。
■ Azure Premium Storage
Workload Optimization Manager は、ワークロードが Premium Storage を使用しているかどうかを認識し、Azure Premium Storage をサポートしていないインスタンスへサイズ変更することは推奨しません。

さらに、Workload Optimization Manager は、ワークロードに現在使用しているプロセッサタイプを認識します。ワークロードが GPU ベースのインスタンス上にある場合、Workload Optimization Manager は、他の互換性のある GPU ベースのインスタンス タイプへの移動のみを推奨します。これらのワークロードでは、Workload Optimization Manager はサイズ変更アクションは推奨しません。
Azure VM リソースの使用率を分析するために、Workload Optimization Manager は Azure から評価指標(メモリや CPU 使用率など)を定期的に収集します。次の方法で評価指標を収集します。
■ Azure ストレージアカウント
■ 基本診断が有効になっている VM の場合、Workload Optimization Manager は、Azure がこのストレージアカウントを介して発行する評価指標を収集します。
■ Azure 監視ログ分析
VM ごとに診断を有効にするのではなく、Azure モニタ ログ分析 ワークスペースを作成して、Azure VM 構成の管理を一元化している場合があります。Workload Optimization Manager は、Azure ターゲットを追加するときにこれらのワークスペースを検出し、定期的に評価指標を取得します。
Workload Optimization Manager ターゲットとして構成されていない別の Azure サブスクリプションで Log Analytics ワークスペースを構成した場合、Azure ターゲットの Workload Optimization Manager サービス アカウントには、他の必要なアクセス許可に加えて、次のいずれかの組み込みロールが必要です。
– リーダー
– ログ分析リーダー
詳細については、『ターゲットの構成ガイド』の「Microsoft Azure」を参照してください。
Workload Optimization Manager は、Azure VM のスケーリングを判断するときに IOPS 使用率を考慮します。使用率を測定するために、Workload Optimization Manager は、ディスクごとの IOPS 使用率、VM 全体の IOPS 使用率、キャッシュ設定、VM の IOPS キャパシティなど、さまざまな属性を考慮します。また、VM ポリシーで設定した IOPS 使用率と積極性の制約も尊重します。詳細については、「積極性と観察期間(164 ページ)」を参照してください。
分析はさまざまな方法で VM スケーリングの判断に影響します。次に例を示します。
■ インスタンスで IOPS ボトルネックが発生した場合、Workload Optimization Manager は、より大きなインスタンス タイプにスケール アップし、現在の VCPU や VMEM リソースを完全に使用していなくても、IOPS キャパシティを増加することを推奨する場合があります。
■ インスタンスで VMEM と VCPU が十分に活用されていないものの、IOPS の使用率が高い場合、Workload Optimization Manager はスケール ダウンを推奨しないことがあります。十分な IOPS キャパシティを提供するために、より大きなインスタンスを使用し続ける場合があります。
■ インスタンスで、他のリソースが通常の使用率なのに IOPS キャパシティが十分に使用されていない場合、現在のインスタンスと非常によく似たインスタンスにサイズ変更するアクションが表示されることがあります。アクションの詳細を調べると、より安価で少ない IOPS キャパシティのインスタンスに変更されていることがわかるはずです。
クラウド VM の場合、Workload Optimization Manager は、そのコスト計算に稼働時間データを含めます。これは、24 時間年中無休で稼働せず、オンデマンド料金で課金される VM にとって特に重要です。Workload Optimization Manager は、稼働時間データを使用して、VM の実行時間に基づいてコストをより正確に計算できます。
[アクションの詳細(Action Details)] ページには、これらの VM の稼働時間データが表示されます。Workload Optimization Manager は、VM の経過時間に基づいて稼働時間を計算します。

![]() |
■ 稼働時間
一定期間(経過時間)に VM が実行されていた時間を示すパーセンテージ値。
■ 経過期間
VM が最初に検出されてから存在していた日数。30 日より古い VM の場合、Workload Optimization Manager は 30 日以上の値を表示しますが、過去 30 日間の稼働時間のみを計算します。
新しく検出された VM の場合、検出日の経過時間は、0(ゼロ)になります。検出時に VM が実行されている場合、稼働時間は 100% です。それ以外の場合、稼働時間は 0% で、VM の電源がオンになるまで変更されません。Workload Optimization Manager は、1 時間ごとに稼働時間を再計算してから、ユーザーインターフェイスに表示されるデータを更新します。
■ 5 日(または 120 時間)前に最初に検出され、その間に合計 60 時間実行されていた VM の現在の稼働時間の値は 50% です。
■ 2 ヵ月前に最初に検出され、過去 30 日間(または 720 時間)に合計 180 時間実行されていた VM の現在の稼働時間は、25% です。
Workload Optimization Manager は、稼働時間データを使用して、クラウド VM の推定オンデマンド コストを計算します。計算の詳細については、「クラウド VM の推定オンデマンド月次コスト(156 ページ)」を参照してください。
稼働時間データはコスト計算に影響しますが、Workload Optimization Manager が行う実際のスケーリング判断には影響しません。これらの判断は、リソース使用率のパーセンタイルやポリシーで設定されたスケーリング制約など、他の要因に依存します。

Workload Optimization Manager は、1 時間ごとに稼働時間データを再計算してから、チャートに表示される値を更新します。次のチャートは、稼働時間ベースの計算のコストへの影響を反映しています。
■ 潜在的な節約チャートと必要な投資チャート
![]() |
これらのチャートで [すべて表示(Show Al)] をクリックし、保留中の VM アクションの詳細を表示すると、[アクションの詳細(Action Details)] ページに、VM の稼働時間値を考慮した、アクションの実行前後のオンデマンドコストが表示されます。このページには、VM の経過時間も表示されます。

■ ワークロードコストの内訳
このチャートは、VM のオンデマンドコストを含む、時間の経過に伴う推定コストを示しています。

![]() |
■ エンティティ情報チャートには、特定のクラウド VM の最新の稼働時間と経過時間のデータが表示されます。

![]() |

コスト計算
これらの VM の場合、推定オンデマンド月次コストの計算は次のように表すことができます。
オンデマンド料金 * 割引で適用されない使用量 * 稼働時間* 730 =
オンデマンドの推定月次コスト
それぞれの説明は次のとおりです。
■ オンデマンド料金は、割引未適用 VM のインスタンス タイプの 1 時間あたりのコストです(AWS RI/節約プランまたは Azure 予約)。
– AWS の場合、この料金にはすべてのライセンスコストが含まれますが、ストレージや IP は含まれません。オンデマンド料金は、 Amazon EC2 オンデマンド料金表から取得できます。
– Azure の場合、料金にはライセンスコスト、ストレージ、または IP は含まれません。オンデマンド料金は、 Azure 料金計算ツールから取得できます。
注:
Azure ハイブリッド特典の対象となる Azure VM には、ライセンスコストはありません。
■ [割引未適用使用率(Usage Not Covered by Discounts)] は、どの割引にも適用しない VM の 1 時間あたりの使用率です。例:
– 割引適用範囲 = 20%(0.2)
– 割引未適用の使用率 = 80%(0.8)
■ 稼働時間は、一定期間(経過時間)に VM が実行されていた時間を示すパーセンテージ値です。経過時間は、VM の初回検出時から存在していた日数です。30 日より古い VM の場合、Workload Optimization Manager は過去 30 日間の稼働時間のみを計算します。
月次オンデマンドコストを見積もるために、Workload Optimization Manager は現在の稼働時間値を将来の稼働時間値に予測します。将来の稼働時間は現在の稼働時間と同様であると想定します。
■ 730 は、Workload Optimization Manager が月次コストを見積もるために使用する 1 ヵ月あたりの時間数を表します。
上記の項目はコスト計算に影響しますが、Workload Optimization Manager が行う実際のスケーリング判断には影響しません。これらの判断は、リソース使用率のパーセンタイルやポリシーで設定されたスケーリング制約など、他の要因に依存します。
例
![]() |
|
|
現在値 |
アクション実行後の値 |
| オンデマンド料金 |
$0.012/時間 |
$0.021/時間 |
| 割引適用範囲 |
50%(0.5) |
0%(0.0) |
| 割引未適用使用率(割引適用範囲に基づいて計算) |
50%(0.5) |
100%(1.0) |

|
|
現在値 |
アクション実行後の値 |
| 稼働時間 |
95.3%(.953) |
|
![]() |
■ 現在の推定オンデマンド月次コスト:
0.012 * 0.5 * 0.953 * 730 = 4.1
■ アクション実行後の推定オンデマンド月次コスト:
0.021 * 1.0 * 0.953 * 730 = 15
注:
Workload Optimization Manager は、ユーザーインターフェイスに表示される計算値を四捨五入します。
![]() |

コスト計算
ライセンス コストが発生する VM の場合、Workload Optimization Manager は最初にオンデマンド計算料金を計算し、次にそれを使用して推定オンデマンド月次コストを計算します。
1. オンデマンド計算料金の計算
オンデマンド計算料金の計算は、次のように表すことができます。
オンデマンド料金 -(予約済みライセンス コスト + オンデマンド ライセンス コスト)= オンデマンド計算料金
それぞれの説明は次のとおりです。
■ オンデマンド料金は、予約未適用範囲 VM のインスタンス タイプの 1 時間あたりのコストです。これには、ライセンスコスト、ストレージ、または IP は含まれません。オンデマンド料金は、 Azure 料金計算ツールから取得できます。
■ 予約済みライセンスコストとオンデマンド ライセンス コストは、VM のライセンスの 1 時間あたりのコストです。ライセンス コストは、Azure 料金計算ツールまたはWorkload Optimization Manager のユーザーインターフェイスから取得できます。
ユーザーインターフェイスから、範囲を Azure VM に設定し、ワークロードコストの内訳チャートを確認します。チャートで、タイムフレームを [過去 2 時間(Last 2 Hours)] に設定してから、次のようにします。
–
![]() |
– チャートの最後のバー(垂直線の後)にホバーすると、アクションの実行後に、オンデマンド ライセンス コストと予約済みライセンス コストを取得できます。
![]() |

オンデマンド計算料金とライセンス コスト(オンデマンドおよび予約済み)は、推定オンデマンド月次コストの計算に使用されます。
2. 推定オンデマンド月次コストの計算
計算は次のように表すことができます。
(オンデマンド計算料金 * 予約未適用使用率) + ライセンス コスト * 稼働時間 * 730 =
推定オンデマンド月次コストそれぞれの説明は次のとおりです。
■ [予約未適用使用率(Usage Not Covered by Reservations)] は、どの予約にも対応していない VM の 1 時間あたりの使用率です。例:
– 予約適用範囲 = 20%(0.2)
– 予約未適用使用率 = 80%(0.8)
■ ライセンスコストは、オンデマンド ライセンス コストと予約済みライセンスコストの合計です。
■ 稼働時間は、一定期間(経過時間)に VM が実行されていた時間を示すパーセンテージ値です。経過時間は、VM の初回検出時から存在していた日数です。30 日より古い VM の場合、Workload Optimization Manager は過去 30 日間の稼働時間のみを計算します。
月次オンデマンドコストを見積もるために、Workload Optimization Manager は現在の稼働時間値を将来の稼働時間値に予測します。将来の稼働時間は現在の稼働時間と同様であると想定します。
■ 730 は、Workload Optimization Manager が月次コストを見積もるために使用する 1 ヵ月あたりの時間数を表します。
上記の項目はコスト計算に影響しますが、Workload Optimization Manager が行う実際のスケーリング判断には影響しません。これらの判断は、リソース使用率のパーセンタイルやポリシーで設定されたスケーリング制約など、他の要因に依存します。
例
![]() |
|
|
現在値 |
アクション実行後の値 |
| オンデマンド料金 |
$0.45/時間 |
$0.218/時間 |

![]() |
|
|
現在値 |
アクション実行後の値 |
| オンデマンド ライセンス コスト |
$0/時間 |
$0.088/時間 |
| 予約済みライセンスコスト |
$0.184/時間 |
なし |
1. Workload Optimization Manager は、最初に以下を計算します。
■ 現在のオンデマンド計算料金:
0.45 - (0.184 + 0) = 0.266
■ アクション実行後のオンデマンド計算料金:
0.218 - (0 + 0.088) = 0.13
2. Workload Optimization Manager は、以下に基づいて推定オンデマンド月次コストを計算できるようになりました。
■ オンデマンド計算料金
|
|
現在値 |
アクション実行後の値 |
| オンデマンド計算料金 |
$0.266/時間 |
$0.13/時間 |
■ 予約未適用使用率および稼働時間

![]() |
|
|
現在値 |
アクション実行後の値 |
| 予約範囲 |
100%(1.0) |
0%(0.0) |
| 予約未適用使用率(予約適用範囲に基づいて計算) |
0%(0.0) |
100%(1.0) |
| 稼働時間 |
96.1%(.961) |
|
![]() |
■ 現在の推定オンデマンド月次コスト:
(0.266 * 0.0) + 0.184 * 0.961 * 730 = 129
■ アクション実行後の推定オンデマンド月次コスト:
(0.13 * 1.0) + 0.088 * 0.961 * 730 = 153
注:
Workload Optimization Manager は、ユーザーインターフェイスに表示される計算値を四捨五入します。
オンデマンド コストが $129/月から $153/月に増加すると予測されているため、Workload Optimization Manager はアクションを投資として扱い、推定投資額は $24/月を示します。

![]() |
Workload Optimization Manager は、分析から最良の結果が得られると考えられるデフォルト設定で出荷されます。これらの設定は、環境内の環境各エンティティタイプのデフォルト自動ポリシーで指定されています。環境の一部の範囲では、これらの設定を変更する必要がある場合があります。たとえば、その範囲で、アクションの自動化や制約を変更する場合です。指定した範囲に対してデフォルトをオーバーライドするアクションポリシーを作成できます。
クラウド VM アクションに関する詳細については、「クラウド VM アクション(148 ページ)」を参照してください。
クラウド スケール
| アクション |
デフォルト モード |
AWS、Azure、および GCP |
| すべてをクラウドスケーリング |
手動 |
|
| パフォーマンス向けクラウドスケーリング |
手動 |
|
| 節約向けクラウドスケーリング |
手動 |
|
その他のアクション
| アクション |
デフォルト モード |
AWS および Azure |
GCP |
| 割引を購入する |
推奨 |
|
現在未対応 |
| Kubernetes ノード(VM)のプロビジョニング |
手動 |
|
|

| アクション |
デフォルト モード |
AWS および Azure |
GCP |
| Kubernetes ノード(VM)の一時停止 |
手動 |
|
|
VCPU、VMEM、および IO/Net スループット使用率の場合:
これらの高度な設定では、リソースを使用するためのワークロードの範囲を決定します。これらは、Workload Optimization Manager によるリソースの最適な使用率の計算方法オーバーライドする固定設定です。これらの設定は、テクニカ ルサポートに相談してから変更してください。
これらの設定は、Workload Optimization Manager がアクションを推奨する方法を変更する際に使用されますが、ほとんどの場合、これらの設定は使用しません。Workload Optimization Manager にワークロードのサイズ変更のアクションを推奨する方法を制御させる場合は、使用率のパーセンタイルごとにアグレッシブ性を設定し、クラウド上の柔軟性の高低に合わせてサンプル期間の長さを設定できます。
| 属性 |
デフォルト値 |
| ターゲット VCPU 使用率のスケーリング |
70 VCPU キャパシティのパーセンテージとしてターゲット使用率。 |
| ターゲット VMEM 使用率のスケーリング |
90 メモリ容量のパーセンテージとしてターゲット使用率。 |
| ターゲット IO スループット使用率のスケーリング |
70 IO スループット(読み取りおよび書き込み)キャパシティのパーセンテージとしてのターゲット使用率。 |
| ターゲット Net スループット使用率のスケーリング |
70 ネットワークスループット(インバウンドおよびアウトバウンド)キャパシティのパーセンテージとしてのターゲット使用率。 |
IOPS 使用率の場合:
Workload Optimization Manager は、この設定を積極性制約と組み合わせて使用して、VM のスケーリング アクションを制御します。使用率のパーセンタイルごとに積極性を設定し、クラウドの柔軟性の高低に合わせてサンプル期間の長さを設定できます。
| 属性 |
デフォルト値 |
| ターゲット IOPS 使用率のスケーリング(Azure VM のみ) |
70 Azure 環境の場合、Workload Optimization Manager が一致を試みるターゲットパーセンタイル値。 |
IOPS 使用率がスケーリングの判断にどのように影響するかの詳細については、「Azure VM の IOPS 対応スケーリング(153 ページ)」を参照してください。
Workload Optimization Manager は、これらの設定を使用して、vCPU、vMEM、および IOPS(Azure VM のみ)の使用率パーセンタイルを計算します。次に、特定の期間の観測値に基づいて、使用率を改善するためのアクションを推奨します。
■ Aggressiveness
| 属性 |
デフォルト値 |
| Aggressiveness |
第 95 パーセンタイル |
パフォーマンスの評価時、Workload Optimization Manager は、リソース使用率をキャパシティのパーセンテージとしてみなします。使用率は、使用可能なキャパシティを増加させるか、減少させるかのいずれかに拡張するためのアクションを実行します。使用率を測定するために、分析では特定の使用率のパーセンタイルが考慮されます。たとえば、第 95 パーセンタイとします。パーセンタイルの使用率は、確認されたサンプルの 95% がそれ未満となる最高値のことです。これを平均使用率、つまり、観測された「すべて」のサンプルの平均と比較します。

パーセンタイルを使用することで、Workload Optimization Manager はより関連性の高いアクションを推奨できます。これはクラウドにとって重要であり、分析によってクラウドの柔軟性をより効果的に利用できるようになります。スケジュール済みのポリシーでは、実行が後に延期された場合、より関連性の高いアクションが実行可能なままになる傾向があります。
たとえば、VM 上の CPU の容量を減らすための決定を検討してみましょう。パーセンタイルを使用しない場合、Workload Optimization Manager は認識されたピーク使用率未満にサイズ変更することはありません。ほとんどの VM では、再起動、パッチ適用、その他のメンテナンス タスク中など、CPU のピークが高レベルに達する瞬間があります。VM の使用率が 1 回だけ 100% に到達したとします。パーセンタイルを利用しなければ、Workload Optimization Manager はその VM に割り当てられた CPU を削減しません。
[Aggressiveness] では、最も高い使用率の値を 1 つ使用する代わりに、Workload Optimization Manager は設定したパーセンタイルを使用します。上記の例では、1 つの CPU バーストが 100% であると想定していますが、サンプルの 95% の CPU は 50% を超えていません。[積極性(Aggressiveness)] を第 95 パータイルに設定すると、Workload Optimization Manager は VM の CPU の割り当てを減らす機会としてこれを見なすことができます。
つまり、パーセンタイルは、持続性のあるリソース使用率を評価し、サンプルのわずかな部分で発生したバーストは無視します。これは、次のようなサイズ変更のアグレッシブ性と見なすことができます。
– 第 100 パーセンタイルと第 99 パーセンタイル : より高いパフォーマンス。常に最大のパフォーマンスを保証する必要がある重要なワークロード、または持続的な使用率が低くても、使用率の突然のスパイクやこれまでに見られなかったスパイクを許容する必要があるワークロードに推奨されます。
– 第 95 パーセンタイル(デフォルト):最大のパフォーマンスと節約を達成するために推奨される設定です。これにより、一時的なスパイクによるリアクティブなピーク サイジングを回避しながら、アプリケーションのパフォーマンスが保証されるため、クラウドの柔軟な能力を活用できます。
– 90 パーセンタイル – より高い効率。リソース使用率に耐えられる非実稼働ワークロードに推奨されます。
デフォルトでは、Workload Optimization Manager は過去 30 日間のサンプルを使用します。[最大観測期間(Max Observation Period)] 設定を使用すると、日数を調整できます。分析してスケーリングアクションを実行するのに十分なサンプルがあることを確認するには、[最小観測期間(Min Observation Period)] を設定します。
■ Max Observation Period
| 属性 |
デフォルト値 |
| Max Observation Period |
[Last 30 Days] |
リソース使用率のパーセンタイルの計算を改善するために、考慮すべきサンプル時間を設定できます。Workload Optimization Manager は、サンプル期間として指定した日数までの過去データを使用します。(データベースにわずかな日数分のデータしかな場合は、保存されているすべての過去データを使用します)。
次の設定を行うことができます。
– 柔軟性が低い:[Last 90 Days]
– 推奨:[Last 30 Days]
– 柔軟性が高い:[Last 7 Days]
Workload Optimization Manager は、多くの組織で見られる月次ワークロード メンテナンス サイクルの後、30 日間の観察期間を推奨しています。VM は通常、パッチ適用やその他のメンテナンス タスクが実行されるメンテナンス期間中にピークを迎えます。30 日間の観察期間とは、Workload Optimization Manager がこれらのピークをキャプチャし、サイジング推奨の精度を増加できることを意味します。
パフォーマンスの変化に応じてワークロードのサイズをより頻繁に変更する必要がある場合は、この値を 7 日に設定できます。変更を頻繁に処理できない、または使用期間が長いワークロードの場合、値を 90 日に設定できます。
■ Min Observation Period
| 属性 |
デフォルト値 |
| Min Observation Period |
なし |
この設定により、Workload Optimization Manager が [積極性(Aggressiveness)] で設定されたパーセンタイルに基づいてアクションを生成するまでの最小日数の過去データが保証されます。これにより、アクションを生成するまでの最小セットのデータポイントが確保されます。
スケジュール済みのアクションの場合は特に、サイズ変更の計算で十分な過去データを使用し、スケジュール済みのメンテナンス期間中でも実行可能な状態を維持するアクションを生成することが重要です。通常、メンテナンス期間は「ダウン」タイムに設定されます。

使用率が低い場合。分析でアクションに十分な過去データが使用されている場合は、メンテナンス期間中にアクションが実行可能のままになる可能性が高くなります。
– 柔軟性が高い – なし
– 柔軟性が低い – 7 日間
| 属性 |
デフォルト値 |
| クラウドインスタンスタイプ |
なし |
Workload Optimization Manager は、VM のスケーリングを判断する際、デフォルトでスケーリングに現在使用可能なすべてのインスタンスタイプを考慮します。ただし、複雑さとコストの削減、割引使用率の向上、またはアプリケーションの需要を満たすために、特定のインスタンスタイプにのみスケーリングする、または特定のインスタンスタイプを避けるようにクラウド VM を設定する場合があります。この設定を使用して、VM がスケールできるインスタンスタイプを識別します。
[編集(Edit)] をクリックすると、優先設定を設定できます。表示される新しいページで、クラウド階層(AWS の a1 または Azure の B シリーズなどのインスタンスタイプのファミリ)を展開して、個々のインスタンスタイプとそれらに割り当てられたリソースを表示します。クラウドプロバイダーが複数ある場合、各プロバイダーには独自のタブがあります。
優先するインスタンスタイプまたはクラウド階層を選択するか、避けたいものをクリアします。変更を保存すると、メイン ページが更新されて選択肢が反映されます。
クラウド階層を選択し、サービスプロバイダーが後でその階層に新しいインスタンス タイプを展開した場合、それらのインスタンス タイプは自動的にポリシーに含まれます。ポリシーを定期的に確認して、新しいインスタンス タイプが階層に追加されているかどうかを確認してください。これらのインスタンスタイプにスケーリングしたくない場合は、影響を受けるポリシーを更新します。
| 属性 |
デフォルト設定 |
| 一貫したサイズ変更を有効化 |
オフ |
範囲ポリシーのグループの場合:
VM のグループに対してポリシーを作成し、[一貫したサイズ変更(Consistent Resizing)] をオンにすると、Workload Optimization Manager は、すべてのグループ メンバーを同じサイズにサイズ変更します。これにより、それらすべてがグループ内のリソース コモディティそれぞれの上限の使用率をサポートするようにます。たとえば、VM A が CPU の上限使用率を示し、VM B がメモリの上限使用率を示しているとします。VM のサイズ変更アクションによって、すべての VM が VM A を満たすための CPU キャパシティと、VM B を満たすためのメモリ容量を持つことになります。
影響を受けたサイズ変更については、[Actions List] にグループ内の各 VM の個々のサイズ変更アクションが表示されます。サイズ変更を自動化した場合、Workload Optimization Manager は、ワークロードの中断を回避する方法として、各サイズ変更を個別に実行します。
パブリック クラウドで VM のサイズを変更するときに、グループ内のすべての VM に同じテンプレートを適用するには、この設定を使用します。このようにして、Workload Optimization Manager は、グループ内のすべての VM を等しくサイズ変更するルールを適用できます。
自動検出グループの場合 :
パブリッククラウド環境では、Workload Optimization Manager は、同じテンプレートですべての VM を維持するグループを検出し、それらに対して読み取り専用のポリシーを作成し、一貫したサイズ変更を導入します。検出の詳細や関連ポリシーは、クラウドプロバイダーによって異なります。
■ Azure
Workload Optimization Manager は、Azure 可用性セットとスケールセットを検出します。
– 可用性セットの場合、Workload Optimization Manager は、一貫したサイズ変更を有効にしませんが、可用性セット内の個々の VM に対してスケール アクションを推奨することができます。
コンピューティング クラスタ内のリソースが不足しているために、可用性セット内の VM のスケールアクションが失敗した場合、アクションは保留のままになります。保留中のアクションをホバーすると、可用性セットでの以前の実行エラーにより、アクションの実行が一時的に無効になったことを示すメッセージが表示されます。Workload Optimization Manager は、可用性セット内の他のすべての VM が同じリソースの問題によりスケーリングに失敗すると想定するため、可用性セットのアクションの実行を無効にする一時的なポリシーを作成します。具体的には、このポリシーはアクション モードを設定します。
スケール アクションを [推奨(Recommend)] に設定し、730 時間(1 ヵ月)有効にします。つまり、ポリシーの期間中、Workload Optimization Manager は個々の VM に対して読み取り専用で実行不可能なスケール アクションを生成し続けるため、

それらのリソース要件を評価し、それに応じて計画を立てることができます。可用性セットでアクションの実行を再度有効にする必要がある場合は、このポリシーを削除できます。
– スケールセットの場合、Workload Optimization Manager は、自動でグループのすべての VM に対して [一貫したサイズ変更(Consistent Resizing)] を有効化します。このようなグループに対して、手動または自動ですべてのアクションを実行できます。この場合、Workload Optimization Manager は、一度に 1 つの VM のサイズ変更を実行します。特定のスケール セットのすべてのメンバーを一貫性のあるテンプレートにサイズ変更する必要がない場合は、その範囲に対して別のポリシーを作成し、[一貫したサイズ変更(Consistent Resizing)] をオフにします。
■ AWS
Workload Optimization Manager は、[グループの自動スケーリング(Auto Scaling Groups)] を検出し、各グループのすべての VM に対して [一貫したサイズ変更(Consistent Resizing)] を自動で有効化します。このようなグループに対して、手動または自動ですべてのアクションを実行できます。この場合、Workload Optimization Manager は、一度に 1 つの VM サイズを変更します。特定の自動スケーリング グループのすべてのメンバーを一貫性のあるテンプレートにサイズ変更する必要がない場合は、その範囲に別のポリシーを作成して [一貫したサイズ変更(Consistent Resizing)] をオフにします。
グループに [Consistent Resizing] を使用する理由は、次のとおりです。
■ ロードバランシング
グループに対してロード バランシングを展開している場合は、そのグループ内のすべての VM は同じような使用率になるはずです。この場合は、1 つの VM のサイズを変更する必要があるときに、それらのすべてを一貫してサイズ変更したほうが適切です。
■ ハイ アベイラビリティ(HA)
パブリッククラウドでの一般的な HA 設定では、さまざまな可用性ゾーンにミラー VM を導入します。この場合、特定の時点で特定のアプリケーションが 1 つの VM 上でのみ実行されます。他の VM は、フェールオーバーイベントで回復するためにスタンバイ状態になっています。[一貫したサイズ変更(Consistent Resizing)] が設定されていない場合は、Workload Optimization Manager が使用されていない VM のサイズを縮小または一時停止する傾向があります。これにより、フェールオーバーの状況に対応できなくなります。
[Consistent Resizing] を使用する場合は、次の点を考慮してください。
■ [Consistent Resizing] のポリシーが設定されたグループと、[Consistent Resizing] を有効にする他のグループの VM を混在させないでください。1 つの VM を複数のグループのメンバーにすることができます。[Consistent Resizing] が設定されたグループ内の 1 つ以上の VM が、[Consistent Resizing] が設定された別のグループにも含まれている場合、両方のグループは、すべてのグループメンバーに対して [Consistent Resizing] をまとめて適用します。
■ 1 つ以上の VM が [一貫したサイズ変更(Consistent Resizing)] が有効になっているグループ内にあり、[一貫したサイズ変更(Consistent Resizing)] がオフになっているグループにも同じ VM が 含まれている場合、影響を受ける VM は [オン(ON)] 設定になります。これは、両方のグループを作成した場合、または、Workload Optimization Manager が Azure スケールセットのグループのいずれかまたは AWS 自動スケーリンググループを作成した時に起こります。
■ [Consistent Resizing] を有効にする VM のグループについては、関連するターゲット技術を混在させることはできません。たとえば、Azure および AWS プラットフォームで管理されている VM を 1 つのグループに含めることはできません。
■ アクションとリスクを示すチャートは、影響を受けるすべての VM に同じリスクステートメントを割り当てます。これにより、混乱が生じる可能性があります。たとえば、vCPU リスクに対処するために 1 つの VM のサイズを変更する必要があり、その VM とともに他の 9 つの VM も一貫してサイズ変更するように設定するとします。チャートには、vCPU のリスクに対処するため、その 10 の VM のサイズ変更が必要であると示されます。
| 属性 |
デフォルト設定 |
| Instance Store Aware Scaling |
オフ |
ワークロードのテンプレートは、ワークロードが「インスタンスストア」を使用できるかどうかを決定し、インスタンスストアのキャパシティを決定します。Workload Optimization Manager は、サイズ変更アクションまたは移動アクションを計算するときに、インスタンス ストアをサポートしないか、または同じインスタンス ストアのキャパシティを提供しない新しいテンプレートを推奨します。
サイズ変更アクションでワークロードについてのインスタンスストアの要件が配慮されるようにするには、特定の VM または VM のグループに対して [Instance Store Aware Scaling] をオンにします。VM の特定の範囲に対してこれをオンにすると、移動アクションとサイズ変更アクションを計算するときに、Workload Optimization Manager はインスタンスストアをサポートするテンプレートのみを考慮します。さらに、提供するインスタンスストアのキャパシティが少ないテンプレートにはワークロードを移動しません。

AWS パブリッククラウド環境では、データベース サーバーは、AWS リレーショナル データベース サービス(RDS)を使用して設定されたリレーショナル データベースです。Workload Optimization Manager は、AWS ターゲットを介して RDS インスタンスを検出し、必要に応じて、スケーリングアクションを生成します。
注:
Workload Optimization Manager によって検出された Azure SQL データベースは、サプライチェーンのデータベースエンティティとして表示されます。詳細については、「データベース(クラウド) (186 ページ)」を参照してください。
概要
![]() |
| 概要 |
|
| 予算 |
クラウド データベース サーバーの予算は無制限です。 |
| 内容 |
クラウド アプリケーションとエンドユーザー向けデータベースサービス |
| 消費するもの |
アベイラビリティゾーンのコンピューティングリソースとストレージリソース |
| 検出を介するもの |
AWS ターゲット |
アクセス許可
Workload Optimization Manager は、AWS RDS データベースサービスに対して次の権限が必要です。
■ 管理権限:
– cloudwatch:GetMetricData
– pi:GetResourceMetrics
– rds:DescribeDBInstances
– rds:DescribeDBParameters
– rds:ListTagsForResource
– rds:DescribeOrderableDBInstanceOptions
■ アクション実行権限:
– rds:ModifyDBInstance
権限の完全なリストについては、『ターゲット構成ガイド』の「Amazon Web サービス」を参照してください。
Workload Optimization Manager は、クラウド データベース サーバーの次のリソースをモニタします。
■ 仮想メモリ(VMem)

データベースサーバーのインスタンスタイプに割り当てられた VMem の使用率
■ 仮想 CPU(VCPU)
データベースサーバーのインスタンスタイプに割り当てられた VCPU の使用率
■ ストレージの容量
データベースサーバーによって使用される Amazon EBS ストレージの量
■ ストレージアクセス
データベースサーバーによって使用される IOPS
■ DB キャッシュヒット率(該当する場合)
キャッシュヒットを介して提供されたデータベースレスポンスの割合
■ Connections
データベースサーバーへの接続数。
拡張性
コンピューティングリソースとストレージリソースをスケーリングして、パフォーマンスとコストを最適化します。
正確なスケーリング アクションを推奨するために、Workload Optimization Manager はリソース使用率のパーセンタイルを分析し、AWS から関連するメトリクス(接続使用率など)を収集します。また、「ポリシー( 176 ページ)」を参照してください。
次のシナリオとアクションを検討してください。
■ vCPU の輻輳に対処するために、Workload Optimization Manager は、可能な限り低いコストで需要を十分に満たせるインスタンス タイプにデータベース サーバーをスケーリングすることを推奨できます。vCPU が十分に活用されていない場合は、より小さいインスタンスタイプにスケーリングすることを推奨できます。
■ IOPS の輻輳に対処するために、Workload Optimization Manager は、プロビジョニングされた IOPS を増やすか、データベース サーバーを別のストレージ タイプにスケーリングすることを推奨できます。gp2 ストレージの場合、プロビジョニングされた IOPS を増やすためにディスクサイズを増やすことを推奨できます。これらのアクションの実行後、Workload Optimization Manager は、EBS ストレージの AWS の「クールダウン」期間に従って、これ以降 6 時間は新しいアクションを推奨しません。
■ Workload Optimization Manager は、vMem のスケーリングを判断する前に、DB キャッシュヒット率を分析します。分析を実行するために、[パフォーマンス インサイト(Performance Insights)] が有効になっているデータベースサーバーのキャッシュヒット率メトリックを収集します。
キャッシュ ヒット率メトリックを備えたデータベース サーバーの場合、Workload Optimization Manager は、少なくとも 90% のキャッシュ ヒット率が最適であると見なします。このパーセント値は構成できません。
– 90% 以上のキャッシュヒット率の値は、効率性を示します。このため、vMem の使用率が高くても、Workload Optimization Manager はアクションを推奨しません。vMem の使用率が低い場合は、より小さいインスタンス タイプへのスケーリングが推奨されます。
– キャッシュヒット率が 90% を下回る場合、vMem の使用率が低いままであれば、Workload Optimization Manager もアクションを推奨しません。vMem の使用率が高い場合は、より大きなインスタンスタイプへのスケーリングが推奨されます。
[パフォーマンスインサイト(Performance Insights)] とキャッシュヒット率メトリックに関する注意事項:
– [パフォーマンスインサイト(Performance Insights)] は、ほとんどの AWS データベースサーバーでデフォルトで有効になっています。Workload Optimization Manager ユーザーインターフェイスでは、[検索(Search)] を使用してから [パフォーマンス インサイト(Performance Insights)] フィルタを適用して、[パフォーマンス インサイト(Performance Insights)] が有効になっているデータベース サーバーを確認できます。
– [パフォーマンスインサイト(Performance Insights)] が無効になっているか、AWS データベース サーバー エンジンまたはリージョンでサポートされていない場合、Workload Optimization Manager は分析するキャッシュヒット率メトリクスを持たないため、vMem 使用率に直接応答してアクションを生成しません。サポートされているエンジンとリージョンのリストについては、この AWS ページを参照してください。
– vCPU 使用率に応じて別のインスタンス タイプにスケーリングするアクションには、vMem の変更も含まれる場合がありますが、vMem 使用率のみ(キャッシュヒット率メトリックなし)ではアクションが促進されません。
Workload Optimization Manager は、スケーリングの判断を行うときに、接続の使用率とキャパシティも考慮します。CloudWatch から使用率メトリクスを収集し、データベースサーバーに構成された同時接続の最大数に基づいてキャパシティを計算します。最大数は、データベース サーバーのエンジン タイプとメモリ割り当てによって異なり、データベース サーバーに関連付けられた パラメータ グループ で構成されます。Workload Optimization Manager は現在、 デフォルト値を使用するパラメータ グループに関連付けられたデータベース サーバーをサポートしています。たとえば、8 GB(8589934592 バイト)のメモリを備えた db.t3.large インスタンス タイプ上にあり、デフォルト値 {DBInstanceClassMemory/12582880} を使用するパラメータ グループに関連付けられている MySQL データベース サーバーについて考えてみます。この場合、Workload Optimization Manager は以下を計算します。682 接続としてのキャパシティ(または {8589934592/12582880})。以下の理由により、Workload Optimization Manager がアクションを生成する場合、

接続の使用率がキャパシティの 15%(または約 100 の接続)だけであることを確認すると、データベースサーバーの vMem と接続の両方の要件に適した、より小さなインスタンスタイプが選択されます。たとえば、2 GB のメモリと最大 170 の接続を提供する db.t2.small を選択できます。
![]() |
各チャートの [すべて表示(Show All)] をクリックすると、アクションを確認して実行できます。
![]() |
Workload Optimization Manager が節約または投資を計算する方法の詳細については、「の推定オンデマンド コスト (174 ページ)」を参照してください。
Workload Optimization Manager は、パーセンタイル計算を使用してリソース使用率をより正確に測定し、全体的な使用率を改善してコストを削減するスケーリングアクションを推進します。データベース サーバーで保留中のスケール アクションの詳細を調べると、特定の観測期間の使用率のパーセンタイルと、アクションの実行後に予測されるパーセンタイルを強調表示するチャートが表示されます。

![]() |
チャートには、参照用に日次平均使用率もプロットされています。以前にデータベース サーバーでスケーリング アクションを実行したことがある場合は、1 日の平均使用率が改善されたことを確認できます。まとめると、これらのチャートにより、Workload Optimization Manager のスケーリングの推奨事項を推進する使用率の傾向を簡単に認識することができます。
データベース サーバー ポリシーでスケーリング制約を設定して、パーセンタイルの計算を調整できます。

![]() |
詳細については、「 スケーリングの感度(177 ページ)」を参照してください。
![]() |
次の表では、Workload Optimization Manager が推奨するアクションの中断性と可逆性について説明します。
| アクション |
破壊する |
可逆性 |
| 別のインスタンスタイプへのスケーリング |
はい |
はい |
| ストレージ容量のスケールアップ |
いいえ |
いいえ |

| アクション |
破壊する |
可逆性 |
| ストレージアクセスのスケールアップ(プロビジョニングされた IOPS) |
いいえ |
はい |
| 別のストレージタイプへのスケーリング + ストレージ量のスケーリング |
はい |
非対応 |
| 別のストレージ タイプへのスケーリング + ストレージ アクセスのスケール アップ(プロビジョニングされた IOPS) |
はい |
はい |
| 別のストレージタイプへのスケーリング + ストレージ量のスケールアップ + ストレージアクセスのスケールアップ(プロビジョニングされた IOPS) |
はい |
非対応 |
![]() |
ターゲット インスタンス タイプが何らかの理由でアベイラビリティゾーンで使用できない場合、スケールアクションは失敗する可能性があります。AWS 環境ではインスタンス タイプが使用可能と表示される場合がありますが、スケーリング アクションが実行されると、AWS に次のエラーが表示されます。
要求されたクラスのインスタンスが現在のインスタンスのアベイラビリティゾーンにないため、インスタンスクラスを変更できません。後でリクエストを再試行してください。
注:
このエラー詳細については、この AWS ページを参照してください。
このエラーが発生すると、Workload Optimization Manager はデフォルトのデータベース サーバー ポリシーを変更して、インスタンス タイプをスケーリング リストから除外します。データベースサーバーが再び使用可能になると、Workload Optimization Manager はそれをスケーリングリストに戻します。このリストの詳細については、「クラウド インスタンス タイプ(178 ページ)」を参照してください。

![]() |
コスト計算
非 Aurora データベースサーバーの場合、推定オンデマンド月次コストの計算は次のように表すことができます。
(オンデマンド計算料金 * 730) + (プロビジョニングされたデータベースストレージ料金 * プロビジョニングされたデータベースストレージ量) + (プロビジョニングされた IOPS 料金 * プロビジョニングされた IOPS 量) = 推定オンデマンド月次コスト
それぞれの説明は次のとおりです。
■ オンデマンド計算料金は、データベース サーバーのインスタンス タイプの時間あたりのコストです。オンデマンド料金は 、Amazon RDS 料金表から取得できます。
■ 730 は、Workload Optimization Manager が月次コストを見積もるために使用する 1 ヵ月あたりの時間数を表します。
■ プロビジョニングされたデータベース ストレージ料金は、データベース サーバーのプロビジョニングされたデータベース ストレージの 1 時間あたりのコストです。
プロビジョニングされたデータベース ストレージ料金は、Amazon RDS 料金表から取得できます。
■ プロビジョニングされた IOPS 料金は、データベース サーバーのプロビジョニングされた IOPS の月額料金です。
プロビジョニングされた IOPS は、プロビジョニングされた IOPS SSD (io1) ストレージ上のデータベースサーバーにのみ適用されます。プロビジョニングされた IOPS SSD ストレージに関する情報は、『RDS ユーザーガイド』から取得できます。
プロビジョニングされた IOPS 料金は、Amazon RDS 料金表から取得できます。
上記の項目は、Workload Optimization Manager が行うコスト計算とスケーリングの判断に影響します。これらの判断は、リソース使用率のパーセンタイルやポリシーで設定されたスケーリング制約など、他の要因に依存します。
例
SQL Server Express Edition(シングル AZ 展開)の保留中のスケールアクションに次のデータを想定します。

|
|
現在値 |
アクション実行後の値 |
| オンデマンド計算料金 |
$0.024/時間 |
$0.048/時間 |
| プロビジョニングされたデータベースストレージ料金 |
$0.133/時間 |
$0.133/時間 |
| プロビジョニングされたデータベースストレージ量 |
20 GB |
20 GB |
| プロビジョニングされた IOPS 料金 |
$0.00 |
$0.00 |
| プロビジョニングされた IOPS 量 |
0 |
0 |
Workload Optimization Manager は、以下を計算します。
■ 現在の推定オンデマンド月次コスト:
(0.024 * 730) + (0.133 * 20) + (0.00 * 0) = 20.18
■ アクション実行後の推定オンデマンド月次コスト:
(0.048 * 730) + (0.133 * 20) + (0.00 * 0) = 37.7
注:
Workload Optimization Manager は、ユーザーインターフェイスに表示される計算値を四捨五入します。
![]() |
Workload Optimization Manager は、アクションを投資として扱い、$17.52/月の推定投資を示します。

コスト計算
Aurora データベースサーバーの場合、推定オンデマンド月次コストの計算は次のように表すことができます。
(オンデマンド計算料金 * 730) + (プロビジョニングされたデータベースストレージ料金 * プロビジョニングされたデータベースストレージ量) + (I/O リクエスト料金 * (時間単位で請求される I/O 操作数 * 730)) = 推定オンデマンド月次コスト
それぞれの説明は次のとおりです。
■ オンデマンド計算料金は、データベース サーバーのインスタンス タイプの時間あたりのコストです。オンデマンド料金 は、Amazon Aurora 料金表から取得できます。
■ 730 は、Workload Optimization Manager が月次コストを見積もるために使用する 1 ヵ月あたりの時間数を表します。
■ プロビジョニングされたデータベース ストレージ料金は、データベース サーバーのプロビジョニングされたデータベース ストレージの 1 時間あたりのコストです。 プロビジョニングされたデータベース ストレージ料金は 、Amazon Aurora 料金表から取得できます。

■ I/O リクエスト レートは、100 万件の読み取り/書き込み I/O リクエストあたりのコストです。
I/O リクエスト レートは、 Amazon Aurora 料金表から取得できます。
■ 時間単位で課金される I/O 操作数は、過去 1 ヵ月の 1 時間あたりの読み取りおよび書き込み I/O 操作の平均合計です。
上記の項目は、コスト計算に影響します。I/O リクエスト率を除いて、これらの項目は、Workload Optimization Manager が行う実際のスケーリング判断に影響します。これらの判断は、リソース使用率のパーセンタイルやポリシーで設定されたスケーリング制約など、他の要因に依存します。
例
Aurora MySQL-Compatible Edition の保留中のスケールアクションについて、次のデータを想定します。
|
|
現在値 |
アクション実行後の値 |
| オンデマンド計算料金 |
$0.164/時間 |
$0.041/時間 |
| プロビジョニングされたデータベースストレージ料金 |
$0.10/時間 |
$0.10/時間 |
| プロビジョニングされたデータベースストレージ量 |
100 |
100 |
| I/O リクエスト料金 |
$0.20/100 万リクエスト |
$0.20/100 万リクエスト |
| 時間単位で課金される I/O 操作数 |
2000 |
2000 |
Workload Optimization Manager は、以下を計算します。
■ 現在の推定オンデマンド月次コスト:
(0.164 * 730) + (0.10 * 100) + ((0.20 / 1000000) * (2000 * 730)) = 130.01
■ アクション実行後の推定オンデマンド月次コスト:
(0.041 * 730) + (0.10 * 100) + ((0.20 / 1000000) * (2000 * 730)) = 40.22
注:
Workload Optimization Manager は、ユーザーインターフェイスに表示される計算値を四捨五入します。
推定オンデマンド月次コストは、$130.01/月から $40.22/月に減少すると予測されているため、Workload Optimization Manager は、このアクションをコスト削減手段として扱い、$89.79/月と見積もられる節約を示します。
Workload Optimization Manager は、分析から最良の結果が得られると考えられるデフォルト設定で出荷されます。これらの設定は、環境内の環境各エンティティタイプのデフォルト自動ポリシーで指定されています。環境の一部の範囲では、これらの設定を変更する必要がある場合があります。たとえば、その範囲で、アクションの自動化や制約を変更する場合です。指定した範囲に対してデフォルトをオーバーライドするアクションポリシーを作成できます。
クラウド データベース サーバー アクションの詳細については、「クラウド データベース サーバー アクション (169 ページ) 」および「中断なしで 元に戻せるスケーリング アクション(171 ページ)」を参照してください。
| アクション |
デフォルト設定/モード |
| データベースサーバーのスケーリングアクション |
オン |
| 中断・不可逆スケーリング |
推奨 |
| 中断・可逆スケーリング |
推奨 |
| 非中断・不可逆スケーリング |
推奨 |
| 非中断・可逆スケーリング |
推奨 |

Workload Optimization Manager は、指定された監視期間における使用率のパーセンタイルを使用します。これにより、持続的な使用率が得られ、短期間のバーストは無視されます。
Workload Optimization Manager は、これらの設定を使用して、VCPU、VMEM および DB キャッシュ ヒット率、および IOPS の使用率パーセンタイルを計算します。次に、特定の期間の観測値に基づいて、使用率を改善するためのアクションを推奨します。
■ Aggressiveness
| 属性 |
デフォルト値 |
| Aggressiveness |
第 95 パーセンタイル |
パフォーマンスの評価時、Workload Optimization Manager は、リソース使用率をキャパシティのパーセンテージとしてみなします。使用率は、使用可能なキャパシティを増加させるか、減少させるかのいずれかに拡張するためのアクションを実行します。使用率を測定するために、分析では特定の使用率のパーセンタイルが考慮されます。たとえば、第 95 パーセンタイとします。パーセンタイルの使用率は、確認されたサンプルの 95% がそれ未満となる最高値のことです。これを平均使用率、つまり、観測された「すべて」のサンプルの平均と比較します。
パーセンタイルを使用することで、Workload Optimization Manager はより関連性の高いアクションを推奨できます。これはクラウドにとって重要であり、分析によってクラウドの柔軟性をより効果的に利用できるようになります。スケジュール済みのポリシーでは、実行が後に延期された場合、より関連性の高いアクションが実行可能なままになる傾向があります。
たとえば、キャパシティを減らす判断をするとします。パーセンタイルを使用しない場合、Workload Optimization Manager は認識されたピーク使用率未満にサイズ変更することはありません。ピーク時の使用率が 1 回だけ 100% に到達したとします。パーセンタイルを利用しなければ、Workload Optimization Manager はそのデータベース サーバーに割り当てられたリソースを削減しません。
[Aggressiveness] では、最も高い使用率の値を 1 つ使用する代わりに、Workload Optimization Manager は設定したパーセンタイルを使用します。上記の例では、1 つのバーストが 100% であると想定していますが、サンプルの 95% の使用率は 50% を超えていません。[積極性(Aggressiveness)] を第 95 パータイルに設定すると、Workload Optimization Manager はリソースの割り当てを減らす機会としてこれを見なすことができます。
つまり、パーセンタイルは、持続性のあるリソース使用率を評価し、サンプルのわずかな部分で発生したバーストは無視します。これは、次のようなサイズ変更のアグレッシブ性と見なすことができます。
– 第 99 パーセンタイル : より高いパフォーマンス。常に最大のパフォーマンスを保証する必要がある重要なデータベースサーバー、または持続的な使用率が低くても、使用率の突然のスパイクやこれまでに見られなかったスパイクを許容する必要があるデータベースサーバーに推奨されます。
– 第 95 パーセンタイル(デフォルト):最大のパフォーマンスと節約を達成するために推奨される設定です。これにより、一時的なスパイクによるリアクティブなピーク サイズ設定を回避しながらパフォーマンスが保証されるため、クラウドの弾力的な能力を活用できます。
– 90 パーセンタイル – より高い効率。より高いリソース使用率に耐えることができるデータベースサーバーに推奨されます。
デフォルトでは、Workload Optimization Manager は過去 14 日間のサンプルを使用します。[最大観測期間(Max Observation Period)] 設定を使用すると、日数を調整できます。分析してスケーリングアクションを実行するのに十分なサンプルがあることを確認するには、[最小観測期間(Min Observation Period)] を設定します。
■ Max Observation Period
| 属性 |
デフォルト値 |
| Max Observation Period |
過去14日 |
リソース使用率のパーセンタイルの計算を改善するために、考慮すべきサンプル時間を設定できます。Workload Optimization Manager は、サンプル期間として指定した日数までの過去データを使用しますデータベースサーバーにわずかな日数分のデータしかな場合は、保存されているすべての過去データを使用します。
次の設定を行うことができます。
– 柔軟性が低い:[Last 30 Days]
– 推奨 – 過去 14 日間
– 柔軟性が高い – 過去 7 日間または過去 3 日間
Workload Optimization Manager は、より頻繁にスケーリング アクションを推奨できるように、14 日間の観察期間を推奨しています。データベース サーバーのスケーリングによる中断は最小限に抑えられるため、スケーリングによって顕著なパフォーマンス リスクが生じることはほとんどありません。
■ Min Observation Period

| 属性 |
デフォルト値 |
| Min Observation Period |
なし |
この設定により、Workload Optimization Manager が [積極性(Aggressiveness)] で設定されたパーセンタイルに基づいてアクションを生成するまでの最小日数の過去データが保証されます。これにより、アクションを生成するまでの最小セットのデータポイントが確保されます。
スケジュール済みのアクションの場合は特に、サイズ変更の計算で十分な過去データを使用し、スケジュール済みのメンテナンス期間中でも実行可能な状態を維持するアクションを生成することが重要です。通常、使用率が低い場合、メンテナンス期間は「ダウン」タイムに設定されます。分析でアクションに十分な過去データが使用されている場合は、メンテナンス期間中にアクションが実行可能のままになる可能性が高くなります。
– 柔軟性が高い – なし
– 柔軟性が低い – 1、3 または 7 日間
デフォルトでは、Workload Optimization Manager は、データベースサーバーのスケーリングを判断する際、スケーリングに現在使用可能なすべてのインスタンスタイプを考慮します。ただし、複雑さとコストの削減、または需要を満たすために、特定のインスタンス タイプにのみスケーリングするか、特定のインスタンス タイプを避けるようにデータベースサーバーを設定する場合があります。この設定を使用して、データベース サーバーがスケーリングできるインスタンス タイプを識別します。
注:
Workload Optimization Manager は、AWS 環境で構成されたデータベース サーバー階層の除外を自動的に検出して適用します。ポリシーでこれらの階層の除外を構成する必要はありません。現在適用されている階層の除外のリストを表示するには、範囲を 1 つ以上のデータベースサーバーに設定し、[ポリシー(Policies)] タブをクリックします。
| 属性 |
デフォルト値 |
| クラウドインスタンスタイプ |
なし |
[編集(Edit)] をクリックすると、優先設定を設定できます。表示される新しいページで、クラウド階層(インスタンス タイプのファミリ、
db.m1 ) を使用して、個々のインスタンス タイプとそれらに割り当てられたリソースを表示します。
優先するインスタンスタイプまたはクラウド階層を選択するか、避けたいものをクリアします。変更を保存すると、メイン ページが更新されて選択肢が反映されます。
注:
このポリシー設定は、計画では使用できません。
クラウド階層を選択し、サービスプロバイダーが後でその階層に新しいインスタンス タイプを展開した場合、それらのインスタンス タイプは自動的にポリシーに含まれます。ポリシーを定期的に確認して、新しいインスタンス タイプが階層に追加されているかどうかを確認してください。これらのインスタンスタイプにスケーリングしたくない場合は、影響を受けるポリシーを更新します。
これは、キャパシティのパーセンテージとしてのターゲット使用率です。
| 属性 |
デフォルト値 |
| VCPU |
70 |
| VMEM |
90 |
| IOPS |
70 |
| ストレージの容量 |
90 |
これらの高度な設定では、リソースを使用するためのワークロードの範囲を決定します。これらは、Workload Optimization Manager によるリソースの最適な使用率の計算方法オーバーライドする固定設定です。これらの設定は、テクニカル サポートに相談してから変更してください。

これらの設定は、Workload Optimization Manager がアクションを推奨する方法を変更する際に使用されますが、ほとんどの場合、これらの設定は使用しません。Workload Optimization Manager にワークロードのサイズ変更のアクションを推奨する方法を制御させる場合は、使用率のパーセンタイルごとにアグレッシブ性を設定し、クラウド上の柔軟性の 高低に合わせてサンプル期間の長さを設定できます。
クラウドボリュームは、VM に接続できるストレージデバイスです。接続されたボリュームは、物理ハード ドライブと同じように使用できます。
![]() |
| 概要 |
|
| 予算 |
クラウドボリュームは、対応する VM にリソースを販売することによって、予算を獲得します。 |
| 内容 |
VM が使用するストレージリソース: ■ ストレージアクセス ■ ストレージの容量 |

| 概要 |
|
|
|
■ IO スループット |
| 消費するもの |
ゾーンまたはリージョンが提供するストレージサービス |
| 検出を介するもの |
クラウドターゲット |
モニタ対象リソース
Workload Optimization Manager は、AWS と Azure ボリュームの次のリソースをモニタします。
■ ストレージアクセス
ストレージアクセス操作(IOPS 単位で測定)に使用されているボリューム容量の割合。
■ IO スループット
IO スループット(MB/s 単位で測定)に使用されているボリューム容量の割合。
■ IO スループット読み取り
IO スループット読み取り(MB/sで測定)に使用されているボリュームの容量の割合。
■ IO スループット書き込み
IO スループット書き込み(MB/sで測定)に使用されているボリュームの容量の割合。
注:
■ Workload Optimization Manager は、AWS/Azure ボリュームのストレージ量(ディスクサイズ)を検出しますが、使用率は監視しません。
■ AWS/Azure ボリュームを含む Kubeturbo(コンテナ)展開の場合、Kubeturbo はボリュームのストレージ量の使用率をモニタします。キャパシティと使用状況チャートで、使用率情報を表示できます。
■ 現在、Workload Optimization Manager は GCP ボリュームのリソースをモニタしていません。接続状態のみをモニタし、接続されていないボリュームの削除アクションを生成します。
■ 拡張性
付随するボリュームをスケーリングして、パフォーマンスとコストを最適化します。
■ Delete
コスト削減策として、付随しないボリュームを削除します。
付随する AWS/Azure ボリュームをスケーリングして、パフォーマンスとコストを最適化します。
注:
現在、Workload Optimization Manager は GCP ボリュームのスケール アクションを生成しません。
Workload Optimization Manager は、以下を推奨できます。
■ 同じ階層内でのスケーリング(スケール アップまたはスケール ダウン)、またはある階層から別の階層へのスケーリング例:
– Azure Managed Ultra などの高パフォーマンスボリュームの IOPS をスケール ダウンするアクション
– ボリュームを io1 から gp2 階層にスケーリングするアクション
これらのアクションにより、パフォーマンスを確保しながら、コストを大幅に削減できます。さらに、それらは中断がなくまた、元に戻せます。
注:
アクションの中断性と可逆性の詳細については、「中断なしの元に戻せるスケーリング アクション(184 ページ)」を参照してください。
■ 1 回のアクションで、ある階層から別の階層へ、そして新しい階層内でスケーリング
たとえば、プレミアムストレージ対応の VM でより高い IOPS パフォーマンスを実現するために、対応するボリュームを [標準(Standard)] から [プレミアム(Premium)] にスケーリングしてから、ボリュームキャパシティを 32 GB から 256 GB にスケールアップするアクションが表示される場合があります。このアクションはコストを増加させ、元に戻すことはできませんが、元の階層内でスケール アップするよりも費用対効果が高くなります。

注:
すべての VM タイプがプレミアムストレージに対応しているわけではありません。詳細については、Azure のドキュメントを参照してください。
ボリュームに複数のディスクが接続されている場合、すべてのボリューム スケール アクションが同じ VM を複数回中断する可能性があり、一部のアクションは同時実行のために失敗する可能性があります。これらの問題を軽減するために、Workload Optimization Manager は、特定の VM に関連付けられたすべてのボリューム アクションを識別し、実行のためにそれらを 1 つのユニットに結合することで、同時実行による中断と失敗の可能性を減らします。このアプローチは、[手動(Manual)] または [自動(Manual)] モードのスケール アクションに適用されます。
Workload Optimization Manager が生成するスケーリングアクションを制御するポリシーを作成できます。
■
![]() |
■ ボリュームを特定の階層にのみスケーリングするか、特定の階層を回避する場合は、スケーリングの制約を設定します。詳細については、「 クラウド ストレージ階層( 186 ページ)」を参照してください。
コスト削減策として、付随しないボリュームを削除します。Workload Optimization Manager は、AWS、Azure、および GCP ボリュームの削除アクションを生成します。
注:
Azure ボリュームを削除してから、同じ名前で新しいボリュームを展開すると、削除したボリュームの履歴データがチャートに含まれます。
Azure Site Recovery および Azure Backup ボリュームの例外
Workload Optimization Manager は、Azure ターゲットを追加すると、Azure Site Recovery および Azure Backup ボリュームを検出します。これらのボリュームは常に接続されていませんが、事業継続とディザスタリカバリにとって重要であるため、Workload Optimization Manager はボリュームの削除を推奨しません。
Azure Site Recovery ボリュームを識別するために、Workload Optimization Manager は、ボリューム固有の情報を含む、Recovery Services コンテナと呼ばれる Azure リソースをチェックします。また、Azure がボリュームに自動的に割り当てる ASR-ReplicaDisk タグもチェックします。
Azure Backup ボリュームの場合、Workload Optimization Manager は RSVaultBackup タグをチェックします。
これらのタグを削除しないことが重要です。これらのタグが何らかの理由で削除された場合は、影響を受けるボリュームのボリュームポリシーを作成し、そのポリシーで削除アクションを無効にします。
Azure 環境の場合、Workload Optimization Manager は、ロックされたボリュームのスケーリングと削除アクションを推奨できますが、ボリュームに構成されたロック レベルにより、一部のアクションの実行が妨げられる可能性があります。
■ ReadOnly ロックが設定されているボリュームの場合、スケーリングと削除の両方のアクションは実行できません。
■ CanNotDelete ロックが設定されているボリュームの場合、削除アクションは実行できませんが、スケール アクションは実行できます。
アクションを実行する前に、Azure にサインインして、影響を受けるボリュームのロックを解除する必要があります。削除する必要がある特定のロックを識別するには、保留中のボリューム アクションの [アクションの詳細(Action Details)] ページを開き、[実行の前提条件(Execution Prerequisites)] セクションを参照してください。

必要な投資チャートと潜在的な節約チャートを使用して、保留中のボリュームアクションを表示します。これらのチャートは、すべてのアクションを実行したと仮定した場合の、月次の投資と貯蓄の合計を示しています。
![]() |
各チャートの [すべて表示(Show All)] をクリックすると、アクションを確認して実行できます。テーブルには次の項目が表示されます。
■ 各ボリュームで保留中のアクション
■ ボリュームごとの節約または投資
■
![]() |
– ボリュームが接続されていない日数
この情報は、アクションを実行するかどうかを判断するのに役立ちます。
Workload Optimization Manager は、クラウド ボリュームを 6 時間ごとにポーリングし、ポーリング時の状態(接続または非接続)を記録します。ポーリング間の状態の変化は考慮されません。
新しく接続解除されたボリュームの場合、過去 6 時間以内にボリュームが接続解除されている場合、Workload Optimization Manager はダッシュ記号(-)を表示します。値 0(ゼロ)は、ボリュームが過去 24 時間以内に接続解除されたことを意味します。
Workload Optimization Manager は、接続されていないボリュームを検出すると、すぐに削除するよう推奨します。現在接続されていないボリュームが削除されておらず、その後、接続されていることが検出された場合、Workload Optimization Manager は、それに接続されている削除アクションを削除してから、接続されていない期間をリセットします。
注:
クラウドプロバイダーから削除され、検出できなくなったボリュームの場合、Workload Optimization Manager は 15 日後にそれらのボリュームをレコードから削除します。
ボリュームに接続されている最後の既知の VM を表示するには、[詳細(DETAILS)] をクリックします。
– 潜在的な節約または必要な投資チャートのスケールアクションの場合:

![]() |
• アクションが非中断的か可逆的か
• アクションが影響する変更(たとえば、階層やリソース割り当ての変更)
スケーリング アクションの [詳細(DETAILS)] ボタンをクリックすると、アクションの理由を説明する使用率チャートが表示されます。
![]() |
Workload Optimization Manager は、パーセンタイル計算を使用して IOPS とスループットをより正確に測定し、全体的な使用率を改善してコストを削減するスケーリングアクションを推進します。ボリュームで保留中のスケーリング アクションの詳細を調べると、特定の観測期間のリソース使用率のパーセンタイルと、アクションの実行後に予測されるパーセンタイルを強調表示するチャートが表示されます。
チャートには、参照用に日次平均使用率もプロットされています。ボリュームに対して以前にスケーリングアクションを実行したことがある場合は、1 日あたりの平均使用率が改善されたことを確認できます。まとめると、これらのチャートにより、Workload Optimization Manager のスケーリングの推奨事項を推進する使用率の傾向を簡単に認識することができます。
注:
ボリュームポリシーでスケーリング感度を設定して、パーセンタイルの計算を調整できます。詳細については、「 スケーリングの感度( 185 ページ)」を参照してください。

![]() |
■ 無停止
ストレージを変更するために、VM を再起動する際、ストレージ スケーリング アクションの実行は、中断される場合があります。たとえば、Azure の標準スケーリング アクションおよびプレミアム スケーリング アクションは中断される場合があります。ストレージアクションが中断を伴う場合は、1 回の再起動(通常は 2 ~ 3 分のダウンタイム)を想定してください。
次のスケーリングアクションは中断されません。
– Azure Ultra ストレージでの IOPS スケーリングとスループット
– AWS ストレージでのすべてのスケーリングアクション
■ 可逆性
![]() |
Workload Optimization Manager は、分析から最良の結果が得られると考えられるデフォルト設定で出荷されます。これらの設定は、環境内の環境各エンティティタイプのデフォルト自動ポリシーで指定されています。一部のスコープの場合

使用環境では、これらの設定を変更する必要がある場合があります。たとえば、アクションの自動化やその範囲の制約を変更する場合。指定した範囲に対してデフォルトをオーバーライドするアクションポリシーを作成できます。
クラウド ボリューム アクションの詳細については、「クラウド ボリューム アクション(180 ページ)」を参照してください。
| アクション |
デフォルト モード |
| スケール |
手動 |
| Delete |
手動 |
可逆性よりも節約を優先する
後で IOPS またはスループット キャパシティを増やすためにボリュームのサイズを大きくする必要がある場合、ストレージ スケーリング アクションの実行が元に戻せないことがあります。この場合、後でそのボリュームのサイズを縮小することはできません。元に戻すことができるボリュームアクションを希望する場合は、ボリュームポリシーを作成し、[より良い可逆性(Better Reversibility)] を選択します。
Workload Optimization Manager は、指定された監視期間における使用率のパーセンタイルを使用します。これにより、持続的な使用率が得られ、短期間のバーストは無視されます。
■ Aggressiveness
| 属性 |
デフォルト値 |
| Aggressiveness |
第 95 パーセンタイル |
IOPS とスループットを評価する際、Workload Optimization Manager は、[積極性(Aggressiveness)]を使用します。
パフォーマンスの評価時、Workload Optimization Manager は、リソース使用率をキャパシティのパーセンテージとしてみなします。使用率は、使用可能なキャパシティを増加させるか、減少させるかのいずれかに拡張するためのアクションを実行します。使用率を測定するために、分析では特定の使用率のパーセンタイルが考慮されます。たとえば、第 95 パーセンタイとします。パーセンタイルの使用率は、確認されたサンプルの 95% がそれ未満となる最高値のことです。これを平均使用率、つまり、観測された「すべて」のサンプルの平均と比較します。
パーセンタイルを使用することで、Workload Optimization Manager はより関連性の高いアクションを推奨できます。これはクラウドにとって重要であり、分析によってクラウドの柔軟性をより効果的に利用できるようになります。スケジュール済みのポリシーでは、実行が後に延期された場合、より関連性の高いアクションが実行可能なままになる傾向があります。
たとえば、キャパシティを減らす判断をするとします。パーセンタイルを使用しない場合、Workload Optimization Manager は認識されたピーク使用率未満にスケールすることはありません。ピーク時の使用率が 1 回だけ 100% に到達したとします。パーセンタイルを利用しなければ、Workload Optimization Manager はそのボリュームに割り当てられたリソースを削減しません。
[Aggressiveness] では、最も高い使用率の値を 1 つ使用する代わりに、Workload Optimization Manager は設定したパーセンタイルを使用します。上記の例では、1 つのバーストが 100% であると想定していますが、サンプルの 95% の使用率は 50% を超えていません。[積極性(Aggressiveness)] を第 95 パータイルに設定すると、Workload Optimization Manager はリソースの割り当てを減らす機会としてこれを見なすことができます。
つまり、パーセンタイルは、持続性のあるリソース使用率を評価し、サンプルのわずかな部分で発生したバーストは無視します。これは、次のようなサイズ変更のアグレッシブ性と見なすことができます。
– 第 99 パーセンタイルまたは第 100 パーセンタイル:より高いパフォーマンス。常に最大のパフォーマンスを保証する必要がある重要なボリューム、または持続的な使用率が低くても、使用率の突然のスパイクやこれまでに見られなかったスパイクを許容する必要があるデータベース サーバーに推奨されます。
– 第 95 パーセンタイル(デフォルト):最大のパフォーマンスと節約を達成するために推奨される設定です。これにより、一時的なスパイクによるリアクティブなピーク サイズ設定を回避しながらパフォーマンスが保証されるため、クラウドの弾力的な能力を活用できます。
– 90 パーセンタイル – より高い効率。より高いリソース使用率に耐えることができるボリュームに推奨されます。
デフォルトでは、Workload Optimization Manager は過去 30 日間のサンプルを使用します。[最大観測期間(Max Observation Period)] 設定を使用すると、日数を調整できます。
■ Max Observation Period

| 属性 |
デフォルト値 |
| Max Observation Period |
[Last 30 Days] |
リソース使用率のパーセンタイルの計算を改善するために、考慮すべきサンプル時間を設定できます。Workload Optimization Manager は、サンプル期間として指定した日数までの過去データを使用します。ボリュームにわずかな日数分のデータしかない場合は、保存されているすべての過去データを使用します。
次の設定の中から選択します。
– 柔軟性が低い:[Last 90 Days]
– 推奨:[Last 30 Days]
– 柔軟性が高い:[Last 7 Days]
■ Min Observation Period
| 属性 |
デフォルト値 |
| Min Observation Period |
なし |
この設定により、Workload Optimization Manager が [積極性(Aggressiveness)] で設定されたパーセンタイルに基づいてアクションを生成するまでの最小日数の過去データが保証されます。これにより、アクションを生成するまでの最小セットのデータポイントが確保されます。
スケジュール済みのアクションの場合は特に、サイズ変更の計算で十分な過去データを使用し、スケジュール済みのメンテナンス期間中でも実行可能な状態を維持するアクションを生成することが重要です。通常、使用率が低い場合、メンテナンス期間は「ダウン」タイムに設定されます。分析でアクションに十分な過去データが使用されている場合は、メンテナンス期間中にアクションが実行可能のままになる可能性が高くなります。
次の設定の中から選択します。
– 柔軟性が高い – なし
– 柔軟性が低い – 1、3 または 7 日間
これは、キャパシティのパーセンテージとしてのターゲット使用率です。
| 属性 |
デフォルト値 |
| ターゲット IOPS/スループット使用率のスケーリング |
70 |
Workload Optimization Manager は、ボリュームのスケーリングを判断する際、デフォルトでスケーリングに現在使用可能なすべてのストレージ階層を考慮します。ただし、複雑さとコストの削減、または需要を満たすために、特定の階層にのみスケーリングするか、特定のインスタンス タイプを避けるようにクラウド ボリュームを設定する場合があります。この設定を使用して、ボリュームがスケールできる階層を識別します。
| 属性 |
デフォルト値 |
| クラウドストレージ階層 |
なし |
[編集(Edit)] をクリックすると、優先設定を設定できます。表示される新しいページで、優先するクラウド階層を選択するか、 避けたい階層をクリアします。変更を保存すると、メインページが更新されて選択肢が反映されます。
Workload Optimization Manager は、Azure ターゲットを介して SQL データベースを検出します。特に、DTU(Database Transaction Unit)と vCore の両方の料金モデルで管理されている個々のデータベースにあるリソースを検出します。
■ DTU 料金モデル

DTU モデルでは、Azure は CPU、メモリ、および IOPS を単一の DTU メトリックとしてバンドルします。これらのデータベースに対する Workload Optimization Manager のアクションでは、DTU とストレージ使用率の両方が考慮されます。
■ vCore 料金モデル
vCore モデルでは、分析で CPU、メモリ、IOPS、スループットメトリックを個別に追跡できます。これらのデータベースに対する Workload Optimization Manager のアクションは、CPU、メモリ、IOPS スループット、ストレージ使用率によって駆動されます。
注:
DTU モデルと vCore モデルの詳細については、「Azure ドキュメント」を参照してください。
AWS RDS データベースは、サプライチェーンのデータベース サーバー エンティティとして表示されます。詳細については、「データベースサーバー(クラウド) ( 168 ページ)」を参照してください。
![]() |
| 概要 |
|
| 予算 |
データベースの予算は無制限です。 |
| 内容 |
エンドユーザーへのトランザクション |
| 消費するもの |
■ DTU 料金モデル: Azure リージョンの DTU とストレージリソース |

| 概要 |
|
|
|
■ vCore 料金モデル: Azure リージョンの vCPU、vMem、IOPS、スループット、およびストレージリソース |
| 検出を介するもの |
Azure ターゲット |
アクション分析では、インスタンスタイプの選択を制限するために、同時ワーカーと同時セッションのレベルも考慮されます。いずれの場合も、Workload Optimization Manager のデータベース スケーリング アクションは、ビジネス ポリシーに準拠しながら、リソース使用率を高め、コストを削減することを目的としています。
Workload Optimization Manager が監視できるリソースは、特定のデータベース エンティティに適用されている料金モデルによって異なります。
■ DTU 料金モデル
– DTU
データベースの DTU 容量。DTU は、単一のコモディティとしてバンドルされた CPU、メモリ、および IOPS/IO スループットを表します。
– ストレージ
データベースのストレージ容量。
■ vCore 料金モデル
– 仮想メモリ(VMem)
データベースインスタンスに割り当てられた VMem の使用率
– 仮想 CPU(VCPU)
データベースインスタンスに割り当てられた VCPU の使用率
– ストレージアクセス(IOPS)
データベースインスタンスが使用する 1 秒あたりの入出力操作の割合
– Throughput
データベースインスタンスで利用可能なトランザクションログ書き込み IO のスループット使用率
– ストレージ
データベースのストレージ容量。
Workload Optimization Manager は、これらのリソースの使用率に基づいて、スケーリング アクションを実行し、スケーリングの判断をする際は、次の制限を制約として扱います。
■ 同時セッションの最大数
一度に接続できるデータベースの最大数
■ 最大同時ワーカー数
一度にクエリを処理できるデータベースプロセスの最大数
拡張性
■ DTU モデル
DTU とストレージリソースをスケーリングして、パフォーマンスとコストを最適化します。
■ vCore モデル
vCPU、vMem、IOPS、スループット、ストレージリソースをスケーリングして、パフォーマンスとコストを最適化します。
考慮すべき点:
■ Workload Optimization Manager は、以下を推奨しません。
– ある価格モデルから別の価格モデルへのスケーリング
– Gen4 ハードウェアを実行するインスタンス タイプへの仮想コア データベースのスケーリング。このハードウェア世代はサポート終了に近づいており、Azure API を介して価格情報を取得できなくなりました。

– サーバーレス コンピューティング階層での vCore データベースのスケーリング
– ハイパースケール サービスパッケージの vCore データベース用にプロビジョニングされたメモリをスケーリングします。VMem 使用率データは、Azure API の問題により、現在ハイパースケールでは利用できません。
■ DTU データベースでは、1 つのアクションで DTU とストレージの両方をスケーリングできます。vCore データベースでは、単一のアクションで vCPU、vMem、IOPS、スループット、およびストレージをスケーリングできます。
■ 場合によっては、Workload Optimization Manager は、データベースにストレージの負荷がない場合でも、追加コストなしで提供されるストレージを活用するために、ストレージをスケール アップすることを推奨する場合があります。たとえば、Workload Optimization Manager は、DTU とストレージの使用率が低いため、S3 から S0 階層へのスケーリングを推奨する場合があります。S0 階層には追加料金なしの 250 GB のストレージが含まれているため、Workload Optimization Manager は、このストレージ量までスケール アップすることも推奨します。DTU をスケーリングし、ストレージ量を変更しない場合は、データベースポリシーの積極性(パーセンタイル)と監視期間の値を調整します。
必要な投資チャートと潜在的な節約チャートを使用すると、保留中のデータベースアクションを表示できます。これらのチャートは、すべてのアクションを実行したと仮定した場合の、月次の投資と貯蓄の合計を示しています。
![]() |
各チャートの [すべて表示(Show All)] をクリックすると、アクションを確認して実行できます。テーブルには次の項目が表示されます。
■ 各データベースで保留中のアクション
■ データベースごとの節約または投資
![]() |

チャートには、参照用に日次平均使用率もプロットされています。以前にデータベースでスケーリング アクションを実行したことがある場合は、1 日の平均使用率が改善されたことを確認できます。まとめると、これらのチャートにより、Workload Optimization Manager のスケーリングの推奨事項を推進する使用率の傾向を簡単に認識することができます。
注:
データベースポリシーにスケーリング制約を設定すると、パーセンタイルの計算を調整できます。詳細については、「積極性と 観察期間(193 ページ)」を参照してください。
アクションセンター ビューと [アクションの詳細(Action Details)] ページに表示されるすべてのスケーリング アクションは、中断を伴わず、元に戻すことができます。
仮想コア データベースを汎用またはビジネス クリティカルからハイパースケールにスケーリングするアクションについては、そのようなアクションを元に戻すことに関連する特定の警告があります。 詳細については、Azure のドキュメントを参照してください。
![]() |
コスト計算
Azure SQL DTU データベースの場合、推定オンデマンド月次コストの計算は次のように表すことができます。
(オンデマンド計算料金 * 730)) + (プロビジョニングされたデータベースストレージ料金 * (プロビジョニングされたデータベースストレージ量 - ストレージを含むパフォーマンスレベル)) = 推定オンデマンド月次コスト
それぞれの説明は次のとおりです。
■ オンデマンド計算料金は、データベースのインスタンス タイプの時間あたりのコストです。オンデマンド料金は 、Azure SQL データベース料金表から取得できます。
■ 730 は、Workload Optimization Manager が月次コストを見積もるために使用する 1 ヵ月あたりの時間数を表します。
■ プロビジョニングされたデータベース ストレージ料金は、データベースのプロビジョニングされたストレージで 1 ヵ月あたり 1 GB のコストです。プロビジョニングされたデータベース ストレージ料金は、 Azure SQL データベース料金表から取得できます。

■ パフォーマンス レベルが含まれるストレージは、DTU データベースの選択されたパフォーマンス レベルの料金に含まれるストレージ量です。
DTU 保存容量に関する情報は、DTU 保存容量を介して取得できます。
上記の項目は、Workload Optimization Manager が行うコスト計算とスケーリングの判断に影響します。これらの判断は、リソース使用率のパーセンタイルやポリシーで設定されたスケーリング制約など、他の要因に依存します。
例
Azure SQL DTU データベースの保留中のスケール アクションに対して、次のデータがあるとします。
|
|
現在値 |
アクション実行後の値 |
| オンデマンド計算料金 |
$0.20125/時間 |
$0.020125/時間 |
| プロビジョニングされたデータベースストレージ料金 |
1 GB/月あたり $0.221。 |
1 GB/月あたり $0.221。 |
| パフォーマンスレベルに含まれるストレージ |
250 GB |
250 GB |
| プロビジョニングされたデータベースストレージ量 |
300 GB |
250 GB |
Workload Optimization Manager は、以下を計算します。
■ 現在の推定オンデマンド月次コスト:
($0.20125 * 730) + ($0.221 * (300 - 250)) = $157.96/月。
■ アクション実行後の推定オンデマンド月次コスト:
($0.020125 * 730) + ($0.221 * (250 - 250)) = $14.69/月。
注:
Workload Optimization Manager は、ユーザーインターフェイスに表示される計算値を四捨五入します。
![]() |
![]() |
コスト計算

Azure SQL vCore データベースの場合、推定オンデマンド月次コストの計算は次のように表すことができます。
(オンデマンド計算料金 * 730) + (SQL ライセンス料金 * 730) + (プロビジョニングされたデータベースストレージ料金 * (プロビジョニングされたデータベースストレージ量 + 割り当てられたログスペース)) = 推定オンデマンド月次コスト
それぞれの説明は次のとおりです。
■ オンデマンド計算料金は、データベースのインスタンス タイプの時間あたりのコストです。オンデマンド料金は、 Azure SQL データベース料金表から取得できます。
■ 730 は、Workload Optimization Manager が月次コストを見積もるために使用する 1 ヵ月あたりの時間数を表します。
■ SQL ライセンス レートは、データベースの SQL ライセンスの 1 時間あたりのコストです。SQL ライセンス レートは、Azure SQL Database の価格から取得できます 。
注意:上記のリンクの「ペイアズユーゴー」の価格は、計算料金とライセンス料金の合計を表し、「Azure ハイブリッド特典価格」の値は、計算料金のみを表します。
■ プロビジョニングされたデータベース ストレージ料金は、データベース サーバーのプロビジョニングされたストレージの 1 GB/月のコストです。
プロビジョニングされたデータベース ストレージの料金は、Azure SQL Database の料金表から取得できます。
■ Log Space Allocated は、Azure によって単一のデータベースインスタンスに自動的に割り当てられるログストレージスペースです。 注:ログ ストレージ スペースはデータベース料金の計算で考慮されますが、ストレージ キャパシティには反映されません。 プロビジョニングされたデータベース ストレージの料金は、 Azure SQL Database の料金表から取得できます。
上記の項目は、Workload Optimization Manager が行うコスト計算とスケーリングの判断に影響します。これらの判断は、リソース使用率のパーセンタイルやポリシーで設定されたスケーリング制約など、他の要因に依存します。
例
Azure SQL vCore データベースの保留中のスケール アクションに対して、次のデータがあるとします。
|
|
現在値 |
アクション実行後の値 |
| オンデマンド計算料金 |
$1.068/時間 |
$0.304/時間 |
| SQL ライセンス料金 |
$0.799728/時間 |
$0.199932/時間 |
| プロビジョニングされたデータベースストレージ料金 |
$0.115/時間 |
$0.115/時間 |
| プロビジョニングされたデータベースストレージ量 |
32 GB |
5 GB |
Workload Optimization Manager は、以下を計算します。
■ 現在の推定オンデマンド月次コスト:
($1.068 * 730) + ($0.799728 * 730) + ($0.115 * (32 + 9.6)) = $1368.23/月。
■ アクション実行後の推定オンデマンド月次コスト:
($0.304 * 730) + ($0.199932 * 730) + ($0.115 * (5 + 1.5)) = $368.62/月。
注:
Workload Optimization Manager は、ユーザーインターフェイスに表示される計算値を四捨五入します。
推定オンデマンド月次コストは、$1368.23/月から $368.62/月に減少すると予測されているため、Workload Optimization Manager は、このアクションをコスト削減手段として扱い、$999.61/月の推定節約を示します。
Workload Optimization Manager は、分析から最良の結果が得られると考えられるデフォルト設定で出荷されます。これらの設定は、環境内の環境各エンティティタイプのデフォルト自動ポリシーで指定されています。環境の一部の範囲では、これらの設定を変更する必要がある場合があります。たとえば、その範囲で、アクションの自動化や制約を変更する場合です。指定した範囲に対してデフォルトをオーバーライドするアクションポリシーを作成できます。

クラウド データベース アクションの詳細については、「クラウド データベース アクション(188 ページ)」を参照してください。
| アクション |
デフォルト モード |
| クラウド DB スケール |
手動 |
Workload Optimization Manager は、指定された監視期間における使用率のパーセンタイルを使用します。これにより、持続的な使用率が得られ、短期間のバーストは無視されます。
Workload Optimization Manager は、これらの設定を使用して、DTU およびストレージの使用率パーセンタイルを計算します。次に、特定の期間の観測値に基づいて、使用率を改善するためのアクションを推奨します。
■ Aggressiveness
| 属性 |
デフォルト値 |
| Aggressiveness |
第 95 パーセンタイル |
パフォーマンスの評価時、Workload Optimization Manager は、リソース使用率をキャパシティのパーセンテージとしてみなします。使用率は、使用可能なキャパシティを増加させるか、減少させるかのいずれかに拡張するためのアクションを実行します。使用率を測定するために、分析では特定の使用率のパーセンタイルが考慮されます。たとえば、第 95 パーセンタイとします。パーセンタイルの使用率は、確認されたサンプルの 95% がそれ未満となる最高値のことです。これを平均使用率、つまり、観測された「すべて」のサンプルの平均と比較します。
パーセンタイルを使用することで、Workload Optimization Manager はより関連性の高いアクションを推奨できます。これはクラウドにとって重要であり、分析によってクラウドの柔軟性をより効果的に利用できるようになります。スケジュール済みのポリシーでは、実行が後に延期された場合、より関連性の高いアクションが実行可能なままになる傾向があります。
たとえば、キャパシティを減らす判断をするとします。パーセンタイルを使用しない場合、Workload Optimization Manager は認識されたピーク使用率未満にサイズ変更することはありません。ピーク時の使用率が 1 回だけ 100% に到達したとします。パーセンタイルを利用しなければ、Workload Optimization Manager はそのデータベースに割り当てられたリソースを削減しません。
[Aggressiveness] では、最も高い使用率の値を 1 つ使用する代わりに、Workload Optimization Manager は設定したパーセンタイルを使用します。上記の例では、1 つのバーストが 100% であると想定していますが、サンプルの 95% の使用率は 50% を超えていません。[積極性(Aggressiveness)] を第 95 パータイルに設定すると、Workload Optimization Manager はリソースの割り当てを減らす機会としてこれを見なすことができます。
つまり、パーセンタイルは、持続性のあるリソース使用率を評価し、サンプルのわずかな部分で発生したバーストは無視します。これは、次のようなサイズ変更のアグレッシブ性と見なすことができます。
– 第 99 パーセンタイル – より高いパフォーマンス。常に最大のパフォーマンスを保証する必要がある重要なデータベース、または持続的な使用率が低くても、使用率の突然のスパイクやこれまでに見られなかったスパイクを許容する必要があるデータベースに推奨されます。
– 第 95 パーセンタイル(デフォルト):最大のパフォーマンスと節約を達成するために推奨される設定です。これにより、一時的なスパイクによるリアクティブなピーク サイズ設定を回避しながらパフォーマンスが保証されるため、クラウドの弾力的な能力を活用できます。
– 90 パーセンタイル – より高い効率。より高いリソース使用率に耐えることができるデータベースに推奨されます。
デフォルトでは、Workload Optimization Manager は過去 14 日間のサンプルを使用します。[最大観測期間(Max Observation Period)] 設定を使用すると、日数を調整できます。
■ Max Observation Period
| 属性 |
デフォルト値 |
| Max Observation Period |
過去14日 |
リソース使用率のパーセンタイルの計算を改善するために、考慮すべきサンプル時間を設定できます。Workload Optimization Manager は、サンプル期間として指定した日数までの過去データを使用します。(データベースにわずかな日数分のデータしかな場合は、保存されているすべての過去データを使用します)。
次の設定を行うことができます。
– 柔軟性が低い:[Last 30 Days]
– 推奨 – 過去 14 日間

– 柔軟性が高い – 過去 7 日間または過去 3 日間
Workload Optimization Manager は、より頻繁にスケーリング アクションを推奨できるように、14 日間の観察期間を推奨しています。Azure SQL DB のスケーリングは、ダウンタイムがほぼゼロで中断が最小限に抑えられるため、スケーリングによって顕著なパフォーマンス リスクが生じることはほとんどありません。
注:
Azure のスケーリング ダウンタイムの詳細については、「Azure のドキュメント」を参照してください。
■ Min Observation Period
| 属性 |
デフォルト値 |
| Min Observation Period |
なし |
この設定により、Workload Optimization Manager が [積極性(Aggressiveness)] で設定されたパーセンタイルに基づいてアクションを生成するまでの最小日数の過去データが保証されます。これにより、アクションを生成するまでの最小セットのデータポイントが確保されます。
スケジュール済みのアクションの場合は特に、サイズ変更の計算で十分な過去データを使用し、スケジュール済みのメンテナンス期間中でも実行可能な状態を維持するアクションを生成することが重要です。通常、使用率が低い場合、メンテナンス期間は「ダウン」タイムに設定されます。分析でアクションに十分な過去データが使用されている場合は、メンテナンス期間中にアクションが実行可能のままになる可能性が高くなります。
– 柔軟性が高い – なし
– 柔軟性が低い – 7 日間
デフォルトでは、Workload Optimization Manager は、データベースのスケーリングを判断する際、スケーリングに現在使用可能なすべてのインスタンスタイプを考慮します。ただし、複雑さとコストの削減、または需要を満たすために、特定のインスタンス タイプにのみスケーリングするか、特定のインスタンス タイプを避けるようにクラウド データベースを設定する場合があります。この設定を使用して、データベースがスケーリングできるインスタンスタイプを識別します。
| 属性 |
デフォルト値 |
| クラウドインスタンスタイプ |
なし |
[編集(Edit)] をクリックすると、優先設定を設定できます。表示される新しいページで、クラウド階層(インスタンス タイプのファミリ、
Premium)を使用して、個々のインスタンス タイプとそれらに割り当てられたリソースを表示します。
優先するインスタンスタイプまたはクラウド階層を選択するか、避けたいものをクリアします。変更を保存すると、メイン ページが更新されて選択肢が反映されます。
注:
このポリシー設定は、計画では使用できません。
クラウド階層を選択し、サービスプロバイダーが後でその階層に新しいインスタンス タイプを展開した場合、それらのインスタンス タイプは自動的にポリシーに含まれます。ポリシーを定期的に確認して、新しいインスタンス タイプが階層に追加されているかどうかを確認してください。これらのインスタンスタイプにスケーリングしたくない場合は、影響を受けるポリシーを更新します。
ここで設定する使用率は、Workload Optimization Manager がキャパシティを 100% とみなす既存キャパシティの割合を指定します。
行う設定は、ポリシー範囲内のワークロードに適用されている料金モデルによって異なります。目標の DTU 使用率を満たすには、ワークロードが DTU 料金モデルのメンバーである必要があります。個々の VCPU、VMEM、または IOP/スループットの目標を満たすには、ワークロードが vCore 料金モデルのメンバーである必要があります。
| 属性 |
DTU 料金:デフォルト値 |
vCore 料金:デフォルト値 |
| ターゲット DTU 使用率のスケーリング |
70 |
該当なし |
| VCPU |
なし |
70 |
| VMEM |
なし |
90 |

| 属性 |
DTU 料金:デフォルト値 |
vCore 料金:デフォルト値 |
| IOP/スループット |
なし |
70 |
| ストレージ量の使用率 |
90 |
90 |
これらの高度な設定では、リソースを使用するためのワークロードの範囲を決定します。これらは、Workload Optimization Manager によるリソースの最適な使用率の計算方法オーバーライドする固定設定です。これらの設定は、テクニカ ルサポートに相談してから変更してください。
これらの設定は、Workload Optimization Manager がアクションを推奨する方法を変更する際に使用されますが、ほとんどの場合、これらの設定は使用しません。Workload Optimization Manager にワークロードのサイズ変更のアクションを推奨する方法を制御させる場合は、使用率のパーセンタイルごとにアグレッシブ性を設定し、クラウド上の柔軟性の 高低に合わせてサンプル期間の長さを設定できます。
ゾーンは、パブリック クラウド アカウントまたはサブスクリプションのアベイラビリティゾーンを表します。ゾーンは、環境で実行するワークロードをホストするデータセンターとして機能する、特定のリージョン内の場所です。
![]() |
| 概要 |
|
| 予算 |
Workload Optimization Manager は、ゾーンに無限のリソースがあると想定しています。 |
| 内容 |
VM へのコンピューティングリソースおよびストレージリソース。 |
| 消費するもの |
リージョンリソース。 |
| 検出を介するもの |
Workload Optimization Manager は、パブリック クラウド ターゲットを介してゾーンを検出します。 |

モニター対象リソース
パブリッククラウド環境の場合、Workload Optimization Manager は、次のような可用性ゾーンによって提供されるリソースを検出します。
■ テンプレート
各ゾーンまたはリージョンが提供するテンプレートとテンプレート ファミリ。これには、ワークロードリソースのテンプレート容量とコストが含まれます。
■ アカウントサービス
これには、ストレージ モード、アカウントが拡張メトリックに提供するサービス、およびさまざまなストレージ機能のサービスが含まれます。
■ リレーショナル データベース サービス(RDS)
各クラウドアカウントが提供する RDS 機能。
■ ストレージ階層
Workload Optimization Manager は、ワークロードをサポートするストレージ階層を検出し、階層の価格設定を使用してストレージコストを計算します。
■ 課金
Workload Optimization Manager は、将来のコストを予測し、現行のコストを追跡するために、ゾーンとリージョンにわたる課金を検出します。これには、オンデマンド価格と割引課金情報との比較が含まれます。
Workload Optimization Manager は、ゾーンの次のリソースをモニタします。
■ 仮想メモリ
ゾーン内のすべてのワークロードのメモリ容量の使用率。
■ 仮想CPU
ゾーン内のすべてのワークロードの VCPU キャパシティの使用率。
■ ストレージアクセス
ストレージアクセスを測定する環境の場合、ゾーンのアクセスキャパシティの使用率。
■ ストレージの容量
ゾーンのストレージキャパシティの使用率。
■ IO スループット
IO スループットを測定する環境の場合、ゾーンのスループットキャパシティの使用率。
■ IO スループット読み取り
IO スループット読み取りを測定する環境の場合、ゾーンのスループットキャパシティの使用率。
■ IO スループット書き込み
IO スループット書き込みを測定する環境の場合、ゾーンのスループットキャパシティの使用率。
■ ネットワークスループット
ネットスループットを測定する環境の場合、ゾーンのスループットキャパシティの使用率。
■ ネットスループット(インバウンド)
ネット スループット インバウンドを測定する環境の場合、ゾーンのインバウンド スループット キャパシティの使用率。
■ ネットスループット(アウトバウンド)
ネット スループット アウトバウンドを測定する環境の場合、ゾーンのアウトバウンド スループット キャパシティの使用率。
なし
Workload Optimization Manager はクラウド ゾーンに対するアクションを推奨しません。

リージョンは、1 つ以上のアベイラビリティゾーンがある地理的エリアを表します。多くの場合、リージョンは互いに分離されており、リージョン間のデータ転送にコストが発生する可能性があります。
![]() |
| 概要 |
|
| 予算 |
Workload Optimization Manager は、リージョンに無限のリソースがあると想定しています。 |
| 内容 |
ゾーンへのホスティングおよびストレージリソース。 |
| 消費するもの |
該当なし |
| 検出を介するもの |
Amazon AWS のアカウントや Microsoft Azure のサブスクリプションなどのクラウドサービスアカウント。 |
モニタ対象リソース
Workload Optimization Manager は、リージョンから直接リソースをモニタしませんが、リージョンのゾーンに対して集約される次のリソースはモニタします。
■ 仮想メモリ
ゾーン内のワークロードのメモリ容量の使用率。
■ 仮想CPU
ゾーン内のワークロードの VCPU キャパシティの使用率。
■ ストレージアクセス
ストレージアクセスを測定する環境の場合、ゾーンのアクセスキャパシティの使用率。
■ ストレージの容量
ゾーンのストレージキャパシティの使用率。
■ IO スループット

IO スループットを測定する環境の場合、ゾーンのスループットキャパシティの使用率。
■ IO スループット読み取り
IO スループット読み取りを測定する環境の場合、ゾーンのスループットキャパシティの使用率。
■ IO スループット書き込み
IO スループット書き込みを測定する環境の場合、ゾーンのスループットキャパシティの使用率。
■ ネットワークスループット
ネットスループットを測定する環境の場合、ゾーンのスループット キャパシティの使用率。
■ ネットスループット(インバウンド)
ネット スループット インバウンドを測定する環境の場合、ゾーンのインバウンド スループット キャパシティの使用率。
■ ネットワークスループット
ネット スループット アウトバウンドを測定する環境の場合、ゾーンのアウトバウンド スループット キャパシティの使用率。
なし
Workload Optimization Manager はクラウド リージョンに対するアクションを推奨しません。

![]() |

仮想マシン(VM)は、OS、仮想メモリ、CPU、およびネットワークポートなどの物理マシンのソフトウェア エミュレーションです。VM はアプリケーションをホストするか、コンテナプラットフォームにリソースを提供します。
![]() |
| 概要 |
|
| 予算 |
VM は、ホストするアプリケーションにリソースを販売することによって、その予算を獲得します。使用率が十分に高い場合、Workload Optimization Manager は VM により多くのリソースを割り当てたり、別のインスタンスをプロビジョニングしたり、VM をより多くのリソースを持つホストに移動したりできます。 使用率が低下すると、VM の予算が失われます。パブリッククラウドでは、ホスト サービスの支払いに十分な予算がない場合、Workload Optimization Manager は VM を一時停止するアクションをポストできます。 |
| 供給するもの |
使用するホスト済みアプリケーションのリソース ■ VMEM ■ VCPU ■ VStorage ■ IOPS(1 秒あたりのストレージアクセス操作) |

| 概要 |
|
|
|
■ 遅延(ディスク遅延の容量(ミリ秒単位)) ■ メモリおよび CPU 要求(Kubernetes 環境の場合) |
| 消費するもの |
■ CPU やメモリなどの物理ホストリソース ■ ストレージ |
| 検出を介するもの |
ハイパーバイザターゲット |
モニタ対象リソース
Workload Optimization Manager は、VM の次のリソースをモニタします。
■ 仮想メモリ(VMem)
ホスティング VM に割り当てられた VMem の使用率
■ 仮想 CPU(VCPU)
ホスティング VM に割り当てられた VCPU の使用率
■ 仮想ストレージ(VStorage)
VM に割り当てられた仮想ストレージ キャパシティの使用率
■ 1 秒あたりのストレージアクセス操作(IOPS)
VM の VStorage に割り当てられた IOPS の使用率
■ 遅延
VM 上の VStorage に割り当てられた遅延の使用率
(ミリ秒単位で測定)
Kubernetes ポッドをホストする VM の場合:
■ メモリ要求の割り当て
特定の VDC(Kubernetes 名前空間)の ResourceQuota リクエスト パラメータをサポートするために VM で使用可能なメモリ。
■ CPU 要求の割り当て
特定の VDC(Kubernetes 名前空間)の ResourceQuota リクエストパラメータをサポートするために VM で使用可能な CPU。
■ 仮想メモリ要求
現在コンテナによって要求されているメモリ。このリソースのキャパシティは、ノードに割り当て可能な容量(ポッドで使用可能なリソースの量)です。
■ 仮想 CPU 要求
現在コンテナによって要求されている CPU。このリソースの容量は、ノードに割り当て可能な容量(ポッドで使用可能なリソースの量)です。
■ MemAllocation
特定の VDC(Kubernetes 名前空間)のメモリ ResourceQuota 制限パラメータ。
■ CPUAllocation
特定の VDC(Kubernetes 名前空間)の CPU ResourceQuota 制限パラメータ。
■ Resize
– リソース容量のサイズ変更
VM に割り当てられているリソースの容量を変更します。たとえば、サイズ変更アクションを実行すると、VM で使用可能な VMem を増やすことが推奨されることがあります。このアクションを推奨する前に、Workload Optimization Manager は、VM のクラスタが新しいサイズを適切にサポートできることを確認します。クラスタの使用率が高い場合、Workload Optimization Manager は、新しいクラスタのキャパシティと既存の配置ポリシーへの準拠を考慮して、移動アクションを推奨します。
ハイパーバイザ ターゲットの場合、Workload Optimization Manager は、仮想マシンのソケットまたはソケット カウントごとのコアを変更することにより、vCPU のサイズを変更できます。詳細については、「VCPU スケーリング制御」(210ページ)を参照してください。

– リソース予約のサイズ変更
VM 用に予約されているリソースの容量を変更します。たとえば、VM に過剰なメモリ量が予約されている場合があります。これにより、ホスト上でメモリの輻輳が発生する可能性があります。サイズ変更アクションを使用すると、予約されている量を減らしてそのリソースを解放し、輻輳を低減できます。
– リソース制限のサイズ変更
リソースについて VM 上に設定されている制限を変更します。たとえば、VM にメモリ制限が設定されている場合があります。VM でメモリ不足が発生している場合は、制限を低減または削除するアクションによって、その VM でのパフォーマンスが向上することがあります。
■ Move
次の理由で VM を移動します。
– VM またはホストでのリソース使用率が高い
– VStorage の IOPS や遅延が大きすぎる
– ワークロードの配置違反
– 十分に活用されていないホスト(ホストを一時停止する前に VM を移動する)
■ Move VM Storage (Volume)
現在のデータストアにおける過剰な使用率が原因または、環境内のデータストアの使用効率を向上に向けて VM を移動する場合。
■ Reconfigure
ポリシーに準拠するように VM の構成を変更します。
ハイパーバイザ ターゲットの場合、Workload Optimization Manager は、vCPU 拡張ポリシーに違反する VM を再構成できます。詳細については、「VCPU スケーリング制御」(210ページ)を参照してください。
■ VM ストレージの再構成
VStorage キャパシティを追加して、過剰な使用率のリソースを再構成します。ストレージ リソース使用率が低い場合(VStorage の容量を削除する)
Provision
ノードをプロビジョニングして、ワークロードの輻輳に対処するか、アプリケーションの需要に対応します。
ノード プロビジョニング アクションを推奨する場合、Workload Optimization Manager は、必要な DaemonSet ポッドから予測される需要を反映し、ノードで許容できるポッドの最大数を尊重するポッド プロビジョニング アクションも推奨します。これにより、アプリケーション ワークロードを新しいノードに配置し、vMem/vCPU 使用率、vMem/vCPU リクエスト、およびコンシューマ数の望ましい範囲内にとどまることができます。
ノード プロビジョニング アクションのアクションの詳細には、ノードの実行に必要な関連する DaemonSet ポッドが表示されます。ポッド名をクリックして、範囲に設定します。

![]() |
Suspend
ポッドを統合するか、ノードリソースを最適化した後、ノードを一時停止して、インフラストラクチャの効率を向上させます。
ノードの一時停止アクションを推奨する場合、Workload Optimization Manager は、一時停止中のノードを実行する必要がなくなった DaemonSet ポッドを一時停止することも推奨します。
![]() |

VM とストレージのサイズを変更するため、Workload Optimization Manager には調整されたスケーリングアクションの設定が含まれています。これらの設定により、さまざまなサイズ変更アクションのアクション モードの制御が強化されます。この機能を使用すると、通常の範囲(調整されたスケーリング範囲)内のサイズ変更アクションを自動化できます。また、問題がスケーリング範囲外である場合に、より控えめなアクション([手動(Manual)] または [自動(Recommend)])をポストするように Workload Optimization Manager に指示できます。
たとえば、VM のサイズを変更してメモリを追加するとします。VM 上でのメモリの需要が増加しているときには、Workload Optimization Manager はより多くのメモリを自動的に割り当てることができます。ホストされているアプリケーションが(常により多くのメモリを要求している)ランナウェイ状態にあり、最終的に通常の範囲を外れる場合、Workload Optimization Manager は VM のメモリ サイズを自動変更しません。
調整されたスケーリングを設定するには、VM またはストレージポリシーを作成します(「自動化ポリシーの作成(79 ページ)」を参照)。[Action Automation] で、参考のため次の表に示すように、さまざまなサイズ変更アクションのアクションモードを設定します。[サイズ アップ(Resize Up)] と [サイズ ダウン(Resize Down)] 設定は、調整されたスケーリング範囲内の条件を対象で、[最大以下(Above Max)] と [最小以下(Below Min)] 設定は、範囲外の条件が対象です。最後に、[Operational Constraint] で、調整されたスケーリング範囲を指定します。
| エンティティタイプ |
サイズ変更アクション |
運用上の制約 |
| VM |
■ VCPU Resize Up ■ VCPU Resize Down ■ VCPU Resize Above Max ■ VCPU Resize Below Min ■ VMEM Resize Up ■ VMEM Resize Down ■ VMEM Resize Above Max ■ VMEM Resize Below Min |
■ VCPU Max Size ■ VCPU Min Size ■ VMEM Max Size ■ VMEM Min Size |
| ストレージ |
■ [Storage Resize Up] ■ [Storage Resize Down] ■ [Storage Resize Above Max] ■ [Storage Resize Below Min] |
■ [Storage Max Size] ■ [Storage Min Size] |
たとえば、次の設定があるとします。

![]() |
このポリシーを有効にすると、Workload Optimization Manager は次のアクションをポストします。
■ 6 つの VCPU を搭載した VM が 2 つの新しい VCPU を要求する:[自動(Automated)]
■ 8 つの VCPU を搭載した VM が 2 つの新しい VCPU を要求する:[Manual]
■ 2 つの VCPU を搭載した VM が 1 つの VCPU へのサイズの縮小を要求する:[無効(Disabled)](Workload Optimization Manager はアクションをポストしない)
アクションポリシーには、特定のポリシーの影響を受けるエンティティを決定するための範囲が含まれています。2 つ以上のポリシーが同じエンティティに影響を与える可能性があります。他のポリシー設定の場合と同様に、調整されたスケーリングは影響を受けるエンティティに対して最も控えめな設定を使用します。有効なアクションモードが最も控えめになり、効果的に調整されたスケーリング範囲は、特定のエンティティに影響を与える複数のポリシーの中で最も狭い範囲 (最大値の最小値と最小値の最大値)になります。詳細については、「ポリシー範囲(86 ページ)」を参照してください。
特定の時間枠中は自動化ポリシーが有効になるようにスケジュールできます。他のポリシー設定でスケジュールできるのと同様に、スケジュール済みの時間枠内に調整されたスケーリング設定を組み込むことができます。詳細については、「ポリシーのスケジュール(87 ページ )」を参照してください。
Workload Optimization Manager は、分析から最良の結果が得られると考えられるデフォルト設定で出荷されます。これらの設定は、環境内の環境各エンティティタイプのデフォルト自動ポリシーで指定されています。環境の一部の範囲では、これらの設定を変更する必要がある場合があります。たとえば、その範囲で、アクションの自動化や制約を変更する場合です。指定した範囲に対してデフォルトをオーバーライドするアクションポリシーを作成できます。
オンプレミス VM アクションの詳細については、「オンプレミス VM アクション(201 ページ)」を参照してください。
アクション スクリプト(92 ページ) とサードパーティ オーケストレーション(ServiceNow など)をアクション オーケストレーションに使用できます。

VM のアクションには、modifier の [Enforce Non Disruptive Mode] が含まれています。この修飾子を使用すると、Workload Optimization Manager は、[自動(Automatic)] または [手動(Manual)] モードでサイズ変更アクションにより再起動をしないこと、または影響のある VM にその他中断がないことを確実にします。アクションによって VM が中断される場合、Workload Optimization Manager は [推奨(Recommend)] モードでアクションをポストします。
| 属性 |
デフォルト設定 |
| 非中断モードの適用 |
オフ |
この設定は、[推奨(推)] モードに設定されたアクションには影響しません。Workload Optimization Manager は、評価するためにこれらのアクションを引き続き投稿します。
デフォルトの VM ポリシーに非中断モードを適用してから、ダウンタイム中にサイズ変更アクションを自動化するようにアクション ポリシーをスケジュールできます。スケジュール済みのアクションは、適用された非中断モードに配慮しないことに注意してください。つまり、スケジュール済みのサイズ変更アクションは、リブートが必要な場合であっても、スケジュール済みの期間内に実行されます。これは、特定のアクションの動作を設定する場合に役立ちますが、適用されている非中断モードはスケジュール済みのアクションには影響を与えないことを認識しておく必要があります。
注:
VM サイズ変更アクションのスケジュール期間を構成する際、Workload Optimization Manager がスケジュール済み期間にアクションを実行するようにするには、そのスケジュール済みのポリシーに対して [非中断モードを適用する(Enforce Non Disruptive Mode)] の設定をオフにする必要があります。グローバル ポリシーの設定をオフにした場合も、スケジュール済みのポリシーの設定をオフにする必要があります。そうしないと、Workload Optimization Manager はサイズ変更アクションを実行しません。
オンプレミス環境の場合、Workload Optimization Manager は VMEM の使用率を検出し、VM の VMEM キャパシティをサイズ変更するためのアクションを推奨できます。アプリケーションとデータベースがターゲットとして含まれていない環境の場合、分析がこれらの推奨事項を作成するために使用するデータは、基礎となるハイパーバイザから取得されます。ただし、正確なサイズ変更の推奨事項を得るには必ずしもそのデータが十分であるとは限りません。[サイズ変更にハイパーバイザ VMEM を使用(Use Hypervisor VMEM for Resize)] 設定を使用して、VMEM の推奨事項を生成する方法を決定します。
| 属性 |
デフォルト設定 |
| サイズ変更用のハイパーバイザ VMEM |
オン |
■ オン
環境にアプリケーションとデータベースがターゲットとして含まれている場合、Workload Optimization Manager は、それらのターゲットが検出する VMEM メトリックを使用します。VM の範囲がこれらのターゲットに該当しない場合、分析はその範囲の VMEM サイズ変更アクションを生成します。この場合、分析は、基盤となるハイパーバイザから検出した VMEM メトリックを使用します。
■ オフ
環境にアプリケーションとデータベースがターゲットとして含まれている場合、Workload Optimization Manager は、それらのターゲットが検出する VMEM メトリックを使用します。VM の範囲がこれらのターゲットに該当しない場合、分析はその範囲の VMEM サイズ変更アクションを生成しません。
ストレージの移動と VM の移動の両方を有効にしている場合は、Workload Optimization Manager がシェアードナッシング移行を実行できます。これにより、VM と保存された VM ファイルが同時に移動します。たとえば、ホスト上の VM が、そのホスト上のローカルストレージも使用しているとします。この場合、Workload Optimization Manager は、その VM を移動して、1 つのアクションでその VM のデータを異なるデータストアに移動することができます。
| 属性 |
デフォルト設定 |
| シェアードナッシング移行 |
オフ |
現在、次のターゲットはシェアードナッシング移行をサポートしています。
■ vSphere、バージョン 5.1 以降
■ VMM(Hyper-V 2012 以降の場合)

![]() |
この機能を有効にするポリシーがより保守的なポリシーと競合する場合、後者のポリシーが優先されます。たとえば、計算移動が [手動(Manual)] に設定されており、ストレージ移動が [自動(Automatic)] に設定されていて、シェアードナッシング移行がオンの場合、シェアードナッシング移行は、有効ですが、[推奨(Recommended)] 状態のままとなります。
注:
Workload Optimization Manager は、プラン内のシェアードナッシング移行をシミュレーションしません。
Workload Optimization Manager は、これらの設定を使用して、VM に対して調整されたスケーリングアクションをセットアップします。調整されたスケーリングの概要については、「オンプレミス VM に対して調整されたスケーリング(204 ページ)」を参照してください。
| 属性 |
デフォルト値 |
| VCPU サイズ変更最大しきい値(コア単位) |
62 調整されたスケーリング範囲の上限 |
| VCPU サイズ変更最小しきい値(コア単位) |
2 調整されたスケーリング範囲の下限 |
| VMEM サイズ変更最大しきい値(MB) |
131072 調整されたスケーリング範囲の上限 |
| VMEM サイズ変更最小しきい値(MB) |
512 調整されたスケーリング範囲の下限 |
デフォルト設定では、サイズ変更アクションは無効になっています。VStorage のサイズ変更では、ストレージを再フォーマットする必要があるため、通常はこれが推奨されています。サイズ変更を有効にすると、増分定数が有効になります。
| 属性 |
デフォルト設定およびデフォルト値 |
| VStorage のサイズ変更 |
無効 |
| Increment constant for VStorage [GB] |
なし |

| 属性 |
デフォルト設定およびデフォルト値 |
|
|
サイズ変更を有効にすると、Workload Optimization Manager はデフォルト値である 1024 を使用します。これは、別の値に変更できます。 |
詳細については、「VCPU スケーリング制御」(210ページ)を参照してください。
これらの増分は、VM の特定のリソース割り当てのサイズを変更するときに加減するユニットの数を指定します。
| 属性 |
デフォルト値 |
| VMEM に対する増分定数 [MB] |
1024 |
注:
バージョン 8.5.7 以降、vCPU のサイズ変更の増分は、vCPU スケーリング制御と組み合わせて構成されます。以前のバージョンで構成された増分値は有効のままで、[vCPU スケーリング制御(vCPU Scaling Controls)] > [MHz の従来の動作の変更(Change MHz legacy behavior)] に表示されます。詳細については、「VCPU スケーリング制御(210ページ )」を参照してください。
VMem については、VM を動作させるために必要な値よりも大きい値に増分値を設定する必要があります。VMem の増分が小さすぎると、マシンを動作させるには不十分な VMem を Workload Optimization Manager が割り当てる可能性があります。使用中の VM については、Workload Optimization Manager は増分量による VMem の割り当てを削減しますが、VM の VMem がゼロで残ることはありません。たとえば、これを 1024 に設定した場合、Workload Optimization Manager は VMem を 1024 MB 未満に減らすことはできません。
VM のリソースのサイズを変更する場合、Workload Optimization Manager は VMem、VCPU、および VStorage の最適な値を計算します。ただし、必ずしも 1 つのアクションでその値を変更するとは限りません。Workload Optimization Manager は、[サイズ変更料金(Rate of Resize)] 設定を使用して、1 つのアクションで変更を加える方法を決定します。
| 属性 |
デフォルト値 |
| サイズ変更料金 |
Medium(2) |
■ 低
値を 1 増分だけ変更します。たとえば、サイズ変更アクションが VMem の増加を求め、増分が 1024 に設定されている場合、Workload Optimization Manager は VMem を 1024 MB 増加させます。
■ [Medium]
現在の値と最適な値の差異の 1/4 の増分で値を変更します。たとえば、VMem の現在の値が、2 GB で、最適な VMem が 10 GB の場合、Workload Optimization Manager は、VMem を 4 GB(または、増分定数で許可される値にできるだけ近い値)に増加させます。
■ 高
値を最適値になるように変更します。たとえば、現在の VMem が 2 GB で、最適な VMem が 8 GB の場合、Workload Optimization Manager は vMem を 8 GB(または、増分定数で許可される値にできるだけ近い値)に増加させます。
| 属性 |
デフォルト設定 |
| 一貫したサイズ変更を有効化 |
オフ |
範囲ポリシーのグループの場合:
VM のグループに対してポリシーを作成し、[一貫したサイズ変更(Consistent Resizing)] をオンにすると、Workload Optimization Manager は、すべてのグループ メンバーを同じサイズにサイズ変更します。これにより、それらすべてがグループ内のリソース コモディティそれぞれの上限の使用率をサポートするようにます。リモートサービスでは、

たとえば、VM A が CPU の上限使用率を示し、VM B がメモリの上限使用率を示しているとします。VM のサイズ変更アクションによって、すべての VM が VM A を満たすための CPU キャパシティと、VM B を満たすためのメモリ容量を持つことになります。
注:
オンプレミス環境で一貫したサイズ変更を行うために、グループ内の VM のコア速度が異なる場合、CPU スケーリングアクションに一貫性がない可能性があります。たとえば、最大ターゲット CPU サイズを 2 に設定した場合、Workload Optimization Manager は、より遅いコアを持つ VM を考慮して、2 以上の CPU にサイズ変更することを推奨する場合があります。
この問題を回避するには、グループに同じコア速度の VM のみが含まれていることを確認してください。
影響を受けたサイズ変更については、[Actions List] にグループ内の各 VM の個々のサイズ変更アクションが表示されます。VM のサイズ変更が同時に中断される可能性を回避するには、重複しないスケジュールで自動化ポリシーを作成する必要があります。たとえば、VM A と B が同じサイズ変更グループにある場合、1 日の異なる時間に VM のサイズを変更する 2 つのポリシーを作成します。
■ ポリシー 1 では、範囲を VM A を含むグループに設定し、たとえば 01:00 から 01:45 の間でサイズ変更の自動化を有効にします。
■ ポリシー 2 では、範囲を VM B を含むグループに設定し、02:00 から 02:45 の間でサイズ変更の自動化を有効にします。
グループに [Consistent Resizing] を使用する理由は、次のとおりです。
■ ロードバランシング
グループに対してロード バランシングを展開している場合は、そのグループ内のすべての VM は同じような使用率になるはずです。この場合は、1 つの VM のサイズを変更する必要があるときに、それらのすべてを一貫してサイズ変更したほうが適切です。
[Consistent Resizing] を使用する場合は、次の点を考慮してください。
■ [Consistent Resizing] のポリシーが設定されたグループと、[Consistent Resizing] を有効にする他のグループの VM を混在させないでください。1 つの VM を複数のグループのメンバーにすることができます。[Consistent Resizing] が設定されたグループ内の 1 つ以上の VM が、[Consistent Resizing] が設定された別のグループにも含まれている場合、両方のグループは、すべてのグループメンバーに対して [Consistent Resizing] をまとめて適用します。
■ [Consistent Resizing] を有効にする VM のグループについては、関連するターゲット技術を混在させることはできません。たとえば、1 つのグループに、Hyper-V および vCenter プラットフォーム上の VM を含めないでください。
■ アクションとリスクを示すチャートは、影響を受けるすべての VM に同じリスクステートメントを割り当てます。これにより、混乱が生じる可能性があります。たとえば、vCPU リスクに対処するために 1 つの VM のサイズを変更する必要があり、その VM とともに他の 9 つの VM も一貫してサイズ変更するように設定するとします。チャートには、vCPU のリスクに対処するため、その 10 の VM のサイズ変更が必要であると示されます。
Workload Optimization Manager は、VM インスタンスに NVMe ドライバが含まれている場合を認識します。NVMe の制約を尊重するために、NVMe ドライバも含まれていないインスタンスタイプへの移動またはサイズ変更は推奨されません。NVMe の制約を無視すると、Workload Optimization Manager はインスタンスをサイズを自由に変更したり、NVMe ドライバを含まないタイプにインスタンスを移動したりできます。
| 属性 |
デフォルト設定 |
| NVMe 制約を無視する |
オフ |
Workload Optimization Manager 次のようにオンプレミス VM の配置ポリシーをサポートします。
■ VM の配置に制約を適用する配置ポリシーを作成できます。
たとえば、コンシューマグループ内の VM は、プロバイダーグループ内の PM 上でのみ実行できます。1 つのプロバイダー上で実行できるコンシューマの数を制限できます。プロバイダーグループ内のホストでは、コンシューマグループ内の VM の 2 つのインスタンスのみが同じホスト上で実行できます。または、指定された数以下の VM が同じストレージデバイスを使用できます。
■ 有料ライセンスが必要な VM の場合、特定のホストを VM の優先ライセンス プロバイダーとして設定する配置ポリシーを作成できます。その後、Workload Optimization Manager は、ライセンス需要の変化に応じて、VM の統合またはホストの再構成を推奨できます。
詳細については、配置ポリシーの作成(71 ページ)」を参照してください。
注:
VMM ターゲットの場合、シスコは、可用性セットを自動でインポートし、影響を受けるインフラストラクチャの配置ポリシーとして提示します。これらの可用性セットを表示するには、[設定(Settings )] > [ポリシー(Policies )] ページに移動し、[インポートされた配置ポリシー(Imported Placement Policies)] をクリックします。
詳細については、「ワークロード配置ポリシーのインポート(71 ページ)」を参照してください。

![]() |
Workload Optimization Manager は、次の条件に応じて、ソケットまたはソケットあたりのコアの数を変更することにより、コンピューティング容量をサイズ変更できます。
■ VM に割り当てられたポリシー
オンプレミス VM ポリシー(205 ページ) には、パフォーマンスを維持するために VM コンピューティング リソースのサイズを変更する方法、または運用ポリシーに準拠するように再構成する方法を詳細に制御できる vCPU スケーリング制御が含まれています。リソースのニーズと特性に基づいてさまざまな VM グループのポリシーを作成し、それらのポリシーのサイズ変更および再構成アクションを自動化するかどうかを決定できます。
■ VM を管理するハイパーバイザ
ハイパーバイザ ターゲットには、vCPU スケーリング制御に対するさまざまなレベルのサポートがあります。VMware vSphere はすべてのスケーリング制御をサポートしますが、Hyper-V と Nutanix AHV は限定的なサポートを提供します。詳細については、以下の「ハイパーバイザ サポート」のセクションを参照してください。
Workload Optimization Manager は、ポリシーに準拠したコンピューティング リソース管理アクションを自動化するためのシンプルで高度な制御を提供します。また、MHz の単位に基づく従来の制御も提供します。
選択する制御は、ソケットとソケットあたりのコアの VM 構成に関する運用ポリシー、および選択したハイパーバイザーによって異なります。たとえば、運用ポリシーによって、VM のコンピューティング リソースのサイズを変更するときに順守する必要がある特定の VM 構成が指示される場合があります。ソケットの変更は最も混乱を招きませんが、一部のワークロードでは、ソケットのライセンスまたはオペレーティング システムの制約により、ソケットごとにコアを変更することが望ましい場合があります。パフォーマンス上の理由から Non-Uniform Memory Access (NUMA) を考慮する必要がある大規模な VM の場合、ホスト ソケット間で vCPU のバランスをとることが望ましい場合があります。
次の表は、各モードの正確な操作を説明しています。
シンプルな制御
シンプルな制御により、vCPU のユニットに基づいてコンピューティング リソースが変更されます。
| vCPU スケーリング オプション |
単位 |
ソケット |
ソケットあたりのコア数 |
サイズ変更アクション |
再構成アクション |
| 仮想 CPU の変更 |
vCPU の数 |
Workload Optimization Manager は次を決定します |
ソケットあたり 1 コアに再構成 |
■ ホットアドが有効になっていて、VM ソケットが増加している場合は中断なし |
破壊する |
|
|
|
|
|
■ ソケットあたりの VM コアが等しくない場合は中断 1、仮に |
|

| vCPU スケーリング オプション |
単位 |
ソケット |
ソケットあたりのコア数 |
サイズ変更アクション |
再構成アクション |
|
|
|
|
|
ホットアドが有効 |
|
高度なコントロール
高度な制御により、ソケットまたはソケットごとのコアを変更したり、追加のオプションを構成したりできます。
| vCPU スケーリング オプション |
単位 |
ソケット |
ソケットあたりのコア数 |
サイズ変更アクション |
再構成アクション |
| ソケットを変更します |
1 ソケット |
Workload Optimization Manager は次を決定します |
ソケットごとに VM コアを保持 |
ホット アドが有効になっていて、VM ソケットが増加している場合でも無停止 |
生成されません |
| ソケットを変更します |
1 ソケット |
Workload Optimization Manager は次を決定します |
ユーザー指定のソケットあたりの VM コア |
■ ホットアドが有効な場合は無停止 ■ ソケットあたりの VM コアが次の場合は中断 ユーザー指定の値に一致 |
ソケットあたりの VM コアがユーザー指定の値と一致しない場合は中断 |
| ソケットあたりのコアの変更 |
ソケットあたり 1 コア |
VM ソケットを保持 |
Workload Optimization Manager は次を決定します |
破壊する |
生成されません |
| ソケットあたりのコアの変更 |
ソケットあたり 1 コア |
ホスト ソケットを一致させる |
Workload Optimization Manager は次を決定します |
破壊する |
■ ホットアドが有効になっていて、VM ソケットが増加している場合は中断なし |
|
|
|
|
|
|
■ ソケットあたりのコア数が変更されると中断 |
| ソケットあたりのコアの変更 |
ソケットあたり 1 コア |
ユーザー指定の VM ソケット |
Workload Optimization Manager は次を決定します |
破壊する |
■ ホットアドが有効になっていて、VM ソケットが増加している場合は中断なし |
|
|
|
|
|
|
■ ソケットあたりのコア数が変更されると中断 |
レガシー制御
レガシー制御は、MHz の単位に基づいて計算リソースを変更します。

| vCPU スケーリング オプション |
単位 |
ソケット |
ソケットあたりのコア数 |
サイズ変更アクション |
再構成アクション |
| MHz レガシー動作 |
MHz |
Workload Optimization Manager は次を決定します |
■ ソケットあたり 1 コアを想定 ■ 実行はソケットごとの実際のコアを保持します |
ホット アドが有効になっていて、VM ソケットが増加している場合でも無停止 |
生成されません |
考慮すべき点:
■ 非中断モード(206ページ) が有効になっている場合、中断アクションは自動化されず、手動で実行する必要があります。
■ 古いゲスト OS とアプリケーションは、パワーオンの問題やカーネル パニック/BSOD を引き起こす可能性のある vCPU アーキテクチャの変更に敏感な場合があります。一部のワークロードでは、このような変更を手動で行う必要があるため、vCPU アーキテクチャを変更する自動化を有効にする前に、常に特定のクラスのアプリケーションとゲスト オペレーティング システムをテストしてください。アプリケーション ドメインとゲスト OS に関する Workload Optimization Manager の知識を使用して、それらをポリシーから除外します。
このスケーリング オプションでは、Workload Optimization Manager は、vCPU の増分でコンピューティング リソースを追加または削除します。これを実現するには、VM ソケットの数を変更し、ソケットごとに 1 コアを適用します (まだ適用されていない場合)。
■ VM でコンピューティング リソースの変更が必要な場合、Workload Optimization Manager は、ソケットごとに 1 コアを想定する vCPU のサイズ変更アクションを生成します。VM に現在ソケットごとに 1 コアがない場合、Workload Optimization Manager はアクション実行の一部としてソケットごとに 1 コアに再構成します。
■ VM のサイズがすでに最適化されていても、ソケットあたりの現在のコア数が 1 ではない場合、Workload Optimization Manager は、ソケットあたりのコア数を 1 に変更する vCPU の再構成アクションを生成して、VM をポリシーに準拠させます。
このスケーリング オプションは、次のシナリオに最適です。
■ 環境に多数の小さな VM があり、正確な vCPU スケーリングが優先されます。
■ ソケットごとに 1 つのコアが既にあり、これらの VM でオンデマンドのアップサイズを無停止にする必要がある VM があります。たとえば、VM には現在 1 つのソケットとソケットあたり 2 つのコアがあり、vCPU を 1 ずつ変更するポリシーを適用します。
■ Workload Optimization Manager が、VM のコンピューティング容量を 1 vCPU(つまり、2 から 3 vCPU)増やす必要があると判断した場合、サイズ変更アクションによってソケットが 2 から 3 に、ソケットあたりのコアが 2 から 1 に変更されます。
![]() |
■ 同じ VM が 1 vCPU(つまり、3 から 2 vCPU)だけコンピューティング容量を減らす必要がある場合、サイズ変更アクションによってソケットが 3 から 2 に変更されます。

![]() |
このスケーリング オプションでは、Workload Optimization Manager は VM ソケットを変更することによってコンピューティング リソースを追加または削除します。
■ VM でコンピューティング リソースの変更が必要な場合、Workload Optimization Manager は、ソケットあたりの現在のコア数([ソケットごとに既存の VM コアを保持(Preserve existing VM cores per socket)] オプションが設定されている場合)を考慮するか、ソケット値ごとにユーザー指定のコア数を使用する vCPU のサイズ変更アクションを生成します。VM のソケットあたりの現在のコア数がポリシーに違反している場合(つまり、ユーザーが指定した値と一致しない場合)、Workload Optimization Manager はアクション実行の一部としてソケットあたりの VM のコア数を再構成し、それによって VM をポリシーに準拠させます。同時に、コンピューティング リソースに必要な変更を提供します。
■ VM のサイズがすでに最適化されているが、現在のソケットあたりのコア数がポリシーに違反している場合(つまり、ユーザーが指定した値が設定されている場合は一致しない場合)、Workload Optimization Manager は、ソケットあたりのコア数をユーザー指定の値に変更する vCPU の再構成アクションを生成し、それにより、VM がポリシーに準拠するようになります。
ソケットの変更とソケットごとの VM コアの保持
このスケーリング オプションでは、Workload Optimization Manager は VM ソケットを 1 ずつ変更することでコンピューティング リソースを追加または削除し、ソケットごとに VM コアを保持します。
このスケーリング オプションは、次のシナリオに最適です。
■ 運用ポリシー上の理由(アプリケーション サポート コントラクト ポリシーへの準拠など)のために、Workload Optimization Manager はソケット構成ごとの VM コアを変更しないでおくことが必要です。
■ アプリケーションの需要の増加に対応するために、無停止でアップサイズする必要のある VM があります。
■ ソケットあたりのコア数が偶数の VM があり、vCPU の均等な増分でスケーリングする必要があります。
たとえば、VM には現在 1 つのソケットと 1 つのソケットあたり 4 つのコアがあり、ソケットを変更し、ソケットごとに VM コアを保持するポリシーを適用します。Workload Optimization Manager は、VM で 1 vCPU のコンピューティング容量を変更する必要があると判断しました。
■ コンピューティング容量を 1 vCPU 増やすには、サイズアップ アクションで 1 ソケットを追加します。この新しいソケットには、ソケットごとに VM コアを保持するために 4 つのコアが必要であるため、最終的には、合計 8 つの vCPU を持つ 2 つのソケットになります。

![]() |
■ VM はすでに達成可能な最小サイズにあるため、1 vCPU でコンピューティング容量を減らすことはできません。 したがって、アクションは生成されません。

ソケットの変更とソケットごとのコアの指定
このスケーリング オプションでは、Workload Optimization Manager は VM ソケットを 1 ずつ変更することでコンピューティングリソースを追加または削除し、指定した値に従ってソケットごとに VM コアを再構成します。
このスケーリング オプションは、次のシナリオに最適です。
■ ソケットあたりのコア数を偶数に設定することにより、VM の vCPU を奇数にする必要があります。
■ コンピューティング容量(vCPU)に悪影響を与えることなく、スクリプトを使用せずに VM をソケットごとの特定のコアに高速で大量の中断を伴う変換を行う必要があります。
■ パワーオンの問題やカーネル パニック/BSOD を引き起こす可能性のある vCPU アーキテクチャの変更に敏感な古いゲスト OS とアプリケーションがあります。一部のワークロードでは、このような変更を手動で行う必要があるため、vCPU アーキテクチャを変更する自動化を有効にする前に、常に特定のクラスのアプリケーションと OS をテストしてください。アプリケーション ドメインとゲスト OS に関する Workload Optimization Manager の知識を使用して、それらをポリシーから除外します。
たとえば、VM には現在 1 つのソケットと 1 つのソケットあたり 4 つのコアがあり、ソケットを変更し、ユーザーが指定したソケットあたり 1 つのコアを強制するポリシーを適用します。Workload Optimization Manager は、VM のサイズがすでに最適化されていると判断したため、サイズ変更アクションは必要ありません。
■ VM がポリシーに違反しているため、Workload Optimization Manager はソケットを 1 から 2 に変更し、ソケットあたりのコアを 4 から 1 に変更します。

![]() |
■ VM がポリシーに準拠している場合、アクションは生成されません。

このスケーリング オプションでは、Workload Optimization Manager は、ソケットごとの VM コアを変更することによって、コンピューティング リソースを追加または削除します。
■ VM でコンピューティング リソースの変更が必要な場合、Workload Optimization Manager は、現在のソケット値を考慮するか([既存の VM ソケットを保持する(Preserve existing VM sockets)] オプションが設定されている場合)、ユーザー指定のソケット値を尊重するか、または VM ソケットをホスト ソケット値に一致させる vCPU のサイズ変更アクションを生成します。VM の現在のソケット値がポリシーに違反している場合(つまり、ユーザー指定またはホスト ソケット値と一致しない場合)、Workload Optimization Manager はアクション実行の一部として VM のソケット値を再構成し、それによって VM がポリシーに準拠するようにします。同時に、必要な変更をコンピューティング リソースに提供します。
■ VM のサイズがすでに最適化されているが、現在のソケット値がポリシーに違反している場合、Workload Optimization Manager は vCPU の再構成アクションを生成してソケットをユーザー指定またはホスト ソケット値に変更し、それによって VM をポリシーに準拠させます。
古いゲスト OS とアプリケーションは、パワーオンの問題やカーネル パニック/BSOD を引き起こす可能性のある vCPU アーキテクチャの変更に敏感な場合があります。一部のワークロードでは、このような変更を手動で行う必要があるため、vCPU アーキテクチャを変更する自動化を有効にする前に、常に特定のクラスのアプリケーションと OS をテストしてください。アプリケーション ドメインとゲスト OS に関する Workload Optimization Manager の知識を使用して、それらをポリシーから除外します。
ソケットごとのコアの変更と VM ソケットの保持
このスケーリング オプションでは、Workload Optimization Manager は、ソケットあたりの VM コアを 1 ずつ変更することによってコンピューティング リソースを追加または削除し、VM ソケットを保持します。
このスケーリング オプションは、次のシナリオに最適です。
■ 運用ポリシー上の理由(ソケットベースのライセンスまたはアプリケーション サポート コントラクト ポリシーへの準拠など)のために、Workload Optimization Manager は VM ソケット構成を変更しないでおくことが必要です。

■ 最大ゲスト OS ソケット制限に達しているが、より多くのコンピューティング リソースが必要な VDI VM があります。
■ NUMA を考慮して構成された VM があります。
注:
NUMA センシティブ VM には、「ホスト ソケットに一致」スケーリング オプション(以下で説明)を使用することもできます。
たとえば、VM には現在 1 つのソケットと 1 つのソケットあたり 4 つのコアがあり、ソケットごとにコアを変更して VM ソケットを保持するポリシーを適用します。Workload Optimization Manager は、VM で 1 vCPU のコンピューティング容量を変更する必要があると判断しました。
■ コンピューティング容量を 1 vCPU だけ増やすには、サイズアップ アクションにより、ソケットあたりのコアが 4 から 5 に変更されます。
![]() |
■ コンピューティング容量を 1 vCPU 削減するには、サイズ変更アクションにより、ソケットあたりのコアが 4 から 3 に変更されます。
![]() |
ソケットごとのコアの変更とホスト ソケットの一致
このスケーリング オプションでは、Workload Optimization Manager はホスト ソケットの数に一致するように VM ソケットを再構成し、それによって物理ソケット全体で vCPU を均等に分散します。また、ソケットごとに VM コアを変更して、同じコンピューティング容量(vCPU)を維持します。
このスケーリング オプションは、次のシナリオに最適です。
■ アプリケーションが NUMA ノード内へのスレッド メモリ アクセスを最適化できるように、ゲスト OS 内の物理ホスト CPU アーキテクチャを反映することでパフォーマンス上の利点を実現できる大規模な VM があります。
■ CPU アーキテクチャが異なるホスト間で移行する NUMA の影響を受けやすい VM があります。Workload Optimization Manager は、VM を最適なホストに配置してから、ホスト ソケットに自動的に一致するように VM を再構成するアクションを生成できます。ポリシーにスケジュールをアタッチして、メンテナンス ウィンドウ内の中断を伴う再構成アクションを自動化できます。
たとえば、VM には現在 1 つのソケットと 1 つのソケットあたり 4 つのコアがあり、1 つのソケットを持つホスト上にあります。VM は、ソケットごとにコアを変更し、ホスト ソケットに一致するポリシーを適用します。Workload Optimization Manager は、VM のサイズがすでに最適化されていると判断したため、サイズ変更アクションは必要ありません。

ホスト ソケット値が 1 から 2 に変更されると、VM は突然ポリシーに違反します。同じ vCPU 容量を維持しながら VM を準拠させるには(VM はすでに最適なサイズに設定されているため)、Workload Optimization Manager は 2 つのソケット間で 4 つのコアを分散する必要があります。最終的な結果は、ソケットあたり 2 ソケットと 2 コアです。
![]() |
ソケットごとのコアの変更とソケットの指定
このスケーリング オプションでは、Workload Optimization Manager は、指定した値に従って VM ソケットを再構成し、ソケットごとに VM コアを変更して、同じコンピューティング容量(vCPU)を維持します。
このスケーリング オプションは、運用ポリシー上の理由(ソケット ベースのライセンスまたはアプリケーション サポート コントラクト ポリシーへの準拠など)のために特定のソケット値を必要とする VM がある場合に最適です。
たとえば、VM には現在 1 つのソケットとソケットごとに 2 つのコアがあり、ソケットごとにコアを変更し、ユーザー指定の 2 つのソケットを強制するポリシーを適用します。Workload Optimization Manager は、VM のサイズがすでに最適化されていると判断したため、サイズ変更アクションは必要ありません。
■ VM がポリシーに違反しているため、Workload Optimization Manager はソケットを 1 から 2 に変更し、ソケットあたりのコアを 2 から 1 に変更します。

![]() |
■
![]() |
このスケーリング オプションでは、Workload Optimization Manager はコンピューティング リソースを MHz 単位で追加または削除します(デフォルトでは 1800 MHz)。
VM でコンピューティング リソースの変更が必要な場合、Workload Optimization Manager は、ソケットごとの VM の実際のコアに関係なく、ソケットごとに 1 コアを想定する vCPU のサイズ変更アクションを生成します。
Workload Optimization Manager は、アクション実行の一部としてソケットあたりの実際のコア数を検出すると、それに応じてアクションを調整します。
たとえば、VM には現在、2 つのソケットとソケットあたり 2 つのコアを持つ 4 つの vCPU があります。Workload Optimization Manager は、4 から 5 vCPU にサイズ変更するアクションを生成する場合があります。ただし、アクション実行の一部として、VM ソケット数が 2 から 3 に変更されるため、最終的には 6 vCPU になります。逆に、同じ VM に 4 から 3 の vCPU にサイズ変更するアクションがある場合がありますが、アクションの実行の一部として何も変更されません。
VMware vSphere の場合、Workload Optimization Manager は、VM のソケット数またはソケットあたりのコア数の変更を含む、すべての vCPU スケーリング オプションをサポートします。VM で CPU ホット アドが有効になっている場合、ソケット数を増やしても中断は発生しませんが、ソケット数を減らすには常に再起動が必要になるため、中断が発生します。
Hyper-V および Nutanix AHV の場合、ソケットあたりのコアとホット アド機能にはさまざまな程度のサポートがあります。
| vCPU スケーリング オプション |
vSphere |
Hyper-V |
Nutanix AHV |
Nutanix AHV |
| 仮想 CPU の変更 |
サポートあり |
サポート対象 |
サポート対象 |
ハイパーバイザではサポートされていません |

| vCPU スケーリング オプション |
vSphere |
Hyper-V |
Nutanix AHV |
Nutanix AHV |
| ソケットの変更:ソケットごとに既存の VM コアを保持 |
サポートあり |
サポート対象 |
サポート対象 |
サポート対象 |
| ソケットの変更:ソケットごとのユーザー指定のコア |
サポート対象 |
ハイパーバイザではサポートされていません |
ハイパーバイザではサポートされていません |
ハイパーバイザではサポートされていません |
| ソケットごとのコアの変更:既存の VM ソケットを保持 |
サポート対象 |
ハイパーバイザではサポートされていません 注: Workload Optimization Manager は、ソケットごとに 1 つのコアを想定し、ソケットのみを変更します。 |
Workload Optimization Manager でサポート対象外 |
Workload Optimization Manager でサポート対象外 |
| ソケットごとのコアの変更:ホスト ソケットの一致 |
||||
| ソケットごとのコアの変更: ユーザー指定のソケット |
単一の VM が複数の競合するポリシーを適用する場合、Workload Optimization Manager は、中断が最も少なく、最も保守的な原則に従う次のタイ ブレーカーを使用します。
■ vCPU スケーリング制御
「ソケット」が「ソケットあたりのコア」よりも「仮想 CPU」よりも「MHz の従来の動作」よりも優先されます。
注:
vCPU スケーリング制御の導入前に作成されたポリシー(つまり、バージョン 3.3.7 より前のポリシー)は、引き続き「MHz の従来の動作」オプションを使用しますが、ポリシーの競合が発生した場合は適用されません。これらのポリシーを削除するか、ポリシーを更新して、新しいスケーリング制御を使用することができます。
■ ソケット設定
「ソケットごとに既存の VM コアを保持する」は、「ソケットごとにユーザーが指定したコア」よりも優先されます。
■ ソケットあたりのコアの設定
「既存の VM ソケットを保持する」は、「ユーザー指定のソケット」よりも「ホスト ソケットの一致」よりも優先されます。
■ ユーザー指定の値
最も低い値が適用されます。
■ 増分サイズ値の最小値が適用されます。
たとえば、異なるポリシーを適用する 2 つのグループに属する VM があるとします。ポリシー A はソケットごとにコアを変更し、ホスト ソケットに一致しますが、ポリシー B はソケットを変更してソケットごとにコアを保持します。このシナリオでは、VM はポリシー B を適用します。ソケットごとのコアの変更よりもソケットの変更が優先されます。これは、中断が少ないためです。
タイブレークの決定後に有効になっているポリシーを確認するには、範囲を VM または VM のグループに設定し、[ポリシー(Policies)] タブをクリックします。
ヒント:
■ VM グループを検索または作成するときは、次のフィルタを使用します。
– vCPU の数
– ソケット数
– ソケット単位のコア数
– ターゲット タイプ(Target Type)

– ホットアドが有効
■ vCPU のオンデマンド アップサイズの中断を最小限に抑えるには、VM でホット アドを有効にし、ソケットごとのコアを維持しながらソケットを変更します。
■ 最も正確な計算リソース管理を行うには、ソケットごとのコアを変更します。
■ NUMA の考慮事項については、ソケットごとのコアを変更し、ホスト ソケットと一致させます。
■ vCPU アーキテクチャを変更するとき、およびアクションを自動化する前に、ゲスト OS アプリケーションとライセンスの互換性を確認します。
操作手順
■ vCPU の数を 2 ずつ変更して、VM のコンピューティング容量を管理します。
VM は、ソケットごとに 1 コアを使用する必要がある場合に再構成され、ソケットを変更することによってサイズが変更されます。VM にソケットごとに 1 つのコアがない場合、またはホット アドが有効になっていない場合、アクションは中断を伴います。
1. ソケットごとに 1 つのコアを持ち、ソケットをスケールインできる VM のグループを作成します。
2. 次の設定を使用して、グループにポリシーを割り当てます。
– vCPU スケーリング制御
• 変更:仮想 CPU
• 増分サイズ:2
– (オプション)vCPU サイズ変更の最小/最大しきい値
■ 奇数番号のすべての vCPU VM を偶数番号になるように再構成し、偶数個の CPU でコンピューティングを管理します。
VM は、ソケットごとに 2 コアを使用する必要がある場合に再構成され、ソケットを変更することによってサイズが変更されます。VM にソケットごとに 2 つのコアがない場合、またはホット アドが有効になっていない場合、アクションは中断を伴います。
1. ソケットごとに 2 つのコアを持ち、ソケットをスケールインできる VM のグループを作成します。
2. 次の設定を使用して、グループにポリシーを割り当てます。
– vCPU スケーリング制御
• 変更:ソケット
• ソケットあたりのユーザー指定コア:2
– (オプション)vCPU サイズ変更の最小/最大しきい値
■ 大規模な VM は、すべての物理ホスト ソケット(NUMA VM やデータベース サーバー VM など)で vCPU コアのバランスを常に保つようにします。
ソケット数がホストのソケット数と一致しない場合、VM は再構成されます。ソケットあたりのコア数は、全体的なコンピューティング能力(vCPU の数)を維持するために調整できます。ソケットごとのコアが変更されるため、サイズ変更アクションは混乱を招きます。VM ソケットが増加し、ホット アドが有効になっており、ソケットごとのコアに変更がない場合、再構成アクションは無停止です。
1. 通常、より大きな VM を識別するために必要なフィルタを使用して、VM のグループを作成します。
2. 次の設定を使用して、グループにポリシーを割り当てます。
– vCPU スケーリング制御
• 変更:ソケットあたりのコア
• ソケット:ホスト ソケットに一致します。
– (オプション)vCPU サイズ変更の最小/最大しきい値
■ VM を 2 ソケットのみに維持し、コアを変更してコンピューティングを管理します。
グループ内の VM は、必要に応じて 2 ソケットに再構成され、ソケットを 2 に固定したままソケット カウントごとのコアを変更することによってサイズが変更されるため、ソケット ベースのライセンスへの準拠が保証されます。ソケットごとのコアが変更されるため、サイズ変更アクションは混乱を招きます。VM ソケットが増加し、ホット アドが有効になっており、ソケットごとのコアに変更がない場合、再構成アクションは無停止です。
1. ソケット ライセンスの VM を含む VM グループを作成します。
2. 次の設定を使用して、グループにポリシーを割り当てます。
– vCPU スケーリング制御
• 変更:ソケットあたりのコア
• ユーザー指定ソケット:2
– (オプション)vCPU サイズ変更の最小/最大しきい値

オンプレミスの場合、データベースサーバーとは、関連データベース アプリケーション ターゲットのいずれかまたは APM ソリューションを介して検出されるデータベースのことを指します。
![]() |
| 概要 |
|
| 予算 |
オンプレミス データベース サーバーの予算は無制限です。 |
| 内容 |
■ エンドユーザーへの応答時間、トランザクション、DBmem、キャッシュヒット率、および TransactionLog ■ アプリケーション コンポーネントへの接続 |
| 消費するもの |
VM リソース(VCPU、VMem、VStorage など) |
| 検出を介するもの |
■ AppDynamics ターゲット ■ データベース サーバー ターゲット ■ Dynatrace MySQL および MSSQL プロセス ■ NewRelic インフラストラクチャ統合(NRI):MySql、MsSql、MongoDB、OracleDB |

モニタ対象リソース
Workload Optimization Manager は、オンプレミス データベース サーバーの次のリソースを監視します。
■ 仮想メモリ(VMem)
ホスティング VM に割り当てられた VMem の使用率(キロバイト(KB)単位で測定)
■ トランザクション
1 秒あたりのトランザクションで測定された特定のエンティティに対する 1 秒あたりの割り当て済みトランザクションの使用率
■ DBMem
データベースに割り当てられているメモリ容量のパーセンテージとしての、データベースによるメモリの使用率。このリソースは、ホスティング VM の VMem リソースよりも正確であることに注意してください。このリソースでは、Workload Optimization Manager は、VM が消費するメモリではなく、データベースが消費するメモリに基づいてサイズ変更および移動アクションを実行できます。
■ 接続
接続キャパシティの使用率。データベース サーバーにのみ適用(接続で測定)
■ DB キャッシュヒット率
キャッシュ ヒットにつながるアクセスの割合。ヒット率と試行回数の合計(%)で測定
Resize
次のリソースのサイズを変更します。
■ 接続
■ DBMem
■ トランザクションログ
トランザクションログ リソースに基づくアクションのサイズ変更は、基盤となるハイパーバイザ技術の vStorage のサポートにより異なります。現在のバージョンの Hyper-V は vStorage に対して API のサポートを提供していないため、Workload Optimization Manager は Hyper-V プラットフォームで実行しているデータベース サーバーに対するトランザクションログのサイズ変更のアクションをサポートできません。
Workload Optimization Manager は、分析から最良の結果が得られると考えられるデフォルト設定で出荷されます。これらの設定は、環境内の環境各エンティティタイプのデフォルト自動ポリシーで指定されています。環境の一部の範囲では、これらの設定を変更する必要がある場合があります。たとえば、その範囲で、アクションの自動化や制約を変更する場合です。指定した範囲に対してデフォルトをオーバーライドするアクションポリシーを作成できます。
| アクション |
デフォルト モード |
| Resize |
手動 |
| DBMem のサイズ変更(拡大または縮小) |
手動 |
アクション スクリプト(92 ページ) とサードパーティ オーケストレーション(ServiceNow など)をアクション オーケストレーションに使用できます。
トランザクション SLO は、1 秒あたりの許容トランザクションの上限を決定します。トランザクション数が指定された値に達すると、Workload Optimization Manager はリスク指数を 100% に設定します。

| 属性 |
デフォルト設定およびデフォルト値 |
| トランザクション SLO を有効化 |
オフ |
| トランザクション SLO |
なし SLO を有効にすると、Workload Optimization Manager は、デフォルト値である 10 を使用します。これは、別の値に変更できます。 |
応答時間 SLO は、許容可能な応答時間の上限ををミリ秒単位で決定します。応答時間が所定の値に達すると、Workload Optimization Manager はリスク指数を 100% に設定します。
| 属性 |
デフォルト設定およびデフォルト値 |
| 応答時間 SLO を有効化 |
オフ Workload Optimization Manager は、モニタした値に基づいて SLO を見積もります。 |
| 応答時間 SLO [ミリ秒] |
なし SLO を有効にすると、Workload Optimization Manager は、デフォルト値である 2000 を使用します。これは、別の値に変更できます。 |
ここで設定する使用率は、Workload Optimization Manager がキャパシティを 100% とみなす既存キャパシティの割合を指定します。
| 属性 |
デフォルト値 |
| DBMem 使用率(%) |
100 |
たとえば、値 80 は、Workload Optimization Manager が 80% の使用率をキャパシティ 100% と見なすことを意味します。Workload Optimization Manager は、所定の値を超える使用率を回避するためのアクションを推奨します。
この増分は、DBMem をスケーリングするときに追加または減算するユニット数を指定します。
| 属性 |
デフォルト値 |
| DBMem スケーリング増分(MB) |
128 |
データベースサーバーを動作させるのに必要な値以下に増分値を設定しないでください。増分が低すぎる場合は、DBMem が不足している可能性があります。割り当てを減らす場合、Workload Optimization Manager は、データベース サーバーを増分値未満のままにしません。たとえば、デフォルト値である 128 を使用する場合、Workload Optimization Manager は、DBMem を 128 MB 未満に減らすことはできません。
オンプレミス ボリュームは、ハイパーバイザー ターゲットによって検出された VM ディスクを表します。VM には、構成されたディスクごとに 1 つのボリュームと、常にディスク 1 とともに移動する別のボリューム(構成を表す)があります。

![]() |
| 概要 |
|
| 予算 |
オンプレミスボリュームは、対応する VM にリソースを販売することによって、予算を獲得します。 |
| 内容 |
VM が使用するストレージリソース。 範囲をボリュームに設定し、エンティティ情報チャートを表示して、ボリュームに含まれる VM 関連ファイル(VMDK など)のリストを表示します。 VM に接続するボリュームのリストを表示するには、範囲を VM に設定します。 |
| 消費するもの |
データセンターリソース |
| 検出を介するもの |
ハイパーバイザターゲット |
アクション
Move
現在のデータストアにおける過剰な使用率が原因または、環境内のデータストアの使用効率を向上に向けて VM を移動する場合。アクションを評価して実行するには、ボリュームが付随する VM に範囲を設定します。
注:
デフォルトのグローバル ポリシーには、ボリュームのアクションを分析 および推奨するときに、関連するメトリックを使用するように Workload Optimization Manager に指示する設定が含まれています。詳細については、「オンプレミスボリュームの分析を有効化(78 ページ)」を参照してください。
Workload Optimization Manager は、分析から最良の結果が得られると考えられるデフォルト設定で出荷されます。これらの設定は、環境内の環境各エンティティタイプのデフォルト自動ポリシーで指定されています。環境の一部の範囲では、これらの設定を変更する必要がある場合があります。たとえば、その範囲で、アクションの自動化や制約を変更する場合です。指定した範囲に対してデフォルトをオーバーライドするアクションポリシーを作成できます。

デフォルトでは、ストレージに関連付けられているすべてのオンプレミスボリュームは、個別にではなく一緒に移動します。配置ポリシーを作成すると、個々のボリュームをストレージのグループに配置できます。正常に配置するには、デフォルトのグローバル ポリシーで [オンプレミス ボリュームの分析を有効化(Enable Analysis of On-prem Volumes)] 設定も必ずオンにしてください。
詳細については、「配置ポリシーの作成(71 ページ)」および「オンプレミスボリュームの分析の有効化(78 ページ)」を参照してください。
| アクション |
デフォルト モード |
| Move |
手動 |
クラウドストレージ階層
このポリシー設定は、オンプレミスボリュームがクラウドに移行する際にシミュレートする計画で機能します。ポリシーを作成する際は、範囲をオンプレミス ボリュームに設定してから、移行先のクラウド ストレージ階層を選択してください。ワークロード
ポリシーで定義されたボリュームを含むクラウド移行プランを実行すると、Optimization Manager はこれらの階層を制約として扱います。
| 属性 |
デフォルト値 |
| クラウドストレージ階層 |
なし |
[編集(Edit)] をクリックすると、優先設定を設定できます。表示される新しいページで、クラウド階層(インスタンス タイプのファミリ、
Premium) をクリックして、個々のインスタンス タイプを表示します。
優先するインスタンスタイプまたはクラウド階層を選択するか、避けたいものをクリアします。変更を保存すると、 メイン ページが更新されて選択肢が反映されます。
仮想データセンター(vDC)は、特定の要件またはビジネスニーズに基づいてリソースをグループ化するリソースの集合またはプールです。プライベートクラウド環境では、Workload Optimization Manager は、クラウドにリソースを提供するインフラストラクチャと、クラウド上で実行されるワークロードを検出します。これらのリソースを管理するために、プライベートクラウドはインフラストラクチャをプロバイダーとコンシューマ仮想データセンターに編成します。
注:
異なるターゲットごとに、仮想データセンターを参照するための異なる名前を使用します。Workload Optimization Manager のサプライ チェーンでは、これらのエンティティはすべてコンシュマーおよびプロバイダー VDC によって次のように表されます。
| Workload Optimization Manager |
vCloud Director |
vCenter Server |
VMM |
| コンシューマ VDC |
オーガニゼーション VDC |
リソースプール(子) |
テナントまたはテナントクォータ |
| プロバイダー VDC |
プロバイダ VDC |
リソースプール(ルート) |
クラウド |
プロバイダー仮想データセンター(vDC)は、クラウドスタック内の物理リソース(ホストおよびデータストア)の集合体です。クラウド管理者は、これらのリソースにアクセスして、データセンターのメンバーを定義します。プロバイダー vDC は、1 つ以上のコンシューマ vDC を通じて外部顧客に割り当てられるリソースを管理するために作成されます。

![]() |
| 概要 |
|
| 予算 |
プロバイダー vDC は、ホストするコンシューマ vDC にリソースを販売することによって、その予算を獲得します。使用率が低下している場合、データセンターの予算は失われます。最終的に、消費するサービスへの支払いを行うのに予算が十分でない場合、Workload Optimization Manager はプロバイダー vDC を使用停止することを推奨します。 |
| 供給するもの |
コンシューマ vDC へのホストやデータストアなどの物理リソース。 |
| 消費するもの |
物理インフラストラクチャからのホストとデータストア |
| 検出を介するもの |
Workload Optimization Manager は、vCloud Director などのプライベート クラウド スタック マネージャを介して vDC を検出します。 |
モニター対象リソース
Workload Optimization Manager は、プロバイダー vDC の次のリソースをモニターします。
■ メモリ(Mem)
予約または使用中のデータセンターのメモリの使用率
(キロバイト(KB)単位で測定)
■ CPU
予約または使用中のデータセンターの CPU の使用率
(メガヘルツ(MHz)単位で測定)
■ ストレージ
プロバイダー vDC に接続されたストレージの使用率。
キロバイト(KB)単位で測定

なし
Workload Optimization Manager は仮想データセンターに対するアクションを推奨しません。その代わりに、 仮想データセンターにリソースを提供するエンティティに対するアクションを推奨します。
コンシューマ仮想データセンター(vDC)は、外部の顧客がプライベート クラウドを介してワークロードを管理するために使用できるリソースの集合体です。これは、顧客が仮想システムの保存、導入、運用を行うために使用できる環境です。コンシューマデータセンターは、プロバイダーデータセンターによって提供されるリソースを使用します。
![]() |
| 概要 |
|
| 予算 |
コンシューマ vDC は、そのアクティビティの機能として予算を獲得します。vDC の使用率が高いほど、Workload Optimization Manager は、vDC がそのサービスをユーザーに販売していることをより想定するようになります。 使用率がコンシューマ vDC で十分に高い場合、Workload Optimization Manager は vDC のリソースを増やすことができます。使用率が低下している場合は、Workload Optimization Manager がリソース容量を削減するか、最終的に vDC を終了するよう推奨します。 Workload Optimization Manager は、VM 使用率の変化に応じて、コンシューマ vDC を通して VM のサイズを変更することもできます。 |
| 供給するもの |
仮想システムをホストするリソース。 |
| 消費するもの |
プロバイダー VDC |
| 検出を介するもの |
Workload Optimization Manager は、vCloud Director などのクラウド スタック マネージャを介して vDC を検出します。 |

ユーザーはコンシューマ vDC をサポートする一部の物理リソースを確認できますが、コンシューマレベルのユーザーはこれらの物理リソースを変更できません。コンシューマ vDC のユーザーは、仮想デバイスがその環境でどのように導入されるかについて変更を加えますが、コンシューマ vDC が使用する物理リソースをさらに追加するようにプロバイダー vDC の管理者に依頼する必要があります。同様に、Workload Optimization Manager は、vDC で実行されている VM のリソースを変更できますが、この vDC を介して物理リソースに変更を加えることはありません。
Workload Optimization Manager は、コンシューマ vDC の次のリソースをモニターします。
■ メモリ(Mem)
予約または使用中のデータセンターのメモリの使用率
(キロバイト(KB)単位で測定)
■ CPU
予約または使用中のデータセンターの CPU の使用率
(メガヘルツ(MHz)単位で測定)
■ ストレージ
プロバイダー vDC に接続されたストレージの使用率。
キロバイト(KB)単位で測定
Workload Optimization Manager では、コンシューマ vDC で実行するアクションは推奨されません。代わりに、 プロバイダー vDC で実行されるエンティティに対して実行するアクションを推奨します。
仮想デスクトップ インフラストラクチャ(VDI)環境の場合、ビジネス ユーザーとは、1 つ以上のアクティブな VDI セッションを起動する権限を持つユーザー アカウントのことです。Workload Optimization Manager は、デスクトップ プールを検出すると、プールへの権限を持つ各ユーザーのビジネス ユーザー エンティティを作成します。1 人のビジネスユーザーは、複数のデスクトッププールの権限を持つことができます。
ビジネス ユーザー エンティティと適切に連携するために、Workload Optimization Manager は、VDI 環境のユーザーを管理する LDAP サーバーを介してユーザー情報を検出します。Workload Optimization Manager が LDAP サーバーへの接続に使用するアカウントは、環境内のユーザーと同じドメインに対して信頼されている必要があることに注意してください。

![]() |
[Supply Chain] には、ビジネスユーザーとデスクトッププールとの関係、およびビジネスユーザーと VM との関係も表示されます。1 人のビジネス ユーザーは、複数のデスクトップ プールにアクセスできます。ビジネスユーザーにアクティブセッションがある場合、[Supply Chain] には、ユーザーとセッションをホストする VM との間の直接リンクが表示されます。ただし、Workload Optimization Manager は、コンピューティングリソースを分析する際に、この直接接続を考慮しません。代わりに、ビジネス ユーザーはデスクトップ プールのリソースを使用し、デスクトップ プールは基盤となる仮想データセンターからのコンピューティングリソースを使用します。
| 概要 |
|
| 予算 |
ビジネスユーザーには無制限の予算があります。 |
| 内容 |
該当なし |
| 消費するもの |
基盤となるデスクトップ プールからのリソース ■ セッション ■ プールメモリ ■ プールストレージ ■ プール CPU ビジネスユーザーにアクティブセッションがある場合、そのセッションをホストする VM に関連して、[Supply Chain] にそのセッションが表示されます。ビジネスユーザーは、ImageCPU、ImageMem、および ImageStore リソースのセッション要件をサポートするための VM のコンピューティングリソースを消費します。 |
| 検出を介するもの |
これらのユーザーを管理する LDAP サーバー。ターゲット設定の一部として LDAP サーバーを指定することも、Workload Optimization Manager が VDI ターゲットとの関連付けで LDAP サーバーを検出することもできます。 |

Workload Optimization Manager は、ビジネス ユーザーについて以下のリソースをモニタします。
■ ImageCPU
CPU 使用率(ユーザーのデスクトップイメージまたはイメージの CPU 容量の割合)。
■ ImageMem
メモリ使用率(ユーザーのデスクトップイメージまたはイメージのメモリ容量の割合)。
■ ImageStorage
ストレージ使用率(ユーザーのデスクトップイメージまたはイメージのストレージ容量の割合)。
Move
以下に対処するために、デスクトップ プール間でビジネス ユーザーを移動します。
■ イメージ上のリソース輻輳
使用率が常にイメージ リソースのキャパシティ近くなっている場合、Workload Optimization Manager は、ビジネス ユーザーをより大きなイメージに対応しているデスクトップ プールに移動することを推奨します。
■ デスクトッププールのリソース輻輳
使用率が常にデスクトップ プールのキャパシティ近くになっている場合、Workload Optimization Manager は使用可能なリソースがより多くあるデスクトップ プールにビジネス ユーザーの移動を推奨できます。
注:
移動をサポートするには、似たように構成されたデスクトッププールをマージする配置ポリシーを構成する必要があります。詳細については、「 デスクトップ プール配置ポリシー(234 ページ)」を参照してください。
Workload Optimization Manager は、分析から最良の結果が得られると考えられるデフォルト設定で出荷されます。これらの設定は、環境内の環境各エンティティタイプのデフォルト自動ポリシーで指定されています。環境の一部の範囲では、これらの設定を変更する必要がある場合があります。たとえば、その範囲で、アクションの自動化や制約を変更する場合です。指定した範囲に対してデフォルトをオーバーライドするアクションポリシーを作成できます。
ビジネス ユーザー アクションに関する詳細は、「ビジネス ユーザー アクション(230 ページ)」を参照してください。
| アクション |
デフォルト モード |
| Move |
推奨 |
Workload Optimization Manager は、仮想デスクトップ インフラストラクチャ(VDI)環境におけるビジネス ユーザーのデスクトップ イメージ リソースの使用状況を追跡します。
| 属性 |
デフォルト値 |
| イメージ CPU ターゲット使用率 |
70 CPU キャパシティのパーセンテージとしてのターゲット使用率 |
| イメージ MEM ターゲット使用率 |
90 メモリ容量のパーセンテージとしてターゲット使用率。 |
| イメージ ストレージ ターゲット使用率 |
90 ストレージ キャパシティのパーセンテージとしてのターゲット使用率。 |

Workload Optimization Manager は、使用率パーセンタイルを計算するためにこれらの設定を使用します。次に、特定の期間の観測値に基づいて、使用率を改善するためのアクションを推奨します。
■ Aggressiveness
| 属性 |
デフォルト値 |
| Aggressiveness |
第 95 パーセンタイル |
コンピューティング リソースおよびストレージ リソースの使用率を評価する際、Workload Optimization Manager は、特定の使用率パーセンタイルを考慮します。たとえば、第 95 パーセンタイとします。最大使用率は、確認されたサンプルの 95% がそれを下回る最大値になります。
パーセンタイルを使用すると、Workload Optimization Manager はより関連性の高いアクションを推奨できるため、分析は環境内の柔軟性をさらに有効に利用できます。パーセンタイルは、持続性のあるリソース使用率を評価し、サンプルのわずかな部分で発生したバーストは無視します。これは、次のようなサイズ変更のアグレッシブ性と見なすことができます。
– 第 100 パーセンタイル:最もアグレッシブ性が低く、常に最大限に保証されたパフォーマンスを必要とする重要なワークロードに推奨されます。
– 第 95 パーセンタイル(デフォルト):最大のパフォーマンスと節約を達成するために推奨される設定です。
– 第 90 パーセンタイル:最もアグレッシブであり、リソース使用率を高くできる、非実稼働ワークロードに推奨されます。
■ Max Observation Period
| 属性 |
デフォルト値 |
| Max Observation Period |
[Last 7 Days] |
リソース使用率の計算を改善するために、考慮すべきサンプル時間を設定できます。Workload Optimization Manager は、サンプル期間として指定した日数までの過去データを使用します。(データベースにわずかな日数分のデータしかな場合は、保存されているすべての過去データを使用します)。
期間が短いと、Workload Optimization Manager が使用率のパーセンタイルを計算する際に考慮するデータポイントが少なくなります。これにより、さまざまなデスクトップ プールに対してよりダイナミックで柔軟性が高い移動が行われますが、期間が長いと、安定性は高いが、柔軟性が低い移動になります。次の設定を行うことができます。
– 柔軟性が低い:[Last 90 Days]
– 柔軟性が高い:[Last 30 Days]
– (デフォルト)柔軟性が最も高い:[Last 7 Days]
仮想デスクトップ インフラストラクチャ(VDI)環境では、デスクトップ プールは、ユーザーが選択できるデスクトップの集合です。デスクトップ プールでは、ユーザー ロール、割り当てタイプ(専用またはフローティング)およびリソースのソース(物理ホストまたは VM)に応じて、デスクトップを論理的にグループ化できます。

![]() |
デスクトップ プールは、基盤となる仮想データセンターからコンピューティングリソースとストレージ リソースを取得します。VMware ホライズンビューでは、VDI アーキテクチャに 1 つ以上の vCenter サーバーインスタンスが含まれています。ホライズンビューターゲットを検出すると、Workload Optimization Manager は、サポートしている vCenter サーバーインスタンス、および対応する仮想データセンターも検出します。これらは、関連付けられたデスクトップ プールのコンピューティング リソースとストレージ リソースのソースです。
| 概要 |
|
| 予算 |
デスクトップ プールは、ビジネス ユーザーにリソースを販売することによって予算を取得します。 |
| 供給するもの |
ビジネスユーザーが使用するリソースは以下のとおりです。 ■ PoolMEM ■ PoolCPU ■ セッション |
| 消費するもの |
■ 関連する仮想データセンターからのコンピューティングリソースとストレージリソース ■ 基礎となるビューポッドからのセッション |
| 検出を介するもの |
VDI 管理ターゲット。 VMware ホライズンビューの場合、ターゲットはビュー接続サーバーとなります。 |
Workload Optimization Manager は、デスクトッププールの以下のリソースをモニターします。
■ プール CPU
アクティブセッションによって使用されているプールに使用可能な CPU。
■ プールメモリ
アクティブセッションによって使用されているプールに使用可能なメモリ。
■ プールストレージ
アクティブセッションによって使用されているプールに使用可能なストレージ容量。

■ アクティブセッション
Workload Optimization Manager ポリシーで定義されているプールのキャパシティのパーセンテージとしてのプール上のアクティブ セッションの数。
■ Total Sessions
プール上のアクティブセッションと切断済み(終了していない)セッションの数(プール容量の割合)。
なし
Workload Optimization Manager はデスクトップ プールに対するアクションを推奨しません。その代わり、プール内のアクティブ セッションで実行中のビジネス ユーザー に対するアクションを推奨します。
Workload Optimization Manager は、分析から最良の結果が得られると考えられるデフォルト設定で出荷されます。これらの設定は、環境内の環境各エンティティタイプのデフォルト自動ポリシーで指定されています。環境の一部の範囲では、これらの設定を変更する必要がある場合があります。たとえば、その範囲で、アクションの自動化や制約を変更する場合です。指定した範囲に対してデフォルトをオーバーライドするアクションポリシーを作成できます。
なし
Workload Optimization Manager はデスクトップ プールに対するアクションを推奨しません。その代わり、プール内のアクティブ セッションで実行中のビジネス ユーザーに対するアクションを推奨します。
Workload Optimization Manager は、これらの設定を使用して、ビジネス ユーザーをあるデスクトップ プールから別のデスクトップ プールに移動するかどうかを判断します。
■ 日次観察期間
| 属性 |
デフォルト値 |
| 日次観察期間 |
[3 windows per day] |
プール リソースの使用率を評価する場合、Workload Optimization Manager は各日をさまざまな観察期間に分割し、それぞれの平均を計算してその最高値を使用します。このようにして、Workload Optimization Manager はその日の使用率が高い期間を考慮することで、デスクトップ イメージの最も代表的な使用率に基づく計算のベースすることができます。
次の 3 つ の観察期間があるとします。
| 期間 |
時間範囲 |
平均使用率 |
| W1 |
00:00 ~ 08:00 |
10% |
| W2 |
08:00 ~ 16:00 |
80% |
| W3 |
16:00 ~ 24:00 |
40% |
観測期間を利用しなければ、この日の平均使用率は 44% となります。観察期間を使用することで、プール リソースの代表的な使用率が 80% に近いことがわかります。これは、Workload Optimization Manager が、使用率の高い時間帯に平均使用率 80% を検出するためです。
1 つのデスクトッププールから別のデスクトッププールにビジネスユーザーを移動するかどうかを計算する場合、Workload Optimization Manager は、[Max Observation Period] に設定した時間の監視期間を平均します。このため、ビジネス ユーザー間での最も代表的な作業慣行をキャプチャする観察期間を設定する必要があります。
■ [Max Observation Period]

| 属性 |
デフォルト値 |
| Max Observation Period |
[Last 7 Days] |
リソース使用率の計算を改善するために、考慮すべきサンプル時間を設定できます。Workload Optimization Manager は、サンプル期間として指定した日数までの過去データを使用します。(Workload Optimization Manager のデータベースにわずかな日数分のデータしかな場合は、保存されているすべての過去データを使用します)。
期間が短いと、Workload Optimization Manager が使用率を計算する際に考慮するデータポイントが少なくなります。これにより、よりダイナミックで柔軟なサイズ変更が行われますが、期間が長くなると、安定性は高く、柔軟性は低いサイズ変更になります。次の設定を行うことができます。
– 柔軟性が低い:[Last 30 Days]
– 推奨:[Last 7 Days]
– 柔軟性が高い:[Last 3 Days]
これらの設定は、デスクトッププールのビジネスユーザーやアクティブアカウントを管理するため、Workload Optimization Manager が推奨するアクションに影響します。Workload Optimization Manager は、指定された設定を超えてこれらのリソースを使用しないようにするためのアクションを推奨します。
| 属性 |
デフォルト値 |
| プール CPU 使用率 |
95 |
| プールメモリ使用率 |
95 |
| プールストレージ使用率 |
95 |
ここで設定する値は、Workload Optimization Manager がキャパシティを 100% と見なす既存のキャパシティのパーセンテージを指定します。たとえば、デスクトップ プール プール CPU 使用率として 70 を設定すると、Workload Optimization Manager は、その CPU の 70% の使用率をキャパシティ 100% と、35% の使用率をキャパシティ 50% と見なします。
状況によっては、より大きなデスクトップイメージを必要とするビジネスユーザーが存在する場合があります。これは、イメージリソースの使用率が高いユーザーとして表示されます。この場合、Workload Optimization Manager は、より大きなイメージを提供する異なるデスクトップ プールにビジネス ユーザーを移動することを推奨します。
ビジネス ユーザーの移動をサポートするには、デスクトップ プールをマージする配置ポリシーを作成する必要があります。同じように構成されたデスクトッププールのみをマージするようにしてください。それらは同じオペレーティングシステムとアプリケーションを実行し、割り当てられたメモリや CPU のみが異なる必要があります。
デスクトッププールをマージするには、次の手順を実行します。
1. 新しい配置ポリシーを作成します。
2. ポリシータイプとして [マージ(Merge)] を選択します。
3. コンシューマタイプをマージするには、[デスクトップ プール(Desktop Pool)] を選択します。
4. マージするプールを選択します。
5. ポリシーを保存します。
詳細については、配置ポリシーの作成(71 ページ)」を参照してください。
仮想デスクトップ インフラストラクチャ(VDI)環境では、ビューポッドは、デスクトップ プールの特定のセットをまとめてグループ化します。

![]() |
| 概要 |
|
| 予算 |
ビューポッドには無制限の予算があります。 |
| 供給するもの |
アクティブ セッション |
| 消費するもの |
該当なし |
| 検出を介するもの |
VDI 管理ターゲット。 VMware ホライズンビューの場合、ターゲットはビュー接続サーバーとなります。 |
モニター対象リソース
Workload Optimization Manager は、デスクトッププールの以下のリソースをモニターします。
■ アクティブセッション
Workload Optimization Manager ポリシーで定義されているプールのキャパシティのパーセンテージとしてのプール上のアクティブ セッションの数。
■ Total Sessions
プール上のアクティブセッションと切断済み(終了していない)セッションの数(プール容量の割合)。
なし
Workload Optimization Manager はビュー ポッドに対するアクションを推奨しません。その代わり、アクティブセッションで実行中のビジネスユーザーに対するアクションを推奨します。
各ビューポッドのエンティティには、アクティブ セッションの容量が設定されています。デフォルトでは、Workload Optimization Manager は、8000 のキャパシティを想定します。Workload Optimization Manager がビジネス ユーザーのエンティティに対して信頼性の高いアクションを生成できるようにするには、この容量を、ホライズン管理者が特定のビューポッドに対して展開したアクティブ セッションの容量と一致するように設定する必要があります。
ビューポッドのアクティブ セッションの容量の正しい値を確認したら、容量を設定する自動化ポリシーを作成します。自動化ポリシーの作成の詳細については、「範囲設定された自動化ポリシーの作成」(79 ページ)を参照してください。ビュー ポッド ポリシーの詳細については、「ビュー ポッド ポリシー(236 ページ)」を参照してください。
1. 範囲を指定した新しい自動化ポリシーを作成します。
[Settings] ページに移動し、[Policies] を選択します。次に、[NEW AUTOMATION POLICY] をクリックし、ポリシー タイプとして [View Pod] を選択します。必ず新しいポリシーに名前を付けてください。

2. ビューポッドにポリシー範囲を設定します。
範囲を定義するには、ポリシーにグループを割り当てます。このビューポッドのグループを作成する必要があります。
■ [範囲(SCOPE)] セクションを展開し、[ビュー ポッド グループの追加(ADD VIEW POD GROUPS)] をクリックします。
■ 設定するビューポッドのみを含むグループを選択します。
すでに作成されている場合は、リストからグループを選択します。グループが表示されない場合は、[新しいグループ(NEW GROUP)] をクリックして、構成するビューポッドのみを含む静的グループを作成します。グループの作成の詳細については、「グループの作成」(371 ページ)を参照してください。
目的のグループを選択し、[SELECT] をクリックします。これで、[Configure View Pod Policy] フライアウトに戻ります。
3. ポッドの表示容量を設定します。
[UTILIZATION CONSTRAINTS] セクションを展開し、[ADD UTILIZATION CONSTRAINT] をクリックします。ドロップダウンリストから、[Active Sessions Capacity] を選択します。[capacity] フィールドに、デスクトップ プールに対して計算した容量を入力します。
4. 作業内容を保存します。
完了したら、必ず [保存して適用(SAVE AND APPLY)] をクリックしてください。
Workload Optimization Manager は、分析から最良の結果が得られると考えられるデフォルト設定で出荷されます。これらの設定は、環境内の環境各エンティティタイプのデフォルト自動ポリシーで指定されています。環境の一部の範囲では、これらの設定を変更する必要がある場合があります。たとえば、その範囲で、アクションの自動化や制約を変更する場合です。指定した範囲に対してデフォルトをオーバーライドするアクションポリシーを作成できます。
なし
Workload Optimization Manager はビュー ポッドに対するアクションを推奨しません。その代わり、アクティブセッションで実行中のビジネスユーザーに対するアクションを推奨します。
この設定は、特定のビュー ポッドがサポートできるアクティブ セッションの数を制御します。
| 属性 |
デフォルト値 |
| アクティブ セッション キャパシティ |
8000 |
ビュー ポッドごとに、特定のビュー ポッドに対して VDI 環境に展開されているアクティブ セッションのキャパシティと一致する値を設定する必要があります。詳細については、「ビュー ポッドのアクティブ セッションのキャパシティ」(235 ページ)を参照してください。
オンプレミス環境では、ホストは、仮想ワークロードをホストするハイパーバイザプロセスなどのプロセスを実行するサーバーです。ホストは必ずしもハードウェアの物理的な部分ではないことに注意してください。VM は、ハイパーバイザを実行するサーバーとして設定でき、その後、その処理スペース内の他の VM をホストできます。ただし、ホストとして物理ハードウェアを使用するのが最も一般的です。
注:
環境内で vSAN ストレージをサポートするため、HCI ホストを導入できます。Workload Optimization Manager は、基礎となるホストからリソースを消費するストレージ エンティティとして vSAN を検出します。詳細については、「vSAN ストレージ」(245 ページ )を参照してください。
パブリッククラウドでは、ホストは可用性ゾーンです。これにより、クラウドのワークロードが実行されます。詳細については、「ゾーン」(195 ページ)を参照してください。

![]() |
| 概要 |
|
| 予算 |
ホストは、ホスト上で実行しているワークロードにリソースを販売することによって、その予算を獲得します。ホストで実行されているワークロードが多いほど、ホストがストレージとデータセンターのリソースを購入するために必要な予算が増えます。ホストの使用率が十分に高い場合、Workload Optimization Manager は新しいホストをプロビジョニングするよう推奨することができます。使用率が低下している場合、ホストは予算を失います。最終的に、予算が消費するサービスへの支払いに十分でない場合、Workload Optimization Manager はホストの一時停止または電源オフを推奨します。 |
| 供給するもの |
使用する VM のホストリソース ■ Mem(キロバイト) ■ CPU(MHz) ■ IO(I/O バスのスループット) ■ Net(ネットワークスループット) ■ Swap(スワップレート容量(バイト/秒単位で測定)) ■ Ballooning(ホストされた VM 間でのメモリの共有) ■ CPU Ready Queue(キューの待機時間(ミリ秒単位)) |
| 消費するもの |
データセンターリソース(物理的スペース、冷却など)およびストレージ。 |
| 検出を介するもの |
Workload Optimization Manager は、ハイパーバイザターゲットを介してホストを検出します。一部のハイパーバイザベンダーの場合、ホストはターゲットであり、その他のハイパーバイザベンダーの場合は、ホストは指定されたターゲットによって管理されます。 |
モニター対象リソース
Workload Optimization Manager は、ホストの次のリソースをモニタします。
■ メモリ(Mem)
予約または使用中の PM のメモリの使用率
(キロバイト(KB)単位で測定)
■ CPU
予約済みまたは使用中の PM の CPU の使用率

メガヘルツ(MHz)で測定
■ IO
PM の IO アダプタの使用率
(キロバイト/秒(KB/秒)単位で測定)
■ Net
PM のネットワーク アダプタを介したデータの使用率
(キロバイト/秒(KB/秒)単位で測定)
■ スワップ
PM のスワップ領域の使用率 キロバイト
(KB)単位で測定
■ Balloon
ホストで実行されている VM 間の共有メモリの使用率。ESX のみ
(キロバイト(KB)単位で測定)
■ CPU Ready
1、2、および 4 つの CPU レディ キューに対する、使用中の PM の割り当て済みレディ キュー キャパシティの使用率
(キロバイト単位で測定)。ESX-のみ
メガヘルツ(MHz)で測定
■ 開始
物理リソースに対する需要が増加している場合、一時停止中のホストを起動します。
■ プロビジョニング
物理リソースに対する需要が増加している環境の新しいホストをプロビジョニングします。Workload Optimization Manager は、ワークロードをそのホストに移動できます。
■ 一時停止
ホスト上の物理リソースの使用率が低い場合は、既存のワークロードを別のホストに移動し、ホストを一時停止します。
■ Reconfigure
Workload Optimization Manager は、ソフトウェアライセンスの需要の変化に応じてこのアクションを生成します。詳細については、「ライセンス ポリシー」(74ページ)を参照してください。
注:
Workload Optimization Manager は、クラスタ内の VMware HA 構成を検出し、計算する際に予約されたリソースを考慮します。許容されるホストの障害やクラスタ リソースの予約済みの割合については、Workload Optimization Manager が、
そのクラスタの使用率の制約を自動設定します。フェールオーバー ホストを構成した場合は、Workload Optimization Manager がそのホストを HA 用に予約し、VM をそのホストに移動しません。
Workload Optimization Manager は、vCenter を介して管理される vSphere ホストの DRS 自動化設定を自動検出します。範囲を vSphere ホストに設定し、エンティティ情報チャートを表示すると、次の情報が表示されます。
■ ベンダー自動化モード
このチャートは、vCenter から検出された自動化モード(自動化されていない、部分的に自動化されている、または完全に自動化されている)を示しています。
■ ベンダー移行レベル
Workload Optimization Manager は、vCenter から検出された移行レベルに基づいてベンダー移行レベルを割り当てます。チャートには、割り当てられた移行レベル(つまり、Workload Optimization Manager ベンダー移行レベル)のみが表示されます。
| Workload Optimization Manager ベンダー移行レベル |
vCenter 移行レベル |
| 1(控えめ) |
5 |
| 2(やや控えめ) |
4 |

| Workload Optimization Manager ベンダー移行レベル |
vCenter 移行レベル |
| 3(中間) |
3 |
| 4(やや積極的) |
2 |
| 5(積極的) |
1 |
Workload Optimization Manager は、分析から最良の結果が得られると考えられるデフォルト設定で出荷されます。これらの設定は、環境内の環境各エンティティタイプのデフォルト自動ポリシーで指定されています。環境の一部の範囲では、これらの設定を変更する必要がある場合があります。たとえば、その範囲で、アクションの自動化や制約を変更する場合です。指定した範囲に対してデフォルトをオーバーライドするアクションポリシーを作成できます。
ホストアクティブの詳細については、「ホストアクション(238 ページ)」を参照してください。
| アクション |
デフォルト モード |
vCenter |
Hyper-V |
UCS (ブレードのみ) |
| Start |
推奨 |
|
|
|
| Suspend |
推奨 |
|
|
|
| Provision |
推奨 |
|
|
|
| Reconfigure |
推奨 |
|
|
|
アクション オーケストレーションにアクションスクリプトを使用できます。ServiceNow の場合:
■ ホスト プロビジョニング アクションでは CR は生成されません。
■ ホストが保留したアクティブを実行するには、特定のハイパーバイザでこのアクションを有効化し、そのホストで現在実行中の VM が存在しない必要があります。
使用率の制約は、環境を管理するために Workload Optimization Manager が推奨するアクションに影響を与えます。Workload Optimization Manager は、指定された設定を超えてこれらのリソースを使用しないようにするためのアクションを推奨します。ここで設定する値は、Workload Optimization Manager がキャパシティを 100% と見なす既存のキャパシティのパーセンテージを指定します。
| 属性 |
デフォルト値 |
| オーバープロビジョニングしたメモリの割合 |
1000 |
| ネットワークスループット |
50 |
| レディーキュー使用率 |
50 |
| メモリ使用率 |
100 |
| IO スループット |
50 |
| CPU オーバープロビジョニング率 |
1000 |
| CPU 使用率 |
100 |
| スワップ使用率 |
20 |

例:
■ [ネット スループット(Net Throughput)] を 50 を設定すると、Workload Optimization Manager は、そのスループットの 50% の使用率を 100% のキャパシティと見なし、25% の使用率を 50% のキャパシティと見なします。
■ [オーバープロビジョニングしたメモリの割合(Memory Overprovisioned Percentage)] を、1000 に設定すると、物理的なキャパシティの 5 倍のオーバープロビジョニングしたメモリは、Workload Optimization Manager のオーバープロビジョニングしたメモリのキャパシティは、50% の使用率として表示されます。
■ [メモリ使用率(Memory Utilization)] を 100 に設定した場合は、Workload Optimization Manager のキャパシティは、このリソースの物理キャパシティを反映します。
環境に望ましい状態は、環境が実現できる最適な状態を包含する n 次元の球体です。
| 属性 |
デフォルト値 |
| 直径 |
10 |
| 中央 |
70 |
この球体の複数次元が環境内のリソースメトリックによって定義されます。メトリック次元には、VMem、ストレージ、CPU などが含まれます。環境内のデバイスのメトリックは、任意の値、目的の状態にすることができますが、この n 次元の球体は、可能な限り最も効率的なリソースの使用を実現しながら、最高のパフォーマンスを保証するメトリック値のサブセットです。
[Desired State] の設定値は、球体の中心とその直径を定義します。これは、Workload Optimization Manager が望ましい状態であると見なすようにカスタマイズするための方法です。
球の中心を設定することで、Workload Optimization Manager の分析のプライオリティが選択されます。効率を優先するようにバランスを設定した場合、Workload Optimization Manager は、少ない数の物理ホストに、より多くの VM を配置し、少ないデータストアからストレージ キャパシティを得る傾向があります。その結果、高使用率が QoS に大きな影響を与える可能性があります。パフォーマンスを優先するようにバランスをとると、Workload Optimization Manager は、より多くの物理デバイスに仮想ロードを分散する傾向があります。これにより、過剰なリソースがプロビジョニングされる可能性があります。
直径の設定によって、望ましい状態を含むことができる中心からの偏差の範囲が決まります。大きな直径を指定すると、Workload Optimization Manager では、ホスティング デバイス間でワークロードを分散する方法のバリエーションが増えます。
各スライダを移動すると、ツールチップに設定の数値が表示されます。[Center] は、[Diameter] として指定した範囲内で必要なリソース使用率のパーセンテージを示します。たとえば、希望する使用率が 75% ± 10% の場合は、[Center] に 75、[Diameter] に 20 を設定します。Workload Optimization Manager は、現在の環境内での依存関係を考慮して、望ましい状態にできる限り近づくようなアクションを推奨します。
注:
[Target Utilization] の設定が、実行した計画に影響を与える可能性があります。ホストとデータストアのプロビジョニングと一時停止を無効にした場合は、常に [Center] と [Diameter] をデフォルト値に設定する必要があります。
ワークロード配置の目的で、複数のクラスタを単一のロジカルグループにマージする配置ポリシーを作成できます。
たとえば、1 つのプロバイダーグループには 3 つのホストクラスタをマージできます。これにより、Workload Optimization Manager は、いずれかのクラスタ内のホストから、ワークロードを移動させ、マージした任意のクラスタでホストし、環境の効率性を向上させます。
詳細については、配置ポリシーの作成(71 ページ)」を参照してください。
注:
vCenter については、DRS が有効になっている場合、シスコは、vSphere Host DRS ルールを自動でインポートし、[インポート済み配置ポリシー(Imported Placement Policies)] の [設定(Settings)] をクリックして表示される [ポリシー(Policies)] ページにそれらを表示します
[インポート済み配置ポリシー(Imported Placement Policies)] の> [ポリシー(Policies) ページに表示されます。
詳細については、「ワークロード配置ポリシーのインポート(71 ページ)」を参照してください。

シャーシは、コンピューティング ファブリックの一部であるサーバーを収容します。また、コンピューティング、メモリ、ストレージ、および帯域幅のリソースを提供します。
![]() |
| 概要 |
|
| 予算 |
シャーシには無制限の予算があります。 |
| 供給するもの |
シャーシリソース(物理的な空間、冷却など)。 |
| 消費するもの |
該当なし |
| 検出を介するもの |
Workload Optimization Manager は、ファブリックマネージャのターゲットを介してシャーシを検出します。 |
注:
Workload Optimization Manager が、特定のシャーシに収容されているブレードサーバーが vCenter ホストとして指定されていることを検出すると、サプライチェーンはブレードサーバーとシャーシを対応する vCenter データセンターと結合して関係を確立します。範囲をそのデータセンターに設定し、正常性チャートを表示すると、ホストのリストにブレード サーバーが表示されます。さらに、データセンターがマージ ポリシー(VM の配置を目的としてデータセンターをマージするポリシー)に含まれている場合、ブレード サーバーの VM はポリシーを適用し、必要に応じてデータセンター間を移動できるようにします。
Workload Optimization Manager は、シャーシ内のサーバー用の次のリソースをモニターします。
■ 電源
シャーシで消費される電力
(ワット(W)単位で測定)
■ 冷却
このシャーシで使用される許容温度範囲の割合。シャーシの温度が、実行中の温度の上限または下限に近づくと、この割合が増加します。
なし
Workload Optimization Manager はシャーシに対するアクションを推奨しません。
データセンターは、特定のハイパーバイザターゲットが管理する VM、PM、データストア、およびネットワークデバイスの集合体です。データセンターは、コンピューティング、メモリ、ストレージ、および帯域幅のリソースを提供します。
注:
パブリック クラウド環境では、データセンターはクラウドリージョンです。データセンターからリソースを取得するホストは、そのリージョン内の可用性ゾーンです。詳細については、「リージョン」(197 ページ) および「ゾーン」(195 ページ)を参照してください。

![]() |
| 概要 |
|
| 予算 |
データセンターには無制限の予算があります。 |
| 供給するもの |
コンピューティング、メモリ、ストレージ、および帯域幅のリソース |
| 消費するもの |
該当なし |
| 検出を介するもの |
Workload Optimization Manager は、ハイパーバイザ ターゲットを介してデータセンターを検出します。 |
注:
Workload Optimization Manager が、特定のシャーシに収容されているブレードサーバーが vCenter ホストとして指定されていることを検出すると、サプライチェーンはブレードサーバーとシャーシを対応する vCenter データセンターと結合して関係を確立します。範囲をそのデータセンターに設定し、正常性チャートを表示すると、ホストのリストにブレード サーバーが表示されます。さらに、データセンターがマージ ポリシー(VM の配置を目的としてデータセンターをマージするポリシー)に含まれている場合、ブレード サーバーの VM はポリシーを適用し、必要に応じてデータセンター間を移動できるようにします。
Workload Optimization Manager はデータセンターから直接リソースをモニタしませんが、データセンター内のホストに集約された次のリソースをモニタします。
■ メモリ(Mem)
予約または使用中の PM のメモリの使用率
(キロバイト(KB)単位で測定)
■ CPU
予約または使用中のデータセンターの CPU の使用率
(メガヘルツ(MHz)単位で測定)
■ IO
PM の IO アダプタの使用率
(キロバイト/秒(KB/秒)単位で測定)
■ Net
PM のネットワーク アダプタを介したデータの使用率
(キロバイト/秒(KB/秒)単位で測定)
■ スワップ

PM のスワップ領域の使用率 キロバイト
(KB)単位で測定
■ Balloon
ホストで実行されている VM 間の共有メモリの使用率。ESX のみ
(キロバイト(KB)単位で測定)
■ CPU Ready
1、2、および 4 つの CPU レディ キューに対する、使用中の PM の割り当て済みレディ キュー キャパシティの使用率(キロバイト単位で測定)。ESX-のみ
キロバイト(KB)単位で測定
なし
Workload Optimization Manager はデータセンターに対するアクションを推奨しません。その代わりに、データセンターで実行中のエンティティに対するアクションを推奨します。
vCenter 環境の場合、データセンターをマージする配置ポリシーを作成して vCenter 外の移動をサポートします。この場合、データセンターが特定の vCenter ターゲットに対応している場合は、マージされたクラスタを異なるデータセンターに配置できます。この場合、2 つのマージポリシーを作成する必要があります。1 つは影響を受けるデータセンターをマージするためのもの、もう 1 つは特定のクラスタをマージするためのものです。
詳細については、配置ポリシーの作成(71 ページ)」を参照してください。
Workload Optimization Manager は、ストレージをデータストアとして表します。データストアは、ワークロードのストレージ要件を満たす 1 つ以上の物理ストレージ デバイスを論理的にグループ化したものです。
![]() |
| 概要 |
|
| 予算 |
データストアは、対応する VM にリソースを販売することによって、予算を獲得します。データストアの使用率が十分に高い場合、Workload Optimization Manager は新しいデータストアをプロビジョニングするように推奨することができます。 |
| 供給するもの |
使用する VM のホストリソース ■ ストレージの容量 ■ IOPS(1 秒あたりのストレージアクセス操作) ■ 遅延(ディスク遅延の容量(ミリ秒単位)) |
| 消費するもの |
ディスク アレイ(または集約) |

| 概要 |
|
| 検出を介するもの |
Workload Optimization Manager は、ハイパーバイザ ターゲットとストレージ コントローラを介してオンプレミスのデータストアを検出します。 |
モニタ対象リソース
Workload Optimization Manager は、データストアの次のリソースをモニターします。
■ ストレージの容量
データストアの容量の使用率
(メガバイト(MB)単位で測定)
■ プロビジョニングされたストレージ
オーバープロビジョニングを含む、データストアのキャパシティの使用率。
メガバイト(MB)単位で測定
■ 1 秒あたりのストレージアクセス操作(IOPS)
データストア上の 1 秒あたりの読み取りおよび書き込みアクセス操作の合計
(1 秒あたりの動作数で測定)
注:
アクションを生成するとき、Workload Optimization Manager は、ストレージ エンティティで検出した IOPS スロットリングを考慮しません。分析は、論理プールまたはディスクアレイエンティティで検出した IOPS を使用します。
■ 遅延
データストア上の遅延の使用率
(ミリ秒(ms)単位で測定)
■ Move
物理ストレージの使用率が高い場合は、データストアを異なるディスクアレイ(集約)に移動します。
■ [Provision]
ストレージリソースの使用率が高い場合は、新しいデータストアをプロビジョニングします。
■ Resize
データストアの容量を増減します。
■ Start
ストレージリソースの使用率が高い場合は、一時停止したデータストアを起動します。
■ Suspend
ストレージリソースの使用率が低い場合は、対応している VM を他のデータストアに移動し、これを一時停止します。
■ Delete
一定期間一時停止されているデータストアまたはボリュームを削除します。
ストレージのサイズ変更アクションでは、Workload Optimization Manager の調整されたスケーリング設定を使用します。これにより、影響を受けるアクションに対して Workload Optimization Manager が使用するアクション モードの制御が強化されます。調整されたスケーリングの概要については、「オンプレミス VM に対して調整されたスケーリング 」(204 ページ)を参照してください。
配置ポリシーを作成すると、ストレージ移動アクションに制約を適用できます。たとえば、特定のディスクアレイへのストレージ移動のみを許可するポリシーや、特定のディスクアレイへのストレージの移動を禁止するポリシーを設定できます。

![]() |
ハイパーコンバージド インフラストラクチャを使用して vSAN 上にストレージを提供している環境では、Workload Optimization Manager は、ホストクラスタによって提供されるストレージを単一のストレージエンティティとして検出できます。このストレージ エンティティは、そのホスト クラスタによって提供されるフル ストレージ容量を表します。
Workload Optimization Manager は、VMware vSAN をサポートしますが、ストレッチ VSAN クラスタはサポートしません。ストレッチ クラスタを追加すると、不適切なストレージの推奨事項とアクションが生成される可能性があります。
Workload Optimization Manager は、VMware vSAN をサポートします。
vSAN のキャパシティを考慮する場合は、Raw キャパシティと利用可能容量を比較する必要があります。
■ Raw キャパシティ
■ Workload Optimization Manager は、vCenter で構成されている Raw キャパシティを検出し、それを使用して利用可能容量を計算します。Raw キャパシティは、エンティティ情報チャートに表示されます。
■ Usable Capacity
Workload Optimization Manager は、利用可能容量を計算し、計算された値を使用してスケーリングアクションを推進します。Workload Optimization Manager は、ストレージ量、プロビジョニングされたストレージ、またはストレージ アクセス キャパシティのスケーリングを推奨できます。利用可能容量が、キャパシティと使用率チャートに表示されます。
利用可能容量を計算するために、Workload Optimization Manager は、次のようなさまざまな属性を考慮します。
■ Raw キャパシティと最大のホストキャパシティ
Workload Optimization Manager は、クラスタ内のすべてのホストの Raw キャパシティを比較し、最大値を最大ホスト キャパシティとして使用します。
■ RAID 係数
Workload Optimization Manager は、Failures to Tolerate(FTT)の値と、検出した冗長性メソッドに基づいて RAID 係数を計算します。FTT は、特定のクラスタが許容できる障害の数を指定し、冗長性メソッドはクラスタの RAID レベルを指定します。
| FTT |
冗長性メソッド |
RAID 係数 |
| 0 |
RAID1 |
1 |
| 1 |
RAID1 |
1/2 |
| 2 |
RAID1 |
1/3 |

| FTT |
冗長性メソッド |
RAID 係数 |
| 1 |
RAID5/6 |
3/4 |
| 2 |
RAID5/6 |
2/3 |
注:
何らかの理由で検出が失敗した場合、Workload Optimization Manager は、RAID 係数 1 を使用します。
■ ホストキャパシティの予約、スラックスペースの割合、および圧縮率
これらの属性の値は、ストレージポリシーで制御できます。これらの属性と利用可能容量の計算への影響については、「ハイパーコンバージド インフラストラクチャの設定」(250 ページ)を参照してください。
利用可能容量の計算は、次のように表すことができます。
利用可能容量 =(Raw キャパシティ - 最大ホスト キャパシティ * ホスト キャパシティ予約)* Slack スペースの割合 * RAID 係数 * 圧縮率
計算結果がゼロまたは負の値の場合、Workload Optimization Manager は利用可能容量を 1 MB に設定します。
vSAN ストレージのキャパシティと使用率チャートでは、[消費(Consumed)](購入)と [提供済み(Provided)] (販売済み)の 2 つのストレージ量が表示されます。これは、vSAN ストレージがコモディティをホストに売買できるためです。
[提供済み(Provided)] のストレージ量の場合、[キャパシティ(Capacity)] 値は、[利用可能容量(Capacity)] に対応し、[使用済み(Used)] 値は、使用率を示します。
エンティティ情報チャートには、次の情報が含まれます。
■ HCI テクノロジーのタイプ
このストレージクラスタをサポートするテクノロジー。このリリースでは、Workload Optimization Manager は、VMware vSAN テクノロジーをサポートします。
■ 容量
Workload Optimization Manager は、次の値を四捨五入た値を表示します。これは、vCenter から検出した値とは若干異なる場合があります。
– Raw キャパシティ
各ストレージ キャパシティ デバイスが提供する Raw キャパシティの合計。
– 物理空き領域
現在使用されていない Raw キャパシティ。
– 物理未使用領域
Raw キャパシティの観点において、シンおよびシックプロビジョニングに応じた使用可能な領域の値。
■ 冗長性メソッドと Failures to Tolerate
冗長性メソッドは、クラスタに採用された RAID レベルを指定します。RAID レベルは、特定の Raw キャパシティに対してどの程度の利用可能容量が見込めるかに影響します。RAID カリキュレーターを使用すると、RAID レベルが利用可能容量にどのように影響するかを判定できます。
Failures to Tolerate は、特定のクラスタが許容できるキャパシティデバイスの障害の数を指定します。つまり、ストレージに影響を与えることなく、どのくらいの数のホストが同時に停止しても問題ないかを意味します。この値は、RAID レベルと一致します。
ストレージ容量を拡張するには、vSAN アレイにストレージを含めるように設定された追加のホストを追加します。vSAN ストレージにセッションの範囲を設定すると、次の拡張縮小するアクションを確認できます。
■ ストレージの容量
■ プロビジョニングされたストレージ
■ ストレージアクセス

ストレージを拡張するアクションは、追加する必要があるストレージの量を示します。これは推奨されるアクションとして表示されます。実際には、ストレージを追加するには、新しいホストを追加する必要があります。
ストレージに容量のデバイスを提供するホストに対してセッションの範囲を設定すると、ストレージ容量の拡張に関連する次のアクションが表示されます。
■ [Storage] の [StorageAmount] の拡張 [MyVsanStorageCluster]
■ プロビジョニングホスト [VSAN_HostName]
ホストをプロビジョニングするアクションには、ストレージクラスタに関する詳細が含まれます。オンプレミス環境に手動でホストを追加する必要があるため、これは推奨アクションとして表示されます。
ハードウェアの交換およびカスタム プランの場合、HCI ホスト テンプレートを使用して vSAN キャパシティを追加します。これらは、vSAN クラスタにストレージ容量を追加するホストを表します。詳細については、「HCI ホスト テンプレートの設定」(383 ページ)を参照してください。
特定の状況では、[仮想マシンの追加(Add Virtual Machines)] プランでワークロードの配置に失敗したり、新しいホストをプロビジョニングしてストレージ キャパシティを増やすためのアクションの生成に失敗したりする場合があります。
■ vSAN ストレージのみを提供するユーザー作成グループ、または検出されたストレージ クラスタ グループに計画に範囲を設定すると、計画は複数のボリュームを持つ VM の配置に失敗する場合があります。これは、vSAN ストレージとともに従来のストレージ(vSAN ではない)を使用する VM で発生する可能性があります。
■ 計画の範囲を vSAN ホストグループに設定して VM を追加すると、計画は新しいホストをプロビジョニングしてもストレージキャパシティを増やすことができない場合があります。たとえば、計画の範囲を vSAN ホストグループに設定し、20 の VM を環境に追加するとします。その場合、VM にコンピューティング キャパシティを提供するホストとストレージキャパシティを提供するホストが必要です。計画はコンピューティング プロビジョニングを正しく表すことができますが、vSAN へのストレージキャパシティの追加に誤って失敗する可能性があります。
■ vSAN RAID タイプが Raid6/FTT=2 の場合、計画の範囲を任意の vSAN グループにすると、計画はどの VM も配置できません。
Workload Optimization Manager は、分析から最良の結果が得られると考えられるデフォルト設定で出荷されます。これらの設定は、環境内の環境各エンティティタイプのデフォルト自動ポリシーで指定されています。環境の一部の範囲では、これらの設定を変更する必要がある場合があります。たとえば、その範囲で、アクションの自動化や制約を変更する場合です。指定した範囲に対してデフォルトをオーバーライドするアクションポリシーを作成できます。
次に、ターゲットとしてディスク アレイ ストレージ コントローラが含まれていない環境に対するストレージ アクションと自動化のサポートを示します。これらのアクションの詳細については、「ストレージ アクション」(244 ページ)を参照してください。
| アクション |
デフォルト モード |
vCenter |
Hyper-V |
| Delete(ボリューム) |
推奨 |
|
|
| Suspend |
手動 |
|
|
| Delete(データストア) |
無効 |
|
|
| Move |
推奨 |
|
|
| Provision |
推奨 |
|
|
| Start |
推奨 |
|
|
| Resize(Up、Down、Above Max、Below Min:調整されたスケーリングを使用) |
推奨 |
|
|
ディスク アレイのデータストアの場合は、次のようになります。

| アクション |
デフォルト モード |
Dell Compellent |
HP 3Par |
NetApp ONTAP |
VNX |
VMAX |
Nutanix |
Pure Storage |
| Delete(ボリューム) |
推奨 |
|
サポート対象外 |
|
|
|
|
|
| Suspend |
手動 |
|
|
|
|
|
|
|
| Delete(データストア) |
無効 |
|
サポート対象外 |
|
|
|
|
|
| Move |
推奨 |
|
サポート対象外 |
|
|
|
|
|
| Provision |
推奨 |
|
|
|
|
|
|
|
| Start |
推奨 |
|
|
|
|
|
|
|
| Resize(Up、Down、Above Max、Below Min:調整されたスケーリングを使用) |
推奨 |
|
|
|
|
|
|
|
アクション オーケストレーションにアクションスクリプトを使用できます。ServiceNow の場合:
■ ストレージの一時停止および vSAN ストレージのサイズ変更アクションでは、CR は生成されません。
■ 現在、Workload Optimization Manager は、Pure および Dell Compellent ストレージのストレージ プロビジョニング アクションに対する CR のみを実行します。
使用率の制約は、環境を管理するために Workload Optimization Manager が推奨するアクションに影響を与えます。Workload Optimization Manager は、指定された設定を超えてこれらのリソースを使用しないようにするためのアクションを推奨します。ここで設定する値は、Workload Optimization Manager がキャパシティを 100% と見なす既存のキャパシティのパーセンテージを指定します。
| 属性 |
デフォルト値 |
| ストレージ量の使用率 |
90 |
| IOPS 使用率 |
100 |
| 遅延使用率 |
100 |
たとえば、[ストレージ量使用率(Storage Amount Utilization)] を 90 に設定すると、Workload Optimization Manager は物理ストレージの 90% の使用率を 100% のキャパシティと見なします。
| 属性 |
デフォルト設定およびデフォルト値 |
| 無視するディレクトリ |
\.dvsData.*|\.snapshot.*|\.vSphere-HA.*|\.naa.*|\.etc.*|lost\ +found.* |
| 無視するファイル |
空の文字列 |
| ストレージ遅延キャパシティ [ミリ秒] |
100 |
| [Storage Overprovisioned Percentage] |
200 |

| 属性 |
デフォルト設定およびデフォルト値 |
| [IOPS Capacity] |
50000 |
■ 無駄なストレージ管理
Workload Optimization Manager が環境内の使用されていないストレージを追跡し、報告する方法を制御するにように設定できます。使用されていないストレージとは、環境内のデバイスやアプリケーションの運用に必要でないファイルに適用されるディスク容量のことです。使用されていないストレージは、ディスク領域を解放し、VM とアプリケーションを実行するためのストレージ容量をさらに確保する機会である場合があります。
注:
1 つのデータストアを複数の vCenter サーバーのインスタンスで管理できることがあります。このようなデータストアを参照すると、レポートと [Improve Overall Efficiency] ダッシュボードの使用されていないストレージの値に矛盾が生じる可能性があります。このようなデータストアを含む範囲に対してデータストアの参照を有効にしないでください。
使用されていないストレージを追跡しないデータストアのグループがある場合は、特定の範囲を設定し、その範囲のデータストアの参照を無効にします。使用されていないストレージを追跡するために Workload Optimization Manager のリソースを使用しない場合は、グローバル設定をオンのままにします。
[無視するディレクトリ(Directories to Ignore)] と [無視するファイル(Files to Ignore)] を設定すると、使用されていないデータス トレージ キャパシティを検出するときに Workload Optimization Manager が考慮しないディレクトリとファイルを指定します。これらのリスト内の項目は、OR バー(「|」)で区切ります。
■ ストレージ遅延キャパシティ
これにより、データストアで許容される最大ストレージ遅延がミリ秒単位で設定されます。デフォルト設定は 100 ミリ秒です。
Workload Optimization Manager は、データストアにアクセスするすべての VM とホストによって発生する遅延を測定します。デフォルト設定が 100 ミリ秒であるとします。データストアの遅延が 50 ミリ秒である場合、Workload Optimization Manager には遅延使用率 50% が表示されます。
VMAX 環境の場合、Workload Optimization Manager は、VMAX で設定されたストレージ遅延の SLO を検出し、分析に使用します。ただし、Workload Optimization Manager ポリシーでより高いストレージ遅延値を設定すると、分析では代わりにその値が使用されます。
■ ストレージ オーバープロビジョニング率
[Storage Overprovisioned Percentage] は、VM に対するアクションを推奨するときに、Workload Optimization Manager が想定するオーバープロビジョニング率を設定します。たとえば、データストアに 30 GB のキャパシティがあり、[オーバープロビジョニングされたストレージの割合(Storage Overprovisioned Percentage)] が 200 に設定されている場合、Workload Optimization Manager はそのデータストアのキャパシティを 60 GB、または実際のデータストアのキャパシティを 200% としてそのデータストアを扱います。
■ IOPS キャパシティ
[IOPS Capacity] は、個々のデータストアの IOPS の設定です。データストアの 1 つのグループに特定のキャパシティを設定するには、そのグループをプロパティ範囲として選択し、その範囲のグローバル設定をオーバーライドします。
ディスクアレイの IOPS キャパシティが優先されることに注意してください。ディスクアレイのメンバーであるデータストアには、常にディスクアレイに設定されている IOPS キャパシティがあります。
Workload Optimization Manager は、使用率の計算時にこれらの設定を考慮します。たとえば、データストアの [IOPS Capacity] が 500 であるとします。データストア上の使用率が 250 の IOPS の場合、そのデータストアはそのメトリックに対してキャパシティの 50% になります。
サイズ変更料金
Workload Optimization Manager は、[サイズ変更料金(Rate of Resize)] 設定を使用して、1 つのアクションでストレージのサイズ変更を行う方法を決定します。
| 属性 |
デフォルト値 |
| サイズ変更料金 |
高(3) |
■ 低
値を 1 増分だけ変更します。
■ 中

現在の値と最適な値の差異の 1/4 の増分で値を変更します。
■ 高
値を最適値になるように変更します。
このデフォルト値により、1 回のアクションで目的の状態にサイズ変更できるようになります。これは、小さい増分サイズ変更よりも効率的です。
ストレージ量の増分定数
この設定は、データストアの割り当てのサイズを変更するときに追加または削除する GB 数を制御します。
| 属性 |
デフォルト値 |
| ストレージ量の増分定数 [GB] |
100 GB |
Workload Optimization Manager は、ハイパーコンバージド環境のキャパシティと使用率の計算時に、これらの設定を考慮します。
| 属性 |
デフォルト設定およびデフォルト値 |
| Host Capacity Reservation |
1 |
| Host IOPS Capacity |
50000 |
| Slack Space Percentage |
25 |
| Compression Ratio |
1 |
| Usable Space Includes Compression |
オフ |
注:
Workload Optimization Manager は、ホスト キャパシティ予約、Slack スペースの割合、および圧縮率を使用して、vSAN の利用可能容量を計算し、スケーリング アクションを駆動します。利用可能容量および計算方法の詳細については、「vSAN ストレージ」(245 ページ)を参照してください。
■ Host Capacity Reservation
メンテナンスのためにホストのサービスを停止する必要がある場合、vSphere はそのホストからデータを退避させ、クラスタ内の他のホストに移動し、ストレージポリシーで要求されるレプリケーションの完全性を維持します。これを行うには、退避するデータを受け入れるのに十分な Raw キャパシティを空けておく必要があります。
Workload Optimization Manager は、この設定を使用して、利用可能容量を計算する前に、Raw キャパシティから差し引く必要があるホストの数に相当するキャパシティを決定します。これは冗長性と同じではありません。また、完全性を維持するため、アレイがデータを配信する方法を指定するものでもありません。
■ Host IOPS Capacity
利用可能容量の計算に加えて、Workload Optimization Manager では、データストア IOPS キャパシティ(ストレージ アクセス)の見積もりが必要です。Workload Optimization Manager は、設定した値を使用して、クラスタ内の各ホストの実効 IOPS キャパシティの見積もりを提供します。合計 IOPS キャパシティは、クラスタ内のホスト数にホスト IOPS キャパシティを掛けたものです。
■ Slack Space Percentage
すべてのホスト間でデータストアのバランスをとるために、vSphere がクラスタ内でオブジェクト/ファイルを移動するのを防ぐために、vSAN データストアがいっぱいにならないようにすることをお勧めします。
Workload Optimization Manager は、設定したパーセンテージで利用可能容量を減らします。
■ Compression Ratio
vSAN は重複排除と圧縮の両方をサポートしているため、データストアの利用可能容量が増える可能性があります。Workload Optimization Manager は、重複排除または圧縮率を予測しようとしませんが、利用可能容量の計算に圧縮率を含めることができます。これは、圧縮と重複排除の両方によって達成された比率をキャプチャします。

設定した圧縮率は、利用可能容量を計算するための Raw キャパシティの乗数として機能します。たとえば、圧縮率が 2 の場合、利用可能容量は 2 倍になります。デフォルト値の 1 は、圧縮しないことを意味します。
■ Usable Space Includes Compression
Workload Optimization Manager で、ストレージの使用率とキャパシティを計算するときに圧縮率を考慮する場合は、これをオンにします。これがオン、オフのいずれであっても、[StorageProvisioned] の使用率を計算するときには、Workload Optimization Manager は常に圧縮を考慮します
Workload Optimization Manager は、ストレージおよびストレージクラスタの配置ポリシーをサポートします。
■ 配置ポリシーを作成すると、ストレージ移動アクションに制約を適用できます。たとえば、特定のディスクアレイへのストレージ移動のみを許可するポリシーや、特定のディスクアレイへのストレージの移動を禁止するポリシーを設定できます。
■ ワークロード配置の目的で、複数のクラスタを単一の論理的なグループにマージする配置ポリシーを作成できます。
詳細については、配置ポリシーの作成(71 ページ)」を参照してください。
論理プールは、まとめて管理され、単一のストレージシステムとして表示されるストレージリソースを表します。Workload Optimization Manager の分析は、論理プールのパフォーマンスと効率性の機会を特定します。たとえば、論理プール内外にリソースを移動したり、プール内のリソースキャパシティを集約したりすることを推奨できます。
![]() |
| 概要 |
|
| 予算 |
なし |
| 内容 |
ストレージ リソース |

| 概要 |
|
| 消費するもの |
ディスクアレイリソース |
| 検出を介するもの |
ストレージターゲット |
モニタ対象リソース
Workload Optimization Manager は、論理プールに対して次のリソースをモニタします。
■ ストレージの容量
論理プール容量の使用率。
メガバイト(MB)単位で測定
■ プロビジョニングされたストレージ
オーバープロビジョニングを含む、論理プール容量の使用率。
メガバイト(MB)単位で測定
■ 1 秒あたりのストレージアクセス操作(IOPS)
論理プール上の 1 秒あたりの読み取りおよび書き込みアクセス操作の合計。
1 秒あたりの動作数で測定
■ 遅延
論理プールの遅延の使用率。
ミリ秒(ms)単位で測定
■ Resize
■ Provision
■ Move
■ Start
Workload Optimization Manager は、分析から最良の結果が得られると考えられるデフォルト設定で出荷されます。これらの設定は、環境内の環境各エンティティタイプのデフォルト自動ポリシーで指定されています。環境の一部の範囲では、これらの設定を変更する必要がある場合があります。たとえば、その範囲で、アクションの自動化や制約を変更する場合です。指定した範囲に対してデフォルトをオーバーライドするアクションポリシーを作成できます。
| アクション |
デフォルト モード |
| Suspend |
無効 |
| Start |
無効 |
| Resize |
推奨 |
| Move |
無効 |
| Provision |
無効 |

ストレージの設定
| 属性 |
デフォルト値 |
| ストレージ遅延キャパシティ [ミリ秒] |
100 |
| [Storage Overprovisioned Percentage] |
200 |
| [IOPS Capacity] |
50000 |
■ ストレージ遅延キャパシティ
これにより、論理プールで許容される最大ストレージ遅延がミリ秒単位で設定されます。デフォルト設定は 100 ミリ秒です。
■ [Storage Overprovisioned Percentage]
[オーバープロビジョニングされたストレージの割合(Storage Overprovisioned Percentage)] は、論理プールに対するアクションを推奨するときに、Workload Optimization Manager が想定するオーバープロビジョニング率を設定します。
■ IOPS Capacity
IOPS キャパシティは、個々の論理プールの IOPS 設定です。
注:
Workload Optimization Manager は、環境(VMAX など)で設定したストレージ遅延と IOPS キャパシティを検出し、それらを分析に使用します。これらのキャパシティは、Workload Optimization Manager ポリシーで設定した値によってオーバーライドされます。
ディスク アレイ(集約)は、複数のディスクドライブから構成されるデータストレージ システムです。たとえば、RAID は、冗長性やその他のデータ管理機能を実装する集約です。ディスクアレイは、物理マシンのストレージ要件を満たすストレージ ボリュームを提供します。ディスクアレイの動作を管理する 1 つのストレージコントローラのリソースを使用します。
![]() |
| 概要 |
|
| 予算 |
ディスクアレイは、提供するデータストアにリソースを販売することによって、その予算を獲得します。ディスクアレイの使用率が十分に高い場合、Workload Optimization Manager は新しいディスクアレイをプロビジョニングすることを推奨できます。 |

| 概要 |
|
| 供給するもの |
使用するデータストアのストレージ リソース ■ ストレージの容量 ■ プロビジョニングされたストレージ ■ IOPS(1 秒あたりのストレージアクセス操作) ■ 遅延(ディスク遅延の容量(ミリ秒単位)) |
| 消費するもの |
ストレージコントローラ |
| 検出を介するもの |
Workload Optimization Manager は、ストレージコントローラのターゲットを介してディスクアレイを検出します。 |
モニター対象リソース
Workload Optimization Manager は、ディスクアレイの次のリソースをモニターします。
注:
同じタイプのすべてのターゲットがすべての可能なコモディティを提供するわけではありません。たとえば、一部のストレージ コントローラは CPU アクティビティを公開しません。メトリックが収集されない場合、UI のウィジェットにはデータが表示されません。
■ ストレージの容量
ディスクアレイの容量の使用率。
メガバイト(MB)単位で測定
■ プロビジョニングされたストレージ
オーバープロビジョニングを含む、ディスクアレイの容量の使用率。
メガバイト(MB)単位で測定
■ 1 秒あたりのストレージアクセス操作(IOPS)
ディスクアレイ上の 1 秒あたりの読み取りおよび書き込みアクセス操作の合計
(1 秒あたりの動作数で測定)
■ 遅延
ディスクアレイ内の各デバイスの遅延から計算された遅延の使用率。
ミリ秒(ms)単位で測定
■ Provision
ディスク アレイのストレージの使用率が高い場合は、新しいディスク アレイをプロビジョニングします(推奨のみ)。
■ 開始
ディスク アレイの使用率が高い場合は、一時停止しているディスク アレイを起動します(推奨のみ)。
■ Suspend
ディスクアレイのストレージの使用率が低い場合は、VM を他のデータストアに移動し、ディスクアレイ上のボリュームを一時停止します(推奨のみ)。
■ Move
(NetApp Cluster-Mode のみ)ストレージ コントローラのリソースの使用率が高い場合、Workload Optimization Manager は集約を別のストレージ コントローラに移動できます。ストレージコントローラが実行されている必要があります。
IOPS または遅延が大きい場合、移動は現在のディスクアレイで移動は常にオフになります。特定のディスクアレイ上のすべてのボリュームは同じ IOPS と遅延を示しているため、同じアレイ上のボリュームに移動しても、これらの問題は解決されません。
■ VM を移動する
ボリューム上のストレージの使用率が高い場合、Workload Optimization Manager は VM を別のボリュームに移動できます。新しいボリュームは、現在のディスクアレイ、他のディスクアレイ、またはその他のデータストア上に配置できます。
IOPS または遅延が大きい場合、移動は現在のディスクアレイで移動は常にオフになります。特定のディスクアレイ上のすべてのボリュームは同じ IOPS と遅延を示しているため、同じアレイ上のボリュームに移動しても、これらの問題は解決されません。

■ データストアを移動する
ディスクアレイのリソースの使用率のバランスをとるために、Workload Optimization Manager はデータストアを別のアレイに移動できます。
Workload Optimization Manager は、分析から最良の結果が得られると考えられるデフォルト設定で出荷されます。これらの設定は、環境内の環境各エンティティタイプのデフォルト自動ポリシーで指定されています。環境の一部の範囲では、これらの設定を変更する必要がある場合があります。たとえば、その範囲で、アクションの自動化や制約を変更する場合です。指定した範囲に対してデフォルトをオーバーライドするアクションポリシーを作成できます。
次の表では、ディスクアレイのアクションのデフォルトのアクションモードと、ディスクアレイ ストレージ コントローラをターゲットとして使用する環境に対する自動化のサポートについて説明します。
| アクション |
デフォルト モード |
Dell Compellent |
HP 3PAR |
NetApp ONTAP |
VMAX |
VNX |
Nutanix |
Pure Storage |
XTremIO |
| Move |
無効 |
|
|
|
|
|
|
|
|
| Provision |
推奨 |
|
|
|
|
|
|
|
|
| サイズ変更(拡大) |
推奨 |
|
|
|
|
|
|
|
|
| Start |
推奨 |
|
|
|
|
|
|
|
|
| Suspend |
無効 |
|
|
|
|
|
|
|
|
NetApp ストレージ システムでは、Workload Optimization Manager が自動的に実行できるアクションは、実行している NetApp のバージョンと、システムがクラスタ モードで実行されているかどうかに応じて異なります。
| 自動化されているアクション |
クラスタモード |
| 同じディスクアレイ上のデータストア間での VM の移動 |
はい |
| 異なるディスクアレイ上のデータストア間での VM の移動 |
はい |
| 同じストレージコントローラ上のディスクアレイ間でのデータストアの移動 |
はい |
| 異なるストレージコントローラ上のディスクアレイ間でのデータストアの移動 |
はい |
| ストレージのサイズ変更 |
はい |
| ディスクアレイのサイズ変更 |
非対応:サイズ拡大のみ。 |
さらに、クラスタモードで稼働しているシステムでは、Workload Optimization Manager は、集約を別のストレージコントローラに移動することを推奨できます。
使用率の制約は、環境を管理するために Workload Optimization Manager が推奨するアクションに影響を与えます。Workload Optimization Manager は、指定された設定を超えてこれらのリソースを使用しないようにするためのアクションを推奨します。ここで設定する値は、Workload Optimization Manager がキャパシティを 100% と見なす既存のキャパシティのパーセンテージを指定します。

| 属性 |
デフォルト値 |
| ストレージ量の使用率 |
90 |
特定のストレージリソースのキャパシティを設定します。
| 属性 |
デフォルト値 |
| [IOPS Capacity] ディスクアレイ IOPS キャパシティの一般設定(以下の「ディスクアレイ IOPS キャパシティ」を参照)。 |
5,000 |
| [VSeries LUN IOPS Capacity] |
5000 |
| [7.2k Disk IOPS Capacity] |
800 |
| [10k Disk IOPS Capacity] |
1200 |
| [15k Disk IOPS Capacity] |
1600 |
| [SSD Disk IOPS Capacity] |
50000 |
| [Disk Array IOPS Capacity] |
10000 |
| [Storage Overprovisioned Percentage] |
200 |
| ストレージ遅延キャパシティ [ミリ秒] |
100 |
注:
Workload Optimization Manager は、環境(VMAX など)で設定したストレージ遅延と IOPS キャパシティを検出し、それらを分析に使用します。これらのキャパシティは、Workload Optimization Manager ポリシーで設定した値によってオーバーライドされます。
■ IOPS Capacity
ストレージデバイスがサポートできる IOPS キャパシティ(1 秒あたりの IO 動作数)。Workload Optimization Manager は、使用率の計算時にこれらの設定を考慮します。たとえば、ディスク アレイの場合、IOPS キャパシティが 5000 とします。アレイの使用率が 2500 の IOPS の場合、そのディスク アレイは、そのメトリックの 50% のキャパシティになります。
アレイの IOPS 設定によって、そのアレイ上のすべてのストレージの IOPS 計算が決定されることに注意してください。アレイによってホストされる個々のデータストアに対して異なる IOPS 設定を行った場合、Workload Optimization Manager はデータストアの設定を無視し、ディスクアレイの設定を使用します。
– さまざまなディスクの IOPS キャパシティの設定(SSD ディスク の IOPS、7.2 k ディスクの IOPS など)
ディスクアレイで検出されたさまざまなタイプの物理ドライブの IOPS キャパシティの設定。ストレージコントローラがアレイ内のディスクのタイプを公開している場合、Workload Optimization Manager はこれらの値の倍数を使用して、ディスクアレイの IOPS キャパシティを計算します。
– [Disk Array IOPS Capacity]
一部のディスクアレイは個々のディスクのデータを公開しません。これは、フラッシュアレイ、つまり複数の階層でストレージ使用率を集約するアレイの場合は一般的です。Workload Optimization Manager は、このようなディスクアレイの IOPS キャパシティにこの設定を使用します。すべてのディスク アレイに IOPS キャパシティを指定するには、グローバル範囲に設定します。この設定をオーバーライドするには、ディスク アレイまたはディスク アレイのグループをプロパティの範囲として設定し、次に [IOPS Capacity] に必要な値を設定します。
注:
ユーザーインターフェイスには、有効なディスクアレイまたはストレージ コントローラのターゲットを通じて検出されたアレイのディスクアレイ エンティティが表示されます。また、設定されたターゲットで検出されないディスクアレイの「プレースホルダ」ディスクアレイも表示されます。たとえば、Workload Optimization Manager がネイティブにサポートしていないディスク アレイが存在する場合があります。また、ディスク アレイによってホストされていないストレージが存在する場合もあります。このような 「プレースホルダ」ディスク アレイ エンティティは、名前の前に「DiskArray-」という文字列付きで表示されます。ユーザーインターフェイスでは、これらのプレースホルダに IOPS キャパシティを設定できますが、これらの設定には影響力がありません。そのストレージの IOPS キャパシティを設定するには、そのキャパシティを個々のデータストアに設定する必要があります。
■ オーバープロビジョニングされたストレージ

この設定は、ディスクアレイのアクション推奨時に、Workload Optimization Manager が想定するオーバープロビジョニング率を示します。たとえば、ディスクアレイに 30 TB のキャパシティがあり、[オーバープロフィールされたディスクアレイの割合(DiskArray Overprovisioned Percentage)] が 200 に設定されている場合、Workload Optimization Manager はデータストアのキャパシティを 60 TB、または実際のディスクアレイのキャパシティを 200% としてそのデータストアを扱います。
ストレージコントローラは、1 つ以上のディスク アレイを管理するデバイスです。ストレージ コントローラは、管理する各ディスクアレイのストレージ管理タスクを実行するための CPU サイクルを提供します。
![]() |
| 概要 |
|
| 予算 |
ストレージコントローラは、管理するディスク アレイにリソースを販売することによって、その予算を獲得します。ストレージコントローラの CPU リソースの使用率が十分に高い場合、Workload Optimization Manager は、新しいストレージコントローラをプロビジョニングし、ディスク アレイ(集約)をそのコントローラに移動することを推奨できます。 |
| 供給するもの |
ディスク アレイを管理するための CPU リソース。 |
| 消費するもの |
該当なし |
| 検出を介するもの |
Workload Optimization Manager は、ストレージコントローラのターゲットに直接アクセスします。 |
モニター対象リソース
Workload Optimization Manager は、ストレージコントローラの次のリソースをモニターします。
■ CPU
ストレージ コントローラに割り当てられた CPU の使用率
(メガヘルツ(MHz)単位で測定)
■ ストレージの容量
ストレージ コントローラの容量の使用率。ストレージ コントローラに割り当てられるストレージは、そのストレージ コントローラによって管理される集約で使用可能なすべての物理領域の合計です。
メガバイト(MB)単位で測定
注:
NetApp 環境では、ストレージ コントローラが集約で利用できる SPARE 状態のディスクがなくなると、ストレージ コントローラは 100% の使用率を示します。これは、ストレージコントローラに容量がないことを意味するわけではありません。
Provision
ストレージコントローラの CPU の使用率が高い場合は、新しいストレージコントローラをプロビジョニングしてから、ディスク アレイをそのストレージコントローラに移動します。

Workload Optimization Manager は、分析から最良の結果が得られると考えられるデフォルト設定で出荷されます。これらの設定は、環境内の環境各エンティティタイプのデフォルト自動ポリシーで指定されています。環境の一部の範囲では、これらの設定を変更する必要がある場合があります。たとえば、その範囲で、アクションの自動化や制約を変更する場合です。指定した範囲に対してデフォルトをオーバーライドするアクションポリシーを作成できます。
個々のディスク アレイ ストレージ コントローラのアクションは、次のようになります。
| アクション |
デフォルト モード |
Dell Compellent |
HP 3PAR |
NetApp ONTAP |
VNX |
VMAX |
Nutanix |
Pure Storage |
XTremIO |
| Provision |
無効 |
|
|
|
|
|
|
|
|
使用率の制約は、環境を管理するために Workload Optimization Manager が推奨するアクションに影響を与えます。Workload Optimization Manager は、指定された設定を超えてこれらのリソースを使用しないようにするためのアクションを推奨します。ここで設定する値は、Workload Optimization Manager がキャパシティを 100% と見なす既存のキャパシティのパーセンテージを指定します。
| 属性 |
デフォルト値 |
| ストレージ量の使用率 |
90 ストレージ コントローラによって管理されるストレージの最大許容使用率。 |
| CPU 使用率 |
100 ストレージ コントローラ CPU の最大許容使用率(20 ~ 100)。 |
特定のストレージリソースのキャパシティを設定します。
| 属性 |
デフォルト値 |
| [IOPS Capacity] |
5000 |
| ストレージ遅延キャパシティ [ミリ秒] |
100 |
IO モジュールは、ファブリック インターコネクト経由でシャーシのコンピューティングリソースをファブリックドメインに接続します。これにより、シャーシ上のサーバーに Net リソースが提供されます。一般的なインストールでは、シャーシごとに 2 つの IO モジュールが提供されます。
ファブリック コントロール モジュール ライセンスがインストールされている場合、Workload Optimization Manager は IO モジュールをサポートします。

![]() |
| 概要 |
|
| 予算 |
IO モジュールは、物理マシンに Net リソースを販売することによって、その予算を獲得します。 |
| 供給するもの |
Net リソース |
| 消費するもの |
シャーシとファブリック インターコネクト |
| 検出を介するもの |
Workload Optimization Manager は、それらを使用するファブリック マネージャを通じて IO モジュールを検出します。 |
モニター対象リソース
Workload Optimization Manager は、IO モジュールの次のリソースをモニターします。
■ NetThroughput
ポートを介したメッセージ配信のレート
(メガビット/秒(Mb/s)で測定)
なし
Workload Optimization Manager は IO モジュールに対するアクションを推奨しません。
スイッチは、コンピューティング ファブリック内のサーバーをファブリックのネットワークおよびストレージリソースに接続します。これにより、プラットフォームのサーバーにネットワーク帯域幅が提供されます。

![]() |
| 概要 |
|
| 予算 |
スイッチは、Net リソースを IO モジュールに販売することで予算を取得します。 |
| 供給するもの |
Net リソース |
| 消費するもの |
該当なし |
| 検出を介するもの |
Workload Optimization Manager は、スイッチを使用するファブリック プラットフォーム(UCS)のマネージャを介してスイッチを検出します。 |
モニタ対象リソース
Workload Optimization Manager は、スイッチの次のリソースをモニタします。
■ NetThroughput
ポートを介したメッセージ配信のレート
(Mb/s 単位で測定)
■ PortChannel
共有のネットスループットと使用率を持つポートの統合
(Mb/s で測定)
Resize
スイッチの PortChannel のサイズを変更して、帯域幅を増やします。
Workload Optimization Manager は、分析から最良の結果が得られると考えられるデフォルト設定で出荷されます。これらの設定は、環境内の環境各エンティティタイプのデフォルト自動ポリシーで指定されています。環境の一部の範囲では、これらの設定を変更する必要がある場合があります。たとえば、その範囲で、アクションの自動化や制約を変更する場合です。指定した範囲に対してデフォルトをオーバーライドするアクションポリシーを作成できます。
Fabric Manager をターゲットとする環境の場合は、次のようになります。

| アクション |
デフォルト モード |
Cisco UCS |
| Resize |
推奨 |
|
| Start |
推奨 |
|
| Provision |
推奨 |
|
| Suspend |
無効 |
|
| Move |
無効 |
|
使用率の制約は、環境を管理するために Workload Optimization Manager が推奨するアクションに影響を与えます。Workload Optimization Manager は、指定された設定を超えてこれらのリソースを使用しないようにするためのアクションを推奨します。ここで設定する値は、Workload Optimization Manager がキャパシティを 100% と見なす既存のキャパシティのパーセンテージを指定します。
| 属性 |
デフォルト値 |
| Switch Net Throughput |
70 |

![]() |
[Plan] ページを使用して、次のような可能性について確認する what-if シナリオのシミュレーションを実行します。
■ ワークロードのパフォーマンスを確保しながらコストを削減
■ リソースのスケーリングによる影響
■ ハードウェア装置の変更
■ 予測されるインフラストラクチャの要件
■ 過去のピーク時の需要を満たす最適なワークロードの分散
■ 既存のリソース全体でのワークロードの最適な分散

計画のシナリオを実行するために、Workload Optimization Manager はリアルタイムの市場のスナップショットコピーを作成し、そのスナップショットをシナリオに従って変更します。次に、経済スケジューリングエンジンを使用して、計画市場について分析を実行します。シナリオでは、ワークロードの変更、ハードウェア リソースの追加や削除、クラスタ境界や配置ポリシーなどの制約の排除によって、スナップショット マーケットを変更できます。
プランを実行すると、Workload Optimization Manager は、市場が実現できる最適な条件に到達するまで、継続的にプラン市場を分析します。市場が実現できる最適な条件に到達すると、経済スケジューリングエンジンは、ワークロードによって要求されたリソースに対してより良い価格を見つけることができなくなり、その時点で計画の実行が停止して、目的の状態として計画の結果が表示されます。結果の表示には、ホストとデータストア間のワークロードの分布、および目的の結果を得るために計画が実行したアクションのリストが含まれます。
たとえば、クラスタに仮想マシンを追加するシナリオがあるとします。計画を実行するために、Workload Optimization Manager は現在の市場のスナップショットを取得し、指定されたクラスタに VM を追加します。次に、Workload Optimization Manager はプラン市場で分析を実行します。これにより、サプライ チェーン内の各エンティティは、必要なリソースに対して、常により良い価格を探します。リソースは、使用率が低いサプライヤから検索されます。この分析は、すべてのリソースが最適な価格で提供されるまで続きます。
結果には、物理マシンを一時停止してコンピューティングリソースを削減した場合でも、環境にワークロードを追加できることが示される場合があります。推奨されるアクションは、オフラインで実行できるホスト、および残りのホスト間で仮想マシンを分散する方法を示します。
計画では、特定のワークロードに最適な配置と最適なリソース割り当てを計算します。ただし、計画にはアイドルワークロードは含まれません。これは、アイドル状態の VM には使用率が表示されないためです。よって、計画では、再起動時にワークロードが必要とする、 最適な配置や割り当てられたリソースの割合を決定できません。
[プラン管理(Plan Management)] ページは、新しいプランの作成、保存されたプランの表示、および不要な保存済みプランの削除を行うための開始点です。このページを表示するには、Workload Optimization Manager のナビゲーションバーで [Plan] をクリックします。
■ 新しい計画の作成
新しい計画を作成するには、[NEW PLAN] ボタンをクリックします。「計画シナリオの設定」(263 ページ)」を参照してください。
■ 保存された計画の表示
計画を作成して実行すると、Workload Optimization Manager がそれを保存し、[Plan Management] ページに表示します。保存されたプランを開いて結果を確認したり、設定を変更して再度実行したりすることができます。
注:
[Plans] カテゴリの下にある [Search] ページから、保存された計画を表示することもできます。
■ 保存された計画の削除
保存された計画を削除するには、計画のチェックボックスをオンにし、[削除(Delete)] ボタンをクリックします。
■ 夜間計画の設定
Workload Optimization Manager は、夜間計画を実行して、オンプレミス環境のクラスタのヘッドルームを計算します。各クラスタプランでは、計算で使用する VM テンプレートを設定できます。「夜間プランの設定」(318 ページ )を参照してください。
計画シナリオでは、計画の全体的な設定を指定します。計画シナリオは、環境を何らかの方法で変更した場合に得られる結果を確認するための what-if シナリオを設定する方法で作成します。
このトピックでは、計画シナリオを設定する一般的なプロセスについて説明します。

ユーザーインターフェイスのさまざまな場所から計画シナリオの作成を開始できます。
■ [Plan] ページから
![]() |
■ ホームページから
![]() |
– クラウドの範囲
特定のアカウント、アカウント課金情報ファミリ、VM グループ、またはリージョンに範囲を設定した場合は、最適化されたクラウドまたは VM 予約の購入プランを開始できます。
– オンプレミスの範囲
範囲を特定のクラスタ、データセンター、グループ、ストレージ クラスタ、または仮想データセンターに設定した場合は、任意のプランを開始できます。選択した計画タイプに応じて、追加の手順を実行する必要がある場合があります。たとえば、クラスタに対して範囲を選択し、[Add Virtual Machines] 計画タイプを選択した場合、クラスタに追加する予定の VM に最適なテンプレートを選択するように、計画ウィザードのプロンプトが表示されます。
– コンテナクラスタの範囲
特定のコンテナ プラットフォーム クラスタに範囲を設定した場合、最適化コンテナクラスタ計画を開始できます。
詳細については、「Workload Optimization Manager セッションの範囲設定」(36 ページ)を参照してください。範囲を設定すると、
[プラン(Plan)] ボタンがホームページに表示されます。

![]() |
![]() |
Workload Optimization Manager が適切な計画ウィザードを開きます。
各計画タイプには、シナリオを作成するためのウィザードが含まれています。ウィザードは、特定の質問に答える計画を作成するために必要な構成手順を案内します。必要な設定を行った後、先にスキップしてプランを実行するか、すべてのオプションの手順を続行することができます。

![]() |
![]() |
通常の場合、環境のサブセットに集中することができます。大規模な環境の場合は、範囲計画をより迅速に実行できます。
範囲を絞り込むには、ページの左側にあるリストからグループを選択します。ページが更新され、そのグループに属するエンティティのみが含まれるようになります。
リストが長い場合は、[Search] または [Filter] を使用して、ソートします。

![]() |
![]() |
■ [プランの実行(Run Plan)]:ただちにプランを実行します。
■ [Next: [Step]]:ウィザードの残りの部分を続行して、計画を実行します。
■ [Skip to Configuration]:ウィザードの残りの部分をスキップし、[Plan] ページに移動して、次の作業を行います。
– 計画の設定をカスタマイズします。
– 計画シナリオのプレビューを参照します。
– 計画を実行します。

注:カスタム計画の場合、使用可能なオプションは [構成計画(Configure Plan)] のみです。このボタンをクリックして [プラン(Plan)] ページを開き、プラン設定を構成し、実行します。
ウィザードをスキップするか、計画を実行すると、まず [Plan] ページが表示されます。
範囲が大きい計画では、結果が表示されるまでに時間がかかる場合があります。[プラン(Plan)] ページから移動して、[プラン管理(Plan Management)] ページでステータスを確認できます。進行中の計画をキャンセルすることもできます。
![]() |
| 計画ページのセクション |
説明 |
| A. 計画名 |
Workload Optimization Manager は、新しい計画を作成するときに自動的に名前を生成します。このプランの目的が分かるような名前に変更してください。 |
| B. プランの範囲 |
前の手順で設定した範囲を確認します。 注: [Plan] ページで計画の範囲を変更することはできません。別の範囲に設定する場合は、最初からやり直す必要があります。最初からやり直すには、ページの右上のセクションに移動し、[他のオプション(More option)] アイコン( |
| C. 設定ツールバー |
計画の追加設定を行います。プランに名前を付けたり、ワークロードの需要とリソースの供給を変更したり、プラン市場へのその他の変更を指定したりすることができます。表示されるツールバー項目は、作成している計画によって異なります。 |
| D. 設定サマリ |
計画の設定を確認します。右側の [x] マークをクリックして、任意の設定を削除できます。設定を変更するには、上部のツールバーを使用します。計画シナリオに変更を加えると、ただちに設定の概要に表示されます。 |
| E. その他のオプション |
計画で他に実行できることを確認してください。 ■ 実行/再実行: – 計画が実行されていない場合は、[実行(Run)] をクリックして、計画の結果を確認します。 |

| 計画ページのセクション |
説明 |
|
|
– 計画が実行されており、別の設定を使用して再度実行する場合は、 [Run Again] をクリックします。これにより、計画シナリオが市場に対して現在の状態で実行されます。 ■
– [New Plan]:新しい計画を設定します。現在のプランの範囲を変更する場合は、このオプションを選択して、新しいプランを最初から設定し直します。 – [ビューのリセット(Reset view)]:グラフをデフォルトのビューに復元します。たとえば、 [Optimized Improvements or Comparison] チャートに表示されたコモディティを変更した場合は、このオプションを選択して変更を破棄できます。 – [Delete plan]:計画が不要になった場合に選択します。 |
| F. プランの結果 |
表示されたチャートで結果を確認します。 実行されていない計画については、[Scope Preview] チャートと、計画を実行するように指示する 1 回限りのメッセージが表示されます。 |
作成したすべての計画が [Plan Management] ページ(263 ページ)に表示されます。
さまざまな計画シナリオをシミュレートするために、Workload Optimization Manager では次の一般的なタイプの計画を提供します。

![]() |
最適化されたコンテナクラスタ計画を実行して、単一の Kubernetes クラスタのパフォーマンスと効率の機会を特定します。結果は、既存のワークロードのパフォーマンスを保証するために必要な最適なノード数と、コンテナ ワークロードとインフラストラクチャの正常性に対するアクションの影響を示します。
調査するパブリック クラウド環境の範囲については、ワークロードのパフォーマンスを確保しながら、コストを削減するために必要なすべての機会を確認する計画を実行します。これには、割引を購入するための提案(27ページ)、テンプレートとストレージの使用状況の比較、および現在の最適化されたコストの比較が含まれます。
VM 予約購入プランを実行して、クラウド VM のパフォーマンスを引き続き保証する最も費用対効果の高い割引(27ページ) 購入を確認します。
クラウドへの移行計画は、オンプレミス VM からクラウドへの移行、またはあるクラウドプロバイダーから別のクラウドプロバイダーへの VM の移行をシミュレートします。
注:
オンプレミス環境内の移行の場合は、[仮想マシン移行(Virtual Machine Migration)] プラン タイプを使用します。

オンプレミス環境への仮想マシンのスケーリング、ホストの中断、プロビジョニングストレージなど、特定のアクションを実行した場合の影響を確認します。
仮想マシンを追加すると、環境のインフラストラクチャに対する需要が高まります。環境内の個々の VM または VM のグループを追加するプランを設定したり、テンプレートに基づいてプランを設定したりできます。
別のハードウェアと交換するホストを選択します。たとえば、クラスタ内のホストをアップグレードする予定があるとします。アプリケーションのパフォーマンスを確保するために、いくつのホストを展開する必要がありますか?アップグレードされたホストを示すテンプレートを作成し、実際に必要なホストの数を計画に反映させます。
プラン結果の精度を高めるために、Workload Optimization Manager の分析では、過去 10 日間のクラスタの全体的なリソース使用率が考慮されます。プラットフォームは、10 日間のうち、クラスタのパーセンタイル使用率が 90% に達した日を特定し、その日の各 VM の実際の使用率データを使用して分析を実行します。
注:
基準値スナップショットを使用するようにハードウェア更新プランを構成した場合、そのプランはクラスタのパーセンタイル データではなく、そのスナップショットのデータを使用します。
使用率の低いハードウェアが環境に含まれている場合は、計画を使用して、それらに依存するワークロードに影響を与えることなく、ホストをデコミッションできるかどうかを確認できます。
この計画タイプを使用して、オンプレミス環境内のワークロードの移行をシミュレートします。
現在のプロバイダーグループから別のグループにワークロードを移動するのに十分なリソースがあるかどうかを確認できます。たとえば、1 つのデータセンターをデコミッションし、そのすべてのワークロードを別のデータセンターに移動するとします。目的のデータセンターには、ワークロードの移動をサポートするのに十分な物理リソースがあるでしょうか。ワークロードはどこに配置するべきでしょう。変更などによるインフラストラクチャ全体に対する影響は、どのように計算すればよいでしょうか。
このような情報を計算するために、次の計画を作成します。
■ プラン範囲を、デコミッションするデータセンターおよび追加のワークロードを実行するデータセンターという 2 つのデータセンター(またはクラスタ)に制限する
■ デコミッションされたデータセンターからすべてのハードウェアを削除する
■ データセンター(またはクラスタ)の境界をまたいでワークロードの配置を計算する
■ ワークロードをサポートするために新しいハードウェアをプロビジョニングしない
2 つ以上のクラスタをマージした場合の影響を参照します。たとえば、クラスタをマージする場合は、現在の需要をサポートするために追加のストレージをプロビジョニングする必要があるか、あるいは、クラスタ境界を無視することでパフォーマンスと効率性が向上するかを確認できます。
ボトルネックまたはパフォーマンスに対するその他のリスクを示すクラスタを選択し、一部のワークロードを別のクラスタに移行することによって実行できる最小限の変更を確認します。リスクを示すクラスタは、ホット クラスタであり、移行するクラスタはコールド クラスタです。
カスタム プランでは、プランの範囲を指定した後にプランの設定まで直接スキップし、任意のタイプのシナリオを設定します。
コンテナとコンテナポッドを含む計画を実行する必要がある場合は、[Custom Plan ] も選択します。

![]() |
最適化されたコンテナクラスタ計画を実行して、単一の Kubernetes クラスタのパフォーマンスと効率の機会を特定します。結果は、既存のワークロードのパフォーマンスを保証するために必要な最適なノード数と、コンテナ ワークロードとインフラストラクチャの正常性に対するアクションの影響を示します。たとえば、コンテナのサイズ変更アクションが名前空間ごとに割り当てられた制限と要求をどのように変更するか、またはノードプロビジョニング/一時停止アクションがクラスタに割り当て可能なキャパシティにどのように影響するかを確認できます。パブリッククラウドのクラスタの場合、結果にはノードアクションのコストへの影響も含まれます。
計画の範囲は次のとおりです。
■ スタンドアロン コンテナ クラスタ
■ オンプレミスまたはパブリッククラウド環境のコンテナクラスタ
■ データ インジェスト フレームワーク(DIF)を介してアプリケーションにステッチされたコンテナクラスタ
Kubernetes クラスタ内のグループ(ノードのグループなど)への範囲指定は、現在サポートされていません。
[計画(Plan)] ページを開くか、範囲を Kubernetes クラスタに設定すると、最適化されたコンテナクラスタ計画を開始できます。プラン シナリオの設定に関する概要については、「プラン シナリオの設定」(263 ページ)を参照してください。

![]() |
![]() |
Kubernetes クラスタ内のグループ(ノードのグループなど)への範囲指定は、現在サポートされていません。
注:
クラスタを選択したら、次のステップ(最適化設定)をスキップして計画を実行できます。この場合、Workload Optimization Manager は完全最適化シナリオを実行します。
![]() |
■ 完全最適化

Workload Optimization Manager は、クラスタを最適化するために関連するすべてのアクションを推奨します。たとえば、アプリケーションの需要を満たすためにノードをプロビジョニングしたり、コンテナのサイズを変更したり、ポッドをあるノードから別のノードに移動して輻輳を軽減したりすることを推奨できます。
Workload Optimization Manager は、次のアクションを推奨できます。
– 名前空間のコンピューティングリソース クォータのサイズ変更
– コンテナの制限とリクエストのサイズ変更
– ポッドの移動
– ノードのプロビジョニングまたは一時停止
– ボリュームのスケーリング
注:
パブリッククラウドのクラスタの場合、Workload Optimization Manager は、ノードとボリュームに対するアクションのコストへの影響を示し、クラウドの支出を追跡するのに役立ちます。Workload Optimization Manager は、これらのアクションに付随するコストのみを報告し、クラスタのコスト分析は実行しません。
オンプレミス環境のクラスタの場合、Workload Optimization Manager は次のアクションを推奨することもできます。
– VM の移動
– ホストのプロビジョニングまたは一時停止
– ストレージのプロビジョニングまたは一時停止
■ コンテナスペックサイズの最適化
Workload Optimization Manager は、コンテナの制限とリクエストのサイズ変更のみを推奨します。これは、アプリケーションが実行されるコンテナを管理しているが、基盤となるコンテナ インフラストラクチャを管理していないアプリケーション オーナーにとって理想的です。
■ クラスタリソース、配置、およびノードの最適化
Workload Optimization Manager は、コンテナの制限とリクエストのサイズ変更を除き、関連するすべてのアクションを推奨します。これは、コンテナ インフラストラクチャの正常性を監視し、ワークロードを適切な規模にしない場合の影響を評価するチームに最適です。
最適化シナリオを選択すると、次のことができます。
■ 計画を実行します。
または
■ 追加設定を構成するには、[構成にスキップ(Skip to Configuration)] を選択します。詳細については、次のセクションを参照してください。
計画を実行する前に、選択した最適化シナリオを微調整するか、追加のシナリオを含めることができます。
■ アクションの有効化または無効化
コンテナ、ポッド、またはノードのアクションを有効化または無効化にし、最適化シナリオを微調整します。たとえば、[完全最適化(Full Optimization)] を移動が許可されているコンテナ、ノード、およびポッドに対してのみ選択するなどです。この場合、移動すべきではないポッドの移動アクションを無効にします。
オンプレミス環境のクラスタの場合、ホストとストレージのアクションを有効化または無効化することもできます。
重要事項:
不正確な計画結果が表示されないようにするため、すべてのアクションを無効にしないでください。
■ ポッドを追加
クラスタにさらにポッドを追加する場合は、リソースの変更を確認します。たとえば、新しいポッドに対応するためにノードをプロビジョニングする必要がある場合があります。
選択した Kubernetes クラスタ内外の既存のポッドを選択し、追加するコピーの数を指定します。この計画は、選択したポッドと同じリソースを持つポッドの追加をシミュレートします。
■ ポッドまたはノードの削除
クラスタからポッドまたはノードを削除した場合の効果を確認します。たとえば、不要になったポッドを削除するとポッドの密度が大幅に向上する可能性があり、ノードを削除すると特定のポッドが配置されなくなる可能性があります。

![]() |
計画結果の多くのセクションに表示される次の一般的な用語を理解してください。
■ コンテナポッドは、実行中のポッドからの計算デマンドを表します。
■ Kubernetes ノード(仮想化またはベアメタル)は VM として表されます。
■ 使用済み(または使用)の値は、実際のリソース消費量を表します。たとえば、100 MB のメモリを消費するノードの使用済み値は 100 MB です。
■ 使用率の値は、キャパシティに対する使用済み/使用量の値を表します。たとえば、合計キャパシティ 500 MB に対して 100 MB のメモリを消費するノードの使用率の値は 20% です。

![]() |
このチャートには、コンテナ環境と基礎となるリソースが、プランが推奨したアクションの実行後にどう変化するかが表示されます。このチャートには、次の情報が表示されます。
■ コンテナポッド
計画内のアクティブなコンテナポッド数。
■ 仮想マシン
計画内のアクティブなノード数。このチャートは、中断されたノードなど、リアルタイム マーケットの「不参加」エンティティをカウントしません。
■ ポート密度
ノードあたりのポッドの平均数。
ノード キャパシティに対するポッドの合計数(ノードあたりの最大ポッド)については、次のチャートの消費者データ数を参照してください。
– 最適化されたノード(VM)の改善
– ノード(VM)の比較
– 最適化されたコンテナクラスタの改善
– コンテナクラスタの比較
■ クラスタ CPU キャパシティ
クラスタの総 CPU キャパシティ。「計画後」の結果は、ワークロードを実行するために必要なノードの最適な数となる CPU キャパシティを示します。
■ クラスタメモリ容量
クラスタの総メモリ容量。「計画後」の結果は、ワークロードを実行するために必要なノードの最適な数となるメモリ容量を示します。
■ クラスタを割り当て可能な CPU
ポッドリクエストに使用できる クラスタ CPU の合計量。「プラン後」の結果は、ノードをプロビジョニングまたは一時停止した場合に割り当て可能な CPU キャパシティがどれだけ変化するかを示します。
■ クラスタを割り当て可能なメモリ

ポッドリクエストに使用できる クラスタメモリの合計量。「プラン後」の結果は、ノードをプロビジョニングまたは一時停止した場合に割り当て可能なメモリ容量がどれだけ変化するかを示します。
■ クラスタ CPU のオーバーコミット
(CPU 制限のあるコンテナのみ)これは、CPU 制限が基礎となるノードのキャパシティを超えているかどうかを示します。100% より大きい値は、オーバーコミットしていることを表します。Workload Optimization Manager は、実際の使用率ごとにクラスタ リソースを管理し、適切な規模を制限することで、より多くのワークロードをより少ないリスクで実行します。
Workload Optimization Manager は、プランのオーバーコミットのみを計算します。計算は次のように表すことができます。
オーバーコミット = すべてのコンテナの CPU 制限の合計 / すべてのノードの CPU キャパシティの合計
■ クラスタメモリのオーバーコミット
(メモリ制限のあるコンテナのみ)これは、メモリ制限が基礎となるノードのキャパシティを超えているかどうかを示します。100% より大きい値は、オーバーコミットしていることを表します。Workload Optimization Manager は、実際の使用率ごとにクラスタリソースを管理し、適切な規模を制限することで、より多くのワークロードをより少ないリスクで実行します。
Workload Optimization Manager は、プランのオーバーコミットのみを計算します。計算は次のように表すことができます。
オーバーコミットメント = すべてのコンテナのメモリ制限の合計 / すべてのノードのメモリ容量の合計
![]() |
このチャートには、計画の結果を得るために実行する必要があるアクションの概要が示されます。たとえば、パフォーマンスの問題に対処するために、(関連するワークロードコントローラを介して)コンテナの制限やリクエストをサイズ変更する場合があります。または、輻輳を軽減するために、ポッドを 1 つのノードから別のノードに移動する必要がある場合があります。
よりスマートな再配布とワークロードの最適な規模設定もクラスタの最適化を促進するため、アプリケーションの需要に基づいてノードをプロビジョニングするか、ノード リソースを最適化してノードの一時停止を可能にする必要があります。
Workload Optimization Manager は、次のアクションを推奨できます。
■ 名前空間のコンピューティングリソース クォータのサイズ変更
■ コンテナの制限とリクエストのサイズ変更
注:
ポッドはサイズ変更のたびに再起動する必要があるため、複数のコンテナサイズ変更アクションを実行すると、非常に混乱が生じる可能性があります。単一のワークロードコントローラに関連するコンテナ範囲グループのレプリカの場合、Workload Optimization Manager はサイズ変更アクションを 1 つのマージされたアクションに統合して、中断を最小限に抑えます。マージされたアクションが(関連付けられたワークロードコントローラを介して)実行されると、関連するすべてのコンテナ仕様のすべてのサイズ変更が同時に変更され、ポッドは 1 回再起動します。
■ ポッドの移動
■ ノードのプロビジョニングまたは一時停止
■ ボリュームのスケーリング
注:
パブリッククラウドのクラスタの場合、Workload Optimization Manager は、ノードとボリュームに対するアクションのコストへの影響を示し、クラウドの支出を追跡するのに役立ちます。Workload Optimization Manager は、これらのアクションに付随するコストのみを報告し、クラスタのコスト分析は実行しません。詳細については、最適化された節約チャートと最適化された投資チャートを参照してください。

オンプレミスクラスタの場合、Workload Optimization Manager は、次のアクションも推奨できます。
■ VM の移動
■ ホストのプロビジョニングまたは一時停止
■ ストレージのプロビジョニングまたは一時停止
![]() |
パブリッククラウドのクラスタの場合、Workload Optimization Manager は、インフラストラクチャの効率性を向上させるためにプランが推奨したアクション(ノードの一時停止など)を実行する場合に実現できる節約を表示します。このアクション実行のきっかけはコストではなく、効率性であることに注意してください。クラウドの支出を追跡するのに役立つコスト情報が含まれています。
チャートは、月々の節約総額を示しています。[すべて表示(Show All)] をクリックして、コストを節約したアクションを表示します。
![]() |
パブリッククラウドのクラスタの場合、Workload Optimization Manager は、パフォーマンスの問題に対処するためにプランが推奨したノードとボリューム スケーリング アクションを実行する際に発生する費用を表示します。たとえば、一部のアプリケーションでパフォーマンスが低下するリスクがある場合、Workload Optimization Manager は、ノードをプロビジョニングしてキャパシティを増やすことを推奨できます。このチャートでは、これらのアクションが支出の増加にどのように変換されるかが示されます。パフォーマンスと効率は、これらのアクションの原動力であり、コストではないことに注意してください。キャパシティの増加を計画するのに役立つコスト情報が含まれます。
チャートは、月々の節約投資額を示しています。[すべて表示(Show All)] をクリックして、投資が必要なアクションを表示します。

![]() |
このチャートは、次の計画前後の状況を比較します。
■ すべてのノードでの以下の使用:
– vMem
– vCPU
– vMem リクエスト
– vCPU リクエスト
■ すべてのノードの最大ポッドキャパシティに対するリソースを消費するポッド数
![]() |
このチャートは、計画の前後のノードリソース使用率(一度に 1 つのメトリック)を比較します。

![]() |
このチャートは、名前空間で定義されたリソースクォータのポッド使用率を示しています。リソースクォータには次のものが含まれます。
■ CPU 制限クォータ
■ メモリ制限クォータ
■ CPU リクエストクォータ
■ メモリリクエストクォータ
クォータが定義されていない名前空間の場合、使用率は 0(ゼロ)です。
クォータの有無にかかわらず、名前空間ごとのポッド制限とリクエストの合計を確認できます。[計画の結果(Plan Results)] ページの右上のセクションに移動し、[ダウンロード(Download)] ボタンをクリックして、[名前空間(Namespace)] を選択します。ダウンロードしたファイルの使用率データには、これらの制限とリクエストが表示されます。名前空間の比較チャートでは、使用量の値を比較することもできます。
![]() |
このチャートでは、計画前後の名前空間クォータの使用率(一度に 1 つのメトリック)を比較します。
クォータを利用しているかどうかにかかわらず、このチャートを使用して、コンテナのサイズ変更によって名前空間ごとに割り当てられる制限とリクエストがどのように変化するかを確認してください。

![]() |
![]() |
このチャートは、ポッドが使用する名前空間ごとのクラスタリソースの量を示します。使用率は次のように表すことができます。
使用率 = ポッドが使用する実際の vMem/vCPU の合計 / クラスタの vMem/vCPU キャパシティ
この情報は、どの名前空間が最も多くのクラスタリソースを使用しているかを把握するのに役立ちます。これは、ショーバック分析にも使用できます。計画アクションを実行した結果としてノード数が変更されると、名前空間内のポッドが使用する vMem および vCPU が変更されます。
このチャートフは、名前空間にリソースクォータが定義されていない場合に特に役立ちます。

![]() |
計画内のすべてのアクションを実行すると仮定した場合、このチャートは次のことを示しています。
■ クラスタリソースの使用率の変更
■ オーバーコミット値
![]() |
このチャートは、次の計画前後の状況を比較します。
■ クラスタリソースの使用率(一度に 1 つのメトリック)
■ オーバーコミット値
オンプレミスの Kubernetes クラスタで計画を実行した場合は、これらのチャートを使用してください。これらのチャートは、プラン アクション チャートにリストされているすべてのアクションを許容すると仮定した場合に、リソースの使用率がどのように変化するかを示しています。

オンプレミスの Kubernetes クラスタで計画を実行した場合は、これらのチャートを使用してください。これらのチャートは、推奨されたアクションを実行する際に、計画内の各エンティティに対する特定のコモディティ(メモリや CPU など)の使用率がどのように変化するかを示します。
注:
ストレージデバイスの比較チャートで、ビューを [ストレージ別 VM(VM Per Storage)] に設定し[すべて表示(Show all)] をクリックすると、VM の合計数がサマリーチャートの数と一致しない場合があります。これは、複数のストレージ デバイスを使用する計画に VM がある場合に発生します。ストレージ デバイスストレージデバイスの比較チャートでは、使用するストレージデバイスの数に応じて、これらの VM を複数回カウントします。一方、プランサマリーチャートは、VM の実際の数を表示します。
ノード、名前空間またはコンテナクラスタの結果をダウンロードするには、[プラン結果(Plan Results)] ページの右上にある [ダウンロード(Download)] ボタンをクリックします。
![]() |
また、個別のチャートに表示される計画結果をダウンロードすることもできます。チャートの [すべて表示(Show All)] ボタンをクリックしてから、[詳細(Details)] ページの右上にある [ダウンロード(Download)] ボタンをクリックします。


無限のキャパシティを表示するチャート(名前空間の比較チャートなど)の場合、ダウンロードしたファイルには、∞ 記号ではなく、1,000,000,000 コアなどの異常に高い値が表示されます。
同じ設定、または異なる設定を使用して、計画を再度実行できます。再実行すると、現在の状態の市場に対してプラン シナリオが実行されるため、設定を変更していない場合でも、表示される結果が異なる可能性があります。
[Configuration] セクションの上部にあるツールバーを使用して、設定を変更します。
注:
[Plan] ページで計画の範囲を変更することはできません。別の範囲に設定する場合は、最初からやり直す必要があります。最初からやり直すには、ページの右上のセクションに移動し、[他のオプション(More option)] アイコン(
)をクリックして、[新しいプラン(New Plan)] を選択します。
プランを再実行する準備ができたら、ページの右上にある [再実行(Run Again)] をクリックします。
![]() |
計画シナリオの設定に関する概要については、「計画シナリオの設定(263 ページ)」を参照してください。
範囲は次のとおりです。

![]() |
■ Accounts
計画の範囲に AWS アカウントまたは Azure サブスクリプションを選択します。範囲にアカウントを選択した場合、プランは割引購入を推奨しません。限定された範囲の割引購入を最適化するには、[課金情報ファミリ(Billing Family)] を選択します。
■ Billing Families
1 つの課金情報ファミリに限定される範囲のプランに、割引購入を含めます。プランは、課金情報ファミリのマスター アカウントを使用して、割引購入を計算します。
■ Cloud Providers
AWS または Azure のワークロードを最適化する方法を確認します。
■ Resource Groups
Workload Optimization Manager が Azure リソースグループを検出します。プランの範囲に対して 1 つ以上のリソース グループを選択できます。
■ [Regions]
プロバイダーのリージョンの計画に焦点を当てます。
![]() |
与えられた最適化オプションから選択します。プランの範囲をリソース グループに設定する場合、Workload Optimization Manager は、新しい割引購入を推奨せずにサービスを最適化するのでご注意ください。
現在のサイズで VM の割引を購入することが目標である場合は、[VM 予約の購入(Buy VM Reservations)] プラン タイプを使用します。詳細については、「 VM 予約の購入プラン」(299 ページ)を参照してください。
注:
グローバル デフォルト ポリシーで [すべてのアクションを無効化(Disable All Actions)] 設定をオンにしてから、VM スケーリングと割引購入を有効化し、最適化されたクラウド プランを実行すると、プランの結果に不正確な割引推奨事項が表示されます。
この問題を解決するには、[すべてのアクションを無効化(Disable All Actions)] をオフにします。この設定をオフにすると、Workload Optimization Manager がクラウド最適化プランに適切な結果を反映するまでに 1 週間かかることに注意してください。

![]() |
[RI インベントリのプラン(Plan RI Inventory)] では、現在の範囲に対する割引がデフォルトで選択されています。変更を加えるには [編集(Edit)] をクリックします。
[RI 購入プロファイル(RI Purchase Profile)] では、リアルタイム分析用に設定した設定がデフォルトで選択されています。設定を変更して、それらがコストにどのように影響するかを確認できます。
■ 提供クラス
AWS 環境の場合、お使いの環境で通常使用する RI タイプに対応する提供クラスを選択します。
■ 用語
AWS 環境と Azure 環境の場合、割引のコントラクトの支払い期間を選択します。期間は、1 年間
または 3 年間のいずれかです。通常は、長期間の支払い計画の方が 1 年あたりのコストが割安になります。
■ 支払い
AWS RI に対して希望する支払いオプションは次のとおりです。
– [All Upfront]:RI 期間の開始時に全額を支払います。
– [Partial Upfront]:この期間の開始時に一部を支払い、残りのコストは 1 時間あたりの料金で支払います。
– [No Upfron]:期間を通して、1 時間あたりの料金で RI の支払いを行います。
最適化されたクラウド プランが実行された後、結果を表示して、クラウド環境のコスト削減を最大化したり、その他の改善を行ったりすることができます。
計画の結果は次のとおりです。
■ オンデマンド コンピューティング、割引済みコンピューティング、オンデマンド データベース、およびストレージ コストなど、現在のコストと最適化されたコストとの比較
■ 使用されているテンプレートの現在と最適化された内訳の比較
■ 使用中のストレージ階層の内訳の比較

■ 割引の適用範囲(割引価格でカバーされるワークロードの数)と使用率(有効な割引の割合)を予測します。
■ ワークロードをオンデマンドから割引価格に移行することによるコスト上のメリットを示します
![]() |
計画の結果には、次のチャートが含まれます。
■ クラウド費用比較
このチャートは、最適化の結果としての費用の違いを強調しています。たとえば、VM のサイズが小さすぎるとパフォーマンスが低下するリスクがあるため、スケール アップする必要があります。これは、コストの増加につながる場合があります。一方、オーバーサイズの VM はより安価なインスタンスにスケールダウンできるため、コストは削減されるはずです。% 列の値は、最適化コスト計算の影響を受ける VM の割合を示します。
Workload Optimization Manager は、割引を購入してコスト削減をするように推奨します。この分析では、ワークロードの履歴を調べて、オンデマンドから割引価格に移行できるワークロードを特定します。ここでは、購入対象の割引が得られるように、ファミリ内のワークロードの数とそのアクティブ状態の時間の条件を考慮します。割引コストは、アカウント レベルで発生するため、クラウド コストの比較チャートは、アカウントまたはアカウントのグループ(課金情報ファミリを含む)を対象とした場合の割引コストまたは料金を表示します。
AWS クラウドの場合、Workload Optimization Manager は、データベースインスタンスのライセンスコストを表示するために必要な情報を取得できます。Azure クラウドの場合、その情報を Azure で使用できないため、Workload Optimization Manager はデータベース ライセンスのコストを表示しません。
■ ワークロードマッピング
このチャートは、現在使用している階層のタイプと計画が推奨する階層のタイプの比較を示します。これには、各タイプの数とそれぞれのコストが含まれます。

![]() |
テンプレート コストの内訳を確認するには、チャートの下部にある [変更を表示(SHOW CHANGES)] をクリックします。
■ Volume Tier Breakdown
![]() |
結果の違いは、接続されていないボリュームの数を反映しています。接続していないボリュームの一覧を確認するには、チャートの下部にある [変更を表示(Show Changes)] をクリックします。
■ 割引インベントリ
![]() |
■ 推奨 RI 購入

Workload Optimization Manager は、割引料金の対象となる VM の割合を増やし、オンデマンド コストを削減できるように、割引料金でインスタンス タイプを購入することを推奨できます。このチャートは、保留中の購入を示しています。購入のリストをダウンロードし、クラウドプロバイダーまたは担当者に送信して、購入プロセスを開始します。
注:
購入アクションは、関連する VM スケーリング アクションとともに実行する必要があります。現在のサイズで VM の割引を購入するには、VM 予約プランの購入 (299 ページ)を実行します。
現在、Workload Optimization Manager は、AWS および Azuru の購入アクションを推奨しています。GCP の購入アクションは、将来のリリースで導入される予定です。
![]() |
[すべて表示(Show All)] をクリックすると、各割引の詳細を示すテーブルが表示されます。
テーブルは、割引ごとのプロパティ、初期費用、損益平衡期間を示します。損益分岐点は、月に四捨五入された、節約が初期費用を超える時間です。[コストの影響(Cost Impact)] 列は特定の割引を購入した場合に実現できる月々の節約を示します。
1 つ以上のチェックボックスを選択すると、合計数、先行コスト、および削減額が上部に表示されます。
![]() |
同じ設定、または異なる設定を使用して、計画を再度実行できます。再実行すると、現在の状態の市場に対してプラン シナリオが実行されるため、設定を変更していない場合でも、表示される結果が異なる可能性があります。
[Configuration] セクションの上部にあるツールバーを使用して、設定を変更します。

![]() |
■ アクション
この機能を使用して、計画内の仮想マシンに対する自動スケールアクションを有効化または無効化します。
■ RI 設定
「予約済みインスタンス設定」(286 ページ)を参照してください。
注:
[Plan] ページで計画の範囲を変更することはできません。別の範囲に設定する場合は、最初からやり直す必要があります。最初からやり直すには、ページの右上のセクションに移動し、[他のオプション(More option)] アイコン(
)をクリックして、[新しいプラン(New Plan)] を選択します。
プランを再実行する準備ができたら、ページの右上にある [再実行(Run Again)] をクリックします。
![]() |
クラウドへの移行計画は、オンプレミス VM からクラウドへの移行、またはあるクラウドプロバイダーから別のクラウドプロバイダーへの VM の移行をシミュレートします。この計画は、VM とそれらが使用するボリュームに最適なクラウドリソースを選択することにより、パフォーマンスとコストを最適化することに重点を置きます。コストをさらに最適化するために、プランでは、ワークロードをオンデマンドから割引価格に移行し、さらに割引を購入することを推奨できます。
この計画は、課金情報とクラウドプロバイダーと交渉した価格調整に基づいてコストを計算します。コストには、計算コスト、サービスコスト(IP サービスなど)、ライセンスコストが含まれます。また、プランは割引価格設定からメリットを得られる VM の割引購入も計算します。

注:
Workload Optimization Manager のインスタンスが一定期間動作しない場合、コストの計算に影響を与える場合があります。クラウドに移行する VM のコストを計算するために、Workload Optimization Manager は VM の履歴を考慮します。たとえば、VM が過去 21 日間のうち 16 日間安定している場合、Workload Optimization Manager は、その VM が割引を使用するように計画します。このようにして、計画は移行に最適なコストを計算します。ただし、仮に Workload Optimization Manager がいつも作動しない場合、履歴データに影響を与える場合があるため、プランは VM を安定している VM として認識しません。
考慮すべき点:
■ AWS には、大幅な割引を提供する EC2 スポットインスタンスが含まれています。AWS から Azure に移行する計画では、スポット インスタンスで実行される VM は移行されません。
■ 価格設定の影響をテストする方法として、このプラン タイプを使用して同じクラウドプロバイダー内で移行しないでください(たとえば、ある Azure サブスクリプションから別のサブスクリプションに VM を移動するなど)。このような計画の結果は信頼性が高くありません。
■ オンプレミス環境内の移行の場合は、[仮想マシン移行(Virtual Machine Migration)] プラン タイプを使用します。
■ 移行する前に、VM に接続されたオンプレミスボリュームのメトリック収集を有効にするデフォルト グローバル ポリシーの設定を有効にすることを検討してください。これにより、Workload Optimization Manager は、移行する VM とボリュームの配置をより正確に判断できます。詳細については、「 オンプレミス ボリュームの分析を有効化」(78 ページ)を参照してください。
計画結果は次のとおりです。
■ 予測コスト
■ 移行を実行し、コストとパフォーマンスを最適化するためのアクション
■ リソースの効率的な購入とアプリケーション パフォーマンスの確保を両立させる適切なクラウドインスタンス
■ ワークロードをオンデマンドから割引価格に移行することによるコスト上のメリット
■ 購入すべき割引
計画シナリオの設定に関する概要については、「計画シナリオの設定(263 ページ)」を参照してください。
![]() |
自動スケーリング グループを選択すると、Workload Optimization Manager は、VM のグループ移行ではなく、個別移行をシミュレートします。
請求先アカウント(AWS アカウントまたは Azure サブスクリプション)を選択します。

![]() |
リージョンを選択します。Workload Optimization Manager は、ターゲット クラウド アカウントからアクセスできるすべてのリージョンを表示します。

デフォルトでは、Workload Optimization Manager は、範囲指定された VM とそれらが使用するボリュームの配置を判断するときに、選択したリージョン内のすべてのインスタンスタイプを考慮します。ただし、特定のインスタンスタイプへの移行を制限するポリシーで制約を設定している場合があります。これらのポリシーの影響を受ける範囲内に VM とボリュームがある場合、Workload Optimization Manager は、ポリシーで定義されているインスタンス タイプのみを考慮します。
![]() |

クラウドでは、インスタンスには通常、VM でプロセスを実行するための OS プラットフォームが含まれます。VM をクラウドに移行する際、実行する OS を指定できます。元の VM と同じ OS を維持することも異なる OS をマッピングすることもできます。
■ OS コストを含む
Workload Optimization Manager は、移行済みワークロードの配置を計算するので、VM にすでに指定されている OS と同じ OS を提供するインスタンスのコストが含まれます。
■ [BYOL(Bring your own license)]
これは、[OS コストを含む(Include OS cost)] オプションと同じです。ただし、プランには、クラウド上での配置に対するコスト計算に OS ラインセンス コストは含まれません。
■ [Custom OS]
リストされている OS タイプごとに、移行した VM を選択した OS にマッピングします。OS タイプは次のとおりです。
– Linux:Linux のオープンソースのディストリビューション。移行のために、Workload Optimization Manager は、クラウド サービス プロバイダーが無料のプラットフォームとして用意している Linux プラットフォームを提供するインスタンスを選択します。これは、無料の OS ライセンスを前提としているため、常に BYOL であることに注意してください。
– RHEL(Red Hat Enterprise Linux)
– SLES(SUSE Linux Enterprise Server)
– Windows
RHEL、SLES または Windows に対して BYOL を有効に設定する場合、Workload Optimization Manager は OS ライセンスに対して支払いを行うことを前提とするため、プラン結果にはライセンスコストは含まれません。BYOL を無効に設定する場合、Workload Optimization Manager はサービスプロバイダーからライセンス コストを取得し、プラン結果にそのコストを含めます。
![]() |
[RI インベントリのプラン(Plan RI Inventory)] では、現在の範囲に対する割引がデフォルトで選択されています。変更を加えるには [編集(Edit)] をクリックします。
[RI 購入プロファイル(RI Purchase Profile)] では、リアルタイム分析用に設定した設定がデフォルトで選択されています。設定を変更して、それらがコストにどのように影響するかを確認できます。
■ 提供クラス
AWS 環境の場合、お使いの環境で通常使用する RI タイプに対応する提供クラスを選択します。

■ 用語
AWS 環境と Azure 環境の場合、割引のコントラクトの支払い期間を選択します。期間は、1 年間または 3 年間のいずれかです。通常は、長期間の支払い計画の方が 1 年あたりのコストが割安になります。
■ 支払い
AWS RI に対して希望する支払いオプションは次のとおりです。
– [All Upfront]:RI 期間の開始時に全額を支払います。
– [Partial Upfront]:この期間の開始時に一部を支払い、残りのコストは 1 時間あたりの料金で支払います。
– [No Upfron]:期間を通して、1 時間あたりの料金で RI の支払いを行います。
![]() |
■ リフト & シフト
リフト & シフトは、現在のリソース割り当てに一致するクラウドインスタンスに VM を移行します。
■ 最適化
Workload Optimization Manager は、プラン実行時に、コストとパフォーマンスを最適化する機会を探します。たとえば、VM リソースの使用状況の履歴を分析した後、オーバープロビジョニングされた VM を検出する場合があります。移行する場合このような VM を現在の配置と一致するインスタンスに移行する場合、必要以上の支出がかかる場合があります。最適化された移行のために、Workload Optimization Manager は、パフォーマンスを確保しながら、より安価なインスタンスに移行することを推奨し、その結果の節約を表示できます。さらに、最適化された移行のアクションを調べると、分析で使用された使用率の履歴データをプロットしたチャートが表示されます。
結果の概要
[結果の概要(Results Overview)] セクションには、次の情報が表示されます。
■ 未配置の VM
計画の範囲に移行できない VM が含まれている場合、結果には VM 数が記載された通知が含まれます。[詳細を表示(Show Details)] をクリックすると、VM のリストとそれらが配置されない理由を確認できます。

![]() |
プラン結果内のチャートでは、これらの VM はカウントされません。
Workload Optimization Manager は、未配置の VM に対して調整された CPU 値を表示します。これらの値は、分析で使用される実際の指標であり、ベンチマーク データを使用して計算されます。他の場所(キャパシティチャートや使用チャート)に表示される CPU 値は、ターゲットから取得された未調整の値です。
■ クラウドコストの比較チャート
![]() |
注:
Azure の場合、結果には移行された VM のライセンスコストは含まれません。
■ 仮想マシンのマッピングチャート
![]() |
■ ボリューム マッピング チャート
このチャートは、プランが推奨したインスタンス タイプの内訳を表示します。これには、必要なボリューム タイプの数も含まれます。

![]() |
[変更を表示(Show Changes)] をクリックすると、計画内の各ボリュームに関する詳細が記載されたテーブルを確認できます。このテーブルは、移行予定のボリュームを、Workload Optimization Manager が推奨するボリュームタイプにマップします。また、ボリュームタイプごとのプロパティと月額料金も表示されます。[アクション(Actions)] 列で [詳細(Details)] をクリックして、リフト & シフトと最適化されたアクションを比較します。
■ [Recommended RI Purchases] チャート
Workload Optimization Manager は、割引料金の対象となる VM の割合を増やし、オンデマンド コストを削減できるように、割引料金でインスタンス タイプを購入することを推奨できます。このチャートは、保留中の購入を示しています。購入のリストをダウンロードし、クラウドプロバイダーまたは担当者に送信して、購入プロセスを開始します。
注:
購入アクションは、関連する VM スケーリング アクションとともに実行する必要があります。現在のサイズで VM の割引を購入するには、VM 予約プランの購入 (299 ページ)を実行します。
現在、Workload Optimization Manager は、AWS および Azuru の購入アクションを推奨しています。GCP の購入アクションは、将来のリリースで導入される予定です。
![]() |
割引価格設定に適する候補の VM を特定するために、Workload Optimization Manager の分析は VM の履歴を検討します(デフォルトでは過去 21 日間)。検討の内容は次のとおりです。
– アクティビティ
VM の VCPU 使用率パーセンタイルが 20% 以上の場合、Workload Optimization Manager はそれをアクティブな VM と見なします。
– 安定性
過去 21 日中 16 日、VM の開始、停止またはサイズ変更アクションが実行されていない場合、Workload Optimization Manager は安定していると見なします。
現在の割引インベントリが VM をサポートできない場合、またはサポートすると望ましい適用範囲を超える場合、Workload Optimization Manager は追加の割引購入を推奨する場合があります。
[すべて表示(Show All)] をクリックすると、各割引の詳細を示すテーブルが表示されます。

テーブルは、割引ごとのプロパティ、初期費用、損益平衡期間を示します。損益分岐点は、月に四捨五入された、節約が初期費用を超える時間です。[コストの影響(Cost Impact)] 列は特定の割引を購入した場合に実現できる月々の節約を示します。
1 つ以上のチェックボックスを選択すると、合計数、先行コスト、および削減額が上部に表示されます。
[アクション(Actions)] 列で [詳細(Details)] をクリックして、リフト & シフトと最適化されたアクションを比較します。
注:
プランは、割引が常にオンデマンドの対応部分より安価であると想定します。常にそうであるとは限りません。オンデマンドで実行するよりも高価な割引インスタンス タイプに移行するように推奨するサービスプロバイダーからの課金情報の詳細がある場合があります。
![]() |
最適化された移行の場合、VM のアクションを展開すると、その VM の VCPU 使用率と VMem 使用率を追跡するチャートが表示されます。これらのチャートを使用すると、Workload Optimization Manager が、その VM に対して最も効率性の高いインスタンスとして分析し判断した使用率の傾向を簡単に確認できます。


これらのチャートの詳細については、「チャートの使用」(68 ページ)を参照してください。
Workload Optimization Manager は、移行プロセスの一環として、プランの結果と追加のプラン情報を Azure 移行ポータルにアップロードできます。この機能は、Azure リージョンへのオンプレミスの VM 移行をシミュレートするプランでのみ使用できます。
アップロードされる情報は次のとおりです。
■ OS 名やマシン名など、オンプレミス VM の基本情報
■ ターゲットの Azure リージョン、VM サイズ、およびストレージタイプ
注:
Azure 移行は、移行プランの一環として、OS ディスクの自動選択または Ultra Storage ディスク層の手動選択をサポートしていません。
■ 割引の推奨事項
■ OS ライセンスの推奨事項(プランで選択したライセンス オプションに基づく)
注:
Azure 移行ポータルには、Workload Optimization Manager など、サードパーティの移行アセスメントソリューションによって提供される標準化された情報が表示されます。Microsoft は、Workload Optimization Manager で固有情報の表示をサポートしない場合があります。
結果をアップロードする前に、次のタスクが完了していることを確認してください。
1. Azure 移行ポータルでプロジェクトを作成します。
2. Workload Optimization Manager を、移行アセスメントソリューションとしてプロジェクトに追加します。
3. Azure 移行ポータルで必要な権限を設定します。リソース EXPLORER を開き、次の動作を設定します。
■ Microsoft. Migrate/migrateprojects/read
■ Microsoft.Migrate/migrateprojects/solutions/read
■ Microsoft.Migrate/migrateprojects/solutions/getconfig/action
これらのタスクを完了する方法については、Azure のドキュメントを参照してください。
![]() |
1. [プラン(Plan)] ページの右上隅にある [アップロード(Upload)] をクリックします。
2. 次のことを指定します。
■ 移行プランのタイプ
「リフト & シフト」または「最適化」の結果のいずれかを移行することを選択します。

■ プラン先(移行プロジェクト)
Azure 移行プロジェクトのリストから選択します。これらは、プランで選択した Azure サブスクリプションに属するプロジェクトです。サブスクリプションのプロジェクトを作成していない場合は、[Azure 移行(Azure Migrate)] ポータルに移動して作成します。
警告:
既存の計画の結果を使用してプロジェクトにアップロードすると、結果は上書きされます。
同じ接続先を対象とした別のアップロードがすでに進行中の場合、アップロードは失敗します。
3. [送信(Submit)] をクリックします。
[プラン(Plan)] ページが更新され、アップロード ステータスが表示されます。定期的にページを更新して、次のことを確認します。
■ アップロードタスクが問題なく完了しているか
■ 個々のエンティティでアップロードの問題が発生していないか
4. アップロードが完了したら、Azure ポータルにログインし、計画の宛先として選択したプロジェクトに移動します。
これで、アップロードされた情報がプロジェクトに表示されます。プロジェクト用に特定された移行ツールを使用して、実際の移行を開始します。
注:
プランを再実行し、新しい結果をアップロードする場合は、アップロード手順を繰り返します。
同じ設定、または異なる設定を使用して、計画を再度実行できます。再実行すると、現在の状態の市場に対してプラン シナリオが実行されるため、設定を変更していない場合でも、表示される結果が異なる可能性があります。
[Configuration] セクションの上部にあるツールバーを使用して、設定を変更します。
注:
[Plan] ページで計画の範囲を変更することはできません。別の範囲に設定する場合は、最初からやり直す必要があります。最初からやり直すには、ページの右上のセクションに移動し、[他のオプション(More option)] アイコン(
)をクリックして、[新しいプラン(New Plan)] を選択します。
プランを再実行する準備ができたら、ページの右上にある [再実行(Run Again)] をクリックします。
![]() |

VM 予約の購入計画を実行して、クラウド VM のオンデマンドコストを大幅に削減できる割引購入の機会を確認します。Workload Optimization Manager は、購入を計算する際、選択した範囲のすべての購入オプションと、その範囲内の VM の使用状況データを評価します。その後、現在のコストと、計画の推奨事項の実行後に得られるコストを比較します。
現在、Workload Optimization Manager は、AWS および Azuru の購入アクションを推奨しています。GCP の購入アクションは、将来のリリースで導入される予定です。
計画シナリオの設定に関する概要については、「計画シナリオの設定(263 ページ)」を参照してください。
![]() |
範囲は次のとおりです。
■ Accounts
計画の範囲に AWS アカウントまたは Azure サブスクリプションを選択します。
■ Billing Families
課金情報ファミリの割引購入を含めます。プランは、課金情報ファミリのマスター アカウントを使用して、割引購入を計算します。
■ Cloud Providers
AWS または Azure 環境の購入機会を参照してください。
■ Regions
クラウドプロバイダーのリージョンの計画に焦点を当てます。

![]() |
プランが次の構成に基づいて割引を購入できるようにします。
■ プロファイル
リアルタイム分析用に設定した設定がデフォルトで選択されています。設定を変更して、それらがコストにどのように影響するかを確認できます。
– 提供クラス
AWS 環境の場合、お使いの環境で通常使用する RI タイプに対応する提供クラスを選択します。
– 用語
AWS 環境と Azure 環境の場合、割引のコントラクトの支払い期間を選択します。期間は、1 年間または 3 年間のいずれかです。通常は、長期間の支払い計画の方が 1 年あたりのコストが割安になります。
– 支払い
AWS RI に対して希望する支払いオプションは次のとおりです。
• [All Upfront]:RI 期間の開始時に全額を支払います。
• [一部前払い(Partial Upfront)]:期間開始時に一部を支払い、残りの費用を 1 時間あたりの料金で支払います。
• [No Upfron]:期間を通して、1 時間あたりの料金で RI の支払いを行います。
■ 仮想マシンの使用
プランが割引購入を計算するときに使用するタイムフレームを指定します。
■ 終了する仮想マシン
– アクティブな VM からのデータのみを使用する – VM を完全に終了する場合は、このオプションを選択します。
– アクティブおよび削除された VM のデータを使用する(CI/CD パイプラインをサポート):VM を定期的に展開および終了する CI/CD パイプラインからのデータを使用する場合は、このオプションを選択します。

割引インベントリ
プランの割引インベントリを選択します。デフォルトの選択肢を使用するか、範囲で利用可能な割引を使用できます。
![]() |
計画の結果には、次のチャートが含まれます。
■ クラウド費用比較
このチャートは、プランが推奨するすべてのアクションを実行した場合の、既存の割引適用範囲と使用率の変更を強調表示します。アクションには、適用範囲の拡大または割引料金での追加のインスタンス タイプの購入が含まれます。アクションが完了すると、クラウドプロバイダーは割引の割り当てを調整します。
– 分析では、割引価格を最大限に活用できるように、現在の割引適用範囲を増やす方法を評価します。
– このプランでは、コストをさらに削減するための購入アクションを推奨できます。この分析では、VM の使用状況と稼働時間の履歴を調べて、購入する必要のあるインスタンス タイプの数を導き出します。
オンデマンド計算コスト、割引計算コスト、合計コストなど、現在のコストとアクション後のコストを比較できます。購入アクションにより、割引計算コストが増加しますが、割引の適用範囲が広がるにつれて、オンデマンド計算コストを大幅に削減できます。最終的な結果は、総コストの削減です。
■ 仮想マシンのマッピング
このチャートは、計画に含まれる VM のインスタンスタイプを示します。

![]() |
[変更を表示(Show Changes)] をクリックすると、割引適用範囲が変更された各 VM の詳細を表示できます。このテーブルは、VM をインスタンス タイプにマッピングし、割引の適用範囲の変更がオンデマンド コストをどのように削減できるかを示しています。
■ 割引インベントリ
![]() |
■ 推奨 RI 購入
![]() |
[すべて表示(Show All)] をクリックすると、各割引の詳細を示すテーブルが表示されます。

テーブルは、割引ごとのプロパティ、初期費用、損益平衡期間を示します。損益分岐点は、月に四捨五入された、節約が初期費用を超える時間です。[コストの影響(Cost Impact)] 列は特定の割引を購入した場合に実現できる月々の節約を示します。
1 つ以上のチェックボックスを選択すると、合計数、先行コスト、および削減額が上部に表示されます。
![]() |
同じ設定、または異なる設定を使用して、計画を再度実行できます。再実行すると、現在の状態の市場に対してプラン シナリオが実行されるため、設定を変更していない場合でも、表示される結果が異なる可能性があります。
[Configuration] セクションの上部にあるツールバーを使用して、設定を変更します。
■ RI 設定
購入設定を更新して、結果にどのように影響するかを確認してください。たとえば、より長いタイムフレームを構成すると、計画の分析に追加の VM 使用状況データを含めることができます。詳細については、「RI 購入」(301 ページ)を参照してください。
■ 割引インベントリ
デフォルトの選択肢を使用するか、範囲で利用可能な割引を使用します。
注:
[Plan] ページで計画の範囲を変更することはできません。別の範囲に設定する場合は、最初からやり直す必要があります。最初からやり直すには、ページの右上のセクションに移動し、[他のオプション(More option)] アイコン(
)をクリックして、[新しいプラン(New Plan)] を選択します。
計画を再実行する準備ができたら、ページの右上にある [Run Again] をクリックします。

![]() |
[圧力緩和(Alleviate Pressure)] プランを使用して、負荷のかかるクラスタまたはホットクラスタから、より多くのヘッドルームを有するクラスタへワークロードを移行する方法を確認します。この計画は、ホットクラスタのリスクを軽減するために必要な最小限の変更を示しています。
計画の結果は次のとおりです。
■ ホットクラスタからコールドクラスタにワークロードを移行するためのアクションを示します
■ クラスタの現在の状態と最適化された状態を比較します
■ ホットクラスタとコールドクラスタの両方に対して、結果として得られるヘッドルームを示します
■ 両方のクラスタについて、時間の経過に伴うワークロードからインベントリへの傾向を示します
[Alleviate Pressure] 計画は、クラスタ内のヘッドルームを利用します。ヘッドルームは、CPU、メモリ、およびストレージに対して、クラスタがサポートできる VM の数です。
クラスタ容量とヘッドルームを計算するために、Workload Optimization Manager は、現在の環境の条件を考慮する夜間計画を実行します。この計画では、経済スケジューリングエンジンを使用して、クラスタ向けの最適なワークロードの分散を特定します。より望ましいワークロードの分散が行われるようになるという前提で、特定のクラスタ内の他のホストに現在の VM を移動することができます。計画の結果として、クラスタがサポートできる VM の数が計算されます。
VM のヘッドルームを計算するために、計画ではクラスタへの VM の追加をシミュレートします。このプランでは、特定の VM テンプレートに基づいて、これらの VM の特定のキャパシティを想定しています。このため、ヘッドルームに与えられた VM の数は、その VM テンプレートに基づく近似値となります。
これらの計画で使用するテンプレートを指定するため、クラスタごとに夜間計画を設定できます。詳細については、 「夜間プランの設定」(318 ページ)を参照してください

注:
この計画を実行するには、特定の制約を無視する必要があります。計画ではクラスタの制約が無視され、ホットクラスタからコールドクラスタへのワークロードの移行が可能になります。また、ネットワークの制約、インポートされた DRS ポリシー、および通常は有効になる Workload Optimization Manager も無視します。
計画シナリオの設定に関する概要については、「計画シナリオの設定(263 ページ)」を参照してください。
![]() |
![]() |
プランの実行後に、結果を表示して、ホット クラスタからワークロードを移行したことで環境に与える影響を確認できます。

![]() |
結果には、次のチャートが含まれます。
■ Plan アクション
ホットクラスタの圧力を軽減するためのアクションリストが表示されます。通常は、ホットクラスタからコールドクラスタにワークロードを移動するアクションが表示されます。一部の VM がオーバープロビジョニングされている場合は、そのワークロードのキャパシティを減らすためのアクションが表示されることがあります。
■ ホスト最適化の改善
このチャートは、計画アクションの実行後に、ホットクラスタの現在の状態とその状態を比較します。計画の実行前と後について、クラスタのホストのリソース使用率を示します。
■ ヘッドルーム
これらのチャートを使用すると、ホットクラスタとコールドクラスタ間のヘッドルームを比較できます。
■ 仮想マシンとホストおよびストレージの比較
このチャートは、オンプレミス環境内の仮想マシン、ホスト、およびストレージの合計数を示し、時間の経過とともにデータを追跡します。チャート情報は、履歴および予測される需要に基づいてキャパシティと使用率を把握し、判断するのに役立ちます。
同じ設定、または異なる設定を使用して、計画を再度実行できます。再実行すると、現在の状態の市場に対してプラン シナリオが実行されるため、設定を変更していない場合でも、表示される結果が異なる可能性があります。
[Configuration] セクションの上部にあるツールバーを使用して、設定を変更します。

![]() |
表示されるツールバー項目は、カスタム計画のツールバー項目と同様です。詳細については、「カスタム プランの構成」( 308 ページ)を参照してください。
注:
[Plan] ページで計画の範囲を変更することはできません。別の範囲に設定する場合は、最初からやり直す必要があります。最初からやり直すには、ページの右上のセクションに移動し、[他のオプション(More option)] アイコン(
)をクリックして、[新しいプラン(New Plan)] を選択します。
プランを再実行する準備ができたら、ページの右上にある [再実行(Run Again)] をクリックします。
![]() |
カスタムシナリオを作成する場合は、最初のステップで計画範囲を指定し、計画ウィザードをスキップして、計画パラメータの設定に進みます。プランに名前を付けたり、ワークロードの需要とリソースの供給を変更したり、 プラン市場へのその他の変更を指定したりすることができます。
計画シナリオの設定に関する概要については、「計画シナリオの設定(263 ページ)」を参照してください。
計画の範囲を指定し、ページの下部にある [Configure plan ] をクリックします。

![]() |
![]() |
![]() |
コピーするエンティティまたはテンプレートを選択します。これは、Workload Optimization Manager が計画に追加する新しいエンティティについて記述しています。たとえば、クラスタに新しい VM を追加する計画を実行できます。テンプレートからコピーすると、プランにより、所定のテンプレートに指定したリソース割り当てに一致する新しい VM が追加されます。
■ オプション 1:エンティティからコピーする

![]() |
■ オプション 2:テンプレートからコピーする
満足できる既存のテンプレートがない場合は、[New Template] をクリックしてテンプレートを作成します。
![]() |
注:
Workload Optimization Manager は、作成した新しいテンプレートを [テンプレート カタログ(Template Catalog)] ページ([設定(Settings)] > [テンプレート(Templates)])に自動的に追加します。
コンテナまたはコンテナ ポッドに対してテンプレートを使用することはできません。
特定のプロパティ(名前、CPU の数など)を含むエンティティまたはテンプレートを表示するには、[Filter] オプションを使用します。これにより、長いリストを簡単にソートすることができます。
追加するコピーの数
エンティティまたはテンプレートを選択すると、設定の概要にエントリとして表示されます。その後、追加するコピーの数を設定できます。

![]() |
![]() |
仮想マシンの交換は、計画市場の VM のプロパティを変更する手段です。ワークロードを置き換える場合は、変更する VM を 1 つ以上選択してから、その場所で使用するテンプレートを選択します。変更された VM のリストが、設定の概要に表示されます。必要に応じて、概要から個々のエントリを削除できます。
ホストまたはストレージの交換は、ハードウェアのアップグレードを計画する手段です。たとえば、ホストまたはデータストアをより強力なテンプレートに置き換えると、計画によって、使用できるホストまたはデータストアの数が少なくなり、それらのエンティティのワークロードに対して最適な配置が示される場合があります。最初に、置き換えるエンティティを選択し、[REPLACE] をクリックすると、エンティティと置き換えるテンプレートを選択できます。交換する一連のエンティティに対して 1 つのテンプレートのみ選択することができます。複数のテンプレートを使用すると、同じ計画内で異なる置き換えを設定できます。
![]() |
仮想マシンを削除することで、使用する別のワークロードのリソースが解放されます。
ホストまたはストレージを削除すると、ワークロードのコンピューティングリソースやストレージ リソースが減少します。環境をオーバープロビジョニングしていると思われる場合は、プランを実行して、ホストの数やストレージの数を減らしても、同じワークロードをサポートできるかどうか確認することができます。

![]() |
計画に含まれるエンティティに対してアクションを有効または無効に設定した場合の影響を確認します。たとえば、多くのワークロードを計画しているものの、ハードウェアを追加しないことがわかっている場合は、計画のホストのプロビジョニングを無効にします。結果には、環境が追加のワークロードをサポートできるかどうかが示されます。
![]() |
デフォルトでは、VM は、ホストが属するクラスタ、ネットワークグループ、データセンター、またはストレージグループに制限されます。これらの境界を無視するように選択できます。
たとえば、デフォルトでは、計画は VM を現在のクラスタ外の物理ホストに移動することを考慮していません。プラン内の VM のクラスタの制約を無効にすると、プランの範囲内の別の物理マシンでこれらの VM をホストした結果を評価できます。VM を別のクラスタに移動したことで最適な結果が得られる場合、計画により、その結果が示されます。
注:
ホストを計画に追加し、ホストテンプレートを使用する場合は、[Ignore Constraints] をオンにする必要があります。
![]() |
これらの設定を使用して、既存のポリシーを有効または無効にすることができます。または、この計画シナリオに対してのみ適用する新しいポリシーを作成することもできます。配置ポリシーの作成については、「配置ポリシー」(71 ページ)を参照してください。

![]() |
ホストの最大使用率レベルでは、特定の計画で使用可能にする物理リソースの割合を指定します。デフォルトでは、ホストの使用率は 100% に設定されています。特定の計画について、使用率を低い値に設定できます。たとえば、計画内の一部のホストに対して、高可用性を 25% としてシミュレートするとします。この場合、これらのホストを選択し、使用率レベルを 75% に設定できます。
ストレージの最大使用率レベルでは、特定の計画で使用可能にする物理リソースの割合を指定します。デフォルトでは、ストレージの使用率は 100% に設定されています。特定の計画について、使用率を低い値に設定できます。次の例を参考にしてください。VM の 2 つのクラスタで均等に共有する 1 つのデータストアがあるとします。また、これらのクラスタの 1 つに対してプランを作成しているとします。この場合、データストアを 50% の使用率に設定することができます。これにより、このストレージを使用するもう 1 つのクラスタのストレージ リソースを節約することができます。
![]() |
デフォルトでは、計画は環境の現在の状態に対して実行されます。エンティティを追加または削除するプランを設定するか、またはプランの計算に反映させることができます。ただし、使用率のメトリックは、計画の現在の状態に基づいています。同じ計画を複数回実行すると、実行するたびにインベントリの新しいビューから開始されます。
スナップショットのリストから選択すると、以前の期間の使用率の統計情報を計画にロードできます。これを使用すれば、過去に発生した使用率に対して計画を実行することができます。たとえば、冬期休暇の前月におけるピーク使用率の期間を想定するとします。冬期休暇のピークをより適切に処理できる新しいキャパシティを追加することを計画します。基準には、休暇前のピークで確認した使用率を設定します。

望ましい状態(Desired State)は、ワークロードのパフォーマンスを保証する環境の条件であり、リソースをできるだけ効率的に利用することで、インフラストラクチャをオーバープロビジョニングすることがなくなります。Workload Optimization Manager はデフォルトを使用
![]() |
望ましい状態は、環境で実現できる、最も最適な条件を含む n 次元の球体と考えることができます。この球体の複数次元が環境内のリソースメトリックによって定義されます。メトリックの寸法には、VMem、ストレージ、CPU などがあります。環境内のエンティティのメトリックは任意の値にすることができますが、望ましい状態(この n 次元の球体)はメトリック値のサブセットであり、可能な限り効率的なリソースの使用率を実現するとともに、最適なパフォーマンスを保証します。
望ましい状態の設定では、この球体をパフォーマンス(多くのインフラストラクチャでワークロードの需要に対応)、または効率性(少ないインフラストラクチャの投資でワークロードの需要に対応)の中心に置いています。また、この設定では、球体の直径を調整して、望ましい状態をカバーできる中央からの偏差の範囲を決定します。大きな直径を指定すると、Workload Optimization Manager では、ホスティングデバイス間でワークロードを分散する方法のバリエーションが増えます。
詳細については、「望ましい状態」(13 ページ)を参照してください。
計画が実行された後、結果を参照して、構成した計画設定が環境にどのように影響するかを確認できます。

![]() |
結果には、次のチャートが含まれます。
■ 計画サマリーチャート
このチャートは、計画を実行した後に得られるリソースと現在のリソースを比較します。
注:
状況によっては、このチャートは、一時停止された VM やフェールオーバー状態のホストなど、リアルタイム市場の「参加していない」エンティティをカウントしない場合があります。一方、次のチャートでは、リアルタイム市場のすべてのエンティティが状態に関係なくカウントされます。
– [Scope Preview] チャート(計画の実行前を表示)
– [Optimized Improvements and Comparison] チャート
計画の範囲に配置できない VM が含まれている場合、結果には VM の数を示す通知が含まれます。[詳細を表示(Show Details)] をクリックすると、VM のリストとそれらが配置されない理由を確認できます。
チャートの下部にある [Show all] をクリックすると、削減または投資コストが表示されます。また、チャートを CSV ファイルとしてダウンロードすることもできます。
■ 計画アクションチャート
このチャートには、計画の結果を得るために実行する必要があるアクションの概要が示されます。たとえば、圧力緩和計画を実行すると、ワークロードをホット クラスタからコールド クラスタに移動するアクションが表示されます。一部の VM がオーバープロビジョニングされている場合は、そのワークロードのキャパシティを減らすためのアクションが表示されることがあります。
テキストチャートは、アクションタイプ (54 ページ)別にアクションをグループ化します。リストチャートには、アクション(45 ページ)の一部のリストが表示されます。

![]() |
アクション詳細の確認および CSV ファイルとしてアクションのリストをダウンロードする場合は、次の手順を実行します。
– テキストチャートでアクションタイプをクリックするか、リストチャートで各アクションをクリックします。
– チャートの下部にある [すべて表示(Show All)] をクリックします。
■ ホスト、ストレージ、仮想マシンの最適化された改善チャート
![]() |
– これらのチャートの多くは、表示されるコモディティを変更できます。これを実行するには、チャートの右上のセクションにある [その他のオプション(More options)] アイコン(
)をクリックし、[編集(Edit)] を選択します。表示される新しい画面で、[コモディティ(Commodity)] セクションに移動し、コモディティを追加または削除します。
デフォルトのコモディティをリストアするには、ページの右上のセクションにある [ビューをリセット(Reset view)] オプションを使用します。
– チャートの下部にある [すべて表示(Show all)] をクリックすると、エンティティ別の現在のチャート データの内訳(たとえば、各ホストの CPU、メモリ、IO スループットの使用率)を表示したり、CSV ファイルとしてチャートをダウンロードできます。
■ ホスト、ストレージ、および仮想マシンの比較チャート
比較チャートは、プラン アクション チャートにリストされているアクションを実行した場合に、プラン内の各エンティティの特定のコモディティ(メモリや CPU など)の使用率がどのように変化するかを示します。

![]() |
– チャートに表示されるコモディティを変更するには、チャートの右上のセクションに移動して、コモディティのリストから選択します。
デフォルトのコモディティに戻すには、ページの右上のセクションに移動し、[他のオプション(More options)] アイコン(
)をクリックして、[ビューのリセット(Reset view)] を選択します。
– チャートの下部にある [すべて表示(Show all)] をクリックすると、エンティティ別の現在のチャート データの内訳(たとえば、各仮想マシンの仮想メモリの使用率)を表示したり、 CSV ファイルとしてチャートをダウンロードできます。
注:
ストレージデバイスの比較チャートで、ビューを [ストレージごとの VM(VM Per Storage)] に設定して [すべて表示(Show all)] をクリックすると、VM の合計数が計画サマリチャートの数と一致しないことがあります。これは、を使用するプランに VM がある場合に発生します。複数のストレージ デバイスを使用するストレージ デバイスの比較チャートでは、使用するストレージ デバイスの数に応じて、これらの VM を複数回カウントします。一方、プラン サマリ チャートは、VM の実際の数を表示します。
同じ設定、または異なる設定を使用して、計画を再度実行できます。再実行すると、現在の状態の市場に対してプラン シナリオが実行されるため、設定を変更していない場合でも、表示される結果が異なる可能性があります。
![]() |
設定の詳細については、「カスタム プランの構成」(308 ページ)を参照してください。
注:
[Plan] ページで計画の範囲を変更することはできません。別の範囲に設定する場合は、最初からやり直す必要があります。最初からやり直すには、ページの右上のセクションに移動し、[他のオプション(More option)] アイコン(
)をクリックして、[新しいプラン(New Plan)] を選択します。
計画を再実行する準備ができたら、ページの右上にある [Run Again] をクリックします。

![]() |
Workload Optimization Manager は、夜間計画を実行して、オンプレミス環境のクラスタのヘッドルームを計算します。各クラスタ プランでは、計算で使用する VM テンプレートを設定できます。
クラスタのヘッドルームの表示については、「クラスタのヘッドルームの表示(45 ページ)」を参照してください。
クラスタ容量とヘッドルームを計算するために、Workload Optimization Manager は、現在の環境の条件を考慮する夜間計画を実行します。この計画では、経済スケジューリングエンジンを使用して、クラスタ向けの最適なワークロードの分散を特定します。より望ましいワークロードの分散が行われるようになるという前提で、特定のクラスタ内の他のホストに現在の VM を移動することができます。計画の結果として、クラスタがサポートできる VM の数が計算されます。
VM のヘッドルームを計算するために、計画ではクラスタへの VM の追加をシミュレートします。このプランでは、特定の VM テンプレートに基づいて、これらの VM の特定のキャパシティを想定しています。このため、ヘッドルームに与えられた VM の数は、その VM テンプレートに基づく近似値となります。
夜間の計画に使用するテンプレートは、次のように設定します。
1.
![]() |
これにより、すべての夜間計画のリストが表示されます。Workload Optimization Manager により、クラスタごとの夜間の計画が作成されます。
2. 設定する計画をクリックします。

使用可能なすべてのテンプレートを一覧表示するフライアウトが表示されます。
3. 計画に必要なテンプレートを選択します。
テンプレートを選択し、[選択(Select)] をクリックします。

[ワークロード配置(Workload Placement)] ページで、予約を設定して、将来の VM の展開に必要なリソースを保存できます。Workload Optimization Manager は、これらの VM の最適な配置を計算し、必要なホストとストレージリソースを予約します。
VM を予約するには、VM テンプレートを選択し、配置の制約を指定し、予約するインスタンスの数を設定してから、現在予約するか将来予約するかを指定する必要があります。予約済み VM はまだ存在しないため、リアルタイムマーケットには参加しません。
VM テンプレートは、予約済み VM ごとに次のようなリソース要件を指定します。
■ 各 VM に割り当てられたコンピューティングリソースとストレージリソース
■ 消費要素。これは、予約された VM が使用する、割り当てられた CPU、メモリ、またはストレージの割合です。
これらのテンプレートの詳細については、「 VM テンプレート設定」(381 ページ)を参照してください。
予約する VM の最適な配置を判断するために、Workload Optimization Manager は、夜間に実行されるヘッドルーム プランで最後に生成されたデータを使用してプランを実行します。
注:
ターゲットの追加またはポリシーの変更によって環境を変更した場合は、影響を受ける範囲のヘッドルーム計画が次に実行されるまで待ってから、予約を作成してください。
配置を決定する際、Workload Optimization Manager は次のことを考慮します。
■ 予約に設定された配置制約
■ 需要キャパシティ
Workload Optimization Manager は、VM テンプレートで設定されたリソース割り当てと消費要素に基づいて需要を計算します。たとえば、3 GB の仮想メモリと 50% の消費要素を割り当てるテンプレートから予約済み VM を作成する場合、Workload Optimization Manager は予約に対して 1.5 GB の需要キャパシティを計算します。
■ オーバープロビジョニングされたキャパシティ
予約済み VM の場合、これは VM テンプレートで設定されたリソース割り当てに対応します。前の例から続けると、Workload Optimization Manager は、3 GB の仮想メモリを割り当てるテンプレートから作成された予約済み VM に対して、3 GB のオーバープロビジョニングされたキャパシティを想定しています。
プロバイダー(ホストおよびストレージ)の場合、Workload Optimization Manager は、オーバープロビジョニングされたキャパシティを計算します。デフォルトのオーバープロビジョニングされたキャパシティは、ホストのメモリと CPU が 1000%、ストレージが 200% です。512 GB のメモリを搭載したホストには、5 TB(5120 GB)のオーバープロビジョニングされたキャパシティがあります。

プロバイダーは、予約を行うために十分な需要とオーバープロビジョニングされたキャパシティを持っている必要があります。Workload Optimization Manager は、クラスタ、ホスト、およびストレージ リソースの現在および過去の使用状況を分析して、オンプレミス環境に展開されたときに VM の実行可能なプロバイダーを特定します。このようにして、Workload Optimization Manager は、VM の展開後に輻輳の問題を回避できます。
注:
Workload Optimization Manager は、使用状況の履歴データをデータベースに保持するため、市場分析が再開されたときに引き続き正確に配置を計算できます。
最初の配置の試行は、成功するか失敗します。
■ 初期配置に成功した場合
最初の配置の試行が成功すると、Workload Optimization Manager は予約済み VM をインベントリに追加します。
前の例では、1.5 GB の需要キャパシティと 3 GB のオーバープロビジョニングされたキャパシティが必要な予約済み VM を、512 GB のメモリ(5 TB のオーバープロビジョニングされたキャパシティ)を備えたホストに配置できます。
実際の VM と予約済みの VM は、プロバイダーで同じリソースを共有することに注意してください。つまり、実際の VM からの需要が変化すると、プロバイダーのキャパシティが変化します。Workload Optimization Manager は、1 日に 1 回環境をポーリングして、プロバイダーのキャパシティの変化を識別します。次に、予約済み VM を同じクラスタ内に引き続き配置できるかどうかを評価し、最新の配置ステータスを表示します。
たとえば、予約済み VM のホストがポーリング時に輻輳している場合、Workload Optimization Manager は、十分なキャパシティ量を持つクラスタ内の別のホストに VM を移動する判断をする場合があります。この場合、配置ステータスは同じままです(予約済み(Reserved))。その時点で VM を展開することにした場合は、新しいホストに展開する必要があります。一方、クラスタに適切なホストがなくなった場合、配置は失敗し、ステータスは [配置失敗(Placement Failed)] に変わります。その時点で VM を展開すると、輻輳が発生します。Workload Optimization Manager は、予約の実行を再試行しません。
■ 初期配置に失敗した場合
初期配置の試行に失敗した場合(たとえば、すべてのプロバイダーで過去に輻輳が発生した場合)、Workload Optimization Manager は配置が失敗したことを示し、予約の実行を再試行しません。
[ワークロード配置(Workload Placement)] ページから現在または将来の予約を作成できます。
■ 現在の予約
Workload Optimization Manager は、配置をすぐに計算し、配置が成功すると、予約された VM をインベントリに追加します。
この予約は、24 時間、または削除するまで有効です。
■ 将来の予約
将来の一定期間の予約を設定します。
Workload Optimization Manager は、現時点で配置を計算しません。将来の予約により定義が保存され、Workload Optimization Manager は、予約開始日時点の配置を計算します。
この予約は、設定した期間、または削除するまで有効です。
![]() |
現在有効な予約の確認および新規予約を作成するには、[ナビゲーション(Navigation)] メニューにある [配置(PLACE)] ボタンをクリックします。

![]() |
予約は、予想されるワークロードのためにリソースを確保します。予約が [予約済み(RESERVED)] ステータスである限り、Workload Optimization Manager は、継続的に予約済み VM の配置を計算します。
予約を作成するには:
1.
![]() |
2. 新しい予約を作成します。
![]()
[ワークロードの配置(Workload Placement)] ページで、[予約の作成(CREATE RESERVATION)] をクリックします。
Workload Optimization Manager には、テンプレートのリストが表示されます。必要なテンプレートを選択し、[次へ:制約(NEXT: CONSTRAINTS)] をクリックします。
3. オプションで、配置制約を指定します。
[制約(Constraints)] セクションで、予約に適用する制約を選択します。
制約はオプションですが、これらの制約は、Workload Optimization Manager が選択した特定の場所で、選択したテンプレートが有効であることを確認する方法であることに注意してください。
選択できる制約は次のとおりです。
■ 対象範囲
予約を制限するデータセンターまたはホストクラスタを選択します。
■ 配置ポリシー
このリストでは、Workload Optimization Manager セグメントとして作成されたすべての配置ポリシーが表示されます。予約が優先される配置ポリシーを選択します。
■ ネットワーク
Workload Optimization Manager は、環境内のさまざまなネットワークを検出します。この制約を使用して、ワークロードの配置を選択したネットワークに制限します。

制約の設定が完了したら[次へ:予約設定(NEXT: RESERVATION SETTINGS)] をクリックします。
4. 予約設定を行い、予約を作成します。
予約を確定するには、次の設定を行います。
■ 予約名
予約の名前。現在のすべての予約には一意の名前を使用する必要があります。この名前は、環境内のリソースを予約するために Workload Optimization Manager が作成する予約 VM の名前も決定します。たとえば、MyReservation という名前を付けたとします。3 つの VM を予約すると、Workload Optimization Manager は MyReservation_0、MyReservation_1、および MyReservation_2 という名前の 3 つの予約 VM を作成します。
■ VIRTUL MACHINES COUNT
予約する VM の数。
注:
1 つの予約に最大 100 の VM を含めることができます。
■ 予約日
予約を有効にする期間。次のいずれかになります。
– 今すぐ予約
これを使用すると、今日展開するワークロードの理想的な配置を計算できます。[予約を作成(CREATE RESERVATION)] をクリックすると、Workload Optimization Manager は、すぐに予約の計画を開始します。予約は 24 時間有効です。
24 時間後、Workload Optimization Manager は予約を削除します。
– 将来の予約
これにより、指定した日付範囲で予約が実行されます。Workload Optimization Manager は、[開始日(START DATE)] に設定した日付に予約の計画を開始します。[終了日(END DATE)] は、予約がいつ無効になるかを決定します。指定した終了日に、Workload Optimization Manager は予約を削除します。
予約の設定が終わったら、[予約を作成(CREATE RESERVATION)] をクリックします。Workload Optimization Manager は、新しい予約を [ワークロード配置(Workload Placement)] ページに表示します。予約の設定と環境に応じて、予約は次のいずれかの状態になります。
■ 未履行(UNFULFILLED)
予約リクエストはキューにあり、進行中の予約リクエストが完了するのを待っています。
■ 進行中(INPROGRESS)
Workload Optimization Manager は、予約ワークロードの配置を計画しています。
■ 開始予定(FUTURE)
Workload Optimization Manager は、予約の計画を開始する前に開始日がくるのを待っています。
■ 予約済み(RESERVED)
Workload Optimization Manager は予約を計画し、予約内のすべての VM のプロバイダーを見つけました。環境が変化すると、Workload Optimization Manager は引き続き予約 VM の配置を計算します。すべての VM を配置できないことが判明した場合は、予約を [配置失敗(PLACEMENT FAILED)] に変更します。
■ 配置失敗
Workload Optimization Manager は、すべての予約 VM を配置することはできません。環境が変化すると、Workload Optimization Manager は引き続き VM の配置を計算します。すべての VM を配置できることが判明した場合は、予約を [予約済み(RESERVED)] に変更します。
■ 無効(INVALID)
予約 VM の配置計画中にエラーが発生した状態です。
注:
[ワークロード配置(Workload Placement)] ページを開くたびに、予約のリストが更新されます。予約状態の変更を確認するには、ページから離れて、もう一度戻ってください。

![]() |
[配置(PLACE)] ページには、予約の現在のリストが表示されます。リスト内のアイテムを展開して詳細を表示したり、クリックして完全な詳細を表示したりできます。アイテムを選択して削除することもできます。これにより、予約または展開がキャンセルされます。
[予約済み(RESERVED)] ステータスのエンティティの場合、エンティティ名をクリックすると、[予約設定(Reservation Settings)] フライアウトが開きます。
予約を削除するには、リストで削除する予約を選択して、[削除(DELETE)] アイコンをクリックします。
プロバイダーエンティティ、または予約済み VM をホストしているデータセンターの詳細を表示するには、そのエンティティ名をクリックします。
リソースを予約する際に、実際の VM を環境に展開するためにリソースを使用できることがわかります。これらの VM を展開するには、次のことを行う必要があります。
1. 予約によって計算された配置をメモします。
[ワークロードの配置(Workload Placement)] ページで予約エントリを展開し、VM にリソースを提供するホストとストレージをメモします。
2. 予約を削除します。
予約済み VM を展開する前に、予約を削除する必要があります。これにより、Workload Optimization Manager 市場が解放され、展開しようとしている VM の配置を管理できるようになります。
注:
ユーザー インターフェースまたは API から予約を削除すると、Workload Optimization Manager は予約を削除対象としてマークするだけで、48 時間待ってから完全に削除します。を使用して、予約を完全に削除できます。特定の予約への [削除(DELETE)] 呼び出しが伴う、API の reservation_force_delete パラメータ。タイミング(When) reservation_force_delete = true の場合、システムは予約の状態に関係なく、予約を完全に削除します。
3. 実際の VM を展開します。
ハイパーバイザのユーザーインターフェイスで、メモしたホストとストレージに VM を展開します。完了すると、Workload Optimization Manager は、環境の他の部分を管理するのと同じように配置を管理します。

![]() |
ダッシュボードでは、環境の正常性についてさまざまな側面に焦点を当てたビューを提供します。一目で、サービスパフォーマンスの正常性、時間の経過に伴うワークロードの改善、実行されたアクションとリスク回避、コストの削減に関する洞察を得ることができます。クラウド環境の場合、割引の使用率、潜在的な節減効果、必要な投資、特定のクラウドアカウントのコストやパフォーマンスを確認できます。
[ダッシュボード(Dashboards)] ページには、利用可能なすべてのダッシュボードが表示され、これには、組み込みダッシュボードおよび自分のアカウントがアクセスできるカスタム ダッシュボードが含まれます。ダッシュボードを表示するには、リストで名前をクリックします。
[Dashboard] ページでは、独自のカスタムダッシュボードを作成することも可能です。
注:
表を表示するチャートで、表に 500 を超えるセルが含まれている場合、ユーザーインターフェイスはチャートを PDF としてエクスポートするオプションを無効にします。チャートを CSV ファイルとしてエクスポートして、スプレッドシートにロードすることは可能です。

組み込みダッシュボードは、環境のスコアカードです。これは、パフォーマンス、コストおよびコンプライアンスがどの程度向上しているかを示し、実現可能なさらなる改善の機会を明らかにします。
Workload Optimization Manager は、これらのダッシュボードが配置されます。
■ オンプレミスのエグゼクティブ ダッシュボード
■ クラウドのエグゼクティブ ダッシュボード
■ コンテナ プラットフォーム ダッシュボード
注:
Workload Optimization Manager には、デフォルト設定のダッシュボードがあります。ダッシュボードを編集するには、管理者ユーザーアカウントを使用してログインする必要があります。管理者ユーザーアカウントでログインしているユーザーは、チャートウィジェットを追加または削除したり、ウィジェットの範囲を変更したりできます。ダッシュボードの編集の詳細については、「カスタム ダッシュボードの作成と編集」(329 ページ)を参照してください。
![]() |
オンプレミスのエグゼクティブダッシュボードには、オンプレミス インフラストラクチャのパフォーマンス、容量、およびコンプライアンスが包括的に表示されます。これには、以下に関するインサイトが含まれます。
■ アクション履歴
– [On-Prem Environment] チャートウィジェットには、Workload Optimization Manager が管理および制御しているオンプレミス環境の概要が表示されます。チャートには Workload Optimization Manager が検出したワークロードとインフラストラクチャが表示されます。
– [ワークロード改善(Workload Improvements)] チャート ウィジェットは、Workload Optimization Manager のワークロード自動化の導入を増やしたことで、ワークロードに関連する効率性、パフォーマンス、およびポリシーのリスクがどの程度消えたかを示します。このチャートは、アクションの実行が増加したり減少したりしながら、時間の経過に伴って環境が望ましい状態を実現し維持する中で、ワークロードがどの程度増加したかを追跡します。

– [すべてのアクション(All Actions)] チャート ウィジェットは、Workload Optimization Manager が生成したアクションの数と、Workload Optimization Manager が実行したアクションの数を表示します。これにより、過去に実施されなかった改善の機会がどこにあるのか、そして現在実現可能なものは何かを把握することができます。
■ 機会
– [Workload by Performance] 、[Workload by Compliance] 、[Workload by Efficiency] のチャートウィジェットは、現在の環境におけるリスクと各リスクの分類を表示することで、ワークロードの正常性を示します。チャートで [アクションを表示(Show Action)] をクリックすると、ワークロードのリスクを解決するために実行する必要がある未処理のアクションをすべて表示できます。
– [必要な投資(Necessary Investments)] と [潜在的な節約(Potential Savings)] のチャート ウィジェットは、パフォーマンス、効率性、コンプライアンスを向上させる現在のアクションが、コストにどのような影響を与えるかをまとめたものです。
■ 現在の状態
– このチャートは、オンプレミス環境の上位のクラスタを、CPU、メモリ、およびストレージキャパシティまたは使用率別に示します。デフォルトビューでは、CPU ヘッドルーム(使用可能なキャパシティ)ごとに上位のクラスタがチャートに表示されます。また、クラスタ リソースが枯渇するまでの時間も表示されます。これは、たとえば、追加のハードウェアを購入する必要がある場合など、将来の計画に役立ちます。
– [仮想マシン vs ホストとストレージ(Virtual Machines vs Hosts and Storage)]、および [仮想マシン vs ホストとストレージ(密度)(Virtual Machines vs Hosts and Storage -Density)] のチャート ウィジェットでは、オンプレミス環境で全体的な密度がどのように改善されたかを示しています。ホストまたはストレージあたりの VM 数が多いということは、ワークロードが密集していることを意味します。
![]() |
クラウドのエグゼクティブ ダッシュボードでは、クラウド全体のコストと、パフォーマンス改善およびコスト削減の方法を示します。これには、以下に関するインサイトが含まれます。
■ アクション履歴
– クラウド環境チャートウィジェットには、Workload Optimization Manager が管理および制御しているクラウド環境の概要が表示されます。チャートには、現在 Workload Optimization Manager のターゲットとして設定されているワークロード、クラウド サービスプロバイダー、およびクラウドアカウントが表示されます。
– [ワークロード改善(Workload Improvements)] チャート ウィジェットは、Workload Optimization Manager のワークロード自動化の導入を増やしたことで、ワークロードに関連する効率性、パフォーマンス、およびポリシーのリスクがどの程度消えたかを示します。このチャートは、アクションの実行が増加したり減少したりしながら、時間の経過に伴って環境が望ましい状態を実現し維持する中で、ワークロードがどの程度増加したかを追跡します。
– [Cumulative Savings] チャートウィジェットは、実行していないクラウドアクション(実施できなかったコスト削減)と比較して、実行したクラウドアクションのコスト削減を示します。

■ 機会
– [Workload by Performance] 、[Workload by Compliance] 、[Workload by Efficiency] のチャートウィジェットは、現在の環境におけるリスクと各リスクの分類を表示することで、ワークロードの正常性を示します。チャートで [アクションを表示(Show Action)] をクリックすると、ワークロードのリスクを解決するために実行する必要がある未処理のアクションをすべて表示できます。
– [必要な投資(Necessary Investments)] と [潜在的な節約(Potential Savings)] のチャート ウィジェットは、パフォーマンス、効率性、コンプライアンスを向上させる現在のアクションが、コストにどのような影響を与えるかをまとめたものです。
– [Cloud Estimated Cost ] チャートウィジェットは、クラウドの推定月間コストと投資額を示します。月間コストの金額は、アクション有りおよびアクション無しの金額が集計されます。
■ 現在の状態
– [Top Accounts] チャートウィジェットには、クラウド環境内のすべてのクラウドアカウントと、各アカウントの使用状況が表示されます。ワークロードの数、予想月間コスト、アクションごとの削減額、および実行したアクションを確認できます。デフォルト表示では、チャートに上位クラウドアカウントが表示され、[Show All] ボタンをクリックすると、すべてのアカウントを表示できます。[Show All] リストでは、アカウントコストのデータを CSV ファイルまたは PDF としてダウンロードすることもできます。
– [Cost Breakdown by Tag] チャートウィジェットには、クラウドリソースに割り当てられたタグと、タグ付けされた各カテゴリに関連付けられているコストが表示されます。クラウド サービスプロバイダー別コスト内訳チャート ウィジェットには、各クラウド サービスプロバイダーの経費が示されます。
– 割引の利用
割引は、サブスクリプションベースの支払いプランを提供することで、コスト削減を行います。Workload Optimization Manager は、割引を検出し、使用パターンを追跡して、割引価格のメリットを受けられるワークロードを特定します。クラウドのエグゼクティブ ダッシュボードには、現在の割引を最大限に利用できているかどうかが表示されます。
このチャートは、割引の対象となる VM の割合を示します。オンデマンド VM の割合が高い場合、カバレッジを拡大すると、月次コストを削減できます。適用範囲を拡大するには、VM 既存キャパシティを持つインスタンス タイプに拡張します。
このグラフには、使用環境で検出されたクラウドプロバイダーの割引が一覧表示されます。

![]() |
コンテナ プラットフォーム ダッシュボードには、コンテナインフラストラクチャの全体的なパフォーマンス、キャパシティ、正常性が表示されます。これには、以下に関するインサイトが含まれます。
■ 上位のコンテナ プラットフォーム クラスタ
クラスタの正常性を評価し、リスクレベルで並べ替えます。
■ 上位の名前空間
クォータを使い果たしている名前空間と、各名前空間がクォータと実際の使用率の両方で使用しているリソースの量を特定します。
■ 上位サービス(Top Services)
アプリケーションのパフォーマンスに対するサービスの影響を評価します。
カスタムダッシュボードは、環境の特定の側面に焦点を当てるために作成するビューです。ユーザーアカウント専用のダッシュボード、または Workload Optimization Manager の展開にログインするすべてのユーザーに表示されるダッシュボードを作成できます。
カスタムダッシュボードを作成するには、 2 つの一般的なアプローチがあります。
■ 範囲優先
すべてのチャートウィジェットが環境の同じ範囲を対象としているダッシュボードを作成できます。たとえば、単一のパブリッククラウド アカウントのコストに注目したダッシュボードを作成する必要があるとします。この場合、ダッシュボードに複数のチャートウィジェットを追加して、すべてに同じ範囲を設定します。
■ データ優先

環境内の要素のすべてのグループに対して、1 つのデータのタイプに注目できます。たとえば、ダッシュボード内の各チャートウィジェットでクラウド サービス別のコスト明細に注目できます。この場合、各チャートウィジェットの範囲を異なるクラウド リージョンまたはゾーンに設定します。
もちろん、ニーズに応じて、混在させることができます。ダッシュボード内のチャート ウィジェットに任意の範囲やデータ ソースを設定することであらゆる組織に対応することができ、必要な項目に注目できます。
注:
Workload Optimization Manager のセッションに範囲を設定した場合、指定した範囲はカスタム ダッシュボードに反映されません。範囲ビューの詳細については、「範囲ビューの使用」(35 ページ)を参照してください。
ダッシュボードの作成
カスタムダッシュボードの作成
1.
![]() |
クリックして、[Dashboard] ページに移動します。
このページには、使用可能なすべてのダッシュボードが一覧表示されます。
ダッシュボードを表示するには、リストで名前をクリックします。
2. 新しいダッシュボードを作成します。
[新規ダッシュボード(NEW DASHBOARD)] をクリックすると、Workload Optimization Manager セッションに新規ダッシュボードを追加できます。ダッシュボードはデフォルトの名前で表示され、チャート ウィジェットは示されません。時間スライダの時間範囲は、デフォルトでは 24 時間に設定されています。
![]() |
3. ダッシュボードに名前を付けます。
ダッシュボードを説明する名前を指定します。Workload Optimization Manager のすべてのユーザーとダッシュボードを共有する場合は、その名前からダッシュボードを表示するかどうかを判断できます。
4. チャートウィジェットをダッシュボードに追加します。
チャートウィジェットを、必要なだけダッシュボードに追加します。「チャートウィジェットの作成と編集(332 ページ)」を参照してください。
5. 必要に応じて、ダッシュボードのアクセスを設定します。
[歯車(Gear)] アイコンをクリックして、設定を変更します。
ダッシュボードへのアクセスには次のものがあります。
■ Only Me:ダッシュボードは、Workload Optimization Manager の自分のユーザーアカウントでのみ使用できます。
■ All Users:すべての Workload Optimization Manager のユーザーがこのダッシュボードを表示できます。

デフォルトでは、アクセスは [Only Me] に設定されます。
新しいダッシュボードを作成するとすぐに、[Dashboard] ページのリストに表示されます。アクセス権を持つユーザーは、リストのダッシュボード名をクリックして、ダッシュボードを表示することができます。
管理者またはダッシュボードの所有者は、いつでもダッシュボードを表示して次の変更を行うことができます。
■ ウィジェットの追加、編集、または削除
■ ダッシュボード名の変更
■ ダッシュボードのアクセス設定の変更
エグゼクティブ ダッシュボードの場合は、管理者(ユーザー名 = 管理者)のみがエグゼクティブダッシュボードを編集できます。
ダッシュボードを作成した場合は、ダッシュボードの名前、アクセス設定、およびチャートウィジェットを変更できます。チャート ウィジェットを変更するには、「チャート ウィジェットの作成と編集」(332 ページ)を参照してください。
ダッシュボードの名前を編集したり、アクセス設定を変更したりするには、次の手順を実行します。
1.
![]() |
クリックして、[Dashboard] ページに移動します。
2. 編集するダッシュボードの名前をクリックします。
3. ダッシュボードの歯車をクリックします。
ダッシュボードの編集フライアウトで、変更を加えます。
![]() |
ダッシュボードのアクセスについて、次のような設定を行うことができます。
■ Only Me:ダッシュボードは、Workload Optimization Manager の自分のユーザーアカウントでのみ使用できます。
■ All Users:すべての Workload Optimization Manager のユーザーがこのダッシュボードを表示できます。
4. 完了したら、フライアウトパネルを閉じます。
変更は、フライアウトを閉じると有効になります。
管理者またはダッシュボードの所有者の場合は、カスタムダッシュボードを削除できます。エグゼクティブ ダッシュボードは削除できません。
カスタムダッシュボードを削除するには、次の手順を実行します。
1.
![]() |

クリックして、[Dashboard] ページに移動します。
このページには、使用可能なすべてのダッシュボードが一覧表示されます。
2. 1 つ以上のダッシュボードを削除します。
で、削除するダッシュボードのチェックボックスをオンにし、[ごみ箱(Trash can)] をクリックします。
Workload Optimization Manager は、環境に関する情報をさまざまなチャートウィジェットに表示します。新しいチャートウィジェットを範囲ビューとダッシュボードに追加したり、既存のチャートウィジェットを編集したりすることで、必要な情報にフォーカスすることができます。また、チャートウィジェットの隅を引っぱってサイズを変更したり、ダッシュボードのチャートウィジェットの表示順序を変更したりすることもできます。
チャートウィジェットを作成または編集する際、さまざまな設定を選択できます。たとえば、上位使用率チャート ウィジェットで、[エンティティ(Entity Type)] に [クラスタ(Clusters)] を選択した場合は、[データ タイプ(Data Type)] に [使用率(Utilization)] を、[コモディティ(Commodity)] に [プロビジョニングされたストレージ(Storage Provisioned)] を選択できます。
新しいチャートウィジェットを作成するには、次の手順を実行します。
1. [ウィジェットを追加(Add Widget)] をクリックし、[ウィジェットギャラリ(Widget Gallery)] を開きます。
![]() |
ダッシュボードで、右上隅にある [ウィジェットを追加(Add Widget)] をクリックします。範囲ビューで、チャートの右上にある [ウィジェットを追加(Add Widget)] をクリックします。
2. ウィジェットギャラリーでチャートウィジェットを選択します。
ウィジェットギャラリーは、チャートウィジェットのサムネイルプレビューのリストです。
ギャラリーをスクロールしたり、検索したりすることができます。たとえば、[検索(Search)] フィールドに「Health」と入力すると、 [正常性(Health)] と [ワークロード正常性(Workload Health)] の 2 つのチャート ウィジェットが結果として表示されます。次のカテゴリからチャートウィジェットを選択できます。
■ アクションと影響
■ ステータスと詳細
■ クラウド
■ オンプレミス
サムネイルの下部にある水平スクロールバーをスクロールすると、特定のチャート ウィジェットについて表示可能な選択肢を確認できます。
チャートウィジェットを選択してダッシュボードに追加するには、サムネイルプレビューをクリックします。
[Widget Preview] ウィンドウが開き、編集フライアウトが表示されます。
3. チャートウィジェットの設定を行います。
チャートウィジェットの設定によって、チャートウィジェットが表示するデータが決まります。
編集フライアウトで設定を選択し、[プレビューのアップデート(Update Preview)] をクリックすると、[ウィジェットのプレビュー(Widget Preview)] ウィンドウに結果が表示されます。
設定が完了したら、[Save] をクリックします。チャートウィジェットがダッシュボードに追加されます。
設定の詳細については、「チャート ウィジェットの設定」(333 ページ)を参照してください。
例:

![]() |
ダッシュボードからチャート ウィジェットを削除するには、チャート ウィジェットの右上隅にある [その他のオプション(More options)] メニューで [削除(Delete)] を選択します。
編集フライアウトのチャートウィジェットの設定にアクセスするには、次の 2 つの方法があります。
■ サムネイル プレビューをクリックした後で、ダッシュボードにチャート ウィジェットを追加すると、編集フライアウトの設定にアクセスできます。
■ ダッシュボードの既存のチャート ウィジェットの場合、右上隅のある [その他のオプション(More options)] メニューの [編集(Edit)] を選択します。
![]() |
チャートウィジェットの設定は、チャートウィジェットのタイプによって異なります。また、設定に選択した値によっては、追加の設定が表示される場合があります。よく使用されるチャートウィジェットの設定を以下に示します。
■ スコープ
チャートウィジェットが表す環境内の一連のエンティティ。デフォルトでは、チャート ウィジェットの範囲は [グローバル環境(Global Environment)] に設定されています。

チャートウィジェットのタイプごとに、チャートの範囲を設定するオプションが用意されています。次の手順を実行します。
1. [Click to change scope] をクリックして、[Select Scope] フライアウトを開きます。
2. [Select Scope] フライアウトで、必要なエンティティ、グループ、またはアカウントを選択します。
[アカウント(ACCOUNTS)] タブは、チャート ウィジェットのタイプに応じて使用できます。
[Scope] フィールドに選択肢が表示されます。
![]() |
■ タイムフレーム
チャートの履歴データまたはプロジェクションのタイムフレームです。チャートのタイムフレームの選択肢は、[Default]、[Last 2 Hours]、[Last 24 Hours]、[Last 7 Days]、[Last 30 Days]、[Last Year] です。
タイムフレームを [Default] に設定すると、ダッシュボードの時間スライダによってタイムフレームの設定が制御されます。たとえば、ダッシュボードの時間スライダが 1 ヵ月(1 M)に設定されている場合、そのダッシュボードのデフォルトのタイムフレームを持つすべてのチャート ウィジェットは 1 ヵ月に設定され、1 ヵ月の情報が表示されます。ダッシュボードの時間スライダは、他の特定のタイムフレーム設定を上書きしないことに注意してください。
■ グラフの種類
チャートウィジェットの表示タイプ。ほとんどのチャートウィジェットは、水平棒グラフ、またはリングチャートを表示できます。その他に、表形式のデータ、帯グラフ、積み重ね棒グラフ、折れ線グラフ、エリアチャートなどがあります。
注:
水平棒グラフやリング チャートなどのサマリ チャートでは、凡例に 5 つ以上のカテゴリがある場合、残りのカテゴリは「Other」という名前の 5 番目のカテゴリとして表されます。
■ エンティティ タイプ
チャートウィジェットに表示するエンティティまたはデータのタイプです。選択肢は、アプリケーション、ホスト、仮想データセンター、ストレージ デバイスなど、さまざまです。
■ コモディティ
このチャートウィジェットでモニタリングするリソースです。一部のチャートでは、複数のコモディティをモニタリングすることができます。選択肢は、CPU、メモリ、仮想ストレージなど、さまざまです。

Workload Optimization Manager では、ウィジェットギャラリーにさまざまな種類のチャートが用意されています。ダッシュボードを設計するには、各チャートで示されるデータについてよく理解している必要があります。チャートでは、アクション、影響、環境のステータス、および特定のエンティティ、クラウド、オンプレミス環境に関する詳細情報が示されます。
これらのチャート ウィジェットでは、アクション、保留中のアクション、回避したリスク、改善、潜在的な 節約または投資に関する情報が表示されます。
保留中のアクション チャートには、環境の現在の状態を改善するために Workload Optimization Manager が推奨するアクションが表示されます。
チャートの表示は次のように設定できます。
■ テキスト
■ リングチャート
■ 水平バー
■ リストの例:
■ テキスト
![]() |
■ リングチャート
リングチャートは、アクションタイプ別にアクション数をカウントします。ここでは、保留中のアクションの種類を視覚的に確認することができます。詳細については、「アクション タイプ」(54 ページ)を参照してください。

![]() |
■ 水平バー
![]() |
■ リスト
![]() |

チャートの下部にある [すべてのアクションを表示(Show All Actions)] をクリックすると、 チャートの範囲内の保留中のアクションと実行するアクションのアクション詳細と制御の完全なリストが表示されます。詳細については、「保留中のアクションリスト」(64 ページ)を参照してください。
アクションチャートは、保留中の(実行されていない)アクションと実行されたアクションの履歴を保持します。これらのチャートは、Workload Optimization Manager データベースの履歴データを使用します。チャートを設定すると、時間単位、日単位、または月単位のデータポイントを表示することができます。
チャートをフィルタ処理すると、すべてのアクション(保留中および実行されたアクション)または実行されたアクションのみを表示することができます。
チャートの表示は次のように設定できます。
■ 表形式
■ 面グラフ
■ テキスト
■ 積み上げ棒グラフ
![]() |
積み上げ棒グラフの場合、各棒は期間を表します。バーをホバーすると、その期間の固有のアクション数が表示されます。デフォルトビューでは、バーは過去 24 時間の 1 時間あたりのアクションを表します。たとえば、午後 2 時のバーには、午後 2 時から午後 2 時 59 分までのアクションが表示されます。
長期間有効な保留中のアクションは、保留中の時間、日、および月ごとに 1 回カウントされます。これは、市場の状況が変化すると解消されるが、将来再び生成される保留中のアクションにも適用されます。保留中のアクションが実行されると、実行された時間、日、月に 1 回(今回は実行されたアクションとして)カウントされます。
次のシナリオを見てみましょう。
■ アクションは午後 1 時 25 分に生成され、2 時間後の午後 3 時 25 分に実行されました。
– 1 時間あたりのビュー(過去 24 時間またはデフォルト)の場合、アクションは、午後 1 時と午後 2 時のバーでは、保留中のアクションそして、午後 3 時のバーでは、実行済みアクションとして、3 回カウントされます。
– 日単位(過去 7 日または 30 日)または月単位(去年)のビューの場合、アクションは実行日または実行月に 1 回(実行されたアクションとして)カウントされます。
■ アクションは午後 6 時 20 分に生成されましたが、次の 1 時間で(実行されずに)消えました。翌日の午前 9 時 10 分に同じアクションが再度生成され、すぐに実行されました。
– 1 時間あたりのビューの場合、午後 6 時のバーの保留中のアクション、および翌日の午前 9 時のバーの実行されたアクションとしてアクションは 2 回カウントされます。

– 1 日あたりのビューの場合、1 日目に保留中のアクション、2 日目に実行されたアクションとしてアクションは 2 回カウントされます。
– 月ごとのビューの場合、アクションは実行月に 1 回(実行されたアクションとして)カウントされます。
チャートを使用して、タイムリーにアクションを実行することの重要性を強調するアクションの実行率を評価します。保留中のアクションが続くと、追跡が難しくなり、環境が長期的に危険な状態のままとなります。アクション実行の潜在的な遅延を減らすには、アクションの自動化を検討してください。
「アクションの完全な一覧」(64 ページ) を確認するには、チャートの下部にある [すべて表示(Show All)] をクリックします。
![]() |
Workload Optimization Manager が推奨するアクションを実行することで、環境の正常性が向上し、パフォーマンスやコストに対するリスクを回避することができます。時間の経過とともに回避されたリスクの数が示されます。たとえば、回避されたオーバー プロビジョニングや輻輳のリスクの数を表示できます。
チャートの表示は次のように設定できます。
■ テキスト
■ リングチャート
■ 水平バー
Workload Optimization Manager は、設定したポリシーに応じて、自動的にアクションを実行または推奨します。推奨アクションの場合、最適化された改善チャートを使用すると、保留中のアクション(335 ページ)をすべて承認した場合に、リソースの使用率がどのように変化するかを示すことができます。
選択できるエンティティタイプは次のとおりです。
■ ビジネスアプリケーション
■ ビジネストランザクション
■ サービス
■ アプリケーション コンポーネント
■ シャーシ
■ コンテナ

■ コンテナポッド
■ コンテナ仕様
■ 名前空間
■ ワークロードコントローラ
■ データセンター
■ データベース
■ データベース サーバー
■ ディスクアレイ
■ IO モジュール
■ インターネット
■ 論理プール
■ ネットワーク
■ ホスト
■ 地域
■ ストレージデバイス
■ ストレージ コントローラ
■ スイッチ
■ 仮想データセンター
■ 仮想マシン
■ ボリューム
■ ゾーン
エンティティタイプに応じて、測定するさまざまなリソースコモディティを追加できます。ホストのチャートでは、CPU、メモリ、さらには同じホスト(プロバイダー内フロー)または他のホスト(DPOD 内フローまたは DPOD 間フロー)上にある VM 間のネットワーク フローなどのコモディティも測定することができます。
最適化された改善チャートには、範囲内のエンティティに関する 2 つの棒グラフが表示されます。1 つは現在の消費についての棒グラフ、もう 1 つは、すべてのアクションを実行する際に予想される消費を示す棒グラフです。
例:アプリケーションの [Optimized Improvements] チャート
![]() |
これらのチャートは、Workload Optimization Manager が分析結果として特定したすべての保留中のアクションを実行することを前提としたクラウドの出費における潜在的な節約と必要な投資を表示します。

たとえば、一部のワークロードでパフォーマンスが低下するリスクがある場合、Workload Optimization Manager は、リソースを増やすために仮想マシンのスケーリングアクションを推奨する場合があります。必要な投資グラフには、これらのアクションが支出の増加にどのように変換されるかが示されています。
一方、仮想マシンをスケーリングする保留中のアクションがあり、その結果、月次コストが削減される場合、潜在的な節約チャートには、それらのアクションによって削減されるコストが表示されます。
このチャートは、割引最適化アクションも追跡します。VM のスケーリング アクションにより、割引されたインスタンス タイプの容量が解放される可能性があり、別の VM に適用できるようになりました。割引最適化アクションは、キャパシティを別の VM に再割り当てすることで節約できる可能性を反映しています。Workload Optimization Manager ユーザーはこれらのアクションを実行しません。これらは、クラウドプロバイダーによって実行されるキャパシティの再割り当てを反映します。
予測される金額には、VM のオンデマンドコストが含まれます。オンデマンドコストの計算に関する詳細は、「クラウド VM の推定 オンデマンド月次コスト」(156 ページ)を参照してください。
[潜在的な節約(Potential Savings)] または [必要な投資(Necessary Investments)] を選択できます。
チャートの表示は次のように設定できます。
■ テキスト
■ リングチャート
■ 水平バー
リングチャートの場合、チャートまたは説明文でアクションタイプ(たとえば、スケーリングボリューム)をクリックして、アクションリストでフィルタ処理されたビューを表示できます。
チャートの下部にある [すべて表示(Show all)] をクリックすると、アクション/エンティティタイプおよびエンティティ別の節約または投資の内訳を表示できます。デフォルトでは、アクションは金額の大きい順に表示されるため、最もコストがかかるもの、または最も節約できるものを簡単に特定できます。
![]() |
このテーブルには、個々の仮想マシン別合計節約量が分類され、それらの節約を実現するために実行する必要がある特定のアクションへのリンクが含まれています。

また、アクションの実行前と実行後にインスタンス タイプ、コスト、および割引適用範囲を比較できるため、最も節約できるアクションを簡単に特定できます。

これらのチャートウィジェットは、環境のステータスと特定のエンティティに関する詳細情報を示します。
[Health] には、環境の現在のステータスがエンティティタイプ別に表示されます。たとえば、環境内のすべてのホストの正常性、またはパブリッククラウド リージョンで実行されているすべてのワークロードの正常性を表示するように選択できます。
選択できるエンティティタイプは次のとおりです。
■ ビジネスアプリケーション
■ ビジネストランザクション
■ サービス
■ アプリケーション コンポーネント
■ シャーシ
■ コンテナ
■ コンテナポッド
■ コンテナ仕様
■ 名前空間
■ ワークロードコントローラ
■ データセンター
■ データベース
■ データベース サーバー
■ ディスクアレイ
■ IO モジュール
■ インターネット
■ 論理プール
■ ネットワーク
■ ホスト
■ 地域
■ ストレージデバイス
■ ストレージ コントローラ
■ スイッチ
■ 仮想データセンター
■ 仮想マシン
■ ボリューム
■ ゾーン
チャートの表示は次のように設定できます。
■ テキスト
■ リングチャート
■ 水平バー

基本情報チャートでは、1 つのエンティティまたは、範囲として選択した個別の Azure リソースグループの概要が表示されます。
次のオプションを選択できます。
■ エンティティ情報
このチャートには、範囲指定されたエンティティまたは Azure リソース グループの基本情報(ID、名前、タイプ、状態、重大度、ターゲット名など)が表示されます。
■ タグの関連情報
このチャートは、範囲指定されたエンティティまたは Azure リソースグループに使用可能なタグ情報が一覧されます。たとえば、クラウド環境で仮想マシンにタグが適用されている場合、チャートには仮想マシンのタグが表示されます。
チャートには、情報が表形式で表示されます。
これらのチャートには、選択したエンティティ タイプのリソースが一覧表示され、割り当てられたキャパシティと使用中のキャパシティ量が表示されます。
選択できるエンティティタイプは次のとおりです。
■ ビジネスアプリケーション
■ ビジネストランザクション
■ サービス
■ アプリケーション コンポーネント
■ コンテナ
■ コンテナポッド
■ コンテナ仕様
■ 名前空間
■ ワークロードコントローラ
■ データセンター
■ データベース サーバー
■ ディスクアレイ
■ 論理プール
■ ネットワーク
■ ホスト
■ 地域
■ ゾーン
■ ストレージデバイス
■ ストレージ コントローラ
■ 仮想マシン
■ ボリューム

エンティティタイプに応じて、測定するさまざまなリソースコモディティを追加できます。たとえば、仮想マシンのチャートでは、仮想 CPU、メモリ、ストレージなどのコモディティを測定できます。
注:
クラウド データベース サーバーの場合、アクションの実行後、チャートに vMem とストレージ量の誤った使用値が表示される場合があります。正しい値が表示されるまで、最大 40 分かかる場合があります。
チャートには、情報が表形式で表示されます。
複数のリソースチャートには、範囲指定されたエンティティまたはエンティティのグループに対するコモディティの使用率履歴が表示されます。縦棒は、現在の瞬間を示しています。右側に広がったプロットは、将来予測される使用状況を示しています。
選択できるエンティティタイプは次のとおりです。
■ ビジネスアプリケーション
■ ビジネストランザクション
■ サービス
■ アプリケーション コンポーネント
■ コンテナ
■ コンテナポッド
■ コンテナ仕様
■ 名前空間
■ ワークロードコントローラ
■ データセンター
■ データベース サーバー
■ ディスクアレイ
■ 論理プール
■ ネットワーク
■ ホスト
■ 地域
■ ゾーン
■ ストレージデバイス
■ ストレージ コントローラ
■ 仮想マシン
■ ボリューム
エンティティタイプに応じて、測定するさまざまなリソースコモディティを追加できます。たとえば、ボリュームチャートでは、IO スループット、ストレージ アクセス、ストレージ量などのコモディティを測定できます。
チャートを編集して、[ピークを表示(Show Peaks)] チェックボックスをオンにすると、チャートにピーク情報が表示されます。
チャートには過去の使用率が表示され、選択されている場合は、折れ線グラフにピーク情報が表示されます。

[Resources] チャートには、時間の経過に伴うリソースの使用率がチャートの範囲内のエンティティごとに表示されます。チャートタイトルには、プロットしているリソースと、チャートの現在の範囲が表示されます。
環境に関する詳細を表示するには、特定のコモディティの使用率を示すチャートを設定します。たとえば、複数の [Resources] チャートの範囲を同じクラスタに設定して、ダッシュボードを作成できます。このようなダッシュボードを使用すると、そのクラスタの正常性を詳細に確認できます。または、各チャートの範囲を異なるクラスタに設定してダッシュボードを作成することもできますが、すべてのチャートに同じリソース使用率が表示されます。
![]() |
■ 空き:利用可能なキャパシティ
■ 使用済み:使用済みキャパシティ
■ 予約済み:使用率の制約により使用できないキャパシティ
空きキャパシティと使用済みキャパシティの合計は、割り当てられたキャパシティの合計と等しくなります。
現在検出されている空きキャパシティと使用済みキャパシティの表示に加えて、Workload Optimization Manager は次の計算も行います。
ポリシーで設定された使用制限に基づく予約済みキャパシティ。
たとえば、100 GB のストレージが割り当てられているクラスタの場合、Workload Optimization Manager は、80 GB の空きキャパシティと 20 GB の使用済みキャパシティを検出する可能性があります。クラスタが現在、使用率の制約が 90% のストレージ ポリシーを適用している場合、Workload Optimization Manager は 10 GB の予約済みキャパシティを表示します。
[Resources] チャートは、次のいずれかのリソースに設定できます。
■ バルーニング
ホストの使用中バルーニングキャパシティの割合。
■ CPU/CPU 割り当て/プロビジョニング済み CPU
命令の処理に費やされる CPU サイクルの割合。
■ 接続
使用中の接続数(データベースで許可されている最大接続数の割合)。データベースの設定によって、このリソースの容量が決まります。
■ DB キャッシュヒット率
データベース サーバーの割り当て済みキャッシュヒット率の使用割合。この値が大きいほど、データのディスク読み取りが少なくなります。
■ DBMem
データベースによって使用されているメモリ(割り当てられた容量の割合)。データベースの設定によって、このリソースの容量が決まります。データベースの場合は、Workload Optimization Manager がホスティング VM 上の VMem ではなくこのリソースを使用して、アクションを促すことに注意してください。これは、データベース上の実際のメモリ消費によってアクションが促されることを意味します。
■ ディスクアレイアクセス
■ ホスト LUN アクセス
■ ヒープ

アプリケーションに割り当てられたヒープ容量。チャートには、アプリケーション コンポーネントによって使用されているキャパシティの割合が表示されます。
■ IO スループット
ホストの IO アダプタを介したデータレート(KB/秒単位で測定)。
■ メモリ/メモリ割り当て/プロビジョニングされたメモリ
ホスト メモリ(キロバイト単位で測定)。
■ ディスク数
■ レプリカ数
詳細については、「レプリカ数チャート」(346 ページ)を参照してください。
■ ネットワークスループット
ホストのネットワークアダプタを介したデータレート(KB/秒単位で測定)。
■ ポート チャネル
■ Q16 / Q1 / Q2 / Q32 / Q4 / Q64 / Q8 VCPU
■ 残りの GC 容量
ガベージコレクション(GC)に費やされなかった CPU 時間の割合。
■ 応答時間
リソースの割り当て済み応答時間の使用率。
■ SLA コモディティ
■ ストレージアクセス
1 秒あたりのストレージアクセスの操作。
■ ストレージ割り当て
■ ストレージの容量
■ [Storage Latency]
ストレージで使用中の割り当て済み遅延の割合。
■ プロビジョニングされたストレージ
指定されたストレージがオーバーサブスクライブされている量。プロビジョニングされたストレージの容量は、ストレージのオーバー プロビジョニングされたパーセンテージ(デフォルトでは 200)をストレージ容量に掛けたものです。この値が高いほど、ストレージがオーバーコミットされるリスクが高くなります。
■ スワッピング
ディスクにスワップするメモリのレート(バイト/秒)。
■ テナントアクセス
■ スレッド
アプリケーション コンポーネントが消費するスレッドキャパシティの割合。
■ トランザクション
使用中のアプリケーションの割り当て済みトランザクションキャパシティの割合。
■ トランザクション ログ
データベースのトランザクション ロギングに割り当てられるディスク容量。
■ 仮想CPU
割り当てられた CPU キャパシティ(MHz 単位で測定)。
■ 仮想メモリ
割り当てられたメモリ容量(キロバイト単位で測定)。
割り当てられた VMem の割合は、VMem 制限(設定されている場合)または割り当てられた VMem 容量のいずれか小さい方に対して測定されることに注意してください。これは、レポートおよび推奨されるアクションにも当てはまります。たとえば、VM に 8 GB の VMem が割り当てられているものの、4 GB の制限があるとします。この場合、チャートのパーセンテージは、4 GB の使用率を示しています。
■ 仮想ストレージ
割り当てられた 仮想ストレージキャパシティ(キロバイト単位で測定)。

[使用率の表示(Show Utilization)] を選択して平均とピーク/低値を表示するか、[キャパシティの表示(Show Capacity)] を選択して平均とピーク/低値とキャパシティを表示します。[サマリを表示(Show Summary)] オプションは、選択したコモディティの現在の使用状況を示すリング チャートをビューに追加します。
次のタイプの表示を設定できます。
■ 折れ線グラフ
時間の経過に伴うリソース使用率を示す折れ線グラフ。緑色の縦棒は現在の瞬間を示しています。右側に広がったプロットは、将来予測される使用状況を示しています。
■ 帯グラフ
折れ線は、使用されている平均キャパシティと平均使用率をプロットします。チャートには、厚さによって最大値と最小値を示す帯が表示されます。
このチャートは、特定の期間に実行されたアプリケーション コンポーネントのレプリカを示します。このチャートは、次の場合に使用します。
■ サービスに対して SLO 主導のスケーリングが有効になり、プロビジョニングまたは一時停止アクションが Workload Optimization Manager によって実行されます。これらのアクションは、レプリカ数を調整して、SLO の目標を達成できるようにします。
または
■ Kubernetes Horizontal Pod Autoscaler (HPA)は、サービスとして公開されている Deployment、ReplicaSet、または StatefulSet に対して有効になっています。Workload Optimization Manager は、HPA によって作成されたレプリカ数の調整を検出します。
チャートには、次の情報が表示されます。
■ キャパシティ値
サービスをサポートするワークロードコントローラで構成されている必要なポッドレプリカ数。これは以下で構成できます
Deployment、ReplicaSet、StatefulSet、ReplicationController、または DeploymentConfig で構成できます。
チャートには、指定された期間内に観測された最大キャパシティがプロットされます。
■ 使用値
ワークロードコントローラが所有する準備が完了したポッド数。他の状態のポッド (保留中のポッドなど)はカウントされません。
チャートには、指定された期間内の平均使用値がプロットされます。チャートをホバーすると、使用された最小値と最大値が表示されます。
上位使用率チャートには、使用率が最も高いエンティティまたはグループが表示されます。
選択できるエンティティタイプは次のとおりです。
■ ビジネスアプリケーション
■ ビジネストランザクション
■ サービス
■ アプリケーション コンポーネント
■ ゾーン
■ シャーシ
■ コンテナ
■ コンテナポッド

■ コンテナ仕様
■ 名前空間
■ ワークロードコントローラ
■ データセンター
■ データベース
■ データベース サーバー
■ ディスクアレイ
■ IO モジュール
■ インターネット
■ 論理プール
■ ネットワーク
■ ホスト
■ 地域
■ ストレージデバイス
■ ストレージ コントローラ
■ スイッチ
■ 仮想データセンター
■ 仮想マシン
■ ボリューム
■ 無駄になっているファイル
エンティティ タイプ(たとえば、クラスタ)によって、チャートで [ヘッドルーム(Headroom)] または [利用(Utilization)] の情報を選択できます。
エンティティタイプによって、測定する 1 つまたは複数の異なるリソースコモディティを追加できます。
チャートには、ユーザーまたはシステムが設定したコモディティの使用率別の上位エンティティが一覧されます。エンティティのタイプと範囲に応じて、情報をソートできます。使用率の詳細を表示するには、エンティティの上にカーソルを移動してツールチップを表示します。クラウドエンティティの場合、それらのエンティティの推定コストも表示されます。
エンティティをドリルダウンするには、チャートのエンティティ名をクリックします。これにより、範囲がそのエンティティに設定されます。
エンティティの [アクション(ACTIONS)] ボタンをクリックして、保留中のアクションを調べ、実行しても安全なアクションを決定します。
例:CPU のヘッドルームまたは CPU の枯渇によってソート可能な上位クラスタのチャート。

![]() |
このチャートは、オンプレミス環境の上位のクラスタを、CPU、メモリ、およびストレージキャパシティまたは使用率別に示します。デフォルトビューでは、CPU ヘッドルーム(使用可能なキャパシティ)ごとに上位のクラスタがチャートに表示されます。また、クラスタ リソースが枯渇するまでの時間も表示されます。これは、たとえば、追加のハードウェアを購入する必要がある場合など、将来の計画に役立ちます。
クラスタ容量とヘッドルームを計算するために、Workload Optimization Manager は、現在の環境の条件を考慮する夜間計画を実行します。この計画では、経済スケジューリングエンジンを使用して、クラスタ向けの最適なワークロードの分散を特定します。より望ましいワークロードの分散が行われるようになるという前提で、特定のクラスタ内の他のホストに現在の VM を移動することができます。計画の結果として、クラスタがサポートできる VM の数が計算されます。
特定のクラスタの [アクション(ACTIONS)] ボタンをクリックして、クラスタ リソースを望ましい状態に保つために Workload Optimization Manager が推奨するアクションを確認し、どのアクションを安全に実行できるかを決定します。
[すべて表示(Show All)] をクリックすると、すべてのクラスタを確認できます。[すべて表示(Show All)] リストでは、CSV ファイルとしてキャパシティデータをダウンロードできます。クラスタ 名をクリックし、そのクラスタの範囲を設定し、現在のキャパシティと正常性に関する詳細を表示します。
このチャートには、保留中のアクションが最も多いクラウド アカウントが一覧表示されます。各アカウントでは、保留中のアクションを実行した場合に実現できる節約も確認できます。[アクション(ACTIONS)] ボタンをクリックしてこれらのアクションを調べ、どのアクションを実行しても安全かを判断します。アカウント名をクリックしても、そのアカウントに範囲を設定できます。
[すべて表示(Show all)] をクリックすると、個々のアカウントまたはワークロードに対して実行されたアクション数、および結果的な節約などの追加情報を表示できます。クラウドプロバイダーが複数ある場合、各プロバイダーには独自のタブがあります。アカウント リストは CSV ファイルとしてダウンロードすることができます。
チャートには、AWS GovCloud(28ページ ) アカウントを含む、ターゲットとして追加した AWS マスター アカウントとメンバー アカウントが表示されます。星印のアカウントは、マスター アカウントです。
注:
特定の RI は、複数のアカウントの節約情報を表示します。ただし、個々のアカウントには完全な RI 節約が表示されるため、そのアカウントの節約が誇張表示される場合があります。
チャートは、Azure Government(28ページ) のサブスクリプションを含む、ターゲットとして追加したサービス プリンシパルおよび EA アカウントを介して検出されたサブスクリプションを示します。

グラフには、ターゲットとして追加した GCP サービス アカウントを介して検出されたフォルダとプロジェクトが表示されます。
サービス アカウントがプロジェクトとサブフォルダを含むフォルダにアクセスできる場合、フォルダは最上位のアカウントとして表示されます。[すべて表示(Show All)] をクリックして、完全なリソース階層とトップダウン データを表示します。 サービス アカウントにプロジェクトまたはサブフォルダへのアクセス権はあるが、その親フォルダにはアクセスできない場合、プロジェクトまたはサブフォルダは最上位のアカウントとして表示されます。
このチャートは、クラウド環境の上位のリソースグループの推定月次コストと、保留中のアクションを実行した場合に実現できる節約を強調します。[アクション(ACTIONS)] ボタンをクリックしてこれらのアクションを調べ、どのアクションを実行しても安全かを判断します。リソースグループをクリックして、そのグループに範囲を設定します。
このチャートは、個々のグループに対して実行されたアクションもカウントし、その結果として節約も表示します。
ワークロード正常性チャートには、コンプライアンス、効率向上、およびパフォーマンス アシュアランスの観点からのワークロードの正常性が示されます。これらのチャートでは、チャートウィジェットの範囲に選択されたワークロードについて、現在の(リアルタイムの)データが使用されます。
チャートの表示は次のように設定できます。
■ テキスト
■ リングチャート
■ 水平バー
次のオプションを選択できます。
■ コンプライアンス別ワークロード
仮想環境には、リソースの可用性を制限するポリシーが含まれます。環境設定がこれらの定義済みポリシーに違反する可能性があります。このような場合、Workload Optimization Manager は違反を特定し、エンティティをコンプライアンスに戻すアクションを推奨します。
■ 効率性の改善別ワークロード
効率の良いリソースの使用は、望ましい状態で実行するための重要な要素です。効率的に実行することで、投資を最大限に活用し、コストを削減できます。Workload Optimization Manager が使用率の低いリソースを検出すると、操作を最適化し、費用を節約するアクションを推奨します。
■ パフォーマンス アシュアランス別ワークロード
最終的には、環境内のワークロードを管理する理由は、パフォーマンスを保証し、QoS の目標を達成することです。Workload Optimization Manager が QoS をリスクに直接さらす条件を検出すると、パフォーマンス確保に関連するアクションを推奨します。これらの重要な条件を考慮できるので、推奨されるアクションは可能な限り迅速に実行する必要があります。
[Workload Health] チャートには、ワークロードの正常を向上させるために考慮する必要があるアクションが示されます。アクションのリストを表示するには、チャートの下部にある [アクションを表示(Show Actions)] をクリックします。
環境チャートには、環境の概要が示されます。管理しているターゲットを表示し、Workload Optimization Manager がターゲットで検出したエンティティをカウントします。たとえば、クラウド サービスプロバイダー、ハイパーバイザ、およびワークロードの数を表示できます。

次のいずれかのビューを選択できます。
■ ハイブリッド(オンプレミスとクラウドの両方)
■ クラウド
■ オンプレミス
チャートには、情報がテキストチャートタイプで表示されます。
ワークロード改善チャートでは、時間の経過とともに環境内のワークロードの正常性を追跡し、その期間内に Workload Optimization Manager が実行したアクションの数に正常性をマッピングします。
チャートには、実行されたアクションの重大性と値が表示されます。
■ ワークロード全体
経時的なワークロードの合計数。
■ パフォーマンスリスクがあるワークロード
正常に実行されていないワークロード。
■ 非効率なワークロード
使用率の低いホストで実行されているワークロード、または使用されていないワークロード。
■ コンプライアンス違反のワークロード
配置ポリシーに違反しているワークロード。コンプライアンスに準拠していないワークロードは、ホストで実行されるか。たとえば、配置ポリシーに違反しているストレージに配置される場合があります。
■ 実行されたアクション
Workload Optimization Manager が実行したアクション。
垂直線は、環境で最後のデータポイントがいつポーリングされたかを示します。
次のいずれかのビューを選択できます。
■ ハイブリッド(オンプレミスとクラウドの両方)
■ クラウド
■ オンプレミス
これらのチャートウィジェットは、クラウド環境のステータスに関する情報を提供します。
コストと削減を表示する多くのクラウド チャート ウィジェットでは、Workload Optimization Manager はクラウド サービス プロバイダーからの課金情報レポートを使用して、コストの全体像を作成します。データには、サービスプロバイダーが課金レポートに含めるすべてのコストが含まれます。Workload Optimization Manager は、これらのレポートを解析して、クラウドのチャートウィジェットに使用する形式に変換します。
注:
Workload Optimization Manager が AWS 月次レポートにアクセスするには、AWS アカウントでコストと使用状況レポートを作成し、S3 バケットに保存する必要があります。

課金情報内訳チャートでは、クラウドサービスの支出が表示されます。これにより、全体的なコスト、リージョン別コスト、クラウドアカウントコストを追跡できます。Workload Optimization Manager は、クラウドアカウントと、ターゲットとして設定した Azure サブスクリプションによって、クラウドサービスの価格を検出します。
チャートの表示は次のように設定できます。
■ テキスト
■ リングチャート
■ 水平バー
シスコは、クラウドプロバイダーからの課金情報を使用して、ワークロードの計算、ストレージ、データベース、IP、およびデータ転送のコストを追跡します(25 ページ) 。このチャートを使用して、コストを管理し、時間の経過とともにどのように変化するかを確認します。
次のオプションを選択できます。
■ サービスプロバイダーによる請求額
クラウド環境で使用する各クラウド サービス プロバイダーの時間の経過に伴うコストが表示されます。
1 つのサービスプロバイダーの複数のアカウントを開くことができます。異なるサービス プロバイダーでワークロードを実行している場合、このチャートには、それらのコストの分布が表示されます。
■ アカウント別の上位課金コスト
グラフは、コストが最も高いクラウド アカウント(348 ページ) を示しています。チャートの凡例には、最大 20 の実際のアカウントが表示され、必要に応じて、上位 20 に含まれていないすべてのアカウントを表す「その他」というラベルの付いた追加項目が表示されます。データ ポイントにカーソルを合わせると、個々のアカウントのコストが表示されます。
現在、Microsoft Azure Billing ターゲットを追加すると、アカウント別の上位課金コスト、サービス別の上位課金コスト、およびサービス プロバイダー別の上位課金コストのウィジェットに Azure 課金情報データが表示されません。これは将来の のリリースでサポートされる予定です。
■ サービス別上記課金コスト
グラフは、コストが最も高いサービスを示しています。グラフの凡例には、最大 20 の実際のサービスが表示され、必要に応じて、上位 20 に含まれていないすべてのサービスを表す「その他」というラベルの付いた追加項目が表示されます。データ ポイントにカーソルを合わせると、個々のサービスのコストが表示されます。
現在、Microsoft Azure Billing ターゲットを追加すると、アカウント別の上位課金コスト、サービス別の上位課金コスト、およびサービス プロバイダー別の上位課金コストのウィジェットに Azure 課金情報データが表示されません。これは将来の のリリースでサポートされる予定です。
■ ワークロード費用内訳
このチャートには、クラウド使用率の各コンポーネントの経時的なコストが表示されます。縦線は、環境で最後のデータポイントがいつポーリングされたかを示します。縦線の右側にあるデータポイントは、将来の予測です。
次のコストを確認できます。
– オンデマンド コンピューティング
– 割引済み(コンピューティング)
– スポット計算
– オンデマンドライセンス
– 予約済みライセンス
– ストレージ
– IP(ワークロード用の静的 IP)
このチャートは、稼働時間やその他の要因に基づく VM のオンデマンドコストを反映します。オンデマンドのコスト計算については、「クラウド VM の推定オンデマンド月次コスト」(156 ページ)を参照してください。

チャートの表示は次のように設定できます。
■ 折れ線グラフ
■ 積み上げ棒グラフ
■ 面グラフ
時間フレームを変更すると、Workload Optimization Manager は、レポートされた情報をその時間フレームと一致するように適切な時間単位に分割します。ただし、ソースは同じままです。時間フレームを変更しても、ソース データに影響を与えたり、データ ポーリングを増やしたりすることはありません。
クラウド階層チャートは、Workload Optimization Manager がチャートウィジェット範囲で検出したクラウド階層を表示します。たとえば、チャートウィジェット範囲が [すべてのクラウド VM(All Cloud VMs)] に設定されており、エンティティタイプが [仮想マシン(Virtual Machine)] に設定された場合、チャートには、ワークロードが使用するすべてのクラウド階層が表示されます。
リスト内の任意のエンティティタイプを選択できます。
チャートの表示は次のように設定できます。
■ テキスト
■ リングチャート
■ 水平バー
ロケーションチャートは、検出されたワークロードがあるクラウドプロバイダーの地域を世界地図に表示します。任意の地域をクリックすると、範囲指定されたビューで詳細情報を調べることができます。
各国のリージョンがマップチャートに表示されます。
タグ別のコスト内訳チャートは、Workload Optimization Manager が Azure または GCP 環境で検出したタグ付けされたクラウド エンティティのコストを表示します。範囲内のタグ付けされたエンティティについて、チャートは、時間の経過とともに 1 日あたりのコストがどのように変化するかを示します。
追跡するタグ キーを選択してから、チャートに含めるタグの値を選択します。各データ ポイントは、指定されたタグ/値のペアを持つすべてのエンティティのコストを集計します。積み上げ棒グラフまたは面グラフでは、コストの内訳を表示できます。
例:この積み上げ棒グラフでは、タグ poolName は workload-type およびタグ Values はptpool、ptpool2、mixwin です。

![]() |
これらのチャートを表示するには、ホームページのデフォルトビューまたはカスタムダッシュボードにチャートを追加します。デフォルトでは、これらのチャートはグローバル環境に範囲設定されています。範囲を変更すると、詳細なデータを表示できます。
チャートに表示する履歴データの量を設定します。
チャートの表示は次のように設定できます。
■ 面グラフ
■ 積み上げ棒グラフ
データ ポイントをホバーすると詳細を確認できます。その日付の特定の値を示すツールチップが表示されます。凡例項目をクリックすると、特定の値のデータを表示/非表示にできます。
チャートに表示するタグ/値のペアを選択します。
タグのキーと値では大文字と小文字が区別されないことに注意してください。チャートの各データ ポイントは、大文字と小文字に関係なく、指定されたタグのキー/値のペアがあるすべてのエンティティのコストを集計します。
■ キー
チャート化するタグ名。Workload Optimization Manager は、環境で構成したタグを検出します。
チャートのキーを 1 つ選択できます。
■ 値
指定されたキーに対して環境で構成した値。
複数の値を選択できます。値のリストを短くするには、[値(Values)] フィールドにフィルタ処理する文字列を入力します。

クラウドワークロードのアクションには、通常、コスト節約または投資が付随しています。たとえば、接続されていないボリュームを削除すると、コストを大幅に削減(節約)できますが、パフォーマンスを向上させるために VM を別の階層にスケーリングすると、追加のコスト(投資)が発生する可能性があります。
これらのチャートは次の点を強調しています。
■ アクションの実行の結果として実現された節約と投資の合計
■ アクションが実行されなかったときに未達成の節約と投資の合計
これらのチャートの情報は、アクション処理ポリシーを形成するのに役立ちます。たとえば、アクションの自動化を開始して、可能な限り低いコストでパフォーマンスを保証する機会を逃さないようにすることができます。
これらのチャートは、組み込みのクラウド エグゼクティブ ダッシュボードに表示され、グローバル環境を範囲としています。範囲を変更すると、詳細なデータを表示できます。これらのチャートをホームページのデフォルトビューまたはカスタムダッシュボードに追加することもできます。
詳細なデータを表示する別の方法は、範囲を(サプライチェーン内で、または [検索(検索)] を使用して)1 つまたは複数のアカウント、請求ファミリー、グループ、またはワークロードに設定することです。
ワークロード(VM、データベース サーバー、データベースまたはボリューム)をスケールするアクションの場合、Workload Optimization Manager は、ワークロード価格差異の時間ごとのコストに基づいてワークロード別に節約と投資を計算します。この際、アカウント ワークロードの 稼働時間(153 ページ) と同じワークロードの連続したスケール アクションの影響を考慮します。
■ 計算された投資と節約は、過去のすべてのスケーリング アクションの合計ですが、以前の 1 つ以上のアクションの効果がなくなるまで、1 つの方向のスケーリングが反対方向の以前のアクションの量を減らすという例外があります。
説明は以下のとおりです。
VM の 3 つの連続したスケールアクションと、それらの計算への影響を検討してください。
1. $1.00 のコスト増加は、$1.00 の投資としてカウントされます。
2. その後の $0.25 のコスト削減は、次のように考慮されます。
– 累積節約チャートの合計額に対して $0.25 の節約額
– 累積投資チャートの合計金額に対して $0.75 の投資
3. $1.00 の別のコスト削減は、次のように考慮されます。
– 累積節約チャートの合計額に対して $1.25 の節約額
– 累積投資チャートの合計金額に対して $0.00 の投資
3 番目のアクションが実行されるまでに、最初の $1.00 の投資は「取り消され」(投資額は $0.00)、VM の節約と投資を計算するときに考慮されなくなります。
■ ワークロードがオフラインの時間は計算が一時的に停止し、ワークロードが再びオンラインになり、同じ構成で実行されると再開されます。
■ 終了したワークロード、または Workload Optimization Manager が検出しなくなったワークロードの計算は停止します。
ボリューム削除アクションの場合、Workload Optimization Manager は、削除されたボリュームの 1 時間あたりのコストに基づいて、ボリューム削除以降 1 年間に累積された節約を計算します。さらに、ワークロードの価格差異の時間単位のコストと、システムに残っっている保留中のアクションの時間数に基づいて失った節約を見積もります。
チャートの表示は次のように設定できます。
■ テキストとエリアのチャート
■ 面グラフ
■ テキストと棒グラフ

■ 積み上げ棒グラフ
■ テキスト
チャートを編集すると、累積節約ビューと累積投資ビューを切り替えることができます。節約または投資のコストが時間の経過とともにどのように蓄積されるかを確認したくない場合は、表示されるデータを節約または投資のみに変更することもできます。
![]() |
チャートの凡例で、[実現された節約(Realized Savings)] または [未達成の節約(Missed Savings)] をクリックすると、フィルタ処理されたビューを表示できます。項目をもう一度クリックすると、チャートがリセットされます。
チャートの下部にある [すべて表示(Show All)] をクリックすると、データを表形式で表示およびダウンロードできます。
クラウドワークロードのアクションには、通常、コスト節約または投資が付随しています。たとえば、接続されていないボリュームを削除すると、コストを大幅に削減(節約)できますが、パフォーマンスを向上させるために VM を別の階層にスケーリングすると、追加のコスト(投資)が発生する可能性があります。
これらのチャートは次の点を強調しています。
■ アクションの実行の結果として実現された節約と投資の合計
■ アクションが実行されなかったときに未達成の節約と投資の合計
これらのチャートの情報は、アクション処理ポリシーを形成するのに役立ちます。たとえば、アクションの自動化を開始して、可能な限り低いコストでパフォーマンスを保証する機会を逃さないようにすることができます。
これらのチャートを表示するには、ホームページのデフォルトビューまたはカスタムダッシュボードにチャートを追加します。デフォルトでは、これらのチャートはグローバル環境に範囲設定されています。範囲を変更すると、詳細なデータを表示できます。
詳細なデータを表示する別の方法は、範囲を(サプライチェーン内で、または [検索(検索)] を使用して)1 つまたは複数のアカウント、請求ファミリー、グループ、またはワークロードに設定することです。

ワークロード(VM、データベース サーバー、データベースまたはボリューム)をスケールするアクションの場合、Workload Optimization Manager は、ワークロード価格差異の時間ごとのコストに基づいてワークロード別に 節約と投資を計算します。この際、アカウント ワークロードの稼働時間(153 ページ)を考慮します。
■ ワークロードがオフラインの時間は計算が一時的に停止し、ワークロードが再びオンラインになり、同じ構成で実行されると再開されます。
■ 終了したワークロード、または Workload Optimization Manager が検出しなくなったワークロードの計算は停止します。
ボリューム削除アクションの場合、Workload Optimization Manager は、削除されたボリュームの 1 時間あたりのコストに基づいて、ボリューム削除以降 の節約を計算します。さらに、ワークロードの価格差異の時間単位のコストと、システムに残っっている保留中のアクションの時間数に基づいて失った節約を見積もります。
チャートの表示は次のように設定できます。
■ テキストとエリアのチャート
■ 面グラフ
■ テキストと棒グラフ
■ 積み上げ棒グラフ
■ テキスト
チャートを編集すると、節約ビューと投資ビューを切り替えることができます。表示されるデータを次のように変更することもできます。
累積節約または累積投資に変更して、節約または投資コストが時間の経過とともにどのように蓄積されるかを確認します。
![]() |
チャートの凡例で、[実現された節約(Realized Savings)] または [未達成の節約(Missed Savings)] をクリックすると、フィルタ処理されたビューを表示できます。項目をもう一度クリックすると、チャートがリセットされます。
チャートの下部にある [すべて表示(Show All)] をクリックすると、データを表形式で表示およびダウンロードできます。
Workload Optimization Manager は、割引料金の対象となる VM の割合を増やし、オンデマンド コストを削減できるように、割引料金でインスタンス タイプを購入することを推奨できます。このチャートは、保留中の購入を示しています。購入のリストをダウンロードし、クラウドプロバイダーまたは担当者に送信して、購入プロセスを開始します。

注:
購入アクションは、関連する VM スケーリング アクションとともに実行する必要があります。現在のサイズで VM の割引を購入するには、VM 予約プランの購入 (299 ページ)を実行します。
現在、Workload Optimization Manager は、AWS および Azuru の購入アクションを推奨しています。GCP の購入アクションは、将来のリリースで導入される予定です。
![]() |
推奨事項に影響する要因
割引価格設定に適する候補の VM を特定するために、Workload Optimization Manager の分析は VM の履歴を検討します(デフォルトでは過去 21 日間)。検討の内容は次のとおりです。
■ アクティビティ
VM の VCPU 使用率パーセンタイルが 20% 以上の場合、Workload Optimization Manager はそれをアクティブな VM と見なします。
■ 安定性
過去 21 日中 16 日、VM の開始、停止またはサイズ変更アクションが実行されていない場合、Workload Optimization Manager は安定していると見なします。
現在の割引インベントリが VM をサポートできない場合、またはサポートすると望ましい適用範囲を超える場合、Workload Optimization Manager は追加の割引購入を推奨する場合があります。
Workload Optimization Manager は、2 週間のサイクルで購入アクションを生成します。また、割引在庫が変更された場合、またはプラットフォームの再起動後に、新しい一連のアクションが生成されます。
次のことに注意してください。
■ 異なるタイプの割引には異なるコストがあるため、オンデマンドまたは割引価格のどちらを使用するかは、 購入プロファイル(387 ページ)参照によって異なります。
■ 完全なデータは購入を完了した後にのみ利用可能になるため、Workload Optimization Manager はコストのみを見積もることができます。見積もりには、新たに購入したインスタンス タイプに対してワークロードをスケーリングした後のコストが反映されます。すでに購入したインスタンス タイプにスケーリングする場合、チャートには実際のコストが反映されます。
■ Workload Optimization Manager は、アクション購入を生成するため、ワークロードに対するその他の保留中のアクションも実行されることを前提としています。たとえば、r4.xlarge テンプレートで実行されているワークロードを想定してみましょう。Workload Optimization Manager がそのインスタンス タイプを m5.medium に変更することを推奨している場合は、ワークロードをカバーしてコストを削減するために割引済み m5 を購入することを推奨できます。この購入は、現在 m5 ワークロードがないリージョンで行うことができます。購入の推奨事項では、ワークロードをその他のリージョンに移動することを想定しています。
■ AWS RI の場合:
– インスタンス サイズの柔軟なルールを使用する環境では、Workload Optimization Manager は、より大きなインスタンス タイプのリソース要件に対応するために、より小さいインスタンス タイプの複数の RI を購入することを推奨できます。たとえば、1 つの t2.small RI を購入するのではなく、Workload Optimization Manager は、同等の割引を提供するために 4 つの t2. nano RIs を購入することを推奨できます。
– 課金情報ファミリに課金を統合する環境では、Workload Optimization Manager は、特定の課金情報ファミリ内にある の購入を推奨します。詳細については、「 AWS 課金情報ファミリ」(393 ページ)を参照してください。
[すべて表示(Show All)] をクリックすると、各割引の詳細を示すテーブルが表示されます。

テーブルは、割引ごとのプロパティ、初期費用、損益平衡期間を示します。損益分岐点は、月に四捨五入された、節約が初期費用を超える時間です。[コストの影響(Cost Impact)] 列は特定の割引を購入した場合に実現できる月々の節約を示します。
![]() |

チャートの表示は次のように設定できます。
■ テキスト
■ リングチャート
このチャートは、割引の対象となる VM の割合を示します。オンデマンド VM の割合が高い場合、カバレッジを拡大すると、月次コストを削減できます。カバレッジを拡大するには、VM 既存キャパシティを持つインスタンスタイプに拡張します。

![]() |
割引価格設定に適する候補の VM を特定するために、Workload Optimization Manager の分析は VM の履歴を検討します(デフォルトでは過去 21 日間)。検討の内容は次のとおりです。
■ アクティビティ
VM の VCPU 使用率パーセンタイルが 20% 以上の場合、Workload Optimization Manager はそれをアクティブな VM と見なします。
■ 安定性
過去 21 日中 16 日、VM の開始、停止またはサイズ変更アクションが実行されていない場合、Workload Optimization Manager は安定していると見なします。
現在の割引インベントリが VM をサポートできない場合、またはサポートすると望ましい適用範囲を超える場合、Workload Optimization Manager は追加の割引購入を推奨する場合があります。
範囲を特定の AWS アカウントに設定する場合、チャートは、アカウントのワークロードに対する RI 適用範囲および課金情報ファミリの RI を表示します。
単色の縦線にあるデータポイントは、環境からポーリングされた最後のデータを示します。縦線の左にあるデータポイントは、履歴データを表し、右側のデータポイントは、将来の予測を表します。
チャートをホバーすると、次の情報が表示されます。
■ データポイントの日時
■ 正規化係数に基づく適用範囲のパーセンテージ
正規化係数 は、異なるインスタンス ファミリのキャパシティを比較したり組み合わせる際に使用できる RI キャパシティの基準です。
Workload Optimization Manager は、正規化された要素の観点から RI 使用率を測定します。ワークロード容量をカバーする正規化係数として計算された RI の数を、特定の Workload Optimization Manager スコープの正規化係数の総数と比較します。各ワークロードには、そのインスタンス タイプに応じて正規化係数のユニットが割り当てられます。
AWS Savings Plans のデータを表示するには、以下を行う必要があります。
■ 範囲をグローバル環境に設定します。
■ 日次または月次のデータポイントを表示するタイムフレームを選択します(過去 7 日間、過去 30 日間、または去年)
AWS は Savings Plans のコミットメントを $/時間で測定しますが、Cost Explorer には日次および月次のコストが表示されます。Workload Optimization Manager は、Cost Explorer を定期的にポーリングして最新のコストデータを取得し、そのデータを使用して、1 日あたりの Savings Plans 使用率またはカバレッジを計算します。このため、1 時間ごとのデータ ポイント(過去 2 時間または過去 24 時間)を示すタイムフレームを選択した場合、Savings Plans データは表示されません。
注:
AWS は UTC でデータをタイムスタンプしますが、チャートは現地時間でデータを表示します。この違いにより、チャートに表示されない日が発生する可能性がありますが、データの完全性には影響しません(チャートは常に完全なデータセットを反映します)。

チャートでは、履歴データは、単色の縦線の左にあるデータポイントで示されます。AWS が提供する最新のデータは常に数日前のものであるため、当日のデータは利用できません。さらに、Workload Optimization Manager は、将来の適用範囲を予測しません。
チャートをホバーすると、次の情報が表示されます。
■ データポイントの日時
■ 適用範囲の割合
特定の Azure サブスクリプションに範囲を設定する場合、サブスクリプションのワークロードの予約適用範囲と、サブスクリプションによって所有されている共有予約および単一範囲の予約がチャートに表示されます。
単色の縦線にあるデータポイントは、環境からポーリングされた最後のデータを示します。縦線の左にあるデータポイントは、履歴データを表し、右側のデータポイントは、将来の予測を表します。
チャートをホバーすると、次の情報が表示されます。
■ データポイントの日時
■ 比率に基づく適用範囲の割合
比率 とは、任意の Workload Optimization Manager の範囲における、予約ユニットの合計数と比較した、ワークロード キャパシティをカバーする Azure 予約ユニット数です。各ワークロードには、そのインスタンス タイプに基づいた予約ユニットが割り当てられます。
グラフには、ご使用の環境からポーリングされた最新のデータが表示されますが、履歴データや将来のプロジェクト適用範囲は表示されません。
チャートをホバーすると、次の情報が表示されます。
■ データポイントの日時
このグラフには、使用環境で検出されたクラウドプロバイダーの割引が一覧表示されます。
■ AWS 予約済みインスタンス(RI)およびワークロード用の通常および GovCloud 節約プラン(28 ページ)
■ ワークロード用の通常および Azure Government の Azure 予約(28 ページ)
■ GCP の確約利用割引
![]() |

チャートの表示は次のように設定できます。
■ テキスト
■ リングチャート
■ 水平バー
![]() |
テーブルの各行は、割引に対応しています。Azure サブスクリプションまたは AWS/GCP アカウントにはいくつかの割引があり、各割引は独自の行として表示されることに注意してください。テーブルの列には、クラウドプロバイダーから取得した基本情報(割引の名前/ID、その割引を使用するサブスクリプション/アカウント、インスタンスタイプと場所、期間、期限日など)が表示されます。サブスクリプション/アカウントをクリックして、範囲を絞ります。
このテーブルは、次の一般的な機能をサポートしています。
■ 合計:ページの上部に検出された割引の合計数が表示されます。AWS RI と Azure の予約については、総コストと節約額も表示されます。1 つ以上のチェックボックスをオンにすると、選択した合計を反映するように情報が変更されます。
■ 列のソート:列のヘッダーをクリックすると、リストをソートできます。
■ ダウンロード:ページの右上にある [ダウンロード(Download)] アイコンをクリックすると、テーブルを CSV ファイルとしてダウンロードします。
Azure EA アカウントまたは AWS マスターアカウントをプライマリ クラウド ターゲットとして追加すると、Workload Optimization Manager は、請求ファミリーの割引に関する完全な洞察を取得します。セカンダリ ターゲットとして Azure サブスクリプションまたは AWS メンバー アカウントを選択的に追加した場合でも、Workload Optimization Manager は、すべての割引とそれらが全体的にどのように使用されているかを認識し続けるため、より正確な割引の最適化と購入アクションを推奨できます。
考慮すべき点:
■ AWS の場合、マスター アカウントではなくターゲットとしていくつかのメンバー アカウントを追加した場合、Workload Optimization Manager は、ターゲットとして追加していないメンバー アカウントの割引を反映しません。
■ Azure の場合:
– Workload Optimization Manager が新しく購入した Azure 予約を検出するまでに、最大 1 日かかる場合があります。
– Azure が Workload Optimization Manager に提供する課金情報の更新に遅延が生じる場合があります。この場合、分析では計算に部分的な課金情報データが使用され、追加されていない Azure サブスクリプションからの割引の不完全なコストが表示される場合があります。
範囲をグローバル環境に設定すると、完全なインベントリを表示できます。チャートの下部にある [すべて表示(Show All)] をクリックするときは、テーブルに表示されている次の情報に注意してください。
■ 追加されたアカウント(Azure サブスクリプションまたは AWS メンバー アカウント)の割引の場合:

![]() |
– サブスクリプション列(Azure の場合)またはアカウント列(AWS の場合)
この列には、割引のアカウント名が表示されます。名前をクリックすると、範囲をそのアカウントに設定できます。アカウントにはいくつかの割引があり、各割引は独自の行として表示されることに注意してください。
注:
何らかの理由でアカウントの再検証に失敗した場合、Workload Optimization Manager は、[割引インベントリ(Discount Inventory)] ページに追加されていないアカウントとしてそのアカウントを表示します。
– 現在の使用率 列
この列には、すべてのアカウントの VM が現在使用している割引キャパシティの割合が表示されます。Workload Optimization Manager は、割引を使用する追加されていないアカウントに VM がある場合に割合を推定します。これは、VM の正確な数が不明であるためです。
– リンクされた VM 列
この列には、アカウント内で割引を使用している VM 数が表示されます。数をクリックすると VM が表示されます。
数の後の星印(*)は、割引を使用する追加されていないアカウントからの VM があることを示しています。これらのアカウントを追加していないため、VM の正確な数は不明です。
■
![]() |
– アカウント列(AWS の場合)またはサブスクリプション列(Azure の場合)
この列には、アカウントがターゲットとして追加されていないことを示すグレー表示でクリックできない名前が表示されます。マスターまたは EA アカウントを追加したため、Workload Optimization Manager は、このアカウントと、指定された割引が他のアカウントと共有されているかどうかを認識しています。
– 現在の使用率 列
この列には、すべてのアカウントの VM が現在使用している割引キャパシティの割合が表示されます。Workload Optimization Manager は、割引を使用する追加されていないアカウントに VM がある場合に割合を推定します。これは、VM の正確な数が不明であるためです。
– リンクされた VM
この列の下の数が 1 以上の場合、その数は、割引を使用する追加されたアカウントからの VM を意味します。数をクリックすると VM が表示されます。
数値が 0(ゼロ)の場合、割引は現在どこでも使用されていません。
ハイフン(-)は、割引を使用する追加されていない他のアカウントからの VM があることを示しています。これらのアカウントを追加していないため、VM の正確な数は不明です。
![]() |

Workload Optimization Manager は、以下をターゲットとして追加すると、ワークロードの確約利用割引を検出します。
■ 関連する課金情報アカウントへの「課金情報アカウント閲覧者」ロールを持つサービス アカウント
■
![]() |
![]() |
範囲は、グローバル クラウド環境、または個々のアカウント、課金情報ファミリ、またはリージョンに設定できます。アカウントに対する範囲は、課金情報ファミリ全体に対するワークロードの RI 使用率を示します。
注:
非常にまれな状況下で、1 年または 3 年の期間に解決されない支払い計画で RI を使用できる場合があります。この場合、AWS はそれらの RI の料金データを返しません。Workload Optimization Manager は、RI 使用率または RI コストの計算にそのような RI を含めません。
単色の縦線にあるデータポイントは、環境からポーリングされた最後のデータを示します。縦線の左にあるデータポイントは、履歴データを表し、右側のデータポイントは、将来の予測を表します。
チャートをホバーすると、次の情報が表示されます。
■ データポイントの日時
■ 正規化係数に基づく使用率のパーセンテージ
正規化係数 は、異なるインスタンス ファミリのキャパシティを比較したり組み合わせる際に使用できる RI キャパシティの基準です。
Workload Optimization Manager は、正規化された要素の観点から RI 使用率を測定します。ワークロード容量をカバーする正規化係数として計算された RI の数を、特定の Workload Optimization Manager スコープの正規化係数の総数と比較します。各ワークロードには、そのインスタンス タイプに応じて正規化係数のユニットが割り当てられます。

AWS Savings Plans のデータを表示するには、以下を行う必要があります。
■ 範囲をグローバル環境に設定します。
■ 日次または月次のデータポイントを表示するタイムフレームを選択します(過去 7 日間、過去 30 日間、または去年)
AWS は Savings Plans のコミットメントを $/時間で測定しますが、Cost Explorer には日次および月次のコストが表示されます。Workload Optimization Manager は、Cost Explorer を定期的にポーリングして最新のコストデータを取得し、そのデータを使用して、1 日あたりの Savings Plans 使用率または適用範囲を計算します。このため、1 時間ごとのデータ ポイント(過去 2 時間または過去 24 時間)を示すタイムフレームを選択した場合、Savings Plans データは表示されません。
注:
AWS は UTC でデータをタイムスタンプしますが、チャートは現地時間でデータを表示します。この違いにより、チャートに表示されない日が発生する可能性がありますが、データの完全性には影響しません(チャートは常に完全なデータセットを反映します)。
チャートでは、履歴データは、単色の縦線の左にあるデータポイントで示されます。AWS が提供する最新のデータは常に数日前のものであるため、当日のデータは利用できません。さらに、Workload Optimization Manager は、将来の適用範囲を予測しません。
チャートをホバーすると、次の情報が表示されます。
■ データポイントの日時
■ 1 日あたりの使用済みコストと確定済みコストの合計に基づく、使用率の割合
範囲は、グローバル クラウド環境、または個々のサブスクリプション、課金情報ファミリ、またはリージョンに設定できます。サブスクリプションに対する範囲は、課金情報ファミリ全体または単一のサブスクリプションおよび共有サブスクリプションに対するワークロードの予約使用率を示します。
単色の縦線にあるデータポイントは、環境からポーリングされた最後のデータを示します。縦線の左にあるデータポイントは、履歴データを表し、右側のデータポイントは、将来の予測を表します。
チャートをホバーすると、次の情報が表示されます。
■ データポイントの日時
■ 比率に基づく使用率の割合。
比率 とは、任意の Workload Optimization Manager の範囲における、予約ユニットの合計数と比較した、ワークロード キャパシティをカバーする Azure 予約ユニット数です。各ワークロードには、そのインスタンス タイプに基づいた予約ユニットが割り当てられます。
グラフには、ご使用の環境からポーリングされた最新のデータが表示されますが、履歴データや将来のプロジェクト利用率は表示されません。
チャートをホバーすると、次の情報が表示されます。
■ データポイントの日時
■ 使用率のパーセンテージ
クラウド推定費用チャートには、クラウドの推定月間コストと投資額が示されます。月間コストの金額は、アクション有りおよびアクション無しの金額が集計されます。
チャートには、情報がテキストチャートで表示されます。

パブリッククラウドでのコスト管理に役立つように、これらのチャートには、特定の範囲に対するストレージ(ボリューム)の分布およびコストが表示されます。これにより、ストレージ使用率がコストにどのように影響するかを確認できます。これらのチャートでは、Workload Optimization Manager は、クラウドターゲットのコスト情報に基づいてコストを計算します。
これらのグラフは、次のデータを示しています。
■ ティア
このグラフは、階層(ディスク タイプ)ごとにボリュームを分類し、各階層のボリューム数と月次コストを示しています。
■ 非接続ストレージ
グラフは、接続状態(接続または非接続)別にボリュームを分類し、各状態のボリューム数と月次コストを示します。接続されていないボリュームの場合、これらのボリュームを削除すると、クラウド コストを指定された量だけ削減できます。[すべて表示(Show All)] をクリックし、接続されていないボリュームの [詳細(Details)] ボタンをクリックして削除アクションを実行します。
注:
最適化クラウド プランの場合、ボリューム階層内訳チャートには、「現在」および「最適化済み」の結果が表示されます。「現在」の結果には、コストを削減するために削除できる現在接続されていないボリュームが含まれていますが、「最適化」の結果は、接続されていないボリュームが削除されていることを前提としています。接続していないボリュームの一覧を確認するには、チャートの下部にある [変更を表示(Show Changes)] をクリックします。詳細については、「クラウドの最適化プランの結果」(286 ページ)を参照してください。
内訳を確認するには、チャートの下部にある [すべて表示(Show all)] をクリックします。クラウドプロバイダーが複数ある場合、各プロバイダーには独自のタブがあります。任意の列ヘッダーをクリックし、リストを並べ替えます。1 つ以上のチェックボックスを選択すると、合計が上部に表示されます。
注:
範囲セットに VM がある Azure 環境の場合、電源が入っていない VM については、関連付けられたストレージの使用率が 0 GB と表示されます。これは、電源が入っていない VM に対して Azure 環境が返すデータとして正しいものです。ただし、ストレージ キャパシティの一部は現在使用されている可能性があります。
チャートの単位
特定のクラウドプロバイダーを対象としている場合は、チャートの右上隅にある [編集(Edit)] オプションをクリックし、次のいずれかの単位を選択することで、層とストレージ(ボリューム)を並べ替えることができます。
■ カウント:ボリューム カウントで、大きいものから小さいものへと並べ替えます。
■ コスト:毎月のコストで、高いものから低いものへ並べ替えます。
月次節約または投資総額チャートは、実行されたクラウドアクションの毎月の削減または投資を調査するのに役立ちます。たとえば、実行されたアクションによって価格が増加した場合、これは投資になります。また、推奨されるクラウドアクションを実行した場合に達成できたはずの、実施されなかった月ごとの削減やパフォーマンス投資も示されます。
このチャートの範囲には、アカウントまたはサブスクリプション、あるいは、アカウントまたはサブスクリプションのグループを選択するか、デフォルトのグローバル環境を使用することができます。デフォルトのグローバル環境を使用する場合、チャートはその範囲のすべてのクラウド アカウントを自動的に使用します。範囲設定のその他の例としては、AWS 課金ファミリ、Azure サブスクリプション、すべての AWS アカウントの事前定義済みグループ、またはすべての Azure アカウントの事前定義済みグループなどがあります。
一時停止以外のアクションの場合、ワークロードの価格差の時間単位コストと、月間 730 時間のワークロードの使用状況に基づいて、削減額と投資額が予想されます。一時停止アクションによる削減額については、一時停止ポリシーで定義されているように、ワークロードの価格差と実際の一時停止時間の時間単位のコストに基づいて推定されます。
実施されなかった削減額については、ワークロードの価格差の時間単位コストと、システムに推奨されるアクションが存在する時間数に基づいて推定されます。
Workload Optimization Manager がバージョン 2.3.0 にアップデートされると、月次節約または投資総額チャートは、月ベースでデータを計算します。バージョン 2.3.0 より前のデータベースに保存されている履歴データは含まれていません。

チャートの表示は次のように設定できます。
■ 積み上げ棒グラフ
■ 表形式の例:
■ 積み上げ棒
![]() |
チャートの凡例では、チャートの表示を変更する項目を選択することもできます。項目をもう一度クリックすると、チャートがリセットされます。たとえば、投資情報を調査する場合は、凡例の [Investments] をクリックします。
■ 表形式
![]() |
これらのチャートウィジェットは、オンプレミス環境のステータスに関する情報を提供します。
密度チャートは、プロバイダー(ホストまたはストレージ)ごとのリソースコンシューマ数(仮想マシンまたはコンテナ)を表示します。利用可能であれば、[密度を表示(Show Density)] チェックボックスをオンにすると、プロバイダーに対するコンシューマの比率を確認できます。

完全にヘッドルームを埋めると想定した場合、これらのチャートは、仮想マシンの想定数も表示します。必要なワークロードの値は、実行中の計画の結果であることに注意してください。これらの計画では、クラスタ内のワークロードの移動を計算して効率を向上させることができますが、常にクラスタの境界を考慮します。つまり、この計画では、 VM を異なるクラスタ上のホストに移動することはありません。
関連するデータを表示するには、範囲をグローバル環境またはクラスタ グループに設定する必要があります。他の範囲はサポートされていません。関連するデータを表示するには、範囲をグローバル環境またはクラスタ グループに設定する必要があります。他の範囲はサポートされていません。
チャートの表示は次のように設定できます。
■ 積み上げ棒グラフ
■ 折れ線グラフ
[Ports] チャートには、特定の期間にオンプレミス環境で最も使用されているノースバウンドまたはサウスバウンドポートが表示されます。これらのチャートは、ポートチャネルのライセンスを許可しているファブリック環境で役立ちます。
チャートには、情報が表形式で表示されます。
ヘッドルームチャートには、ワークロードをホストするためにクラスタが保持する追加キャパシティの量が表示されます。
クラスタ容量とヘッドルームを計算するために、Workload Optimization Manager は、現在の環境の条件を考慮する夜間計画を実行します。この計画では、経済スケジューリングエンジンを使用して、クラスタ向けの最適なワークロードの分散を特定します。より望ましいワークロードの分散が行われるようになるという前提で、特定のクラスタ内の他のホストに現在の VM を移動することができます。計画の結果として、クラスタがサポートできる VM の数が計算されます。
VM のヘッドルームを計算するために、計画ではクラスタへの VM の追加をシミュレートします。このプランでは、特定の VM テンプレートに基づいて、これらの VM の特定のキャパシティを想定しています。このため、ヘッドルームに与えられた VM の数は、その VM テンプレートに基づく近似値となります。
次のタイプのヘッドルームチャートを指定できます。
■ CPU ヘッドルーム
■ メモリヘッドルーム
■ ストレージヘッドルーム
次のオプションを選択できます。
■ CPU ヘッドルーム
■ メモリヘッドルーム
■ ストレージヘッドルーム
チャートには、情報がエリアチャートとして表示されます。
例:

![]() |
このチャートは、ワークロードが現在のインフラストラクチャのキャパシティを超過した際のワークロードの現在の増加率と予測を表示します。これは、将来の計画に役立ちます(たとえば、より多くのハードウェアを購入する必要がある場合など)。
CPU、メモリ、およびストレージのほか、月ごとの平均の仮想マシンの増加と平均の VM テンプレートを追跡できます。時間は日数で表示されます。たとえば、ストレージは 41 日以内に使用されます。
チャートには、情報がテキストチャートで表示されます。

Workload Optimization Manager プラットフォームには、プラットフォームのインストール時に有効化するように選択できる埋め込みレポートコンポーネントが含まれています。埋め込みレポートを使用すると、アプリケーション リソース管理の傾向を把握し、レポートやダッシュボードを介して関係者とインサイトを共有できます。
埋め込みレポートは、Workload Optimization Manager プラットフォームの一部として、独自のコンポーネントで実行されます。このアーキテクチャにより、パフォーマンスが向上し、ストレージ要件が軽減されます。管理対象環境の履歴を保存し、一連の標準ダッシュボードとレポートを介して、この履歴の選択的なスナップショットを表示します。独自のダッシュボードとレポートを作成して、他の懸念事項に焦点を当てることができます。
ダッシュボードとチャートは、Grafana® のオブザーバビリティ プラットフォームを使用します。Grafana を使用すると、既存のダッシュボードを簡単にナビゲートし、コーディングせずに独自のチャートやダッシュボードを作成できます。Grafana を初めて使用し、開始するのにヘルプが必要な場合は、次の場所にあるドキュメントを参照してください。
https://grafana.com/docs/grafana/latest/
レポートを表示および作成するには、Workload Optimization Manager のインストール プロセスの一部として埋め込みレポートを有効化する必要があります。詳細については、『設置ガイド』を参照してください。
バージョン 8.1.1(7.22.x から 8.1.0)以前の Workload Optimization Manager インスタンスで埋め込みレポートを有効にしてから、そのインスタンスをバージョン 8.1.1 以降に更新した場合は、次の点に注意してください。
■ バージョン 8.1.1 以降には、追加のレポート能力を提供する新しい埋め込みレポート スキーマが含まれています。
■ レポートは、更新を完了した時点からの履歴データを開始します。
■ [埋め込みレポート(Embedded Reports)] ページには、更新日でマークされた Old Reports という名前のフォルダが含まれています。このフォルダには、新しいスキーマへの変更前の履歴データを使用した、更新前のすべてのレポートが含まれます。
■ オンプレミスの仮想マシンの最適な規模に関する推奨事項レポートは、Old Reports フォルダに表示されますが、フォルダは空です。このレポートで使用されるテーブルは、新しいスキーマの一部として書き直されており、更新後、レポートの履歴データは保存されません。
■ 古いレポートを新しいレポートと統合する場合は、サポート担当者にご連絡ください。
Workload Optimization Manager は、埋め込みレポート用の役割別のアクセス制御を導入します。
■ レポートを管理するには、ユーザーは Report Editor ロールを持っている必要があり、範囲設定済みユーザーであってはなりません。 Workload Optimization Manager インスタンスごとに 1 人のユーザーのみがこのロールを持つことができます(デフォルトでは、ローカル管理者ユーザー)。[ユーザー管理(User Management)] ページから、Report Editor の権限を別のユーザーに付与できます。
注:
[レポート(Reports )] ページに Report Editor のユーザー名が表示されるまで、最大 30 分かかることがあります。これは通常、Report Editor を複数回変更した場合に発生します。

■ レポートにアクセスするには、ユーザーに管理者またはサイト管理者ロール、または定義された範囲がない非管理者ロールを付与する必要があります。たとえば、オブザーバ ロールを持つが範囲を持たないユーザーは、レポートにアクセスできます。
デフォルトの Shared Observer および Shared Adviser ロールには範囲が必要であるため、これらのロールを持つユーザーはレポートにアクセスできません。
![]() |
![]() |
特定のダッシュボードを検索するか、フォルダを参照すると、必要なダッシュボードを見つけることができます。カスタムレポートも作成できます。
![]() |
データベース スキーマには、クエリを実行できる特定のテーブルが含まれています。

グループは、Workload Optimization Manager がモニタリングおよび管理するためのリソースの集合を構成するものです。Workload Optimization Manager セッションの範囲を設定する場合、特定のリソースにフォーカスするグループを選択できます。たとえば、1 つの顧客に対して多数の VM を使用している場合は、それらの VM のみのグループを作成できます。プランニング シナリオを実行するときに、そのグループだけを使用するように範囲を設定することができます。
Workload Optimization Manager は、環境内に存在するグループを検出します。グループには、PM クラスタと、異なる論理的な境界によってグループ化されたエンティティが含まれます。たとえば、Workload Optimization Manager は、ディスク アレイごとのストレージ、データセンターごとの物理マシン、およびネットワークごとの VM を検出します。さらに、Workload Optimization Manager は、仮想データセンター、または特定の HA ポリシーを実装するフォルダなどのプールを検出します。
カスタムグループを作成することもできます。Workload Optimization Manager は、次の 2 つのカスタムグループ化の方式をサポートしています。
■ 動的:グループは、特定の基準によって定義されます。命名規則(ny で始まるすべての VM 名)、リソース特性(4 つの CPU が搭載されているすべての物理マシン)、またはタイムゾーンや CPU 数などの基準に従って、サービスをグループ化できます。これらのグループは、条件の変化に応じて Workload Optimization Manager がグループを更新するため、動的です。
■ 静的:特定のグループメンバーを選択することによって、グループを作成します。
注:
検出されたグループを削除するために、Workload Optimization Manager のユーザーインターフェイスを使用しないでください。これを行うと、後の分析サイクルで再度検出され、環境に追加されます。ただし、それらのグループを再作成するまで、それらのグループに依存する分析は、予期しない結果を返す場合があります。
作成したカスタムグループは削除できます。削除前に、削除するグループを使用して範囲を設定するチャート、プラン、またはポリシーがないことを確認する必要があります。グループを削除すると、該当するチャート、プラン、またはポリシーの範囲は失われます。たとえば、範囲のないポリシーは効果がありません。
グループを作成するには、次の手順に従います。
1.
![]() |
クリックして [Settings] ページに移動します。このページから、Workload Optimization Manager のさまざまな構成タスクを実行できます。
2.
![]() |
クリックして、[Group Management] ページに移動します。

![]() |
このページには、Workload Optimization Manager に対して現在設定されているすべてのカスタムグループが一覧表示されます。次の操作を実行できます。
■ エントリを展開してグループの詳細を表示する
■ エントリを選択し、グループを削除する
■ グループ名をクリックして編集する
動的グループの場合は、グループメンバーを選択する一連の条件を編集できます。静的グループの場合は、特定のメンバーを追加または削除できます。
■ 新しいグループを作成する
グループの長いリストを使用する場合は、グループタイプでフィルタ処理できます。たとえば、VM のグループ、またはホストマシンのグループのみを表示します。また、[検索(Search)] フィールドに文字列を入力してリストをフィルタ処理することもできます。
3. エントリを展開して、グループの詳細を表示します。
![]() |
詳細には、VM のグループにリソースを提供するホストの数など、関連エンティティに関する情報が表示されます。グループに対して保留中のアクションがある場合、詳細にはそれらのアクションも一覧表示されます。
4. 新しいグループを作成します。
[新しいグループ(NEW GROUP)] をクリックします。

![]() |
次に、グループタイプを選択します。
その後で、グループ設定を指定します。
■ グループに固有の名前を付けます。問題を防ぐために、同じエンティティ タイプのグループに重複した名前を使用しないでください。
■ グループがスタティックかダイナミックかを設定します。
スタティックグループを作成するには、リストからメンバーエンティティを選択します。リストをフィルタ処理するには、グループの基準を設定します。
ダイナミックグループを作成するには、グループの基準を設定します。リストが更新され、結果のグループメンバーが表示されます。
■ グループの基準を指定します。
これらの基準は、グループメンバーシップを決定するエンティティの属性です。4 つの VCPU を持つすべての VM のグループを作成できます。メンバーエンティティのプロパティを選択でき、また、メンバーに関連するエンティティのプロパティも選択できます。たとえば、名前に「Development」という部分文字列を含む PM がホストする VM のグループを作成できます。
基準を設定しているときにエンティティのリストが更新されて、メンバーエンティティが表示されます。また、リストをシビラティ(重大度)別(グループ内の最も重要なエンティティごと)またはグループ名別に並べ替えることもできます。
正規表現を使用して一致文字列を表すことができます。
■ 終了したら、グループを保存します。
[保存(Save)] をするとこのグループを [My Groups] のコレクションに追加します。

Workload Optimization Manager のスケジュールで、特定のイベントが発生する可能性がある特定の時間範囲を指定します。Workload Optimization Manager は現在、ポリシーが特定のアクションを実行できる時間枠、または分析やアクションの生成に影響を与える設定をポリシーが変更する時間枠を設定するために、範囲を指定したポリシーにスケジュールを使用しています。
注:
VM サイズ変更アクションのスケジュール期間を構成する際、Workload Optimization Manager がスケジュール済み期間にアクションを実行するようにするには、そのスケジュール済みのポリシーに対して [非中断モードを適用する(Enforce Non Disruptive Mode)] の設定をオフにする必要があります。グローバル ポリシーの設定をオフにした場合も、スケジュール済みのポリシーの設定をオフにする必要があります。そうしないと、Workload Optimization Manager はサイズ変更アクションを実行しません。

![]() |
[Schedules] ページには、現在定義されているすべてのスケジュールが表示されますこのページから、次の操作を実行できます。
■ エントリを選択して、スケジュールを削除する。
■ 次回のスケジュールの発生を遅らせるエントリを選択する。
Workload Optimization Manager は、スケジュール済みの次の期間をいつ開始するかを計算します。スケジュールの発生を一度だけキャンセルする場合は、スケジュールを選択して次回の予定を延期することができます。これにより、どこに適用されていても、スケジュールは延期されます。複数のポリシーにスケジュールが適用されている場合は、このスケジュールを使用するすべてのポリシーが延期されます。スケジュールを延期する前に、詳細を展開して、このスケジュールを使用するすべてのポリシーを確認する必要があります。
■ エントリを展開してスケジュールの詳細を表示する。
詳細には、スケジュール定義の概要と、次の情報が含まれています。
– 複数のポリシーで使用
このスケジュールを使用するポリシーの数。数字をクリックして、ポリシーを確認します。
– 次の発生
スケジュールが次にいつ有効になるか。
– 受け入れられたアクション
次のスケジュール済みの時点での実行を承認されているスケジュール済みのアクションの数。これらのアクションのリストの数字をクリックします。
– 承認待機
[保留中のアクション(Pending Actions)] リストに含まれており、まだ承認されていないこのスケジュールによって影響を受ける手動アクションの数。これらのアクションのリストの数字をクリックします。
■ 新しいスケジュールを作成する。

スケジュールの削除
スケジュールを削除する前に、その詳細を表示してそのスケジュールを使用しているポリシーがないことを確認する必要があります。ポリシーで使用されているスケジュールを削除すると、Workload Optimization Manager は、次のいずれかに編集するまで、影響を受けるポリシーを無効にします。
■ 別のスケジュールをポリシーに適用して変更を保存するか、または
■ スケジュールなしでポリシーを保存する
スケジュールを設定せずに保存すると、このポリシーが常に適用されることが確認されます。スケジュール済みのポリシーは特殊なケースを対象とするものであるため、通常は意図したものではありません。たとえば、スケジュール済みのメンテナンス期間には、ピーク時間内に有効にしないアグレッシブなアクションモードを設定できます。スケジュールを設定せずにポリシーを保存した場合は、アグレッシブな設定が常に有効になります。
Workload Optimization Manager は、現在使用されているスケジュールを削除する前に確認ダイアログを表示します。
新しいスケジュールを作成するには、次の手順を実行します。
1.
![]() |
クリックして [Settings] ページに移動します。このページから、Workload Optimization Manager のさまざまな構成タスクを実行できます。
2.
![]() |
クリックして、[Schedule Management] ページに移動します。
このページには、Workload Optimization Manager に対して現在設定されているすべてのスケジュールが一覧表示されます。リスト内のスケジュールを編集することも、新しいスケジュールを作成することもできます。

3. 新しいスケジュールを作成します。
![]() |
[New Schedule] をクリックして、新しいスケジュールのフライアウトを開きます。次に、スケジュールに名前を付けます。
4. スケジュールの繰り返しを設定します。
スケジュール済みの期間が発生するのは 1 回だけか、または時間経過とともに繰り返すかを選択します。設定は、選択した繰り返しによって異なります。
■ [Does Not Recur]
これは、1 回限りのスケジュール期間です。非反復期間には開始日はありますが、終了日はありません。期間は指定した日時に開始され、指定した時間は開いたままになります。
■ [Daily]
![]() |
指定された日数ごとにこのスケジュールを繰り返します。たとえば、30 日間の繰り返しは月ごとの繰り返しに似ていますが、暦月ではなく日数で繰り返す点が異なります。
スケジュールは [Start Date] から始まり、[End Date] まで繰り返されます。[終了日(End Date)] が [None] の場合、スケジュールは無期限に繰り返されます。

■ [Weekly]
![]() |
指定した曜日に、指定した週の数だけ、このスケジュールを繰り返します。たとえば、毎週末を繰り返すには、土曜日と日曜日に毎週繰り返すように設定します。
スケジュールは [Start Date] から始まり、[End Date] まで繰り返されます。[終了日(End Date)] が [None] の場合、スケジュールは無期限に繰り返されます。
■ [Monthly]
![]() |
月の指定された曜日に開始するには、指定された月数ごとに、このスケジュールを繰り返します。たとえば、毎月の最初の土曜日に開始するようにメンテナンス期間をスケジュールできます。
スケジュールは [Start Date] から始まり、[End Date] まで繰り返されます。[終了日(End Date)] が [None] の場合、スケジュールは無期限に繰り返されます。
5. [Start Time] と [Duration] を設定します。
これらの設定で、スケジュール済みの期間を開いたままにする期間を指定します。この期間は時間と分で設定します。終了時刻の代わりに期間を使用すると、午前零時前に開始し、後で終了するなどのあいまいさが解消されます。ただし、期間が繰り返しよりも長くならないようにする必要があります。
6. [Timezone] を設定します。
これにより、スケジュールの開始時刻の基準がわかります。Workload Optimization Manager サーバーは、スケジュール期間を開始および終了時に、その基準を使用します。ユーザーには、自分がどこにいるかに関係なく、同じタイムゾーンの設定が表示されます。つまり、自分の業務日のいつにスケジュールが開始されるかを追跡する場合は、スケジュールを自分のローカル タイムに変換する必要があります。
7. 設定が完了したら、スケジュールを保存します。

![]() |
Workload Optimization Manager は、テンプレートを使用して、環境内または計画内に展開する新しいエンティティを記述します。これらのエンティティのリソース割り当ては、テンプレートによって指定されます。たとえば、クラスタに新しい VM を追加する計画を実行できます。テンプレートのコピー 10 個を追加する場合は、特定のテンプレートに対して指定したリソースの割り当てと一致する新しい 10 個の VM を計画で配置します。クラウド環境については、クラウドアカウントとサブスクリプションのインスタンス タイプに一致するテンプレートが表示されます。
VM テンプレートの定義には、Workload Optimization Manager が環境内に VM を展開するために使用する 1 つ以上のイメージを含めることができます。このイメージは、物理ファイル(OVA など)へのパスを含む実際の展開パッケージを識別します。

[テンプレート カタログ(Template Catalog)] では、Workload Optimization Manager のインストール時に指定または検出されたすべてのテンプレートが表示されます。このページでは、新しいテンプレートを作成したり、既存のテンプレートを編集することもできます。
テンプレートは、Workload Optimization Manager が環境内または計画内で展開できるエンティティのリソースを指定します。
VM テンプレートの定義には、Workload Optimization Manager が環境内に VM を展開するために使用する 1 つ以上のイメージを含めることができます。このイメージは、物理ファイル(OVA など)へのパスを含む実際の展開パッケージを識別します。
[テンプレート カタログ(Template Catalog)] では、Workload Optimization Manager のインストール時に指定または検出されたすべてのテンプレートが表示されます。このページでは、新しいテンプレートを作成したり、既存のテンプレートを編集することもできます。
新しいテンプレートを作成するには、[Template Catalog] に移動し、[NEW TEMPLATE] をクリックします。テンプレートを編集するには、テンプレートの名前をクリックします。新しいテンプレートを作成する場合は、最初のステップとしてエンティティタイプを選択します。
1.
![]() |
2. [Templates] を選択します。

3. テンプレートの作成または編集
新しいテンプレートを作成するには、[Template Catalog] に移動し、[NEW TEMPLATE] をクリックします。テンプレートを編集するには、テンプレートの名前をクリックします。
4. 新しいテンプレートを作成する場合は、エンティティタイプを選択します。
![]() |
5. テンプレートの設定を行います。
テンプレートのタイプごとに、異なるリソースに対して割り当てを設定します。次のタイプのテンプレートを作成できます。
■ Virtual Machine
■ Host
■ Storage
■ Container
6. テンプレートの設定を行い、変更を保存します。
テンプレートのウィンドウが開き、最も一般的なリソース設定が表示されます。設定を展開すると、そのテンプレート タイプの完全なコレクションを表示することができます。

7. 変更を保存します。
設定を行ってそのテンプレートに名前を付けた後、[作成(CREATE) ] または [保存(SAVE)] をクリックします。
VM テンプレートでは、VM のタイプに対して提供するリソース割り当てを記述します。Workload Optimization Manager は関連付けられた VM を環境または計画に展開すると、これらの値を使用して VM のサイズを決定します。Workload Optimization Manager は、[Size] の設定を使用して、このタイプの VM の最適な配置を計算します。
VM テンプレートには、任意でイメージの説明を含めることができます。Workload Optimization Manager がテンプレートを使用して環境に VM を展開する際、VM インスタンスとしてインストールされている実際のビットにアクセスするためにイメージを使用します。
注:
Workload Optimization Manager は、headroomVM と呼ばれる特別なテンプレートを生成します。これを使用して、クラスタのヘッドルームを計算します。[テンプレート カタログ(Template Catalog)] では、編集可能な状態でテンプレートが表示されますが、テンプレートの次回生成時に、Workload Optimization Manager が変更をオーバーライドするため、テンプレートは編集するべきではありません。
VM のサイズ
■ CPU
VM に割り当てられた仮想 CPU。[コア(Cores)] の数と [VCPU] のクロック速度を指定します。これにより、Workload Optimization Manager は、これらの値を乗算して VM を配置するときに割り当てるホスト CPU のリソースを計算します。
[Utilization] の値は、配置された VM が消費する割り当て済みの CPU の割合を設定します。ホストにインフラストラクチャのタスク用のリソースを確保しておくようにするには、100% 未満の値を割り当てる必要があります。
■ Memory
VM に割り当てるメモリの量(MB 単位)。
[Utilization] の値は、配置された VM が消費する割り当て済みのメモリの割合を設定します。ホストにインフラストラクチャのタスク用のリソースを確保しておくようにするには、100% 未満の値を割り当てる必要があります。
VM のゲスト OS に必要な量よりも少ないメモリを割り当てることは絶対に避けてください。
■ Storage
この VM に割り当てるストレージのリソース。
– [disk/rdm]:[rdm] を選択した場合、VM はストレージに VMware Raw デバイスマッピングを使用できます。
– [IOPS]:このデータストアに VM を割り当てる IO 操作のキャパシティ。
– [Size]:ストレージ容量の大きさ(GB 単位)。
[Utilization] の値は、配置された VM が消費する割り当て済みのメモリの割合を設定します。ストレージにインフラストラクチャのタスク用のリソースを確保しておくようにするには、100% 未満の値を割り当てる必要があります。
VM には複数のデータストアを割り当てることができることに注意してください。
■ Network
VM に割り当てるホストのネットワークスループットの量(Mb/秒単位)。
■ IO
VM に割り当てるホストの IO バスのスループットの容量(Mb/秒単位)。
ホストテンプレートは、オンプレミスデータセンターに導入できる物理ホストのモデルを記述します。キャパシティプランニングの一環として、現在のホストを別のモデルと交換する方法を確認することが必要な場合があります。これを行うには、目的のホストを表すテンプレートを作成し、ハードウェアの交換計画を実行するときにそれらのテンプレートを使用します。
ホストテンプレートは、次の設定のコレクションです。
■ CPU

このホストモデルのプロセッサ。CPU のサイズと速度は、処理能力を決定するための唯一の要因ではないことに注意してください。これに取り組むには、次の方法でホスト CPU を指定します。
–
![]() |
[カタログから選択(Select from Catalog)] を有効化すると、Workload Optimization Manager がモデルを CPU の実効容量にマッピングする際に使用する CPU モデルのカタログを開くことができます。
–
![]() |
[カタログから選択(Select from Catalog)]を無効にすると、[コア(Cores)]の数と [CPU] のクロック速度を指定できます。これにより、Workload Optimization Manager はこれらの値を使用してホスト CPU のリソースを計算します。
■ Memory
VM に割り当てるメモリの量(MB 単位)。
■ Network
ホストのネットワークスループット(MB/秒単位)。
■ IO
ホストの IO バスのスループット(MB/秒単位)
■ Price
テンプレートに指定しているホストモデルの価格がわかっている場合は、ここに入力できます。プランの実行時、Workload Optimization Manager は、オンプレミス データセンターでホスト マシンを追加または削除するときに、コストまたは節約を計算するために価格を使用できます。
CPU のプロセッサ速度は、必ずしも CPU 容量の有効な指標になるとは限りません。たとえば、プロセッサのアーキテクチャによっては、低速の CPU に大きな実効容量を持たせることができます。多くの場合、マシンのモデルが新しいほうが、コア数が少なかったり、クロック速度が低いことがありますが、その場合も、大きな実効容量を備えています。これにより、次の 2 つの形で計画に影響を与える可能性があります。
■ ハードウェアの交換を計画しているときに、その計画でのテンプレートの実効容量がわかっている。これは、新しいハードウェアでワークロードを最適に配置する方法がそのプランに備わっていることを意味します。
■ すでに配置されているホストについては、Workload Optimization Manager が実効容量を検出し、ワークロードの配置を計算するときにその情報を使用する。
CPU 容量のカタログを構築するため、Workload Optimization Manager は spec.org からのベンチマーク データを使用します。ホスト テンプレートの CPU をセットアップする場合は、目的のプロセッサをこのカタログで検索し、テンプレートに設定することができます。
注:
また、Workload Optimization Manager は、リアルタイムでワークロードの配置を計算する際に、プロセッサの実効容量も使用します。詳細については、「CPU の実効容量」(54 ページ)を参照してください。

![]() |
HCI ホストテンプレートは、vSAN への参加をサポートする物理ホストのモデルを記述します。ホスト計算仕様と一緒に、ストレージキャパシティの使用と冗長性の仕様(RAID レベルおよびフェールオーバー)も含めることができます。これらのテンプレートを使用して、vSAN 容量の変更を計画できます。
注:
Hyper-V 環境の場合、ホストを HCI ホスト テンプレートに置き換えるハードウェア置換プランを実行すると、結果に一貫性がないか、プランがすべての VM をプラン範囲に配置できない場合があります。これは通常、ワークロードの最適化時に発生します。Manager が VMM または Hyper-V の構成の問題を検出したときに発生します。その結果、Workload Optimization Manager は VM を制御不能として扱い、それらを配置しません。
HCI ホストテンプレートは、次の設定のコレクションです。
■ CPU

このホストモデルのプロセッサ。CPU のサイズと速度は、処理能力を決定するための唯一の要因ではないことに注意してください。これに取り組むには、次の方法でホスト CPU を指定します。
–
![]() |
[カタログから選択(Select from Catalog)] を有効化すると、Workload Optimization Manager がモデルを CPU の実効容量にマッピングする際に使用する CPU モデルのカタログを開くことができます。
–
![]() |
[カタログから選択(Select from Catalog)]を無効にすると、[コア(Cores)]の数と [CPU] のクロック速度を指定できます。これにより、Workload Optimization Manager はこれらの値を使用してホスト CPU のリソースを計算します。
■ Memory
VM に割り当てるメモリの量(MB 単位)。
■ Network
ホストのネットワークスループット(MB/秒単位)。
■ IO
ホストの IO バスのスループット(MB/秒単位)
■ Storage
このストレージの容量。
– [IOPS]:IOPS の実効容量。
– [Size]:Raw ストレージ容量(GB 単位)。このテンプレートを使用する計画では、ストレージの実効容量が計算されます。
■ Redundancy
仮想 SAN 上のこのストレージの冗長性方式。これは、RAID レベルと、許容されるホスト障害の数を組み合わせたものです。
■ Price
テンプレートに指定しているホストモデルの価格がわかっている場合は、ここに入力できます。プランの実行時、Workload Optimization Manager は、オンプレミス データセンターでホスト マシンを追加または削除するときに、コストまたは節約を計算するために価格を使用できます。
カタログからの CPU の選択
CPU のプロセッサ速度は、必ずしも CPU 容量の有効な指標になるとは限りません。たとえば、プロセッサのアーキテクチャによっては、低速の CPU に大きな実効容量を持たせることができます。多くの場合、マシンのモデルが新しいほうが、コア数が少なかったり、クロック速度が低いことがありますが、その場合も、大きな実効容量を備えています。これにより、次の 2 つの形で計画に影響を与える可能性があります。
■ ハードウェアの交換を計画しているときに、その計画でのテンプレートの実効容量がわかっている。これは、新しいハードウェアでワークロードを最適に配置する方法がそのプランに備わっていることを意味します。
■ すでに配置されているホストについては、Workload Optimization Manager が実効容量を検出し、ワークロードの配置を計算するときにその情報を使用する。
CPU 容量のカタログを構築するため、Workload Optimization Manager は spec.org からのベンチマーク データを使用します。ホスト テンプレートの CPU をセットアップする場合は、目的のプロセッサをこのカタログで検索し、テンプレートに設定することができます。
注:
また、Workload Optimization Manager は、リアルタイムでワークロードの配置を計算する際に、プロセッサの実効容量も使用します。詳細については、「CPU の実効容量」(54 ページ)を参照してください。

![]() |
ストレージテンプレートでは、オンプレミスのデータセンターに展開できるストレージのモデルを記述します。キャパシティプランの一環として、現在のストレージを別のモデルと交換する方法を確認する必要がある場合があります。これを行うには、目的のストレージを表すテンプレートを作成し、ハードウェアの交換計画を実行するときにそれらのテンプレートを使用します。
ストレージテンプレートは、次の設定のコレクションです。
■ Storage
このストレージの容量。
– [IOPS]:このストレージでの IO 操作のキャパシティ。
– [Size]:ストレージ容量の大きさ(GB 単位)。
■ Price
テンプレートに指定しているストレージモデルの価格がわかっている場合は、ここに入力できます。計画を実行する際に、Workload Optimization Manager は、オンプレミスデータセンターでストレージを追加または削除するときに、コストまたは節約を計算するために価格を使用できます。

Workload Optimization Manager を使用する場合、Workload Optimization Manager が計算で使用するコストを設定できます。この設定には次が含まれます。
■ リザーブドインスタンスの設定
割引価格のメリットを受けられるインスタンス タイプにワークロードを配置することを推奨するため、Workload Optimization Manager は、ターゲットのパブリッククラウド アカウントに使用可能な実際の価格プランを使用します。購入プロファイルを設定すると、Workload Optimization Manager が計算で使用する価格設定構造にさらに詳細な情報が追加されます。
■ 価格調整
クラウド サービスプロバイダーは、サービスの特別コストやワークロードのディスカウントなど、独自の価格表を提示できます。ただし、Workload Optimization Manager はこれらの調整を検出しません。たとえば、Workload Optimization Manager の表示でや Workload Optimization Manager の分析にディスカウントされた価格を反映するには、それらのディスカウントを手動で設定する必要があります。Workload Optimization Manager の場合、クラウド環境の特定の課金情報グループに対して [価格調整(Price Adjustments)] を介してこのような割引を構成します。
■ 通貨
デフォルトでは、Workload Optimization Manager は、クラウドワークロードに対して検出または計算したコストと節約を表示するときに、ドル記号($)を使用します。優先設定の通貨に合わせて別の記号を設定できます。たとえば、クラウドプロバイダーがユーロで課金する場合は、通貨記号を € に変更します。

![]() |
割引価格のメリットを受けられるインスタンス タイプにワークロードを配置することを推奨するため、Workload Optimization Manager は、ターゲットのパブリッククラウド アカウントに使用可能な実際の価格プランを使用します。購入プロファイルを設定すると、Workload Optimization Manager が計算で使用する価格設定構造にさらに詳細な情報が追加されます。
購入プロファイルは、Workload Optimization Manager が環境内のすべての割引購入の決定に使用するコストを決定します。Workload Optimization Manager は、ワークロードを別の期間に移動する機会と見なすため、プロファイルに基づいてコストを決定し、コスト情報をアクションの記述に含めます。また、Workload Optimization Manager は、この情報を使用してコストの予測される変更を計算することもできます。
ここで構成する設定は、グローバル パブリッククラウド環境に適用することに注意してください。
プロファイルを設定するには、[設定(Settings)] > [課金情報およびコスト(Billing and Costs)] に移動し、[予約済みインスタンスの設定(RESERVED INSTANCE SETTINGS)] タブを表示します。次に、購入プロファイルの設定を行います。
■ 提供クラス
AWS 環境の場合、お使いの環境で通常使用する RI タイプに対応する提供クラスを選択します。
■ 用語
AWS 環境と Azure 環境の場合、割引のコントラクトの支払い期間を選択します。期間は、1 年間または 3 年間のいずれかです。通常は、長期間の支払い計画の方が 1 年あたりのコストが割安になります。
■ 支払い
AWS RI に対して希望する支払いオプションは次のとおりです。
– [All Upfront]:RI 期間の開始時に全額を支払います。
– [Partial Upfront]:この期間の開始時に一部を支払い、残りのコストは 1 時間あたりの料金で支払います。
– [No Upfron]:期間を通して、1 時間あたりの料金で RI の支払いを行います。
[RI Purchase Profile] の設定が完了したら、[APPLY SETTINGS] をクリックします。またはフォームをリセットするには、[デフォルトをリセット(RESET DEFAULTS)] をクリックします。
クラウド サービスプロバイダーは、サービスの特別コストやワークロードのディスカウントなど、独自の価格表を提示できます。ただし、Workload Optimization Manager はこれらの調整を検出しません。たとえば、Workload Optimization Manager の表示でや Workload Optimization Manager の分析にディスカウントされた価格を反映するには、それらのを手動で設定する必要があります。

割引Workload Optimization Manager の場合、クラウド環境の特定の課金情報グループに対して [価格調整(Price Adjustments)] を介してこのような割引を構成します。
Workload Optimization Manager は、次の価格調整を適用します。
■ ワークロード テンプレート ファミリのコスト(以下を含む)
– コンピューティング
– 割引(コンピューティング)
■ サービスのコスト(以下を含む)
– Azure Active Directory
– Azure Stack
– 帯域幅
– VM ライセンス
– AWS CloudWatch
– AWS DynamoDB
– その他
AWS 環境では、Workload Optimization Manager がスポット計算のコストにディスカウントやその他の価格調整を適用しないことに注意してください。
価格調整を設定する一般的な手順は次のとおりです。
■ 価格調整を作成する
– 調整範囲を指定する
これを行うには、調整を提供するクラウド サービスプロバイダーを選択してから、課金グループを選択して調整の範囲を設定します。
– タイプを選択する
価格設定には、ディスカウントと増額があります。ほとんどの場合は、価格調整にディスカウントを指定します。これにより全体的な調整のタイプが設定されますが、特定の項目のタイプをオーバーライドすることができます。
– 価格調整の設定を指定する
価格調整は、クラウド サービス プロバイダーが現在の範囲内の課金グループに対して行う全体的な調整です。たとえば、AWS は、特定のアカウントに対して10% のディスカウントを提示する場合があります。その課金情報グループの場合、[価格調整(Price Adjustment)] 設定で [10% 割引(10% Discount)] を指定します。
■ 価格のオーバーライドを指定する(AWS のみ)
サービスプロバイダーは選択した課金グループに対する一般的な価格調整を提示することがある一方で、選択したサービスやテンプレートファミリに対してそれ以上のディスカウントを提示する場合もあります。また、一部のテンプレート ファミリに割引を提示する場合もありますが、他のサービスの価格は増額されます。これらの違いは、価格のオーバーライドとして設定できます。
注:
Workload Optimization Manager は、設定した調整を使用してユーザーインターフェイスにコストを表示します。ただし、エンティティごとの時間単位のコスト、時間単位の総コスト、月単位の総コスト、または年単位の総コストの値は、割合が小さいほど正確に表示されない可能性があります。これは、エンティティごとに調整されたコストを計算する際の丸めによるものです。
価格調整によって、クラウドプロバイダーとネゴシエートした調整済みのワークロードの価格が設定されます。調整の設定後、Workload Optimization Manager は、影響を受けるクラウドの範囲内に価格設定に適用します。
Workload Optimization Manager で価格調整を作成するには、調整の範囲、つまり調整を適用するサブスクリプションまたは課金グループを指定し、価格調整のタイプとパーセンテージを設定します。これにより、課金グループ内に含まれるワークロードの全体的な調整が指定されます。AWS 向けに、後で調整をドリルダウンして、特定のテンプレート ファミリまたはサービスに対するオーバーライドを指定できます。
注:
■ 特定の課金情報グループで価格調整を使用するには、Workload Optimization Manager インスタンスをホストする VM に割り当てたメモリを増設する必要があります。Workload Optimization Manager 設置ガイドは以下を推奨します

製品のインストール時に 16 GB 以上用意すること価格調整を使用するには、シスコでは、割り当てたメモリを次のように増設することを推奨しています。
– 1 つ以上の課金グループに割り当てた最初の価格調整については、4 GB 増加する。
– 1 つ以上の課金グループに割り当てられた後続の価格調整それぞれについては、追加で 1 GB 増設する。
■ 使用中の価格調整を追加、編集、または削除するときは常に、Workload Optimization Manager が、影響を受けるすべての環境を完全に検出し、その環境全体に変更を反映させるために十分な時間を確保する必要があります。平均的な環境では、これには最大 30 分かかる場合があります。別の方法として、影響を受けるクラウド サブスクリプションまたはアカウントの再検出を手動で実行できます。
価格調整を作成するには、次の手順を実行します。
1.
![]() |
クリックして [Settings] ページに移動します。このページから、さまざまな設定タスクを実行できます。
2.
![]() |
クリックして、[Billing and Costs] ページに移動します。
3. [PRICE ADJUSTMENT] タブを表示します。
[PRICE ADJUSTMENT] タブをクリックし、環境に対して設定されているすべての調整を表示すします。このリストでは、次のことを実行できます。
■ エントリをクリックして詳細を表示し、調整を編集する
■ エントリを選択肢、調整を削除する
■ 新しい価格調整を作成する
4. 価格調整を作成します。
![]() |
最初に [NEW PRICE ADJUSTMENT] をクリックし、次の設定を指定して価格調整を設定します。
■ 調整に名前を付けます。
■ この調整に範囲を設定するには、その課金グループを選択します。
[BILLING GROUPS] フィールドをクリックし、[Billing Groups] フライアウトを表示します。

[Billing Groups] フライアウトで、使用するクラウド サービス プロバイダーを選択してから、この調整の範囲を対象とする課金グループを選択します。
![]() |
課金グループとは、1 つの課金スケジュールに統合された一連のクラウド サービス プロバイダー アカウントです。課金情報グループの詳細は、サービスプロバイダーによって異なります。
– Azure:Azure 環境では、Workload Optimization Manager が各 Azure サブスクリプションを課金グループとして一覧表示します。
– AWS:課金情報を統合するため、AWS は、AWS アカウントの課金情報ファミリをサポートします。アカウントには、マスターアカウントとその他メンバー アカウントがあります。Workload Optimization Manager は、各課金ファミリを課金グループとして一覧表示します。課金情報ファミリを選択して、この調整の範囲を設定できます。
課金グループを選択した後、[SAVE] をクリックして、[Add New Price Adjustment] フライアウトに戻ります。
■ この価格調整のタイプを設定します。[Discount] または [Increase] のいずれかを選択します。
■ 調整のパーセンテージを価格調整として指定します。
[PRICE ADJUSTMENT] フィールドにパーセンテージを入力します。許容値は、調整のタイプによって異なります。
– ディスカウントの場合:0 ~ 99.99%
– 増額の場合:0 ~ 999.99%
これは、現在の範囲に対する調整(増額またはディスカウント)の一般的なパーセンテージです。調整範囲内のコストについては、Workload Optimization Manager が最適なワークロードのキャパシティと配置を計算するときに、このパーセンテージが適用されます。
注:
全体的な調整を0% に設定した場合は、Workload Optimization Manager がディスカウントのタイプ設定を適用します。増額または 0% の割引は同じことであるため、最終的な結果は同じです。
5. (AWS のみ)この価格調整の価格のオーバーライドを指定します。

![]() |
指定した価格調整のパーセンテージが、調整範囲内のデフォルトとして適用されます。ただし、クラウド環境では、特定のサービスまたはテンプレート ファミリに対して異なる価格をネゴシエートしている場合があります。これらの特殊な価格を設定するには、[価格のオーバーライド(PRICE OVERRIDES)] をクリックして、[クラウド コスト調整(Cloud Cost Adjustment)] フライアウトを開きます。
詳細については、「AWS 価格のオーバーライド」(391 ページ)を参照してください。
6. 作業内容を保存します。
価格調整を構成したら、[保存(SAVE)] をクリックします。
![]() |
Azure 課金グループの価格調整の設定をオーバーライドするために、Workload Optimization Manager の分析ではアカウントに対して AWS が備えているさまざまなサービスの設定を使用できます。
AWS では、「マスター」アカウントと特定の一連の「メンバー」アカウントを含む課金ファミリを設定できます。Workload Optimization Manager は、AWS 課金ファミリを課金グループとして扱います。課金ファミリとアカウントの詳細については、「AWS課金情報ファミリ」(393 ページ)を参照してください。

AWS がその範囲に提示する全体的な割引に一致させるため、課金情報ファミリに対して10% の割引を使用して価格調整を設定したとします。ただし、このアカウントには、課金ファミリが提供する一部のサービスに別のディスカウントが含まれているとします。この場合は、オーバーライドを作成し、それらのサービスに別のディスカウントを追加できます。
Workload Optimization Manager は、アクションを計算するときに、調整されたコストをその分析に使用します。たとえば、課金グループの価格調整は 10%、テンプレートの M4.Large ファミリのディスカウントは 20% であるとします。Workload Optimization Manager はワークロードを配置するときに、テンプレートのキャパシティとテンプレートのコストの両方を考慮します。M4 テンプレートが実際に必要なワークロードよりも大きい場合でも、追加されたディスカウントにより M4 テンプレートのほうがコストが低くなる可能性があります。この場合、Workload Optimization Manager は、コストがより低いテンプレートにワークロードを配置します。
注:
[クラウド コスト調整(Cloud Cost Adjustment)] テーブルには、割引の範囲として設定した AWS 課金情報ファミリに対して使用可能なサービスが一覧表示されます。このテーブルに表示されるサービスは、課金ファミリが特定のサービスを使用しているかどうか、およびテーブルの表示時に記録されたコストがあるかどうかによって異なります。このため、状況によっては、異なるサービスがテーブルに一覧表示される場合があります。
どのような状況でも、このテーブルには、サービス、AWS EC2 Compute、AWS EC2 予約済みインスタンス、および AWS RDS が一覧表示されます。
また、CPS コストと有効コストが表示される [クラウド コスト調整(Cloud Cost Adjustment)] テーブルでは、AWS 内に [コストおよび利用(Cost and Usage)] レポートを作成しておき、それを S3 バケットに保存する必要があります。
[Cloud Cost Adjustment] テーブルでは、次の操作を実行できます。
■ サービスまたはテンプレートファミリの価格調整をオーバーライドする。
オーバーライドを追加するには、サービスの品目を選択するか、またはテンプレートファミリの行を展開し、次の手順を実行します。
– タイプを設定します。ダブルクリックして、[Discount] または [Increase] を選択します。Enter を押して設定を確認します。
– このオーバーライドのパーセンテージを指定し、Enter を押してオーバーライドを確定します。ここで入力する値は、この項目に対して Workload Optimization Manager が適用する割引または増額の絶対値です。
これらのオーバーライドの設定が完了したら、[Save] をクリックします。
■ すべてのオーバーライドを削除し、価格調整をディスカウントに戻すには、[CLEAR ALL OVERRIDES] をクリックします。
■ 各サービスのディスカウントのレポートをダウンロードするには、[DOWNLOAD] をクリックし、CSV か PDF を選択します。割引に関する次の情報がテーブルに表示されます。
■ SERVICES
ディスカウントのオーバーライドの設定が可能なさまざまなクラウド サービス。個々のワークロードのテンプレートを表示するには、次の手順を実行します。
– Azure の場合は、[仮想マシン(Virtual Machines)] を展開します。
– AWS の場合、[AWS EC2 コンピューティング(AWS EC2 Compute)] または [EC2 予約済みインスタンス(EC2 Reserved Instance)] を展開します。
■ [TYPE]
この価格調整が増額かディスカウントか。デフォルトでは、このフィールドには価格調整のために行った設定が表示されます。ただし、個々のエントリのオーバーライドとして変更することができます。
■ PRICE ADJUSTMENT %
価格調整の設定に対して指定したパーセンテージ。これは、Workload Optimization Manager がデフォルトで特定のサービスに適用する一般的な調整です。
■ OVERRIDE %
値を入力した場合は、これが、Workload Optimization Manager が特定のサービスに適用する価格調整になります。
■ ORIGINAL RATE (LINUX)
VM テンプレートのクラウド サービス プロバイダーのコスト(1 時間あたり)。これらのコストを表示するには、ワークロードサービスを展開して特定のテンプレートを表示します。VM が Linux を実行している場合でも、コストでは OS ライセンスを非課金と見なしています。
■ EFFECTIVE ADJUSTMENT %
特定のサービスの実際の調整。
■ ADJUSTED RATE (LINUX)
VM テンプレートのディスカウント後のコスト(1 時間あたり)。これらのコストを表示するには、[仮想マシン(Virtual Machines)] を展開して特定のテンプレートを表示します。VM が Linux を実行している場合でも、コストでは OS ライセンスを非課金と見なしています。

![]() |
AWS ターゲットを設定すると、Workload Optimization Manager は課金ファミリに統合された AWS アカウントを検出します。課金ファミリには、1 つのマスターアカウントと、0 個以上のメンバーアカウントがあります。Workload Optimization Manager は、課金情報ファミリを認識することで、クラウドの投資と削減をより正確に計算し、RI 適用範囲に関するより的確な推奨事項を作成します。
ターゲット ユーザー インターフェイでは、マスターアカウントは太字で表示され、その横には星印が付いています。アカウント エントリを展開して、関連するメンバー アカウントを表示することができます。メンバー アカウントのエントリを展開すると、関連するアカウントとしてファミリ マスターが表示され、アスタリスクで示されます。
RI の購入では、課金ファミリ内のさまざまなアカウントが同じ RI リソースを共有できます。一方で、他の課金ファミリのアカウントでは、これらの RI を使用することはできません。これにより、課金情報によって発注を維持しながら、RI カバレッジをより柔軟にすることができます。
Workload Optimization Manager では、課金情報ファミリの認識を有効にすると、ターゲット ユーザー インターフェイスに課金情報ファミリマスターとメンバーアカウントが表示されます。また、Workload Optimization Manager は、正確な課金情報ファミリ内で適切な RI の購入を推奨できるようになります。
課金ファミリの認識を有効にするには、AWS ターゲットを設定する際に次のことを確認します。
■ AWS ターゲットごとに適切なロールを使用します。
ターゲットの課金情報ファミリ情報を適切に検出するには、organizations:DescribeOrganization の権限を含む AWS ロールの Workload Optimization Manager の課金情報を指定する必要があります。この権限を使用すると、Workload Optimization Manager は次のことが可能になります。
– 異なる課金ファミリでマスターアカウントとメンバーアカウントを検出する
– ユーザーインターフェイスでのアカウント名の表示
– 各ファミリとアカウントの課金情報の検出
– 課金ファミリの境界を尊重する RI アクションを推奨する
■ 完全な課金ファミリのターゲットの設定
1 つの課金ファミリは、多数の AWS アカウントを統合できます。Workload Optimization Manager がこれらのアカウントを分析に含めるには、各アカウントを個別のターゲットとして設定する必要があります。すべてのアカウントを構成していない場合

Workload Optimization Manager はそのファミリの完全な課金情報を検出できず、分析は不完全な情報に基づいて行われます。
Workload Optimization Manager は、ターゲットとして設定されているメンバー アカウントを通常のテキストで表示します。Workload Optimization Manager によって検出されたメンバーがターゲットとして設定されていない場合、Workload Optimization Manager はそのメンバーの名前を灰色のテキストで表示します。
課金ファミリの認識を有効にしている場合は、次の点に留意してください。
■ 課金ファミリの拡大が可能
Workload Optimization Manager は、課金ファミリのメンバーシップを定期的にチェックします。新しいメンバー アカウントが検出されると、そのアカウントがメンバーのリストに追加されます。アカウントをターゲットとしてすでに設定している場合、Workload Optimization Manager は、新しいメンバーを課金ファミリの分析に含めます。新しいメンバーがまだターゲットとして設定されていなかった場合、Workload Optimization Manager は、新しいメンバーをグレーのテキストでリストに表示します。
■ 課金ファミリごとにディスカウントを設定できます。
Workload Optimization Manager には、課金情報グループの割引を設定し、その範囲内の特定のテンプレート ファミリに対しては割引を上書きする機能が備わっています。詳細については、「クラウド割引」(387 ページ) および「割引のオーバーライド:AWS」(391 ページ)を参照してください。
■ メンバーアカウントがないマスターアカウントが表示される場合がある
AWS は、作成したすべてのアカウントを課金ファミリの一部として扱います。アカウントを作成したものの、その課金を他のアカウントと統合する理由がないとします。その場合、Workload Optimization Manager のユーザーインターフェイスには、マスター アカウントとしてアカウントが表示されますが、メンバー アカウントはありません。
![]() |

Workload Optimization Manager を設定すれば、Enterprise Agreement(EA)のコンテキスト内で Azure サブスクリプションを管理できます。EA は、予約の価格設定など、特定の価格を定義します。EA ターゲットを設定して、Azure ターゲットに EA キーを設定すると、Workload Optimization Manager は、用意されている豊富な価格情報を使用して、ワークロードの配置と、Azure 環境の予約適用範囲を計算します。
Azure EA 環境で Workload Optimization Manager 管理を有効にするには、以下を設定する必要があります。
■ 1 つの Microsoft エンタープライズ アグリーメント ターゲット
■ 基になる Azure サブスクリプションを検出できる少なくとも 1 つのサービス プリンシパル ターゲット。
Azure ターゲットについては、『ターゲット構成ガイド』の「Microsoft Azure」を参照してください。
[Targets] ビューでは、Azure EA に関連するターゲットを次のように識別できます。
■ EA ターゲット
価格および予約を追跡するために EA を検出するターゲットです。Workload Optimization Manager の展開ごとに 1 つの EA ターゲットを設定できます。
■ Azure サブスクリプションターゲット
Azure 環境のワークロードを管理するターゲットです。これらは、サービス プリンシパル ターゲットによって検出されます。すべてのサブスクリプション ターゲットが必ずしも EA に参加するわけではないことに注意してください。これらのエントリを展開して、関連するサービス プリンシパル ターゲットを表示します。EA のメンバーの場合は、関連する EA ターゲットも表示できます。
EA に参加していないサブスクリプションは、スタンドアロンのターゲットとして表示されます。
注:
まれに、使用されていないサブスクリプションが存在することがあります。そのようなサブスクリプションには、関連付けられているワークロードがありません。この場合、Workload Optimization Manager は、サブスクリプションをスタンドアロンとして識別します。これは、ターゲットがその EA にサブスクリプションを関連付けるためのコストまたは使用状況情報を検出できないためです。
■ サービス プリンシパル ターゲット
Azure サブスクリプション ターゲットを検出するように設定した Azure ターゲットです。検出されたターゲットを表示するには、エントリを展開します。EA ターゲットを設定した場合、エントリには、ターゲットが EA 登録番号とともに表示されます。
予約と Azure EA
Azure 環境では、Microsoft Enterprise Account ターゲットを構成していて、1 つ以上のサブスクリプションがその EA に関与している場合にのみ、Workload Optimization Manager は予約を検出し、使用することができます。
Azure 環境で予約を検出して管理するため、Workload Optimization Manager は、EA ターゲットと、関連付けられたサブスクリプション ターゲットの両方を使用します。それ独自の、サブスクリプション ターゲットのみ、従量制の価格設定が公開されます。EA ターゲットは、使用可能な予約インスタンス タイプの価格を検出します。Workload Optimization Manager は、この情報を組み合わせて、次の内容を追跡します。
■ 予約の活用
■ 予約対象の VM
■ VM コスト(予約を考慮)
■ 購入に関する推奨事項
注:
このリリースの Workload Optimization Manager では、 従来型 VM と 従来型クラウド サービス、および抑制コア VM の予約検出と管理をサポートしていません。
Azure 環境で報告されたコストを理解する際、次の点に留意してください。
■ EA に参加しているターゲットについては、Workload Optimization Manager が特定の EA の条件を使用し、特定のサブスクリプションに有効なオファー ID のコストを算出します。
■ Azure の VM の場合、予約価格には OS ライセンスのコストは含まれません。ただし、オンデマンド VM の価格設定にはライセンス コストが含まれます。

注:
Miscrosoft Azure EA 環境では、購入予約アクションの予測コストが、Microsoft 価格計算ツールから得られた関連コストと一致しない場合があります。
Workload Optimization Manager のアクションは、購入を推奨することがあります。推奨事項では、アクションは無料の Linux OS を前提としているため、コスト推定には OS コストが含まれません。ただし、Microsoft 価格計算ツールには OS ライセンスのコストが含まれています。結果として、Workload Optimization Manager のコスト見積もりを価格計算ツールの値と比較すると、2 つの見積もりが一致しない場合があります。この違いは、RI 購入推奨チャートに表示される損益分岐点にも影響します。推奨された購入には、Azure での OS ライセンスのコストが含まれていないため、表示された損益分岐点は楽観的である可能性があります。
■ Azure に移行したオンプレミスのワークロードの場合、Workload Optimization Manager は、予約およびオンデマンドのワークロードについて Azure Hybrid Benefit(AHUB)の削減を認識します。Workload Optimization Manager のチャートに表示されるコストには、この利点が含まれます。ただし、推奨アクションにはライセンス コストが含まれていないため、提案された AHUB の削減は反映 されません(上記を参照)。
デフォルトでは、Workload Optimization Manager は、クラウド ワークロードに対して検出または計算したコストと節約を表示するときに、ドル記号($)を使用します。優先設定の通貨に合わせて別の記号を設定できます。たとえば、クラウドプロバイダーがユーロで請求する場合は、通貨記号を € に変更します。
通貨記号を変更するには、[設定(Settings)] > [課金とコスト(Billing and Costs)] の順に選択し、[通貨(Currency)] タブをクリックします。
Workload Optimization Manager は、ユーザーインターフェイスへのアクセスに使用したブラウザのローカル ストレージに優先設定を保存します。別のブラウザを使用するか、シークレット/プライベートモードでユーザーインターフェイスを表示すると、デフォルトの記号に戻ります。
通貨記号は表示のみを目的としています。Workload Optimization Manager は、記号が切り替わっても金額は変換されません。

Workload Optimization Manager の管理タスクを実行するには、[設定(Settings)] からさまざまなページに移動します。Workload Optimization Manager で実行できるさまざまなタスクには、次のものがあります。
Workload Optimization Manager のユーザーアカウントを作成および管理します。
現在のバージョンに関する情報を表示します。
現在のライセンスのステータスを確認し、ライセンスの更新プログラムを適用します。
管理者は、Workload Optimization Manager への特別なアクセス権をユーザーに付与するアカウントを指定します。ユーザーアカウントによって、特定のユーザー ログインに対して次が決定されます。
■ ユーザー認証
アカウントを設定するために、アカウントが使用する認証のタイプを設定します。
– Local User:ユーザ名とパスワードを設定し、それらのログイン情報を Workload Optimization Manager のサーバーに保存します。
– External User:シングルサインオン(SSO)または Microsoft Active Directory(AD)を介して認証される単一のユーザーアカウント。
– External Group:SSO または AD を介して認証されるユーザーアカウントのグループ。
■ ユーザー認可
特定のユーザーのアクセスと機能の範囲を決定するプロパティ。
– Role:Workload Optimization Manager の特定の機能へのアクセス権
– Scope:このユーザが管理できる環境の範囲
ユーザーアカウントを設定するときに、環境内の特定のクラスタに対するアクセス権を設定できます。テナントの顧客に対してもアカウント権を設定できますが、それらの顧客には、特定の仮想データセンター内にその顧客が所有する仮想ワークロードのみが表示されます。

重要事項:
SSO 認証を使用するように Workload Optimization Manager を設定できます。SSO が有効になっている場合、Workload Optimization Manager は SSO IdP を介したログインのみを許可します。Workload Optimization Manager のインストールに移動するたびに、ユーザーは認証のために SSO ID プロバイダー(IdP)にリダイレクトされ、Workload Optimization Manager のユーザーインターフェイスが表示されます。
Workload Optimization Manager のインストールで SSO を有効にする前に、Workload Optimization Manager の管理者権限を持つ SSO ユーザーを少なくとも 1 人設定する必要があります。そうしないと、SSO を有効にした後、Workload Optimization Manager で SSO ユーザーを設定できなくなります。SSO ユーザーを管理者として承認するには、[外部認証(EXTERNAL AUTHENTICATION)] を使用して次のいずれかを実行します。
■ 管理者承認を持つ 1 人の SSO ユーザーを設定します。
外部ユーザーを追加します。ユーザー名は、IdP で管理されているアカウントと一致する必要があります。
■ 管理者承認を持つ SSO ユーザー グループを設定します。
外部グループを追加します。グループ名は IdP でユーザー グループと一致する必要があり、そのグループは少なくとも 1 人のメンバーが必須です。
SAML での SSO ユーザー グループの構成に関する詳細は、「SSO 認証用グループの構成」(404 ページ)を参照してください。Workload Optimization Manager の SSO 認証の設定の詳細については、『Workload Optimization Manager 設置ガイド』の「シングルサインオン認証」を参照してください。
Workload Optimization Manager のアカウントを使用するには、次の手順を実行します。
1.
![]() |
クリックして [Settings] ページに移動します。このページから、Workload Optimization Manager のさまざまな構成タスクを実行できます。
2. [User Management] を選択します。
![]() |
クリックして [User Management] ページに移動します。
![]() |
このページには、Workload Optimization Manager に対して現在設定されているすべてのユーザーアカウントが一覧表示されます。次の操作を実行できます。
■ クリックしてローカルユーザーまたは外部認証を管理する
■ エントリを選択し、アカウントを削除する
■ 名前をクリックしてアカウントをクリックする

■ 新しいユーザーまたはグループアカウントを作成する
■ Active Directory の設定を行う
3. ユーザーのリストをフィルタ処理します。
![]() |
ユーザーの長いリストを使用するには、ロール別にフィルタ処理できます(管理者のみを表示する、またはオブザーバーユーザーのみを表示するなど)。また、[Search] フィールドに文字列を入力してリストをフィルタ処理し、名前別にソートすることもできます。
4. ローカルユーザーアカウントを使用します。
![]() |
Workload Optimization Manager は、Workload Optimization Manager のプラットフォームにローカル アカウントとそのログイン情報を保存します。ローカル認証は、個人ユーザーのみを対象としています。
[ローカル ユーザー(LOCAL USERS)] を選択した場合、Workload Optimization Manager では、このインストール用に構成したすべてのローカル ユーザーアカウントが一覧表示されます。
5. ローカルユーザーアカウントを作成または編集します。

![]() |
新しいローカルユーザーを追加するには、[NEW LOCAL USER] をクリックします。既存のアカウントを編集するには、リスト内のアカウント名をクリックします。ローカル アカウントを構成するには、次を指定します。
■ Authentication:
ユーザー名とパスワードを入力します。Workload Optimization Manager は、これらのクレデンシャルをローカルサーバーに保存します。
■ [Authorization]:[User Role]:
– Administrator
Workload Optimization Manager のすべての機能を使用でき、設定を変更して Workload Optimization Manager のインストールを構成できます。
– Site Administrator
Workload Optimization Manager のすべての機能を使用でき、サイト固有の設定を変更して Workload Optimization Manager のインストールを構成できます。グループ、ポリシー、テンプレート、課金情報/コスト、ユーザー(管理者ロールを持つユーザーを作成できません)、ターゲット構成を管理できますが、電子メール、ライセンス、更新、およびメンテナンスは管理できません。
– Automator
[プランと配置(Plan and Place)] を含むすべての Workload Optimization Manager 機能を使用できますが、Workload Optimization Manager のインストールを構成したり、ポリシーを作成したりすることはできません。
– Deployer
Workload Optimization Manager のすべてのチャートやデータの閲覧、ワークロードを予約する [配置(Place)] の使用、ポリシー配置とテンプレートの作成が可能です。ただし、このロールは計画を実行したり、推奨アクションを実行することはできません。
– アドバイザー
Workload Optimization Manager のすべてのチャートやデータの閲覧、プランの実行はできますが、ワークロードを予約する [配置(Place)] の使用および推奨アクションの実行はできません。

– Observer
ホームページやダッシュボードなどの環境を表示できます。[検索(Search)] を使用して、セッションに範囲を設定することもできます。範囲については、VM グループとリソースグループのみがサポートされています。
– Operational Observer
ホームページ、ダッシュボード、グループ、ポリシーなどの環境を表示できます。[検索(Search)] を使用して、セッションに範囲を設定することもできます。
– Shared Advisor
範囲設定されたユーザーです。VM とアプリケーションのみを表示でき、Workload Optimization Manager のアクションを実行できません。ホームページとダッシュボードを表示できます。
– Shared Observer
範囲設定されたユーザーです。VM とアプリケーションのみを表示でき、Workload Optimization Manager のアクションを実行できません。ホームページとカスタムダッシュボードは表示できますが、エグゼクティブダッシュボードは表示できません。これは、最も制限されたユーザーです。
– Report Editor
レポートを作成、編集、および削除できます。レポートライセンスの制限により、各インスタンスにつき 1 人のユーザーのみにこのロールを付与できます(デフォルトでは、ローカル管理ユーザーです)。このロールを別のユーザーに割り当てるには、最初に現在のユーザーからロールを削除する必要があります。新しいユーザーが範囲設定されたユーザーでないことを確認してください。
■ [Authorization]:[Scope](任意)
範囲によってユーザーがモニターできる対象が制限されます。たとえば、このユーザーの VM またはアプリケーションをサポートしている物理マシンのみが含まれているグループを範囲に指定できます。[範囲を追加(ADD SCOPE)] をクリックして、このユーザーが表示できるグループまたはクラスタを選択します。
注:
ほとんどの場合、範囲設定されたユーザーは、構成された範囲外のエンティティのアクションを表示できません。ただし、ホストがストレージを使用する場合、ホスト エンティティにズームインすると、ユーザーの範囲外にあるストレージのアクションを確認できます。
6. [外部認証(EXTERNAL AUTHENTICATION)] を使用して、SSO アカウントまたは AD アカウントを設定します。
![]() |
外部認証の場合、ユーザーのログイン情報と認証の管理に SSO サービスまたは AD サービスを使用するように Workload Optimization Manager を設定します。外部アカウントを作成し、ユーザーグループまたは個人ユーザーを承認することができます。
注:
ユーザーが複数のグループのメンバーになっている場合、Workload Optimization Manager はそのユーザーが正常に認証された最初の SSO グループまたは AD を介してそのユーザーをログオンさせます。また、Workload Optimization Manager はネストされた AD グループをサポートしていないことに注意してください。AD のログインは、上位グループのユーザーが対象です。
SSO を有効にするには、特定の IdP へのアクセスを設定する必要があります。SSO の設定の詳細については、『Workload Optimization Manager 設置ガイド』の「シングルサインオン認証」を参照してください。
AD を有効にするには、AD ドメインまたは AD サーバー、あるいはその両方を指定する必要があります。Workload Optimization Manager は、すべての AD ユーザーにこの接続を使用します。
7. AD 認証を有効にします。

![]() |
AD を有効にするには、[AD に接続(CONNECT TO AD)] をクリックし、次のように構成します。
■ Active Directory Domain:AD グループを認証するには、AD がユーザープリンシパル名(UPN)を使用して特定のユーザーを検出できるように、ドメインを指定します。ドメインを指定したが、サーバーでない場合、認証はそのドメインの任意の AD サーバーを使用します。
■ [Active Directory Server]:AD グループを無効にするには、サーバーを指定しますが、ドメインは指定しません。ドメインとサーバーを指定すると、認証でそのサーバーが使用され、グループもサポートされます。
AD サーバーを構成する場合、デフォルトでは、Workload Optimization Manager は AD サーバー ポートを 389 または 636 と想定します。AD サーバーのカスタムポートを指定するには、AD サーバーの IP アドレスにポート番号を追加します。たとえば、10.10.10.123:444 は、ポートを 444 に設定します。
■ [Secure]:AD サーバーとの通信時にセキュアな接続を使用します。AD ドメインは LDAPS を使用するように構成する必要があり、Workload Optimization Manager サーバーに証明書をインポートしている必要があることに注意してください。
Workload Optimization Manager は、LDAP チャネル バインディングと LDAP 署名をサポートできます。これらの Active Directory 機能をサポートするには、安全なアクセスを構成する必要があります。
詳細については、『Workload Optimization Manager Installation Guide』の「Enforcing Secure Access」を参照してください。
8. SSO または AD アカウントを作成または編集します。

![]() |
このアカウントは、単一ユーザーのユーザーグループにすることができます。新しいアカウントを追加するには、[新規外部グループ(NEW EXTERNAL GROUP)] または [新規外部ユーザー(NEW EXTERNAL USER)] をクリックします。既存のアカウントを編集するには、アカウント名をクリックします。外部アカウントを設定するには、次のように指定します。
■ [Authentication]:
このアカウントのグループまたはユーザー名を入力します。入力する名前は、作成するアカウントのタイプに応じて、特定の要件を満たす必要があります。
– 外部グループ - SSO
IdP が管理するグループと一致する名前を入力します。
– 外部グループ - AD
グループ名は、[AD の編集(EDIT AD)] で構成したドメインとサーバーからアクセス可能なグループと一致している必要があります。
– 外部ユーザー - SSO
IdP が管理するユーザーと一致するユーザー名を入力します。
– 外部ユーザー - AD
ユーザー名は有効なユーザープリンシパル名(UPN)である必要があります。たとえば、john@corp.mycompany.com. などが挙げられます。
■ [Authorization]:[User Role]:
– Administrator
Workload Optimization Manager のすべての機能を使用でき、設定を変更して Workload Optimization Manager のインストールを構成できます。
– Site Administrator
Workload Optimization Manager のすべての機能を使用でき、サイト固有の設定を変更して Workload Optimization Manager のインストールを構成できます。グループ、ポリシー、テンプレート、課金情報/コスト、ユーザー(管理者ロールを持つユーザーを作成できません)、ターゲット構成を管理できますが、電子メール、ライセンス、更新、およびメンテナンスは管理できません。
– Automator
[プランと配置(Plan and Place)] を含むすべての Workload Optimization Manager 機能を使用できますが、Workload Optimization Manager のインストールを構成したり、ポリシーを作成したりすることはできません。

– Deployer
Workload Optimization Manager のすべてのチャートやデータの閲覧、ワークロードを予約する [配置(Place)] の使用、ポリシーとテンプレートの作成が可能です。ただし、このロールは計画を実行したり、推奨アクションを実行することはできません。
– アドバイザー
Workload Optimization Manager のすべてのチャートやデータの閲覧、プランの実行はできますが、ワークロードを予約する [配置(Place)] の使用および推奨アクションの実行はできません。
– Observer
ホームページ、ダッシュボード、グループ(VM グループとリソースグループのみ)を含む環境を表示できます。[検索(Search)] を使用して、セッションに範囲を設定することもできます。範囲については、VM グループとリソースグループのみがサポートされています。
– Operational Observer
ホームページ、ダッシュボード、グループ、ポリシーなどの環境を表示できます。[検索(Search)] を使用して、セッションに範囲を設定することもできます。
– Shared Advisor
範囲設定されたユーザーです。VM とアプリケーションのみを表示でき、Workload Optimization Manager のアクションを実行できません。ホームページとダッシュボードを表示できます。
– Shared Observer
範囲設定されたユーザーです。VM とアプリケーションのみを表示でき、Workload Optimization Manager のアクションを実行できません。ホームページとカスタムダッシュボードは表示できますが、エグゼクティブダッシュボードは表示できません。これは、最も制限されたユーザーです。
– Report Editor
レポートを作成、編集、および削除できます。レポートライセンスの制限により、各インスタンスにつき 1 人のユーザーのみにこのロールを付与できます(デフォルトでは、ローカル管理ユーザーです)。このロールを別のユーザーに割り当てるには、最初に現在のユーザーからロールを削除する必要があります。新しいユーザーが範囲設定されたユーザーでないことを確認してください。
■ [Authorization]:[Scope](任意)
この範囲によって、このグループがモニタできるメンバーが制限されます。たとえば、このグループの VM またはアプリケーションをサポートしているホストにのみアクセスできるよう範囲を指定できます。[範囲を定義(DEFINE SCOPE)] をクリックし、この グループのメンバーが表示できるエンティティを選択します。
Workload Optimization Manager で SSO 認証を使用するには、IdP にユーザーグループを設定する必要があります。IdP はグループメンバーを認証できます。その後で、Workload Optimization Manager がそのグループの認証に従ってユーザーのロールと範囲を割り当てることができます。個人の変更を管理するには、IdP グループ内でメンバーシップを管理する必要があるだけです。たとえば、ユーザーが組織を離れた場合、IdP のグループからそのメンバーを削除する必要があるだけです。Workload Optimization Manager での認可はグループ別に行われるため、そのユーザーには Workload Optimization Manager サーバーに保存されている認可設定はありません。
重要事項:
Workload Optimization Manager のインストールで SSO を有効にする前に、Workload Optimization Manager の管理者権限を持つ SSO ユーザーを少なくとも 1 人設定する必要があります。そうしないと、SSO を有効にした後、Workload Optimization Manager で SSO ユーザーを設定できなくなります。SSO ユーザーを管理者として承認するには、[外部認証(EXTERNAL AUTHENTICATION)] を使用して次のいずれかを実行します。
■ 管理者承認を持つ 1 人の SSO ユーザーを設定します。
外部ユーザーを追加します。ユーザー名は、IdP で管理されているアカウントと一致する必要があります。
■ 管理者承認を持つ SSO ユーザー グループを設定します。
外部グループを追加します。グループ名は IdP でユーザー グループと一致する必要があり、そのグループは少なくとも 1 人のメンバーが必須です。
SSO の認証の構成の詳細については、『Workload Optimization Manager 設置ガイド』の「シングルサインオン認証」を参照してください。

SAML 応答でのグループの指定
SSO をサポートするために、Workload Optimization Manager は SAML 2.0 に準拠する IdP 応答を認識します。ユーザーグループを作成するには、ユーザー応答ごとに group という属性名を含め、グループ名を属性値として指定します。たとえば、次のユーザーの場合、各ユーザーのグループ属性を設定すると、そのユーザーが適切なグループに割り当てられます。
| ユーザー: |
[Group Attribute]: |
| ■ George ■ Paul ■ John ■ Ringo |
属性名 = group、属性値 = Beatles |
| ■ Smokey ■ Pete ■ Ronnie ■ Claudette ■ Bobby ■ Marv |
属性名 = group、属性値 = Miracles |
ユーザーの応答を指定するときに、グループにユーザーを追加するには、グループ属性を含めます。たとえば、turbo_admin_group という名前のグループにユーザーを追加するには、そのユーザーの SAML Response に次の属性を含めます。
<saml2:Attribute
Name="group"
NameFormat="urn:oasis:names:tc:SAML:2.0:attrname-format:unspecified">
<saml2:AttributeValue
xmlns:xs="http://www.w3.org/2001/XMLSchema"
xmlns:xsi="http://www.w3.org/2001/XMLSchema-instance"
xsi:type="xs:string">
turbo_admin_group
</saml2:AttributeValue>
</saml2:Attribute>
ユーザーグループにアカウント ロールと範囲を設定するには、特定の SAML グループ属性に値として指定したグループ名を使用する必要があります。上記の例では、グループ値は turbo_admin_group です。そのグループの許可を設定するには、次の手順を実行します。
1. [User Management] ページから [EXTERNAL AUTHENTICATION] を開きます。
[設定(Settings)] > [ユーザー管理(User Management)] に移動し、[外部認証(EXTERNAL AUTHENTICATION)] ビューを表示します。
2. 新しい外部グループを作成します。
[新しい外部グループ(NEW EXTERNAL GROUP)] をクリックします。
3. グループ名を入力します。
SAML 応答のグループ属性に指定した名前を使用していることを確認してください。上記の例では、turbo_admin_group という名前を使用します。
4. グループの承認を指定します。
上記の例では、これが turbo_admin_group であるため、[ADMINISTRATOR] ロールを設定する必要があります。範囲は設定しないでください(環境へのフル アクセス権を付与)。
Workload Optimization Manager でこのグループを設定した後、IdP が返す turbo_admin_group のメンバーには、Workload Optimization Manager のインストールでの管理者権限が完全に付与されます。

[メンテナンス オプション(Maintenance Options)] ページには、ロギング レベルを設定するツール、技術サポートのデータをエクスポートするツールそしてテクニカル サポートからの診断ファイルをインポートするツールがあります。これらのツールの多くは、上級ユーザーを対象としています。ツールを使用する前に、シスコのテクニカルサポートに連絡する必要があります。
これらのアクションを実行するには、[Maintenance Options] ページに移動し、次の手順を実行します。
1.
![]() |
クリックして [Settings] ページに移動します。
2. [Maintenance Options] を選択します。
![]() |
![]() |
Workload Optimization Manager は、環境からメトリックを収集して、履歴レポートを提供します。データストレージを最適化するために、データを 3 つのグループ(毎時、日時、月次)に統合します。日次統計は時間ごとのデータを統合し、月次統計は日次データを統合します。Workload Optimization Manager は、プラン、レポート、および監査ログエントリも保存します。
要件に合わせて、いつでもデフォルト値を変更できます。保持期間が長いほど、より多くのストレージが必要になることに注意してください。
![]() |
Web にアクセスするために Workload Optimization Manager 用の HTTP プロキシが環境に必要な場合は、ここでクレデンシャルを入力します。

![]() |
Workload Optimization Manager に問題が発生した場合は、サポートエンジニアが診断データのエクスポートを要求する場合があります。要求に応じて、データをエクスポートし、サポートエンジニアに送信することができます。
![]() |
Workload Optimization Manager のプラットフォームのさまざまなコンポーネントに対して、ロギングのレベルを設定できます。ロギングのレベルを詳細にすればするほど、ログファイルの保存に必要なディスク領域が増えることに注意してください。通常、これらの設定は、Workload Optimization Manager のサポートエンジニアとの作業中にのみ、変更します。
[更新(Updates)] ページでは、Workload Optimization Manager のバージョンに関する情報を取得できます。
[バージョン情報(ABOUT)] ボタンをクリックすると、Workload Optimization Manager インストレーションの現在のバージョンとビルドを確認できます。また、名前別とバージョン別のプラットフォーム コンポーネントも一覧されます。
注:
完全な更新手順については、『Installation Guide』を参照してください。
[Updates] ページに移動するには、次の手順を実行します。
1.
![]() |
クリックして [Settings] ページに移動します。
2. [Update] を選択します。
![]() |

![]() |
Workload Optimization Manager のすべての範囲の機能を利用するにするには、適切なライセンスを購入する必要があります。ライセンスを購入すると、シスコは電子メール メッセージでライセンス ファイルをユーザーに送信します。
製品ライセンスは、特定の機能と、管理可能な特定の数のワークロードを有効にします。インストールで管理できるワークロードの数を増やす方法としては、Workload Optimization Manager にライセンスをさらに追加できます。ライセンスを追加するときは、すべてが同じ機能セットをサポートする必要があることに注意してください。
[License Configuration] ページには次の情報が表示されます。
■ このライセンスで管理できるアクティブなワークロードの数
■ 現在アクティブなワークロードの数
■ このライセンスによって有効にされる機能のセット
■ 現在のアクティブなライセンスのリスト
[License Configuration] ページに移動するには、次の手順を実行します。
1.
![]() |
2. [License] を選択します。

ライセンスをアクティブ化したり、現在のライセンスを更新したりするには、次の手順を実行します。
1. ライセンスを取得します。
シスコは、電子メールメッセージでライセンスファイルをユーザーに送信します。Workload Optimization Manager のインストールにアップロードできるように、ライセンスファイルをローカルマシンに保存します。
2. Workload Optimization Manager のインストールにライセンスを適用します。
最初に [IMPORT LICENSE] をクリックします。次に、保存したライセンスファイルを参照して開きます。または、ファイルを
[ライセンスの入力(Enter License)] フライアウトにドラッグします。
ファイルをアップロードしたら、[保存(SAVE)] をクリックします。

ライセンスを有効化した後で、さらにライセンスを追加してワークロードの適用範囲を拡張できます。また、より高度な機能一式を使用できるライセンスを取得することもできます。
注:
新しいライセンスを Workload Optimization Manager に適用するときは、それらが同じエディションまたは機能セット用であることを確認する必要があります。互換性のないライセンスファイルを適用しようとすると、Workload Optimization Manager に [Invalid Feature Set] というエラーが表示されます。新しいライセンスを適用するには、現在のライセンスを削除して新しい機能一式をインストールするか、または現在の機能一式と一致する別のライセンス ファイルを取得する必要があります。
新しいライセンスをインストールしたら、ブラウザのキャッシュをクリアして、Workload Optimization Manager ユーザーインターフェイスをリロードする必要があります。
ライセンスを受けたワークロードのカバレッジを拡張するには、次の手順を実行します。
1. 追加ライセンスを取得します。
追加のライセンスは、現在のライセンスの機能セットと一致している必要があることに注意してください。
2. Workload Optimization Manager のインストールにライセンスを適用します。
ライセンスをより高度な機能セットにアップグレードするには、次の手順を実行します。
1. 新しい機能の新しいライセンスを取得します。
少なくとも現在のライセンスと同じ数のワークロードをサポートするライセンスを取得する必要があります。
2. Workload Optimization Manager から現在のライセンスを削除します。
[ライセンス(License)] ページで、現在インストールされているすべてのライセンスを選択し、[削除(DELETE)] をクリックします。
3. Workload Optimization Manager のインストールにライセンスを適用します。
E メール設定を構成して、Workload Optimization Manager からの E メール通信を有効にします。
1.
![]() |
クリックして [Settings] ページに移動します。このページから、Workload Optimization Manager のさまざまな構成タスクを実行できます。
2. [E メール設定(Email Settings)] ページに移動します。
このタブから、次を構成できます。
■ SMTP 設定
■ 電子メールの全般設定

![]() |
[SMTP 設定(SMTP Settings)] フィールドでは、Workload Optimization Manager からの電子メール通信を有効にするためにネットワークで使用するメールリレー サーバーを指定します。
サーバーに認証が必要な場合は、ユーザー名とパスワードをここで入力します。次の通知の暗号化オプションも選択できます。
■ なし
■ Ssl
■ Tls
![]() |
この設定を使用して、Workload Optimization Manager が生成して送信する E メールの返信アドレス(送信元アドレス)を指定します。
