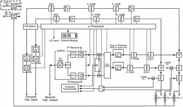
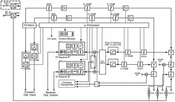
Cisco Compact EGC GaN Segmentable Node A90201 Data Sheet