O conjunto de documentação deste produto faz o possível para usar uma linguagem imparcial. Para os fins deste conjunto de documentação, a imparcialidade é definida como uma linguagem que não implica em discriminação baseada em idade, deficiência, gênero, identidade racial, identidade étnica, orientação sexual, status socioeconômico e interseccionalidade. Pode haver exceções na documentação devido à linguagem codificada nas interfaces de usuário do software do produto, linguagem usada com base na documentação de RFP ou linguagem usada por um produto de terceiros referenciado. Saiba mais sobre como a Cisco está usando a linguagem inclusiva.
A Cisco traduziu este documento com a ajuda de tecnologias de tradução automática e humana para oferecer conteúdo de suporte aos seus usuários no seu próprio idioma, independentemente da localização. Observe que mesmo a melhor tradução automática não será tão precisa quanto as realizadas por um tradutor profissional. A Cisco Systems, Inc. não se responsabiliza pela precisão destas traduções e recomenda que o documento original em inglês (link fornecido) seja sempre consultado.
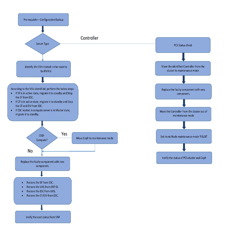
Este documento descreve as etapas necessárias para substituir componentes defeituosos mencionados aqui em um servidor Unified Computing System (UCS) em uma configuração Ultra-M que hospeda StarOS Virtual Network Functions (VNFs).
O Ultra-M é uma solução de núcleo de pacotes móveis virtualizados validada e predefinida, projetada para simplificar a implantação de VNFs. O OpenStack é o Virtualized Infrastructure Manager (VIM) para Ultra-M e consiste nos seguintes tipos de nó:
A arquitetura avançada do Ultra-M e os componentes envolvidos são descritos nesta imagem:
Este documento destina-se ao pessoal da Cisco que está familiarizado com a plataforma Cisco Ultra-M e detalha as etapas necessárias a serem executadas no nível OpenStack e StarOS VNF no momento da Substituição de Componentes no servidor.
Note: A versão Ultra M 5.1.x é considerada para definir os procedimentos neste documento.
| VNF | Função de rede virtual |
| CF | Função de controle |
| SF | Função de serviço |
| ESC | Controlador de serviço elástico |
| MOP | Método de Procedimento |
| OSD | Discos de Armazenamento de Objetos |
| HDD | Unidade de disco rígido |
| SSD | Unidade de estado sólido |
| VIM | Gerente de infraestrutura virtual |
| VM | Máquina virtual |
| EM | Gerenciador de Elementos |
| UAS | Ultra Automation Services |
| UUID | Identificador Exclusivo Universal |

Antes de substituir um componente defeituoso, é importante verificar o estado atual do ambiente da plataforma Red Hat OpenStack. É recomendável verificar o estado atual para evitar complicações quando o processo de substituição estiver ligado. Isso pode ser obtido por meio desse fluxo de substituição.
Em caso de recuperação, a Cisco recomenda fazer um backup do banco de dados OSPD com o uso destas etapas:
[root@director ~]# mysqldump --opt --all-databases > /root/undercloud-all-databases.sql
[root@director ~]# tar --xattrs -czf undercloud-backup-`date +%F`.tar.gz /root/undercloud-all-databases.sql
/etc/my.cnf.d/server.cnf /var/lib/glance/images /srv/node /home/stack
tar: Removing leading `/' from member names
Este processo garante que um nó possa ser substituído sem afetar a disponibilidade de nenhuma instância. Além disso, é recomendável fazer backup da configuração do StarOS, especialmente se o nó de computação/computação OSD a ser substituído hospedar a VM (Máquina Virtual) da CF (Função de Controle).
Note: Se o servidor for o nó Controlador, vá para a seção "", caso contrário, continue com a próxima seção.
Identifique as VMs que estão hospedadas no servidor. Pode haver duas possibilidades:
[stack@director ~]$ nova list --field name,host | grep compute-10
| 49ac5f22-469e-4b84-badc-031083db0533 | VNF2-DEPLOYM_s9_0_8bc6cc60-15d6-4ead-8b6a-10e75d0e134d |
pod1-compute-10.localdomain |
[stack@director ~]$ nova list --field name,host | grep compute-8
| 507d67c2-1d00-4321-b9d1-da879af524f8 | VNF2-DEPLOYM_XXXX_0_c8d98f0f-d874-45d0-af75-88a2d6fa82ea | pod1-compute-8.localdomain |
| f9c0763a-4a4f-4bbd-af51-bc7545774be2 | VNF2-DEPLOYM_c1_0_df4be88d-b4bf-4456-945a-3812653ee229 | pod1-compute-8.localdomain |
| 75528898-ef4b-4d68-b05d-882014708694 | VNF2-ESC-ESC-0 | pod1-compute-8.localdomain |
| f5bd7b9c-476a-4679-83e5-303f0aae9309 | VNF2-UAS-uas-0 | pod1-compute-8.localdomain |
Observação: na saída mostrada aqui, a primeira coluna corresponde ao Universally Unique IDentifier (UUID), a segunda coluna é o nome da VM e a terceira coluna é o nome do host onde a VM está presente. Os parâmetros desta saída serão usados nas seções subsequentes.
Migrar placa SF para estado de espera
[local]VNF2# show card hardware
Tuesday might 08 16:49:42 UTC 2018
<snip>
Card 8:
Card Type : 4-Port Service Function Virtual Card
CPU Packages : 26 [#0, #1, #2, #3, #4, #5, #6, #7, #8, #9, #10, #11, #12, #13, #14, #15, #16, #17, #18, #19, #20, #21, #22, #23, #24, #25]
CPU Nodes : 2
CPU Cores/Threads : 26
Memory : 98304M (qvpc-di-large)
UUID/Serial Number : 49AC5F22-469E-4B84-BADC-031083DB0533
[local]VNF2# show card table
Tuesday might 08 16:52:53 UTC 2018
Slot Card Type Oper State SPOF Attach
----------- -------------------------------------- ------------- ---- ------
1: CFC Control Function Virtual Card Active No
2: CFC Control Function Virtual Card Standby -
3: FC 4-Port Service Function Virtual Card Active No
4: FC 4-Port Service Function Virtual Card Active No
5: FC 4-Port Service Function Virtual Card Active No
6: FC 4-Port Service Function Virtual Card Active No
7: FC 4-Port Service Function Virtual Card Active No
8: FC 4-Port Service Function Virtual Card Active No
9: FC 4-Port Service Function Virtual Card Active No
10: FC 4-Port Service Function Virtual Card Standby -
[local]VNF2# card migrate from 8 to 10
Desligar VM SF do ESC
[admin@VNF2-esc-esc-0 ~]$ cd /opt/cisco/esc/esc-confd/esc-cli
[admin@VNF2-esc-esc-0 esc-cli]$ ./esc_nc_cli get esc_datamodel | egrep --color "<state>|<vm_name>|<vm_id>|<deployment_name>"
<snip>
<state>SERVICE_ACTIVE_STATE</state>
VNF2-DEPLOYM_c1_0_df4be88d-b4bf-4456-945a-3812653ee229
VM_ALIVE_STATE
VNF2-DEPLOYM_s9_0_8bc6cc60-15d6-4ead-8b6a-10e75d0e134d
VM_ALIVE_STATE</state>
<snip>
[admin@VNF2-esc-esc-0 esc-cli]$ ./esc_nc_cli vm-action STOP VNF2-DEPLOYM_s9_0_8bc6cc60-15d6-4ead-8b6a-10e75d0e134d
[admin@VNF2-esc-esc-0 ~]$ cd /opt/cisco/esc/esc-confd/esc-cli
[admin@VNF2-esc-esc-0 esc-cli]$ ./esc_nc_cli get esc_datamodel | egrep --color "<state>|<vm_name>|<vm_id>|<deployment_name>"
<snip>
<state>SERVICE_ACTIVE_STATE</state>
VNF2-DEPLOYM_c1_0_df4be88d-b4bf-4456-945a-3812653ee229
VM_ALIVE_STATE
VNF2-DEPLOYM_c3_0_3e0db133-c13b-4e3d-ac14-
VM_ALIVE_STATE
VNF2-DEPLOYM_s9_0_8bc6cc60-15d6-4ead-8b6a-10e75d0e134d
VM_SHUTOFF_STATE</state>
Migrar Placa CF para Estado de Espera
[local]VNF2# show card hardware
Tuesday might 08 16:49:42 UTC 2018
<snip>
Card 2:
Card Type : Control Function Virtual Card
CPU Packages : 8 [#0, #1, #2, #3, #4, #5, #6, #7]
CPU Nodes : 1
CPU Cores/Threads : 8
Memory : 16384M (qvpc-di-large)
UUID/Serial Number : F9C0763A-4A4F-4BBD-AF51-BC7545774BE2
<snip>
[local]VNF2# show card table
Tuesday might 08 16:52:53 UTC 2018
Slot Card Type Oper State SPOF Attach
----------- -------------------------------------- ------------- ---- ------
1: CFC Control Function Virtual Card Standby -
2: CFC Control Function Virtual Card Active No
3: FC 4-Port Service Function Virtual Card Active No
4: FC 4-Port Service Function Virtual Card Active No
5: FC 4-Port Service Function Virtual Card Active No
6: FC 4-Port Service Function Virtual Card Active No
7: FC 4-Port Service Function Virtual Card Active No
8: FC 4-Port Service Function Virtual Card Active No
9: FC 4-Port Service Function Virtual Card Active No
10: FC 4-Port Service Function Virtual Card Standby -
[local]VNF2# card migrate from 2 to 1
Desligar VM do CF e do EM do ESC
[admin@VNF2-esc-esc-0 ~]$ cd /opt/cisco/esc/esc-confd/esc-cli
[admin@VNF2-esc-esc-0 esc-cli]$ ./esc_nc_cli get esc_datamodel | egrep --color "<state>|<vm_name>|<vm_id>|<deployment_name>"
<snip>
<state>SERVICE_ACTIVE_STATE</state>
VNF2-DEPLOYM_c1_0_df4be88d-b4bf-4456-945a-3812653ee229
VM_ALIVE_STATE</state>
VNF2-DEPLOYM_c3_0_3e0db133-c13b-4e3d-ac14-
VM_ALIVE_STATE
<deployment_name>VNF2-DEPLOYMENT-em</deployment_name>
507d67c2-1d00-4321-b9d1-da879af524f8
dc168a6a-4aeb-4e81-abd9-91d7568b5f7c
9ffec58b-4b9d-4072-b944-5413bf7fcf07
SERVICE_ACTIVE_STATE
VNF2-DEPLOYM_XXXX_0_c8d98f0f-d874-45d0-af75-88a2d6fa82ea
VM_ALIVE_STATE</state>
<snip>
[admin@VNF2-esc-esc-0 esc-cli]$ ./esc_nc_cli vm-action STOP VNF2-DEPLOYM_c1_0_df4be88d-b4bf-4456-945a-3812653ee229
[admin@VNF2-esc-esc-0 esc-cli]$ ./esc_nc_cli vm-action STOP VNF2-DEPLOYM_XXXX_0_c8d98f0f-d874-45d0-af75-88a2d6fa82ea
[admin@VNF2-esc-esc-0 ~]$ cd /opt/cisco/esc/esc-confd/esc-cli
[admin@VNF2-esc-esc-0 esc-cli]$ ./esc_nc_cli get esc_datamodel | egrep --color "<state>|<vm_name>|<vm_id>|<deployment_name>"
<snip>
<state>SERVICE_ACTIVE_STATE</state>
VNF2-DEPLOYM_c1_0_df4be88d-b4bf-4456-945a-3812653ee229</vm_name>
VM_SHUTOFF_STATE</state>
VNF2-DEPLOYM_c3_0_3e0db133-c13b-4e3d-ac14-
VM_ALIVE_STATE
<deployment_name>VNF2-DEPLOYMENT-em</deployment_name>
507d67c2-1d00-4321-b9d1-da879af524f8
dc168a6a-4aeb-4e81-abd9-91d7568b5f7c
9ffec58b-4b9d-4072-b944-5413bf7fcf07
SERVICE_ACTIVE_STATE
VNF2-DEPLOYM_XXXX_0_c8d98f0f-d874-45d0-af75-88a2d6fa82ea</vm_name>
VM_SHUTOFF_STATE
<snip>
Migrar ESC para o Modo de Espera
[admin@VNF2-esc-esc-0 esc-cli]$ escadm status
0 ESC status=0 ESC Master Healthy
[admin@VNF2-esc-esc-0 ~]$ sudo service keepalived stop
Stopping keepalived: [ OK ]
[admin@VNF2-esc-esc-0 ~]$ escadm status
1 ESC status=0 In SWITCHING_TO_STOP state. Please check status after a while.
[admin@VNF2-esc-esc-0 ~]$ sudo reboot
Broadcast message from admin@vnf1-esc-esc-0.novalocal
(/dev/pts/0) at 13:32 ...
The system is going down for reboot NOW!
Note: Se o componente defeituoso tiver que ser substituído no nó OSD-Compute, coloque o Ceph em Maintenance no servidor antes de continuar com a substituição do componente.
[admin@osd-compute-0 ~]$ sudo ceph osd set norebalance
set norebalance
[admin@osd-compute-0 ~]$ sudo ceph osd set noout
set noout
[admin@osd-compute-0 ~]$ sudo ceph status
cluster eb2bb192-b1c9-11e6-9205-525400330666
health HEALTH_WARN
noout,norebalance,sortbitwise,require_jewel_osds flag(s) set
monmap e1: 3 mons at {tb3-ultram-pod1-controller-0=11.118.0.40:6789/0,tb3-ultram-pod1-controller-1=11.118.0.41:6789/0,tb3-ultram-pod1-controller-2=11.118.0.42:6789/0}
election epoch 58, quorum 0,1,2 tb3-ultram-pod1-controller-0,tb3-ultram-pod1-controller-1,tb3-ultram-pod1-controller-2
osdmap e194: 12 osds: 12 up, 12 in
flags noout,norebalance,sortbitwise,require_jewel_osds
pgmap v584865: 704 pgs, 6 pools, 531 GB data, 344 kobjects
1585 GB used, 11808 GB / 13393 GB avail
704 active+clean
client io 463 kB/s rd, 14903 kB/s wr, 263 op/s rd, 542 op/s wr
Desligue o servidor especificado. As etapas para substituir um componente defeituoso no servidor UCS C240 M4 podem ser consultadas em:
Substituindo os componentes do servidor
Recuperação de VM SF a partir do ESC
[stack@director ~]$ nova list |grep VNF2-DEPLOYM_s9_0_8bc6cc60-15d6-4ead-8b6a-10e75d0e134d
| 49ac5f22-469e-4b84-badc-031083db0533 | VNF2-DEPLOYM_s9_0_8bc6cc60-15d6-4ead-8b6a-10e75d0e134d | ERROR | - | NOSTATE |
[admin@VNF2-esc-esc-0 ~]$ sudo /opt/cisco/esc/esc-confd/esc-cli/esc_nc_cli recovery-vm-action DO VNF2-DEPLOYM_s9_0_8bc6cc60-15d6-4ead-8b6a-10e75d0e134d
[sudo] password for admin:
Recovery VM Action
/opt/cisco/esc/confd/bin/netconf-console --port=830 --host=127.0.0.1 --user=admin --privKeyFile=/root/.ssh/confd_id_dsa --privKeyType=dsa --rpc=/tmp/esc_nc_cli.ZpRCGiieuW
<?xml version="1.0" encoding="UTF-8"?>
<rpc-reply xmlns="urn:ietf:params:xml:ns:netconf:base:1.0" message-id="1">
<ok/>
</rpc-reply>
admin@VNF2-esc-esc-0 ~]$ tail -f /var/log/esc/yangesc.log
…
14:59:50,112 07-Nov-2017 WARN Type: VM_RECOVERY_COMPLETE
14:59:50,112 07-Nov-2017 WARN Status: SUCCESS
14:59:50,112 07-Nov-2017 WARN Status Code: 200
14:59:50,112 07-Nov-2017 WARN Status Msg: Recovery: Successfully recovered VM [VNF2-DEPLOYM_s9_0_8bc6cc60-15d6-4ead-8b6a-10e75d0e134d].
Recuperação de UAS VM
[stack@director ~]$ nova list | grep VNF2-UAS-uas-0
| 307a704c-a17c-4cdc-8e7a-3d6e7e4332fa | VNF2-UAS-uas-0 | ACTIVE | - | Running | VNF2-UAS-uas-orchestration=172.168.11.10; VNF2-UAS-uas-management=172.168.10.3
[stack@tb5-ospd ~]$ nova delete VNF2-UAS-uas-0
Request to delete server VNF2-UAS-uas-0 has been accepted.
[stack@director ~]$ cd /opt/cisco/usp/uas-installer/scripts/
[stack@director scripts]$ ./uas-check.py auto-vnf VNF2-UAS
2017-12-08 12:38:05,446 - INFO: Check of AutoVNF cluster started
2017-12-08 12:38:07,925 - INFO: Instance 'vnf1-UAS-uas-0' status is 'ERROR'
2017-12-08 12:38:07,925 - INFO: Check completed, AutoVNF cluster has recoverable errors
[stack@director scripts]$ ./uas-check.py auto-vnf VNF2-UAS --fix
2017-11-22 14:01:07,215 - INFO: Check of AutoVNF cluster started
2017-11-22 14:01:09,575 - INFO: Instance VNF2-UAS-uas-0' status is 'ERROR'
2017-11-22 14:01:09,575 - INFO: Check completed, AutoVNF cluster has recoverable errors
2017-11-22 14:01:09,778 - INFO: Removing instance VNF2-UAS-uas-0'
2017-11-22 14:01:13,568 - INFO: Removed instance VNF2-UAS-uas-0'
2017-11-22 14:01:13,568 - INFO: Creating instance VNF2-UAS-uas-0' and attaching volume ‘VNF2-UAS-uas-vol-0'
2017-11-22 14:01:49,525 - INFO: Created instance ‘VNF2-UAS-uas-0'
VNF2-autovnf-uas-0#show uas
uas version 1.0.1-1
uas state ha-active
uas ha-vip 172.17.181.101
INSTANCE IP STATE ROLE
-----------------------------------
172.17.180.6 alive CONFD-SLAVE
172.17.180.7 alive CONFD-MASTER
172.17.180.9 alive NA
Note: Se uas-check.py —fix falhar, talvez seja necessário copiar este arquivo e executar novamente.
[stack@director ~]$ mkdir –p /opt/cisco/usp/apps/auto-it/common/uas-deploy/
[stack@director ~]$ cp /opt/cisco/usp/uas-installer/common/uas-deploy/userdata-uas.txt /opt/cisco/usp/apps/auto-it/common/uas-deploy/
Recuperação da VM do ESC
stack@director scripts]$ nova list |grep ESC-1
| c566efbf-1274-4588-a2d8-0682e17b0d41 | VNF2-ESC-ESC-1 | ACTIVE | - | Running | VNF2-UAS-uas-orchestration=172.168.11.14; VNF2-UAS-uas-management=172.168.10.4 |
[stack@director scripts]$ nova delete VNF2-ESC-ESC-1
Request to delete server VNF2-ESC-ESC-1 has been accepted.
ubuntu@VNF2-uas-uas-0:~$ sudo -i
root@VNF2-uas-uas-0:~# confd_cli -u admin -C
Welcome to the ConfD CLI
admin connected from 127.0.0.1 using console on VNF2-uas-uas-0
VNF2-uas-uas-0#show transaction
TX ID TX TYPE DEPLOYMENT ID TIMESTAMP STATUS
-----------------------------------------------------------------------------------------------------------------------------
35eefc4a-d4a9-11e7-bb72-fa163ef8df2b vnf-deployment VNF2-DEPLOYMENT 2017-11-29T02:01:27.750692-00:00 deployment-success
73d9c540-d4a8-11e7-bb72-fa163ef8df2b vnfm-deployment VNF2-ESC 2017-11-29T01:56:02.133663-00:00 deployment-success
VNF2-uas-uas-0#show logs 73d9c540-d4a8-11e7-bb72-fa163ef8df2b | display xml
<config xmlns="http://tail-f.com/ns/config/1.0">
<logs xmlns="http://www.cisco.com/usp/nfv/usp-autovnf-oper">
<tx-id>73d9c540-d4a8-11e7-bb72-fa163ef8df2b</tx-id>
<log>2017-11-29 01:56:02,142 - VNFM Deployment RPC triggered for deployment: VNF2-ESC, deactivate: 0
2017-11-29 01:56:02,179 - Notify deployment
..
2017-11-29 01:57:30,385 - Creating VNFM 'VNF2-ESC-ESC-1' with [python //opt/cisco/vnf-staging/bootvm.py VNF2-ESC-ESC-1 --flavor VNF2-ESC-ESC-flavor --image 3fe6b197-961b-4651-af22-dfd910436689 --net VNF2-UAS-uas-management --gateway_ip 172.168.10.1 --net VNF2-UAS-uas-orchestration --os_auth_url http://10.1.2.5:5000/v2.0 --os_tenant_name core --os_username ****** --os_password ****** --bs_os_auth_url http://10.1.2.5:5000/v2.0 --bs_os_tenant_name core --bs_os_username ****** --bs_os_password ****** --esc_ui_startup false --esc_params_file /tmp/esc_params.cfg --encrypt_key ****** --user_pass ****** --user_confd_pass ****** --kad_vif eth0 --kad_vip 172.168.10.7 --ipaddr 172.168.10.6 dhcp --ha_node_list 172.168.10.3 172.168.10.6 --file root:0755:/opt/cisco/esc/esc-scripts/esc_volume_em_staging.sh:/opt/cisco/usp/uas/autovnf/vnfms/esc-scripts/esc_volume_em_staging.sh --file root:0755:/opt/cisco/esc/esc-scripts/esc_vpc_chassis_id.py:/opt/cisco/usp/uas/autovnf/vnfms/esc-scripts/esc_vpc_chassis_id.py --file root:0755:/opt/cisco/esc/esc-scripts/esc-vpc-di-internal-keys.sh:/opt/cisco/usp/uas/autovnf/vnfms/esc-scripts/esc-vpc-di-internal-keys.sh
***** Salve a linha boot_vm.py em um arquivo de script de shell (esc.sh) e atualize todas as linhas de ***** de nome de usuário e senha com as informações corretas (normalmente core/<PASSWORD>). Você também precisa remover a opção -encrypt_key. Para user_pass e user_confd_pass, você precisa usar o formato - nome de usuário: senha (exemplo - admin:<PASSWORD>).
root@VNF2-uas-uas-0:~# confd_cli -u admin -C
Welcome to the ConfD CLI
admin connected from 127.0.0.1 using console on VNF2-uas-uas-0
VNF2-uas-uas-0#show running-config autovnf-vnfm:vnfm
…
configs bootvm
value http:// 10.1.2.3:80/bundles/5.1.7-2007/vnfm-bundle/bootvm-2_3_2_155.py
!
root@VNF2-uas-uas-0:~# wget http://10.1.2.3:80/bundles/5.1.7-2007/vnfm-bundle/bootvm-2_3_2_155.py
--2017-12-01 20:25:52-- http://10.1.2.3 /bundles/5.1.7-2007/vnfm-bundle/bootvm-2_3_2_155.py
Connecting to 10.1.2.3:80... connected.
HTTP request sent, awaiting response... 200 OK
Length: 127771 (125K) [text/x-python]
Saving to: ‘bootvm-2_3_2_155.py’
100%[=====================================================================================>] 127,771 --.-K/s in 0.001s
2017-12-01 20:25:52 (173 MB/s) - ‘bootvm-2_3_2_155.py’ saved [127771/127771]
root@VNF2-uas-uas-0:~# echo "openstack.endpoint=publicURL" > /tmp/esc_params.cfg
root@VNF2-uas-uas-0:~# /bin/sh esc.sh
+ python ./bootvm.py VNF2-ESC-ESC-1 --flavor VNF2-ESC-ESC-flavor --image 3fe6b197-961b-4651-af22-dfd910436689
--net VNF2-UAS-uas-management --gateway_ip 172.168.10.1 --net VNF2-UAS-uas-orchestration --os_auth_url
http://10.1.2.5:5000/v2.0 --os_tenant_name core --os_username core --os_password <PASSWORD> --bs_os_auth_url
http://10.1.2.5:5000/v2.0 --bs_os_tenant_name core --bs_os_username core --bs_os_password <PASSWORD>
--esc_ui_startup false --esc_params_file /tmp/esc_params.cfg --user_pass admin:<PASSWORD> --user_confd_pass
admin:<PASSWORD> --kad_vif eth0 --kad_vip 172.168.10.7 --ipaddr 172.168.10.6 dhcp --ha_node_list 172.168.10.3
172.168.10.6 --file root:0755:/opt/cisco/esc/esc-scripts/esc_volume_em_staging.sh:/opt/cisco/usp/uas/autovnf/vnfms/esc-scripts/esc_volume_em_staging.sh
--file root:0755:/opt/cisco/esc/esc-scripts/esc_vpc_chassis_id.py:/opt/cisco/usp/uas/autovnf/vnfms/esc-scripts/esc_vpc_chassis_id.py
--file root:0755:/opt/cisco/esc/esc-scripts/esc-vpc-di-internal-keys.sh:/opt/cisco/usp/uas/autovnf/vnfms/esc-scripts/esc-vpc-di-internal-keys.sh
ubuntu@VNF2-uas-uas-0:~$ ssh admin@172.168.11.14
…
####################################################################
# ESC on VNF2-esc-esc-1.novalocal is in BACKUP state.
####################################################################
[admin@VNF2-esc-esc-1 ~]$ escadm status
0 ESC status=0 ESC Backup Healthy
[admin@VNF2-esc-esc-1 ~]$ health.sh
============== ESC HA (BACKUP) ===================================================
ESC HEALTH PASSED
Recuperar VMs CF e EM da ESC
[stack@director ~]$ source corerc
[stack@director ~]$ nova list --field name,host,status |grep -i err
| 507d67c2-1d00-4321-b9d1-da879af524f8 | VNF2-DEPLOYM_XXXX_0_c8d98f0f-d874-45d0-af75-88a2d6fa82ea | None | ERROR|
| f9c0763a-4a4f-4bbd-af51-bc7545774be2 | VNF2-DEPLOYM_c1_0_df4be88d-b4bf-4456-945a-3812653ee229 |None | ERROR
sudo /opt/cisco/esc/esc-confd/esc-cli/esc_nc_cli recovery-vm-action DO
[admin@VNF2-esc-esc-0 ~]$ sudo /opt/cisco/esc/esc-confd/esc-cli/esc_nc_cli recovery-vm-action DO VNF2-DEPLOYMENT-_VNF2-D_0_a6843886-77b4-4f38-b941-74eb527113a8
[sudo] password for admin:
Recovery VM Action
/opt/cisco/esc/confd/bin/netconf-console --port=830 --host=127.0.0.1 --user=admin --privKeyFile=/root/.ssh/confd_id_dsa --privKeyType=dsa --rpc=/tmp/esc_nc_cli.ZpRCGiieuW
<?xml version="1.0" encoding="UTF-8"?>
<rpc-reply xmlns="urn:ietf:params:xml:ns:netconf:base:1.0" message-id="1">
<ok/>
</rpc-reply>
[admin@VNF2-esc-esc-0 ~]$ tail -f /var/log/esc/yangesc.log
…
14:59:50,112 07-Nov-2017 WARN Type: VM_RECOVERY_COMPLETE
14:59:50,112 07-Nov-2017 WARN Status: SUCCESS
14:59:50,112 07-Nov-2017 WARN Status Code: 200
14:59:50,112 07-Nov-2017 WARN Status Msg: Recovery: Successfully recovered VM [VNF2-DEPLOYMENT-_VNF2-D_0_a6843886-77b4-4f38-b941-74eb527113a8]
ubuntu@VNF2vnfddeploymentem-1:~$ /opt/cisco/ncs/current/bin/ncs_cli -u admin -C
admin connected from 172.17.180.6 using ssh on VNF2vnfddeploymentem-1
admin@scm# show ems
EM VNFM
ID SLA SCM PROXY
---------------------
2 up up up
3 up up up
Nos casos em que o ESC não inicia a VM devido a um estado inesperado, a Cisco recomenda como executar uma alternância do ESC reinicializando o ESC Mestre. A transição para o sistema ESC demoraria cerca de um minuto. Execute o script "health.sh" no novo Master ESC para verificar se o status está ativo. ESC mestre para iniciar a VM e corrigir o estado da VM. Essa tarefa de recuperação levaria até 5 minutos para ser concluída.
Você pode monitorar /var/log/esc/yangesc.log e /var/log/esc/escmanager.log. Se você não perceber que a VM é recuperada após 5 a 7 minutos, o usuário precisará fazer a recuperação manual da(s) VM(s) afetada(s).
root@auto-deploy-iso-2007-uas-0:/home/ubuntu# confd_cli -u admin -C
Welcome to the ConfD CLI
admin connected from 127.0.0.1 using console on auto-deploy-iso-2007-uas-0
auto-deploy-iso-2007-uas-0#config
Entering configuration mode terminal
auto-deploy-iso-2007-uas-0(config)#load replace autodeploy.cfg
Loading. 14.63 KiB parsed in 0.42 sec (34.16 KiB/sec)
auto-deploy-iso-2007-uas-0(config)#commit
Commit complete.
auto-deploy-iso-2007-uas-0(config)#end
root@auto-deploy-iso-2007-uas-0:~# service uas-confd restart
uas-confd stop/waiting
uas-confd start/running, process 14078
root@auto-deploy-iso-2007-uas-0:~# service uas-confd status
uas-confd start/running, process 14078
root@auto-deploy-iso-2007-uas-0:~# service autodeploy restart
autodeploy stop/waiting
autodeploy start/running, process 14017
root@auto-deploy-iso-2007-uas-0:~# service autodeploy status
autodeploy start/running, process 14017
Note: Um cluster íntegro requer dois controladores ativos, portanto, verifique se os dois controladores restantes estão Online e ativos.
[heat-admin@pod1-controller-0 ~]$ sudo pcs status
Cluster name: tripleo_cluster
Stack: corosync
Current DC: pod1-controller-2 (version 1.1.15-11.el7_3.4-e174ec8) - partition with quorum
Last updated: Mon Dec 4 00:46:10 2017 Last change: Wed Nov 29 01:20:52 2017 by hacluster via crmd on pod1-controller-0
3 nodes and 22 resources configured
Online: [ pod1-controller-0 pod1-controller-1 pod1-controller-2 ]
Full list of resources:
ip-11.118.0.42 (ocf::heartbeat:IPaddr2): Started pod1-controller-1
ip-11.119.0.47 (ocf::heartbeat:IPaddr2): Started pod1-controller-2
ip-11.120.0.49 (ocf::heartbeat:IPaddr2): Started pod1-controller-1
ip-192.200.0.102 (ocf::heartbeat:IPaddr2): Started pod1-controller-2
Clone Set: haproxy-clone [haproxy]
Started: [ pod1-controller-0 pod1-controller-1 pod1-controller-2 ]
Master/Slave Set: galera-master [galera]
Masters: [ pod1-controller-0 pod1-controller-1 pod1-controller-2 ]
ip-11.120.0.47 (ocf::heartbeat:IPaddr2): Started pod1-controller-2
Clone Set: rabbitmq-clone [rabbitmq]
Started: [ pod1-controller-0 pod1-controller-1 pod1-controller-2 ]
Master/Slave Set: redis-master [redis]
Masters: [ pod1-controller-2 ]
Slaves: [ pod1-controller-0 pod1-controller-1 ]
ip-10.84.123.35 (ocf::heartbeat:IPaddr2): Started pod1-controller-1
openstack-cinder-volume (systemd:openstack-cinder-volume): Started pod1-controller-2
my-ipmilan-for-pod1-controller-0 (stonith:fence_ipmilan): Started pod1-controller-0
my-ipmilan-for-pod1-controller-1 (stonith:fence_ipmilan): Started pod1-controller-0
my-ipmilan-for-pod1-controller-2 (stonith:fence_ipmilan): Started pod1-controller-0
Daemon Status:
corosync: active/enabled
pacemaker: active/enabled
pcsd: active/enabled
[heat-admin@pod1-controller-0 ~]$ sudo pcs cluster standby
[heat-admin@pod1-controller-0 ~]$ sudo pcs status
Cluster name: tripleo_cluster
Stack: corosync
Current DC: pod1-controller-2 (version 1.1.15-11.el7_3.4-e174ec8) - partition with quorum
Last updated: Mon Dec 4 00:48:24 2017 Last change: Mon Dec 4 00:48:18 2017 by root via crm_attribute on pod1-controller-0
3 nodes and 22 resources configured
Node pod1-controller-0: standby
Online: [ pod1-controller-1 pod1-controller-2 ]
Full list of resources:
ip-11.118.0.42 (ocf::heartbeat:IPaddr2): Started pod1-controller-1
ip-11.119.0.47 (ocf::heartbeat:IPaddr2): Started pod1-controller-2
ip-11.120.0.49 (ocf::heartbeat:IPaddr2): Started pod1-controller-1
ip-192.200.0.102 (ocf::heartbeat:IPaddr2): Started pod1-controller-2
Clone Set: haproxy-clone [haproxy]
Started: [ pod1-controller-1 pod1-controller-2 ]
Stopped: [ pod1-controller-0 ]
Master/Slave Set: galera-master [galera]
Masters: [ pod1-controller-1 pod1-controller-2 ]
Slaves: [ pod1-controller-0 ]
ip-11.120.0.47 (ocf::heartbeat:IPaddr2): Started pod1-controller-2
Clone Set: rabbitmq-clone [rabbitmq]
Started: [ pod1-controller-0 pod1-controller-1 pod1-controller-2 ]
Master/Slave Set: redis-master [redis]
Masters: [ pod1-controller-2 ]
Slaves: [ pod1-controller-1 ]
Stopped: [ pod1-controller-0 ]
ip-10.84.123.35 (ocf::heartbeat:IPaddr2): Started pod1-controller-1
openstack-cinder-volume (systemd:openstack-cinder-volume): Started pod1-controller-2
my-ipmilan-for-pod1-controller-0 (stonith:fence_ipmilan): Started pod1-controller-1
my-ipmilan-for-pod1-controller-1 (stonith:fence_ipmilan): Started pod1-controller-1
my-ipmilan-for-pod1-controller-2 (stonith:fence_ipmilan): Started pod1-controller-2
Daemon Status:
corosync: active/enabled
pacemaker: active/enabled
pcsd: active/enabled
Além disso, o status dos computadores nos outros 2 controladores deve mostrar o nó como standby.
Desligue o servidor especificado. As etapas para substituir um componente defeituoso no servidor UCS C240 M4 podem ser consultadas em:
Substituindo os componentes do servidor
[stack@tb5-ospd ~]$ source stackrc
[stack@tb5-ospd ~]$ nova list |grep pod1-controller-0
| 1ca946b8-52e5-4add-b94c-4d4b8a15a975 | pod1-controller-0 | ACTIVE | - | Running | ctlplane=192.200.0.112 |
[heat-admin@pod1-controller-0 ~]$ sudo pcs cluster unstandby
[heat-admin@pod1-controller-0 ~]$ sudo pcs status
Cluster name: tripleo_cluster
Stack: corosync
Current DC: pod1-controller-2 (version 1.1.15-11.el7_3.4-e174ec8) - partition with quorum
Last updated: Mon Dec 4 01:08:10 2017 Last change: Mon Dec 4 01:04:21 2017 by root via crm_attribute on pod1-controller-0
3 nodes and 22 resources configured
Online: [ pod1-controller-0 pod1-controller-1 pod1-controller-2 ]
Full list of resources:
ip-11.118.0.42 (ocf::heartbeat:IPaddr2): Started pod1-controller-1
ip-11.119.0.47 (ocf::heartbeat:IPaddr2): Started pod1-controller-2
ip-11.120.0.49 (ocf::heartbeat:IPaddr2): Started pod1-controller-1
ip-192.200.0.102 (ocf::heartbeat:IPaddr2): Started pod1-controller-2
Clone Set: haproxy-clone [haproxy]
Started: [ pod1-controller-0 pod1-controller-1 pod1-controller-2 ]
Master/Slave Set: galera-master [galera]
Masters: [ pod1-controller-0 pod1-controller-1 pod1-controller-2 ]
ip-11.120.0.47 (ocf::heartbeat:IPaddr2): Started pod1-controller-2
Clone Set: rabbitmq-clone [rabbitmq]
Started: [ pod1-controller-0 pod1-controller-1 pod1-controller-2 ]
Master/Slave Set: redis-master [redis]
Masters: [ pod1-controller-2 ]
Slaves: [ pod1-controller-0 pod1-controller-1 ]
ip-10.84.123.35 (ocf::heartbeat:IPaddr2): Started pod1-controller-1
openstack-cinder-volume (systemd:openstack-cinder-volume): Started pod1-controller-2
my-ipmilan-for-pod1-controller-0 (stonith:fence_ipmilan): Started pod1-controller-1
my-ipmilan-for-pod1-controller-1 (stonith:fence_ipmilan): Started pod1-controller-1
my-ipmilan-for-pod1-controller-2 (stonith:fence_ipmilan): Started pod1-controller-2
Daemon Status:
corosync: active/enabled
pacemaker: active/enabled
pcsd: active/enabled
[heat-admin@pod1-controller-0 ~]$ sudo ceph -s
cluster eb2bb192-b1c9-11e6-9205-525400330666
health HEALTH_OK
monmap e1: 3 mons at {pod1-controller-0=11.118.0.10:6789/0,pod1-controller-1=11.118.0.11:6789/0,pod1-controller-2=11.118.0.12:6789/0}
election epoch 70, quorum 0,1,2 pod1-controller-0,pod1-controller-1,pod1-controller-2
osdmap e218: 12 osds: 12 up, 12 in
flags sortbitwise,require_jewel_osds
pgmap v2080888: 704 pgs, 6 pools, 714 GB data, 237 kobjects
2142 GB used, 11251 GB / 13393 GB avail
704 active+clean
client io 11797 kB/s wr, 0 op/s rd, 57 op/s wr
| Revisão | Data de publicação | Comentários |
|---|---|---|
1.0 |
02-Jul-2018
|
Versão inicial |
Feedback