この製品のマニュアルセットは、偏向のない言語を使用するように配慮されています。このマニュアルセットでの偏向のない言語とは、年齢、障害、性別、人種的アイデンティティ、民族的アイデンティティ、性的指向、社会経済的地位、およびインターセクショナリティに基づく差別を意味しない言語として定義されています。製品ソフトウェアのユーザーインターフェイスにハードコードされている言語、RFP のドキュメントに基づいて使用されている言語、または参照されているサードパーティ製品で使用されている言語によりドキュメントに例外が存在する場合があります。シスコのインクルーシブランゲージに対する取り組みの詳細は、こちらをご覧ください。
このドキュメントは、米国シスコ発行ドキュメントの参考和訳です。リンク情報につきましては、日本語版掲載時点で、英語版にアップデートがあり、リンク先のページが移動/変更されている場合がありますことをご了承ください。あくまでも参考和訳となりますので、正式な内容については米国サイトのドキュメントを参照ください。
ACD と PG のプランニングでは、ペリフェラル ゲートウェイをシンプレックス構成にするかデュプレックス構成にするかを決定する必要があります。 シンプレックスとは、1 つの PG を使用するという意味です。 デュプレックスとは、本質的に同等な 2 つの PG を使用し、その 1 つをバックアップ システムとして使用することです (両方の PG が同時に動作し、いくつかのプロセスが両方の PG でアクティブになります。 「ペリフェラル ゲートウェイの耐障害性」を参照してください)。
図 5-1 に、コンタクト センターのシンプレックス構成およびデュプレックス構成の例を示します。 耐障害性を確保するため、デュプレックス構成の PG を使用するのが一般的です。
(注) 一部の ACD は ICM ビジブル LAN に直接接続できます。 それ以外は、シリアル リンクやその他の種類の通信リンクを介して PG に接続します。
ペリフェラル ゲートウェイは、コンタクト センターの 1 つ以上のペリフェラルから情報を読み取り、ICM CallRouter に状態情報を送り返します。 ペリフェラルとは、コンタクト センター内でコールの分配を行う ACD、IVR、PBX、またはその他のデバイスです。 ICM システムでポストルーティングが行われる場合、PG は CallRouter にルート要求も送信し、ルーティング指示を受け取ります。
通常、デュプレックス構成の PG は、ICM ソフトウェアとペリフェラルの間の通信に耐障害性を持たせるために実装されます。 デュプレックス構成の PG はプライベート ネットワークを使用します。 PG プライベート ネットワーク は、デュプレックス構成の PG ペア間で特定のプロセスを同期するために使用されます。 このネットワークは「ハートビート検出」にも使用されます。ハートビート検出とは、各 PG が 100 ミリ秒ごとにハートビート パケットを送信することで、他の PG の稼働状況を確認するプロセスです。
PG は、ホットスタンバイと同期を組み合せた方法で耐障害性を実現します。 ホットスタンバイ では、1 組のプロセスのことをプライマリと呼び、もう 1 組のプロセスをバックアップと呼びます。 このモデルでは、プライマリ プロセスがタスクを実行している間、バックアップ プロセスはアイドルになっています。 プライマリ プロセスで障害が発生した場合、バックアップ プロセスがアクティブになりタスクを引き継ぎます。 デュプレックス構成の PG システムでは、Peripheral Interface Manager(PIM)プロセスがホットスタンバイの方法を利用して耐障害性を実現します。
同期による方法では、重要なプロセスが別のコンピュータ上に複製されます。 プライマリやバックアップなどの概念はありません。 両方のプロセス セットが同期された状態で実行され、二重化された入力が処理され、二重化された出力が生成されます。 同期される各プロセスは同等のピアです。 シスコでは、このような同等ピアを同期プロセス ペアと呼んでいます。 デュプレックス構成の PG システムでは、Open Peripheral Controller(OPC)プロセスが同期プロセス ペアとして処理されます。
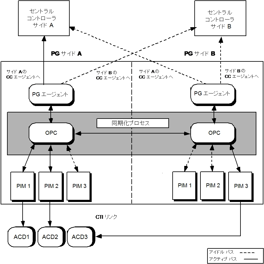
図 5-2 に、デュプレックス構成のペリフェラル ゲートウェイにおけるホットスタンバイと同期を示します。
OPC プロセス間の相互通信は、プライベート ネットワーク接続と Cisco Message Delivery Service(MDS; メッセージ デリバリ サービス)を通して行われます。 MDS は、PG の両サイドの PIM と PG エージェントからの入力ストリームを組み合せ、両方の OPC プロセスで完全に同一の入力が行われるようにします。
OPC プロセスは、デュプレックス構成の PG の各サイドにある PIM および PG エージェントをアクティブ化する役割を担います。 また、OPC プロセスは、さまざまな種類の PG から ICM セントラル コントローラに同一のメッセージ セットを提供します。
PIM はさまざまな種類の ACD と OPC の間のインターフェイスを管理します。 PIM はシステムの各サイドでデュプレックス構成になっており、ホットスタンバイ モードで動作します。 デュプレックス構成 PG の一方のサイドの PIM をアクティブにすることはできますが、両サイドの PIM を同時にアクティブにすることはできません。 たとえば、図 5-2 の PIM 1 と PIM 2 はサイド A、PIM 3 はサイド B でそれぞれアクティブになっています。デュプレックス構成 OPC は MDS を通して相互通信し、PIM が常に一方のサイドにおいてアクティブになるようにします。
デュプレックス構成の PG アーキテクチャは、一方のサイドの PG に障害が発生した場合の保護機能を実現します。 たとえば、ACD へのアクセスを制御するアダプタ カードに障害が発生した場合、ホットスタンバイ PIM は代替 PIM アクティベーション パスを使用できます。 図 5-2 では、PIM 3 がサイド B の PG からアクティブにされています。 これは、サイド A の PIM 3 と ACD3 の間で発生したアダプタ障害に対応した結果と考えられます。
このような障害シナリオの場合、PG は、接続された ACD との通信を維持できます。
一方のサイドのセントラル コントローラとアクティブで通信できるのは、1 つの PG エージェントだけです。 セントラル コントローラにメッセージが到達すると、セントラル コントローラのシンクロナイザ プロセスにより、そのメッセージが両サイドに送信されます。 セントラル コントローラまたは PG のもう一方のサイドへのスイッチオーバーが必要になる場合に備え、PG はセントラル コントローラの両サイドへのアイドルの通信パスを維持しています。
最大 2 つの PG を 1 つのハードウェア プラットフォームで実行できます。 1 つの PG がサービスを提供できるのは 1 種類の ACD だけです。ただし(ICM 5.0 現在)、サーバ ハードウェアで集約プロセス ロードがサポートされている場合は、1 つ以上の VRU PIM またはメディア ルーティング PIM(または、その両方)を含めることも可能です。 1 つのハードウェア プラットフォームで 2 種類の ACD にサービスを提供する場合は、各ペリフェラルの種類ごとに 1 つずつ、合計 2 つの PG が必要になります。図 5-3 に、PG のオプションをいくつか示します。
図 5-3 には、PGA と PGB にそれぞれ 1 つの Aspect PG があります。 このデュプレックス構成の PG ペアは、複数の Aspect ACD にサービスを提供します。 ICM のセットアップで 1 つの Aspect Peripheral Interface Manager(PIM)を追加して、各 Aspect ACD がこの PG に接続されるようにします。 この例では、各 PG に 3 つの Aspect PIM がインストールされます。 PIM は、さまざまな種類のコンタクト センター ペリフェラルと PG の間をつなぐ ICM ソフトウェア インターフェイスです。 PG に接続するペリフェラルのそれぞれに、1 つの PIM が必要です。
混合コンタクト センター環境では、単一のハードウェア プラットフォーム上で 2 つの異なる種類の PG を実行できます。 たとえば、同じコンピュータ上に Aspect PG と DEFINITY ECS PG を配置できます。 これにより、集約プロセス ロードをサポートするだけのメモリと CPU 性能をハードウェア プラットフォームが備えていれば、1 つのハードウェア プラットフォームで 2 種類の ACD にサービスを提供することも可能です。
PG および PIM のプランニングでは、次の点に注意が必要です。
•
1 つのプラットフォームでの最大の PG 数: 最大 2 つの PG を 1 つのハードウェア プラットフォームで実行できます。 これらは同じ種類でも、異なる種類でも構いません。 たとえば、1 つのマシンに Aspect PG と Avaya PG を配置したり、2 つの Avaya PG を配置したりできます。
•
PIM とペリフェラル: PG に接続されるペリフェラルのそれぞれに、1 つの PIM が必要です。 ICM のセットアップ ツールを使用すると、PG ソフトウェアとともに PIM がインストールされます。
•
単一の PG は同じ種類のペリフェラルにサービスを提供します: 単一の PG(および関連付けられる PIM)がサービスを提供できるのは、同じ種類の ACD だけです。 たとえば、4 つの PIM を持つ Aspect PG がサービスを提供できるのは、4 つの Aspect ACD だけです。 この PG で、3 つの Aspect ACD と 1 つの Avaya DEFINITY ACD にサービスを提供することはできません。 ACD と同じ PG 上に、VRU PIM とメディア ルーティング PIM を配置することは可能ですが、すべての VRU PIM は同じ種類の VRU にサービスを提供する必要があります。
•
1 つのプラットフォームでの 2 つの PG の使用: 単一のコンピュータに 2 つの PG をインストールすることを検討する場合は、PG に接続される ACD で発生するコール負荷を予測する必要があります。
(注) サーバ性能を決定する要因として、コール負荷のほかに、CTI OS エージェントと VRU ポートの数を検討する必要があります。
予測されるコール負荷に対応できる十分なメモリと処理能力を持つコンピュータを使用してください。 また、PG で生成されるルート要求とイベント トラフィックを処理できるだけの帯域幅を、PG と ICM セントラル コントローラの間のネットワークに確保する必要があります (この条件は、1 つの PG で複数の PIM を使用する場合にもある程度該当します)。
•
PG ハードウェア プラットフォームの適正なサイジング : PG ハードウェア プラットフォームの適正なサイジングと、使用するアプリケーションに適した PG 構成については、『 Cisco Intelligent Contact Management Software Release 7.0(0) Bill of Materials (BOM) 』を参照してください。 ICM BOM は http://www.cisco.com/univercd/cc/td/doc/product/icm/index.htm で入手できます。シスコでは、要件の多いコンタクト センター アプリケーションに適した、標準およびハイエンド PG ハードウェア プラットフォームを提供しています。
•
同一プラットフォーム上の CTI サーバと ACD PG : CTI サーバと、IVR または ACD PG は同じハードウェア プラットフォームにインストールする必要があります。 PG では複数の PIM が実行されることがあります (CTI サーバ - PG 構成でも、「1 つのプラットフォームでの 2 つの PG の使用」で説明した条件が適用されます)。
•
IPCC ゲートウェイ: ICM Enterprise リリース 7.0.(0) では、IPCC ゲートウェイ PG を使用して、ICM が IPCC コール センターにプレルーティングしたり、IPCC コールをポストルーティングしたりします。 IPCC ゲートウェイの機能により IPCC Enterprise または IPCC Express は、ICM に接続された拡張 ACD として動作できるようになります。 詳細については、『 IPCC Gateway Deployment Guide for Cisco IPCC Enterprise Edition Release 7.0(0) 』を参照してください。
ほとんどの PG 構成では、コンタクト センター サイトに ACD とともに PG が配置されます。 PG は ICM ビジブル ネットワーク WAN リンクを通してセントラル コントローラと通信します。 この WAN リンクには、専用線が使用されることもありますし、QoS が実装されている場合には企業 WAN が使用されることもあります。 コンタクト センター サイトに、PG および ACD とともにアドミン ワークステーションが配置されている場合、セントラル コントローラへの WAN リンクは PG と AW の両方で共有されます。 PG が ICM セントラル コントローラとともに設置される場合、PG は ICM ビジブル LAN に直接接続されます。図 5-4 は、標準の PG 構成の例です。
一部の ACD では、ICM ペリフェラル ゲートウェイへのリモート接続が可能です。 リモート ACD 構成における PG は、CallRouter、Logger、および NIC とともにセントラル サイトに配置されます。 ACD はリモート コンタクト センター サイトに配置されます。
リモート PG のサポートについては、使用している ACD の ACD 補足ドキュメントを参照してください。
IVR PG は、TCP/IP ネットワークを通して IVR とリモート通信できます。 ただし、PG および IVR システム間のネットワーク リンクに、VRU のコール負荷に対応できるだけの帯域幅が確保されている必要があります。
複数の PG を同じ ACD に接続することが必要になる場合があります。 このような構成は、複数の ICM カスタマーが同じサービス ビューロ ACD を共有する場合に必要になります。 この構成では、複数の CTI アプリケーションが ACD の CTI リンクを共有できる必要があります。 複数 PG 接続のサポートは、ACD プラットフォームによって異なります。 適切な Cisco ICM ソフトウェア ACD 補足ドキュメントを参照し、この機能が利用できるかどうかを ACD ベンダーに問い合せてください。