Policy Information

This website provides information about Cisco System International BV's claim process for damaged, lost or pilfered products shipped under Cisco-routed CIP terms. CIP IncotermPDF Icon states that risk of ownership is transferred from the seller to the buyer when the products have been delivered to the first carrier. Please note that it is also the responsibility of the seller to procure minimum value insurance on behalf of the buyer.

For customers who are shipping products via Cisco's logistics program to the European Union, Norway or Switzerland, any shipments that are damaged, pilfered or lost (any of which referred to as "the loss" within this website) at or after the point of handover to the first carrier, a claim should be filed with the insurance company holding the Shippers Insurance policy, appointed by Cisco to provide coverage for any such damaged or lost shipments. After receipt of all required documentation in connection with a valid claim from your company, reimbursement will be in accordance with the insurance policy and paid directly to you. Cisco Systems, Inc. has purchased a full value insurance policy on your behalf. You can also view the certificate of insurancePDF Icon for this policy. The insurance company can require assessment of any shipment, but in general, for damaged goods with a value of at least $30,000 US, an on-site assessment will need to be made by agents of the insurance company.

If you report the loss to Cisco Customer Service within 5 days of delivery or notification of loss, Cisco will log a claim on your company's behalf. If you wish to replace the loss at the time a claim is made, Cisco will place a second order on your behalf at the same price and terms as the original shipment, which shall be payable under the same conditions as the original one. This means that no $0 replacement orders or RMAs to return goods will be created to replace the loss. Please note that your company will still be required to make full payment on the original invoice in accordance with the terms and conditions of the original order and the agreement entered into with Cisco for the purchase of these products.

If you do not report the loss to Cisco Customer Service within 5 days of delivery or notification of loss, your case will need to be reviewed upon submittal to Cisco Customer Service to assess if an exceptional claim can be filed.

If you do not wish Cisco to file the claim on your behalf, you may also file your claim directly with the insurance company. If you wish to do this, please complete the claim formExcel Icon and loss statementExcel Icon (also embedded within the claim form), and e-mail them to the addresses provided in the claim form.

Please note that this policy is only for damaged, lost or pilfered products. For short-shipments, please contact Cisco Customer Service to report the under-shipment. For products that are not working at the time of receipt, please contact Cisco's Technical Assistance Center (TAC) and provide them with your service contract details.

Additional information concerning the insurance can be obtained through Cisco Customer Service.

[Back to top]

Overview of Claim Process

In order to have Cisco Customer Service file a claim on your behalf, please report any loss within 5 days of delivery or notification of the loss. If you do not report the loss to Cisco Customer Service within 5 days of delivery or notification of loss, your case will need to be reviewed upon submittal to Cisco Customer Service to assess if an exceptional claim can be filed.

Cisco Customer Service will be able to take you through the detailed claim process when you contact us to report any loss. Once a claim is filed by Cisco Customer Service on your company's behalf, you will be included on all future correspondence related to the claim. You can also contact Customer Service if you have any queries throughout the claim process.

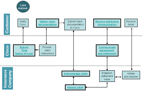
Here is a graphic representation of the key steps within the loss claim process. These steps are more fully described on this website. Boxes with a bold border indicate a hyperlink directly to the detailed information about that process step.

To provide you with an overview of the key steps within the claim process, as well as how long the claim cycle can take, please refer to the table below. Please note that these dates are estimates for your information only, and that each claim will be managed as quickly as possible. Events listed in green are the customer's responsibility to complete.

Event Average days to complete Cumulative time cycle - best-case scenario* Cumulative time cycle - worst-case scenario**
Customer loss realized   Day 0 Day 0
Customer reports loss to Cisco Customer Service 5 days allowed Day 1 Day 5
Cisco reports first notice of loss to insurance 1.5 days Day 1 Day 7
Customer provides documentation to Cisco for full claim submission 21 days allowed Day 2 Day 28
Cisco submits full claim to insurance adjustor 1.5 days Day 3 Day 30
Insurance company acknowledges claim 3 days Day 6 Day 33
Insurance company confirms if on-site assessment is required 1 day Day 7 Day 34
Insurance adjustor assesses claim, initiates wire transfer for any approved claims 10 days Day 7 Day 44***
Customer receives funds 7 days Day 11 Day 51
* Best case scenario would include a shipment with low value and easily-assessed damage or loss via photographs.
** Worst-case scenarios would include late notification of loss by customer, full time taken to provide loss documentation by customer, a shipment with high value and damage that is likely to be assessed as a full loss.
*** Damage claims over a value of $30,000 that are likely to be assessed as a full loss will take 8 days longer to asses.
[Back to top]

Claim Submission Process

Once you report a loss to Cisco Customer Service, they will file a First Notice of Loss to the insurance company. You will receive an e-mail confirmation of this notice. In order to submit your full loss claim to the insurance adjustor, specific documentation will need to be provided within 21 days of the initial report of the loss. Provided here is a checklist of the documentation that will need to be provided via e-mail to Cisco Customer Service in order to submit your full claim:

Customer Documentation Checklist
Document Name Required for Damage Claim? (Y/N) Required for Lost Claim? (Y/N) Required for Pilferage Claim? (Y/N)
Claim letter signed on company letterheadWord Doc Yes Yes Yes
Photographs, if feasible Yes No Yes
Claimant bank detailsWord Doc (for wire payments on accepted loss claims) Yes Yes Yes
Post-assessment documentation: Certificate of Destruction Yes (for Total Loss only) No No

Once you have notified Cisco Customer Service of the loss, you will have 21 days to provide the documentation per this checklist. If you do not contact Customer Service with any further details after the initial loss claim, Customer Service will send you three reminder notifications to provide the needed documentation. These will be sent 7, 14, and 21 days after the date of the initial claim report. If you do not reply to any of these notifications from Customer Service with any additional information, your claim will be considered cancelled and the case closed. At this point, if you would still like to place a claim, you may file your claim directly with the insurance company. If you wish to do this, please complete the claim formExcel Icon and loss statementExcel Icon (also embedded within the claim form), and e-mail them to the addresses provided in the claim form.

[Back to top]

Claim Receipt Acknowledgement

Once Cisco Customer Service has received all documentation required, they will submit a loss claim with the insurance company. The insurance company will acknowledge the receipt of the claim by providing a claim number within three days of the submission.

[Back to top]

Assessment

The insurance company can require assessment of any shipment, but in general, for damaged goods with a value of at least $30,000 US, an on-site assessment will need to be made by agents of the insurance company. In order to speed the assessment process, we recommend that you provide photographs of any damage or pilferage along with your claim documentation.

If the insurance company requires an assessment of the shipment to decide the final claim, the assessor will contact you directly within 24 hours of the claim being acknowledged. Any on-site assessment should be made within one week of the initial contact in order to ensure that the case is settled in a timely fashion.

Loss claims that are over $30,000 US and are likely to be assessed as a full loss will take 8 days longer to assess.

[Back to top]

Post-Assessment

The insurance company should settle all claims within ten working days of acknowledging the claim. Once the claim has been fully assessed, the insurance company will notify Cisco Customer Service of their final assessment. Customer Service will send notification of the final decision to you.

If the claim has been accepted, payment will be sent directly to you per your provided bank details. Customer Service will confirm the claim acceptance and initiation of the payment, and close the case. Payments should be received within 7 days of the initiation of the wire transfer. If you do not receive payment after 7 days of confirmation, please contact Cisco Customer Service.

Please note that for all damage claims that result in an assessment of complete loss, proof of destruction of the goods will be required. This certification will provide proof that all damaged goods are destroyed in a manner that meets all EU and foreign environmental and safety directives. If you'd like to use Cisco Systems' Takeback and Recycle Program to arrange for destruction, the equipment will be picked up, destroyed and documentation generated at no cost to you.

If the claim has been rejected, Customer Service will notify you and will close the case. If you do not agree with this decision, please contact Customer Service and we can escalate on your behalf.

[Back to top]
In cases where there is a loss >$30K USD, Surveyor may be assigned When there is a total loss, a certificate of destruction will be required, Cisco will provide instruction.